
▲购书咨询 点击进入 联系商家▲
12月
【炎德·英才大联考】湖南省长沙市长郡中学高三月考(四)‖数学、物理、生物、地理
【T8联考】高三(通用卷、湖南卷、山西卷、河北卷)‖全科(含听力音频)
【衡水金卷】湖北省高三‖语文、数学、物理、化学、生物学、历史、思想政治、地理
【炎德·英才大联考】湖南省长沙市雅礼中学高三月考(四)‖全科(含听力音频)
【Z20名校联盟(浙江省名校新高考研究联盟)】高三第二次联考‖英语、物理、化学、生物学、历史、思想政治、地理
【名校联考】高三·月考(三)‖语文、数学、英语、物理、化学、生物学、思想政治、地理
【天一大联考】2025-2026学年(上)高三年级顶尖计划(二)‖全科(含听力音频)
【湖北省十一校】2025年秋季学期高三年级12月质量检测‖全科(含听力音频)
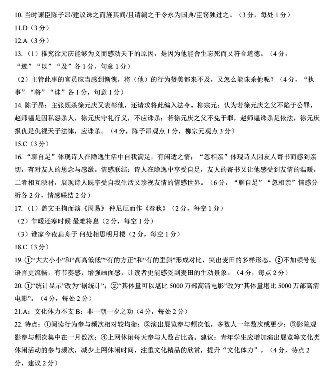
【天府名校大联考·四川省高三一轮复习阶段性测评】绵阳南山中学2026届高三第四次教学质量检测‖全科(含听力)
【安徽省“耀正优”】2026届高三名校名师测评卷(三)‖全科(含听力音频)
浙江省金丽衢十二校】2025学年度高三第一次联考‖英语(含听力音频)、物理、化学、生物学、历史、思想政治、地理
【黑龙江省、吉林省十校联合体】2025-2026学年度高二上学期期中考试‖语文、数学、英语、物理、化学、历史、思想政治、地理
【山西省三晋卓越联盟】2025-2026学年高三12月质量检测卷‖全科
【河北省邢台市卓越联盟】2025-2026学年高三年级上学期12月联考‖全科(含听力音频)
【光大联考】广东省2026届普通高中毕业班第二次调研考试‖全科
【辽宁省沈阳市东北育才高中】2026届高三年级第三次模拟考试‖全科(含听力音频)
【江苏省镇江市】2025-2026学年第一学期高三期中质量监测‖全科(含听力音频)
【唐山十校】河北省唐山市2026届高三年级上学期期中考试‖全科(含听力音频)
【领航高中联盟】广东省2025-2026学年高三毕业班模拟考试‖全科
↓点击阅读↓
语文 数学 英语



































【炎德·英才大联考湖南省长沙市一中2026届高三月考试卷(四)‖全科
【安徽省鼎尖名校】2025-2026学年高三上学期第六届逐梦星辰联考‖全科(含听力音频)
【重庆巴蜀中学】2026届高三11月适应性月考卷(四)‖全科
【泸州一诊】四川省泸州市2023级高三第一次教学质量诊断性考试‖全科
【九师联盟】2026届高三11月质量检测‖全科(含听力音频)
【河南省郑州市十校】2025-2026学年度高二第一学期期中联考‖全科
【天一小高考】山西省2025-2026学年(上)高三年级(一)‖全科
【字节精准教育联盟·NCS】四川省2026届高三高考适应性考试(一诊)‖全科(含听力音频)
【华大新高考联盟】2026届高三11月教学质量测评‖全科(含听力音频)
【金太阳】四川省2025-2026学年高一上学期11月期中联考‖全科
【蓉城名校联盟】四川省成都市2026届高三年级第一次联合诊断性考试‖全科(含听力音频)
【金太阳】福建省2025-2026学年第一学期高三半期考‖全科(含听力音频)
【蓉城名校联盟】四川省成都市2026届高三年级第一次联合诊断性考试‖全科(含听力音频)
【浙江省卓越高中联盟】2025年11月高二联考‖全科(含听力音频)
【河南省洛阳市】2025-2026学年第一学期高二期中考试‖全科(含听力音频)
【重庆八中】2026届高三11月适应性月考(三)‖全科(含听力音频)
【金太阳】河南省南阳地区2025年秋季高三年级期中摸底考试卷‖全科
【浙江省9+1高中联盟】2025学年第一学期高三年级期中考试‖全科(含听力音频)
【怀远一中、涡阳一中、淮南一中、蒙城一中、颍上一中】安徽省2026届高三第一次五校联考‖全科(含听力音频)
【天壹名校联盟·长望浏宁四县市】湖南省2026届高三11月质量检测‖全科
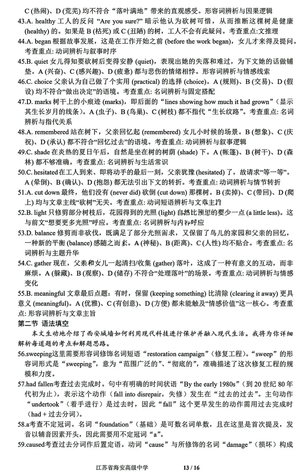
【青桐鸣大联考·高二11月期中】2027届普通高等学校招生全国统一考试‖全科
【四川省成都七校】2026届高三上期11月半期考试‖全科(含听力音频)
【江西省九校】2026届高三上学期11月期中联合考试‖全科(含听力音频)
【皖江名校联盟】安徽省2026届高三上学期11月期中联合考试‖全科(含听力音频)
【四川省成都七中】2025-2026学年度上期高二半期考试‖全科(含听力音频)
【江苏省苏州市】2026届高三年级期中阳光调研试卷‖全科(含听力音频)
【山西省太原市】2025-2026学年第一学期高三年级期中学业诊断‖全科(含听力音频)
【沧衡名校联盟】河北省2025-2026学年高三年级期中质量检测‖全科
【江淮十校】安徽省2026届高三第二次联考‖全科(含听力音频)
【黑龙江省哈师大附中】2026届高三上学期期中考试‖全科(含听力音频)
【百师联盟】河南省、四川省2026届高三年级11月阶段检测‖全科(含听力音频)
【华师联盟】安徽省2026届高三第一学期11月质量检测‖全科(含听力音频)
【河北省石家庄市】2026届普通高中学校毕业年级教学质量摸底检测‖全科
【青桐鸣大联考·高三11月】2026届普通高等学校招生全国统一考试‖全科(含听力音频)
【1号卷·A10联盟】安徽省2026届高三上学期11月期中质量检测‖全科
【康德·高三11月调研测试卷】重庆市2026年普通高等学校招生全国统一考试‖全科(含听力音频)
【上进联考】江西省2025-2026学年第一学期高二期中考试‖全科(含听力音频)
【点石联考】2025-2026学年度上学期高三年级11月份联合考试‖全科(含听力音频)
【天一小高考】2025-2026学年(上)高三年级(二)‖全科(含听力音频)
【湖北省武汉市部分重点中学】2025-2026学年度上学期高二期中联考‖全科(含听力音频)
【辽宁省名校联盟】2025年高三11月份联合考试‖全科(含听力音频)
【山西省运城市】2025-2026学年第一学期高三期中调研测试‖全科(含听力音频)
【九师联盟】河南省2025-2026学年上学期高二11月期中考试‖全科
【徐州零模】江苏省徐州市2025-2026学年度第一学期高三年级期中抽测‖全科(含听力音频)
【重庆市九龙坡区】2026届高三第一学期期中考试‖全科(含听力音频)
【山西省三晋卓越联盟·天成大联考】2025-2026学年高三11月期中质量检测卷‖全科
【浙东北县域名校发展联盟(ZDB)】浙江省2025学年第一学期高三11月诊断测试‖全科(含听力音频)
【湖南省湘东教学联盟】2025年11月高三联考‖全科(含听力音频)
【浙江省金华十校】2025年11月高三模拟考试‖全科(含听力音频)
【炎德·英才大联考】湖南省长沙市雅礼中学2026届高三月考试卷(三)‖全科
【宁波一模】浙江省宁波市2025学年第一学期高考与选考模拟考试‖全科
【深圳一模】广东省深圳市2026届高三年级第一次模拟联测试卷‖全科
【天一大联考】2025-2026学年高二年级阶段性测试(一)‖全科(含听力音频)
【黑龙江省龙东十校联盟】2026届高三上学期期中考试‖全科(含听力音频)
【黑龙江省新时代高中联合体】2025-2026学年高三上学期期中考试‖全科
【杭州一模】浙江省杭州市2025学年第一学期高三年级教学质量检测‖全科(含听力音频)
【炎德·英才大联考】湖南省长沙市长郡中学2026届高三月考试(三)‖全科
【湖北省鄂东南教育联盟】2025年秋季高三年级期中考试‖全科
【炎德·英才大联考】湖南师大附中2026届高三月考试卷(三)‖全科
声明:所有图文仅供参考交流使用,版权归原作者所有,如有侵权烦请告知,我们会立即删除并表示歉意。