
生信研习,专注于生物信息学前沿动态的分享平台。我们致力于将复杂的生信知识简化,帮您解决生信发文难题,量身定制生信服务。关注我们,开启你的生信之旅!🌸🌸
🧬还在为课题创新点发愁吗?单细胞、转录组、机器学习……这些生信热词听起来高大上,但你真的会用吗?今天这篇文章,就教你如何“玩转”多组学数据,把糖尿病周围神经病变(DPN)这个“老难题”做出新花样!
作者团队不仅自己建小鼠模型、做测序,还巧妙整合了GEO公共数据库中的多个单细胞和转录组数据集。他们先用Scissor算法在单细胞数据里“锁定”了与疾病进展最相关的细胞亚群——CD83+巨噬细胞;接着用hdWGCNA抓出关键基因模块;再用11种机器学习算法筛选出核心基因TIMM23;最后还构建了一个能预测疾病进展的PDRM评分系统。这一套“组合拳”下来,不仅机制挖得深,模型也建得稳。
这种研究的发文优势非常明显:数据维度全(自己测序+公共数据)、分析方法新(算法融合、机器学习建模)、临床关联强(构建可翻译的评分系统)。既解决了“机制不清”的科研痛点,又呼应了“精准医疗”的临床趋势。
更重要的是,这样的研究前景很开阔:算法框架可以迁移到其他疾病,评分系统可进一步开发为诊断工具,靶点TIMM23还能对接药物筛选——从数据到机制,从机制到应用,一条完整的研究链已经铺开。
如果你也在做生信分析,不妨学学这种“干湿结合+多组学融合”的思路。用好公共数据、跟紧算法前沿,你的下一篇高分文章,也许就藏在这些“数据密码”里!
机会永远留给能整合资源、讲好转化故事的人。还不知道如何选题,拿不准热门方向,选不了题,担心实验不会做,来找我们。科信盟团队从数据到发文,帮您最后一公里直达,一对一私教,学会为止。不讲虚的,直接套你课题。
⚡ 现在限时福利来了:三人拼团-288元,转发再送科研神器。
扫码逆袭,让你的数据变Nature!

下面和禾苗一起来看具体文章内容

文章标题:Multi-omics analysis identifies mitochondrial dysfunction in CD83+ macrophages as a key event in diabetic peripheral neuropathy progression
中文标题:多组学分析鉴定CD83+巨噬细胞中线粒体功能障碍是糖尿病周围神经病变进展的关键事件
发表期刊:Neurobiol Dis
发表时间:2026年2月
影响因子:5.6
01. 研究背景

糖尿病周围神经病变(DPN)是一种高发的严重并发症,其进展机制尚不明确,导致临床缺乏有效干预手段。线粒体功能障碍被认为是其核心病理环节之一,而巨噬细胞介导的炎症反应也在疾病发展中起关键作用。然而,驱动DPN进展的具体巨噬细胞亚型及其分子机制仍未阐明,制约了精准诊疗策略的发展。因此,本研究旨在通过多组学整合分析,系统揭示DPN进展中具有线粒体代谢缺陷的关键巨噬细胞亚群,并探索其作为诊疗新靶点的潜力。

02. 研究方法


03. 研究结果

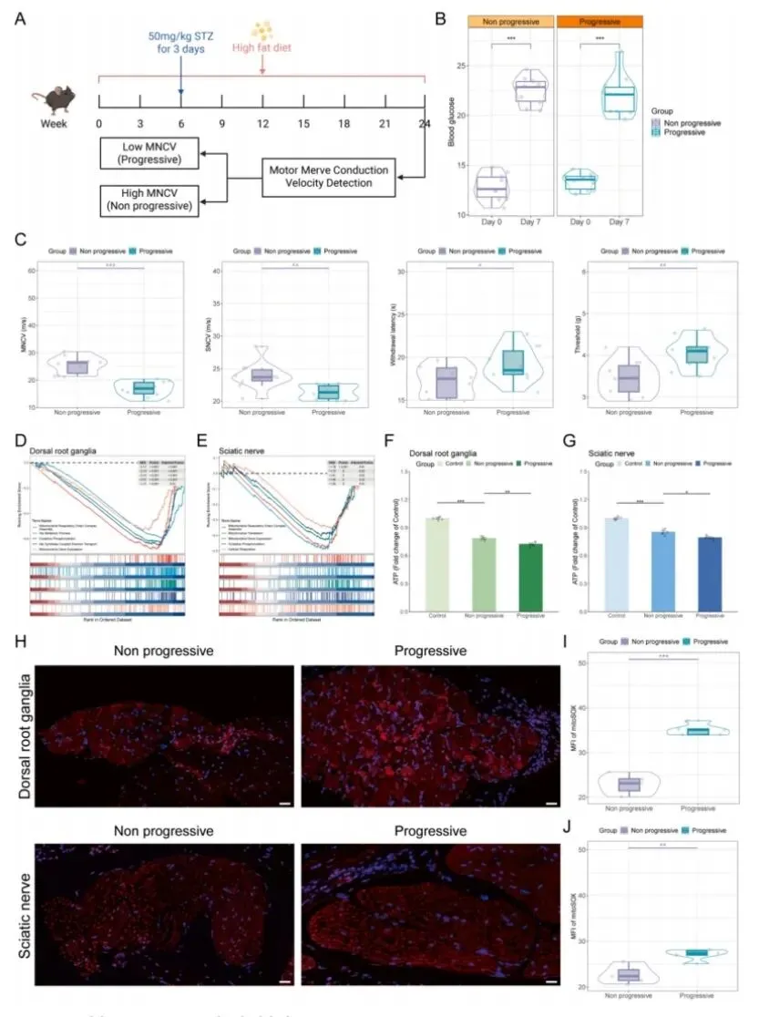
1. 线粒体功能障碍是DPN进展的核心特征
通过构建渐进性DPN小鼠模型,研究发现与未进展组相比,进展组小鼠的神经传导速度显著降低,痛觉阈值升高。转录组分析表明,在背根神经节和坐骨神经中,线粒体功能障碍是影响DPN进展的关键生物学过程。ATP浓度测量证实进展组ATP生成显著降低,MitoSOX检测显示进展组线粒体ROS水平更高。结论:线粒体代谢障碍是影响DPN进展的关键因素。

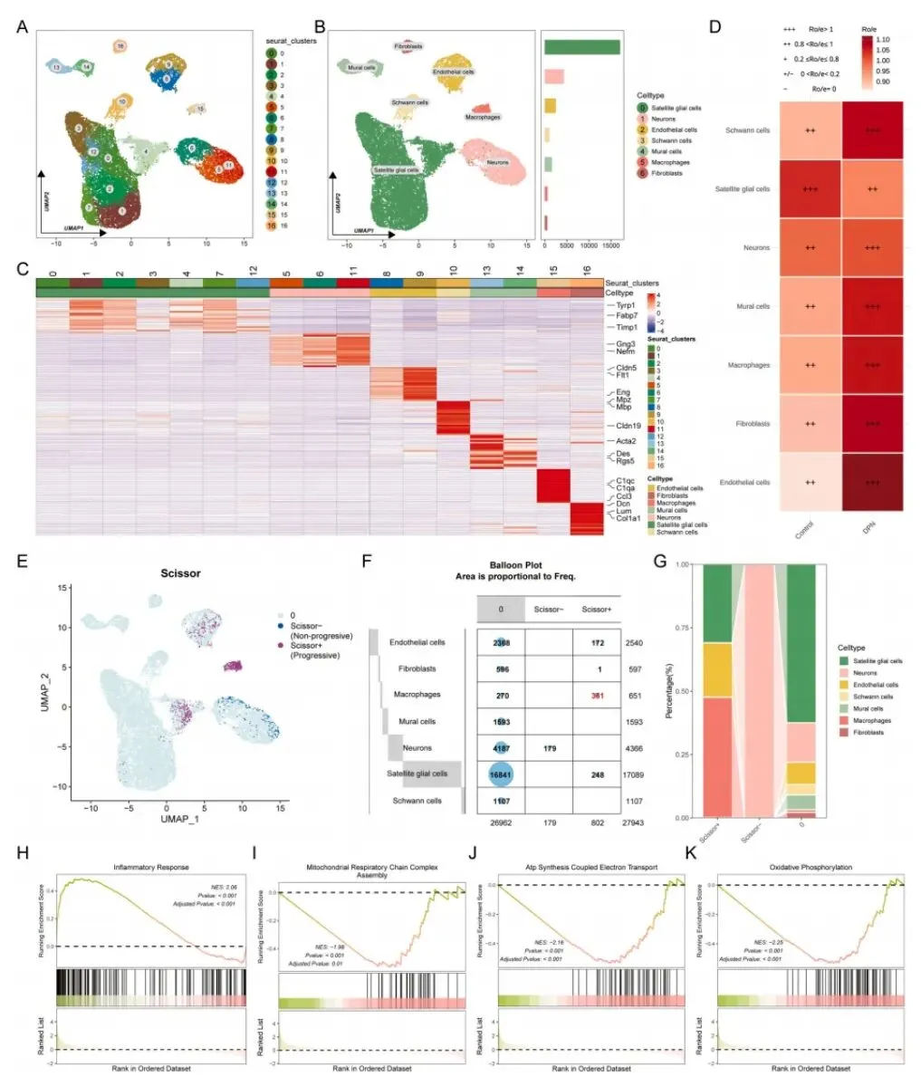
2. 鉴定与DPN进展相关的CD83+巨噬细胞
整合多组学数据与单细胞分析,发现巨噬细胞是与DPN进展最相关的细胞类型,其中Scissor+巨噬细胞占主导。巨噬细胞进一步分为四个亚型,其中CD83+巨噬细胞在DPN组中比例显著升高,且线粒体代谢评分最低。基因集富集分析显示CD83+巨噬细胞中线粒体相关代谢通路下调。流式细胞术与免疫荧光进一步验证了其在DPN进展中比例升高,并呈现M1极化趋势。


3. PDRM评分的构建
通过hdWGCNA识别出与CD83+巨噬细胞相关的基因模块,结合机器学习方法构建了基于NDUFA9、TIMM23和TOMM7表达的PDRM评分系统。该评分在训练与验证队列中均能有效区分DPN进展患者,并与线粒体代谢评分呈负相关,与炎症因子表达呈正相关。高PDRM评分组显示巨噬细胞迁移、趋化及NLRP3炎症通路显著激活。


4. PDRM评分与免疫微环境
高PDRM评分患者表现出独特的免疫细胞组成:幼稚B细胞和M1巨噬细胞增多,CD4+ T细胞减少。ESTIMATE分析显示其基质与免疫评分较低,免疫细胞浸润减少。此外,高评分患者对免疫检查点抑制剂(如CTLA4)的反应性较差,提示PDRM评分可作为评估DPN免疫治疗反应的潜在指标。

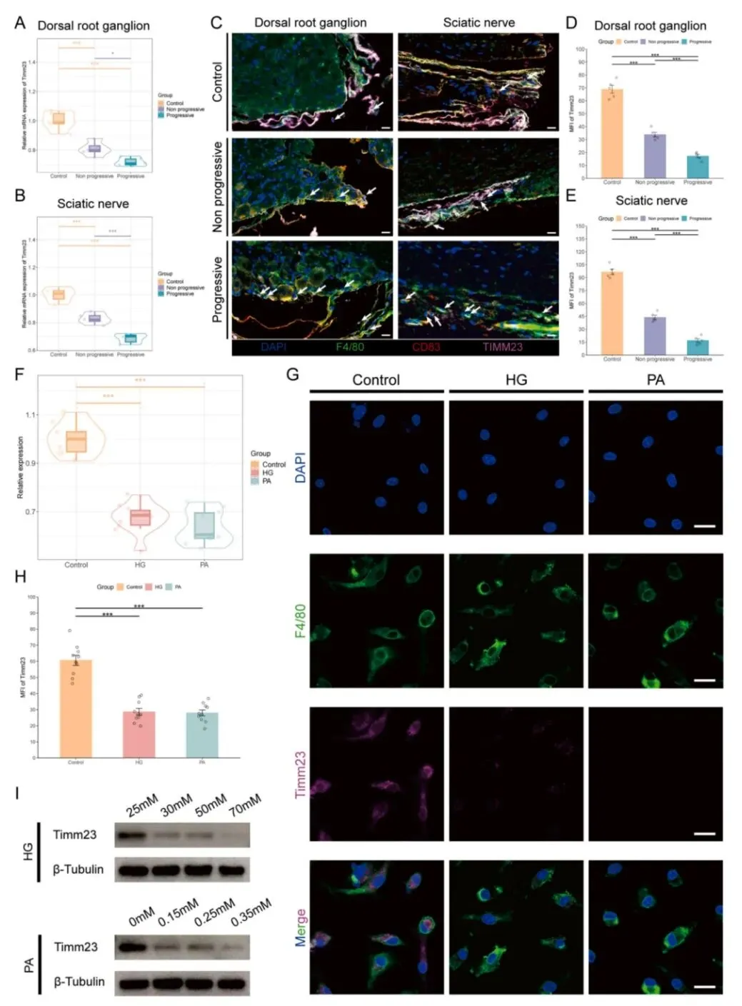
5. TIMM23是DPN进展巨噬细胞中的关键因子
在多个组织(DRG、坐骨神经、PBMC、骨骼肌)中,仅TIMM23在DPN患者中表达一致下调。超过65%的进展性DPN患者TIMM23表达降低。低TIMM23表达的巨噬细胞与雪旺细胞的相互作用增强,且糖脂代谢通路激活。在HG或高脂处理的BMDM中,TIMM23表达显著下调,证实其在糖尿病微环境中受抑制。



6. TIMM23靶向药物筛选
通过对1891种FDA批准药物进行虚拟筛选,鉴定出89种潜在TIMM23靶向化合物,其中乳果糖结合能最低(-6.257),显示其作为TIMM23靶向治疗DPN的潜力。对接分析表明精氨酸、苏氨酸和酪氨酸是主要结合位点。

04. 研究意义


往期推荐

IF 5.1!NHANES+UKB 双数据库的联合分析:昼夜光照暴露及休息 - 活动节律与代谢相关脂肪性肝病的关联研究
IF=13.0,GBD2021 再登顶刊!32 年 204 国 URI+中耳炎零成本数据,一区 SCI 的“发文捷径”
25.8/Q1,肠道菌群如何“操控”注意力?——微生物组+代谢组+神经行为:多组学视角下的肥胖研究新突破
8.5/Q1,不养小鼠,纯生信如何“挖”出微生物促癌机制? 泛癌分析+多组学整合,一篇文讲透高分生信发文路径与避坑指南
IF=9.6,GWAS+MR一键封神:PsyRiskMR生信套路,三个月0实验也能发高分!
4.3/Q2,武大人民医院生信卷王:空转+单细胞+轨迹+互作+空间共定位五连杀,再融合TCGA突变/甲基化炼成预后模型!
