
前言
明确单核细胞黏附到血管内皮是动脉粥样硬化发病的关键起始步骤,临床样本发现冠心病(CAD)患者外周血单核细胞(PBMCs)中 Myo1f 表达显著升高,进而通过 Myo1f 敲除小鼠与 Apoe⁻/⁻小鼠构建动脉粥样硬化模型,结合骨髓移植实验明确造血细胞来源的 Myo1f 的作用,再通过细胞层面敲低 / 过表达实验、免疫共沉淀、免疫荧光等技术,探究其分子机制,发现 Myo1f 通过招募 EPLINα 稳定 F - 肌动蛋白(F-actin),促进肌球蛋白相关转录因子 A(MRTFA)核转位,进而上调整合素 β2(ITGB2)的转录表达,增强单核细胞与内皮细胞的黏附,最终证实 MRTFA 抑制剂 CCG-1423 可降低 ITGB2 表达、缓解小鼠动脉粥样硬化病变,结论为 Myo1f 是动脉粥样硬化发生发展的关键调控因子,可作为该疾病治疗的潜在新靶点。
研究要点解析
研究方法
首先通过临床样本对比分析 Myo1f 在 CAD 患者与非 CAD 患者 PBMCs 中的表达差异;随后利用 Myo1f 敲除小鼠与 Apoe⁻/⁻小鼠杂交构建动脉粥样硬化模型,结合骨髓移植实验明确造血细胞中 Myo1f 对疾病进展的影响;接着在细胞层面通过敲低 / 过表达 Myo1f、MRTFA、EPLINα,结合黏附实验、实时荧光定量 PCR、Western blot 等技术,探究 Myo1f 对单核细胞黏附及 ITGB2 表达的调控作用;再通过免疫共沉淀、质谱分析、免疫荧光等验证 Myo1f 与 EPLINα 的相互作用及对细胞骨架聚合、MRTFA 核转位的影响;最后利用 MRTFA 抑制剂 CCG-1423 在小鼠模型中验证其治疗潜力,全面解析 Myo1f 调控动脉粥样硬化的分子机制。
研究结果
CAD 患者 PBMCs 中 Myo1f 表达水平显著高于非 CAD 患者;Myo1f 敲除可显著减少 Apoe⁻/⁻小鼠主动脉粥样硬化斑块面积、脂质沉积及斑块内 ITGB2 表达,且不影响小鼠体重和血脂水平;骨髓移植实验证实造血谱系来源的 Myo1f 是促进动脉粥样硬化进展的关键;Myo1f 通过特异性上调 ITGB2 表达增强单核细胞与内皮细胞的黏附,对其他整合素亚型无显著影响;Myo1f 与 EPLINα 相互作用并共同结合 F-actin,稳定细胞骨架聚合,降低游离 G-actin 浓度,促进 MRTFA 从细胞质向细胞核转位,进而上调 ITGB2 转录;MRTFA 抑制剂 CCG-1423 可剂量依赖性降低 ITGB2 表达,显著缓解 Apoe⁻/⁻小鼠动脉粥样硬化病变,且无明显肝肾功能毒性。
研究结论
本研究首次揭示了非常规肌球蛋白 Myo1f 在动脉粥样硬化中的促病作用及分子机制,证实 Myo1f 通过招募 EPLINα 稳定 F-actin,促进 MRTFA 核转位,上调 ITGB2 转录表达,增强单核细胞与内皮细胞黏附,最终加速动脉粥样硬化进展,且 MRTFA 抑制剂 CCG-1423 具有潜在治疗价值,为该疾病提供了新的治疗靶点;但研究存在一定局限性,仅聚焦 Myo1f 在单核细胞中的作用,未探究其在中性粒细胞、淋巴细胞等其他免疫细胞中的功能,且未明确 Myo1f 是否通过调控微管乙酰化等其他途径影响疾病进展,同时缺乏体内直接证据证实 Myo1f 的促动脉粥样硬化作用依赖 MRTFA,此外,目前尚无成熟的 Myo1f 特异性抑制剂,其与肌球蛋白家族其他成员的高同源性可能影响药物靶向性,系统性抑制可能干扰免疫监视功能,未来需在人源化模型中进行临床转化验证,同时优化药物设计及组织特异性递送策略。
图文结果解读

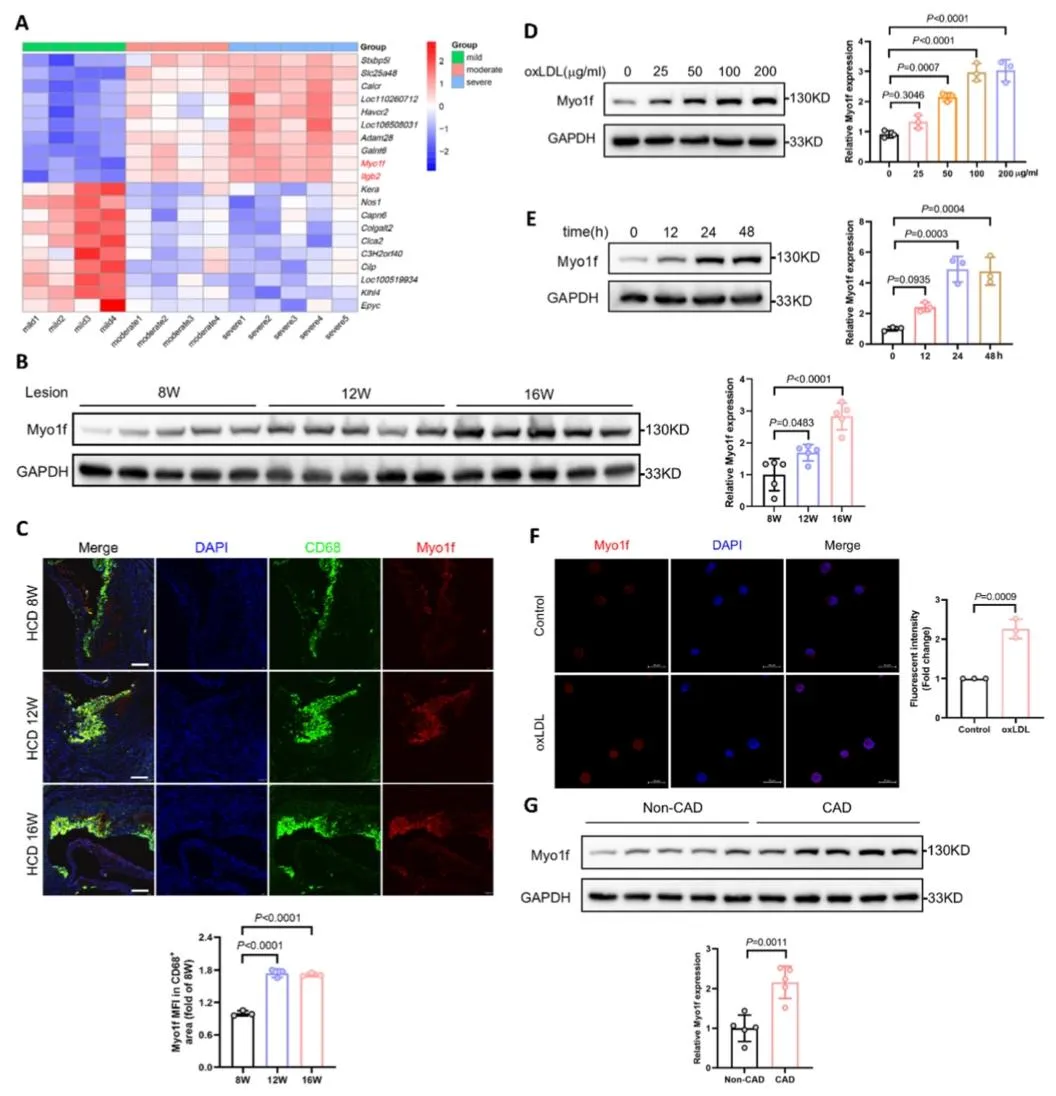
图 1:验证 Myo1f 在动脉粥样硬化病变组织、oxLDL 刺激的单核细胞及 CAD 患者 PBMCs 中均呈高表达,且表达水平与病变严重程度、刺激浓度及时间相关;

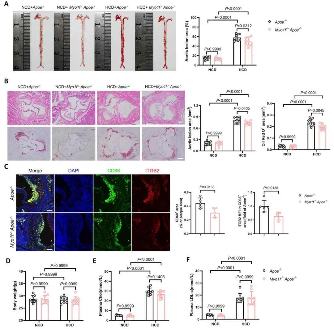
图 2:证实 Myo1f 敲除可抑制 Apoe⁻/⁻小鼠动脉粥样硬化斑块形成和脂质沉积,减少斑块内 CD68⁺巨噬细胞浸润及 ITGB2 表达,且不影响小鼠体重和血脂代谢;

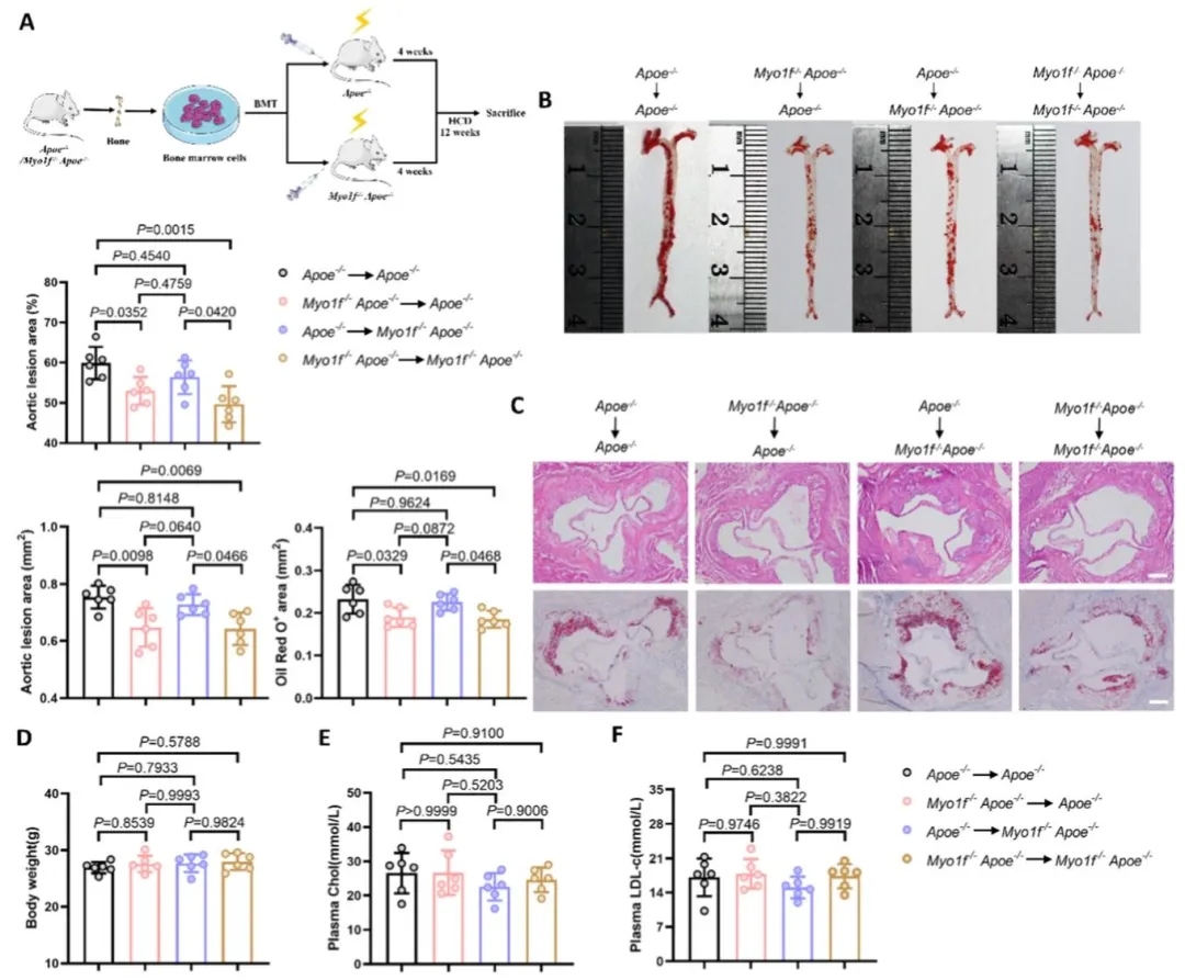
图 3:通过骨髓移植实验明确,造血细胞来源的 Myo1f 是促进动脉粥样硬化进展的核心,而非其他组织来源的 Myo1f;

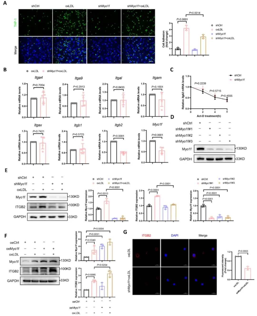
图 4:阐明 Myo1f 通过上调 ITGB2 的蛋白和 mRNA 表达调控单核细胞与内皮细胞的黏附,对 ITGA4、ITGB1 等其他整合素亚型无显著调控作用;

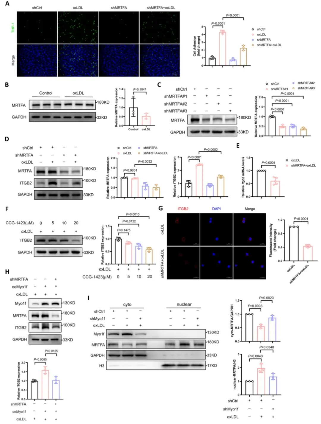
图 5:证实 Myo1f 通过 MRTFA 依赖的方式调控 ITGB2 转录,MRTFA 敲低或抑制剂处理可阻断 Myo1f 对 ITGB2 的上调作用,且 Myo1f 可促进 MRTFA 核转位;

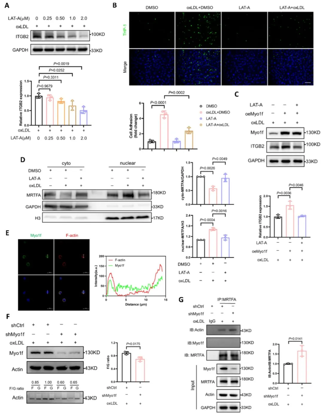
图 6:表明细胞骨架聚合是 MRTFA 核转位和 ITGB2 转录的关键,Myo1f 通过提高 F/G-actin 比值促进 MRTFA 与 actin 解离,进而促进其核转位;

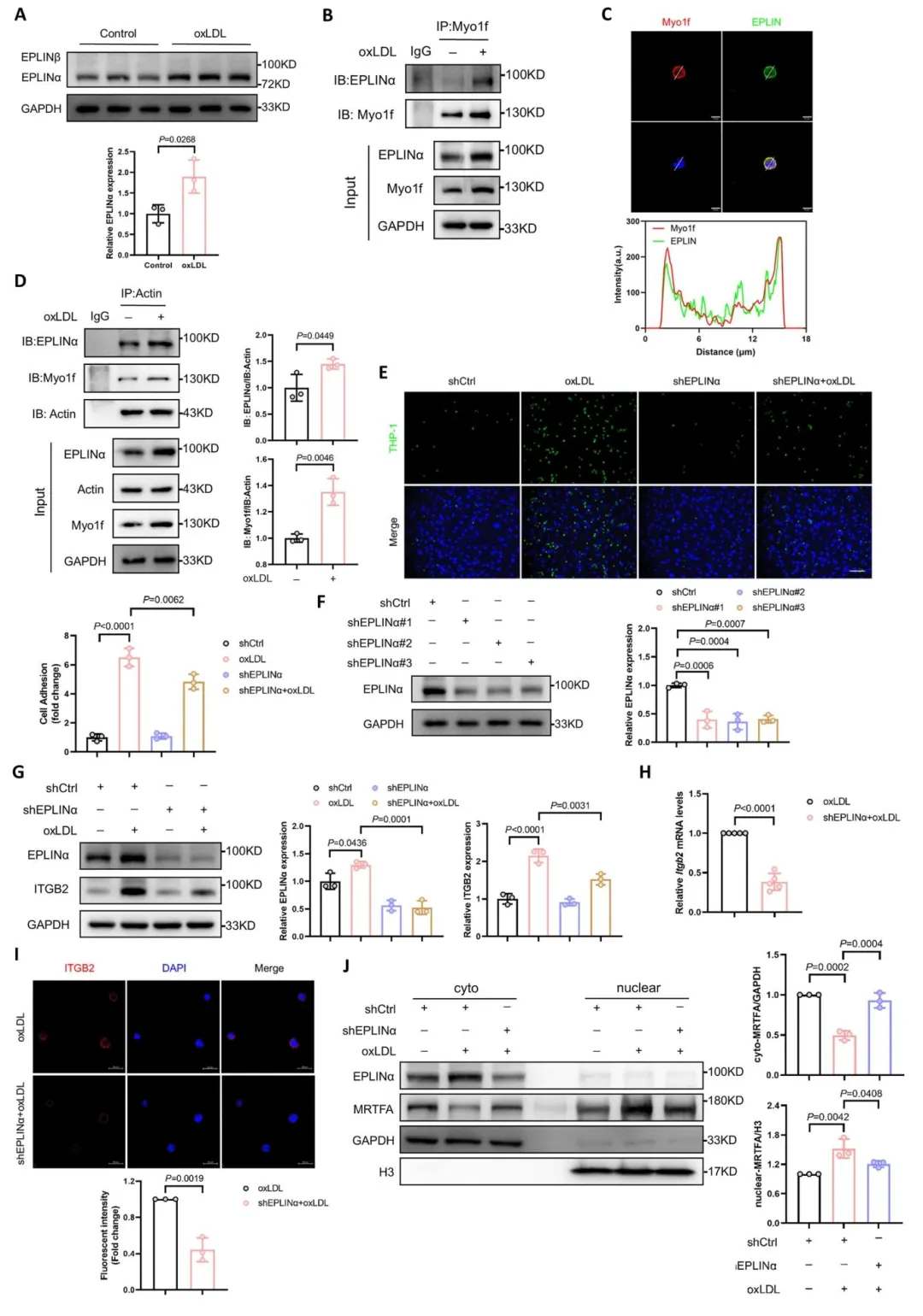
图 7:验证 Myo1f 通过招募 EPLINα 稳定 F-actin,调控细胞骨架聚合,进而促进 MRTFA 核转位和 ITGB2 表达,EPLINα 敲低可模拟 Myo1f 敲低的表型;

图 8:证实 MRTFA 抑制剂 CCG-1423 可在体内有效降低 ITGB2 表达,缓解 Apoe⁻/⁻小鼠动脉粥样硬化病变,且无明显毒副作用,同时总结 Myo1f 调控动脉粥样硬化的分子机制通路。
参考文献:Lv Y, Jiang X, Chang Y, Huang R, Chen Y, Deng Y, Gu Y, Chen S, Zhu L. Myo1f regulates monocyte adhesion and contributes to atherosclerosis via MRTFA-dependent ITGB2 expression. Redox Biol. 2026 Jan 23;90:104049. doi: 10.1016/j.redox.2026.104049. Epub ahead of print. PMID: 41610517; PMCID: PMC12870474.
本文中使用的图片来Pubmed,因客观原因未能与权利人取得联系。本平台出于学术交流目的引用,无意侵犯原作者权益。如权利人认为不妥,请及时联系公众号后台,我们将立即删除或协商解决。
医学国自然,省自然,博士课题设计,医学实验外包,医学SCI,实验方案设计,免费的线上博导一对一沟通,确认实力后再谈合作,科研合作可以加微信:SCI971SCI

生物信息学课题设计及指导实录,目前生信是否还适用于课题及文章?看专家给你解答
临床型博士如何准备国青标书?没有预实验怎么办?专家一对一解答规划
科研信息合集
整形外科方向最新研究分享
国自然课题设计思路
各大学校及医院国自然立项信息
骨科科研最新分享
泌尿外科科研最新分享
消化领域科研最新分享
