当前位置:首页>南京>重磅!2026年南京艺术学院国际本科招生简章发布

重磅!2026年南京艺术学院国际本科招生简章发布

  • 2026-05-09 08:37:13
重磅!2026年南京艺术学院国际本科招生简章发布

南京艺术学院介绍

南京艺术学院是一所历史悠久、底蕴深厚的百年老校。作为我国独立建制创办最早并延续至今的百年高等艺术学府,是中华人民共和国文化和旅游部与江苏省人民政府共建高校,也是江苏省高水平大学高峰计划建设高校,艺术学科综合实力稳居全国高校前列。经过一个多世纪的建设和发展,南京艺术学院与时俱进,经风雨而茁壮,历沧桑而弥坚,成为国内外卓有影响的综合性高等艺术学府。

国际教育学院自1995年建院以来,经过三十余年的发展,已先后接收了来自五大洲80多个国家和地区的数千名国际学生,培养各专业的优质国际艺术人才;秉承着“闳约深美”的谆谆校训,依托南京艺术学院强大的专业学科资源及雄厚的师资力量,与英国、美国、澳大利亚、加拿大、意大利、日本、韩国、新加坡等数十个国家及地区的艺术领域一流高校建立了长期校际合作关系。

目前,来自60多个国家,近300位在校国际学生,与出国留学项目学生共同学习生活, 让本项目的学生浸润在浓厚的国际化学习氛围之中,提前适应海外留学生活。

南京艺术学院国际本科项目介绍

南京艺术学院国际本科项目采用“2+2/3”形式,分为国内培训国外学习两个阶段。

1

国内培训阶段

录取学生在南京艺术学院学习2年,完成海外院校认定的出国预备课程(包含语言课程、通识课程和部分专业基础课程),将获得南京艺术学院颁发的课程结业证书。 

2

国外学习阶段

录取学生获得结业证书并达到海外院校的入学要求后,可申请指定海外院校,注册海外院校学籍,按照海外院校的培养方案和相关规章制度继续攻读相应专业。完成海外院校本科学习后,获得海外院校学士学位证,可向教育部(中国)留学服务中心申请认证。 

项目优势

(一) 百年美育底蕴,孕育跨界创新基因

南京艺术学院作为中国现代艺术教育的摇篮与江苏省唯一的综合性艺术院校,以逾百年的深厚人文积淀为基石,始终秉承“闳约深美”的育人精神,持续引领艺术学科的发展与创新。学校拥有5个博士后科研流动站、2个一级学科博硕授权点及多个专博专硕授权点,在第五轮学科评估中超过80%的学科进入A类,传统艺术学科持续深化,连续六年位列武书连中国大学学科门类排行榜艺术学榜首。

AI时代来临,南艺积极推动“艺术+科技”深度融合,在人工智能赋能艺术的交叉学科里,通过联合海外顶级名校开办AIGC、计算机动画游戏特效的专项班,积极深化音乐科技、数字媒体艺术、智能交互设计等新兴交叉学科建设,致力于打造具有前瞻性与系统性的创新教育体系。学校作为教育部(中国)留学服务中心的战略合作伙伴,项目学生可申请回国的学历认证,毕业生归国后可按规定享受留学生相关政策待遇,实现学业与发展的双向衔接。

(二) 学分豁免体系,无缝衔接国外课程

本项目依托南艺强大的专业教学基础,面向未来社会需要的人才能力标准,结合海外合作院校的学分豁免要求的专业课程,形成我校国际本科的教学体系。学生在南京艺术学院前两年的国际本科课程学习中,实现雅思小班教学,个性化辅导,作品集工坊辅导,同时获得不超过海外合作院校总学分1/3的学分豁免,实现合作院校2+2的升学;同时学生可通过校内的专业作品辅导申请全球英语授课的院校。

(三) 沉浸全球艺术社区,无缝衔接海外学习

项目学生需参加国内和国外两个阶段的学习,这样的方式有利于学生的全面发展,与传统的本科教育相比,这种国际本科培养方式在教学体系、学习模式、文凭认证等方面具有开放性、国际化的特点。报考国际本科,一方面可以享受国内重点大学的优质资源,在南艺国教院,学生将与来自全球60余国的近300位国际艺术生同窗共学、协作创作。这种独特的“小型联合国”国际化生态,让学生在国内阶段即可提前适应多元文化,建立起宝贵的全球艺术人脉网络。另一方面可以在海外名校继续深造,获取高含金量国际文凭。

(四) 权威升学保障,直达世界顶尖名校

为帮助学生实现与海外学习的有效衔接,本项目每年由中外专家团队进行教学评估,以保证高质量教学成果。项目将同步为学生提供雅思语言培训、海外学分课程、出国作品集辅导、海外院校申请、升学绿色通道及出国签证指导等一系列专业化的教学和留学服务。往届学生通过项目中外专家团队的精心指导,成功入读英国伦敦艺术大学、英国南安普顿大学、英国利兹大学、澳大利亚国立大学、莫纳什大学等世界顶尖名校。

(五) 学历权威认证 ,国内外双重认可

本项目海外合作院校均为中国教育部备案的正规名校,学生在海外合作院校毕业所获得的学士学位文凭,全球认可,并可在教育部(中国)留学服务中心按照相关要求进行认证。

(六) 共享顶尖校园资源,核心师资全程护航

项目学生作为南艺教育体系的重要组成部分,享有与在校统招本科生同等的优质校园资源和教学待遇。国内就读期间,根据学校统一安排使用学校专业教室、工作室、实验室、图书馆等一流硬件设施,并由南艺相关院系的核心师资团队及国际教育学院的资深中外教联合授课。这不仅确保了专业课程的高质量与系统性,也给予项目学生更充分的身份认同感。

(七) 分段培养,路径清晰,升学深造一路畅通

项目采用成熟的“2+2/3”分段培养模式,留学路径科学、安全且经济。第一阶段在南艺完成与海外课程紧密衔接的专业和语言学习,既节省了直接出国的高昂时间与生活成本,又实现了学术能力的平稳过渡。第二阶段赴海外合作院校完成学业,成绩合格即可获得受国际认可的本科学士学位。对于在海外表现优异的毕业生,如希望继续攻读硕士或博士学位,南京艺术学院将官方推荐并提供支持,并利用其广泛的国际学术网络,为学生的深造之路提供有力支持。

开设班型和方向

  • 伯恩茅斯大学NCCA计算机动画游戏特效专项班

  • 国际本科项目2+2/3招生专业

合作院校(部分)

传媒类

英国萨塞克斯大学

University of Sussex

是英国20世纪60年代新大学浪潮成立的第一所”平板玻璃大学”,在2026年QS世界大学排名中萨塞克斯大学位列278名。萨塞克斯大学的优势专业主要集中在‌交互设计、发展学、计算机科学与人工智能、商学院以及国际关系‌等领域,这些专业在QS世界大学排名和学科排名中表现突出,具有很强的国际竞争力。音乐专业排名全英第1、艺术史全英第1、美国研究全英第1、戏剧专业全英第7、媒体与传播连续9年全英前10,连续7年全球TOP100、英语语言与语言学连续8年全球TOP100。

英国东安格利亚大学

University of East Anglia

作为英国著名的1994大学集团成员,学校在多个研究领域处于国际领先地位,特别是在环境科学、文学创作和传媒研究方面享有盛誉。是英国最早建立的影视与媒体研究中心之一,学院的研究实力雄厚,在权威的英国政府“研究卓越框架”评估中常年位列全英前十。

加拿大约克维尔大学

Yorkville University

其下属的多伦多电影学院是唯一一所既获中国政府也获加拿大政府教育部门承认的影视类院校。在QS公布的世界优秀电影学院名单中被评为加拿大地区最优秀的电影学院。

艺术设计类

澳大利亚阿德莱德大学

Adelaide University

阿德莱德大学简称“阿大”,是澳大利亚历史上第三所最古老的大学,在2026年QS世界大学排名82位。该校是澳大利亚南澳大利亚州首府阿德莱德的研究型高等学府,也是砂岩学府之一,21世纪学术联盟、澳大利亚八校联盟、英联邦大学协会成员。作为澳大利亚顶尖研究型高校之一,阿德莱德大学拥有一流的科研设施以及全面的科研培养系统,也特别重视艺术教育,为学生设置了很多丰富的课程,其中包括设计类、传媒类还有建筑类,专业设置非常广泛,为学生将来就业提供了广阔的范围和丰富的就业机会。

英国约克大学

University of York

约克大学位列 2026QS 世界大学排名第 169 位,在 2025 年英国《完全大学指南》中,约克大学整体位列英国第 17,有 14 个学科跻身英国前十。而在《卫报》英国大学排名 2025 中,约克大学位居全英第 25 位,3 个学科居全英前十。约克大学的计算机科学课程覆盖算法、人工智能、网络安全等前沿方向,课程设置注重理论与实践结合,毕业生就业前景广阔;该学科在QS世界大学排名中位列前100,教学与科研质量受到认可。

英国诺森比亚大学

University of Northumbria at Newcastle

学校的办学历史最早可以追溯到1880年设立的卢瑟孚技术学院,是英国规模最大的大学之一,其优异的教学质量可谓有口皆碑。在历年的全英大学综合排名中皆名列前茅,2026年QS世界大学排名为第550名。

英国考文垂大学

Coventry University

考文垂设计学院成立于1843年,经过一百多年的合并与发展,在1992年正式更名为考文垂大学。优势专业为汽车工程和汽车设计,连续5年卫报排名前15,其中汽车设计为全英第1,艺术与设计全英第19。 

英国曼彻斯特城市大学

Manchester Metropolitan University

拥有曼城地区最大的艺术人文学院,包含曼彻斯特建筑学院、曼彻斯特时装学院和曼彻斯特艺术学院,在2021年泰晤士高校学科排名中,艺术、建筑和设计史学科排名第12。在2021年卫报高校学科排名中,戏剧和舞蹈学科排名第5,时装与纺织学科排名第6,电影制作和摄影学科排名第12,设计与工艺学科排名第12。 

英国德蒙福特大学

De Montfort University

时尚轮廓设计、鞋类设计、建筑学和戏剧在英国甚至世界范围内均享有盛誉。其独特和创新的设计教育理念在英国大学的设计类院校中独树一帜,被誉为“英国创意设计师的摇篮”。2019年荣登时装商业评论(BOF)评选的全球最佳时尚学院榜单全球前50。

英国密德萨斯大学

Middlesex University

伦敦地区最大的综合性大学,拥有英国乃至世界一流的教学设备和师资,为世界艺术和文化创意产业输送了大批的人才,知名校友有英国著名设计师Vivienne Westwood,动画片《小猪佩奇》主创之一Neville Astley,中国香港知名艺术家B. Wing等。在2024年卫报排名中,美术专业世界第15名,音乐专业世界第29名。 

英国伯恩茅斯大学

Bournemouth University

曾两度赢得英国女王周年奖。媒体与传播学部是英国最大的传媒专业高等教育中心,是英国唯一的由英国高教拨款委员会特定的传媒实践卓越中心(CEMP)及英国国家计算机动画中心(NCCA)。NCCA是欧洲顶级3D动画学院,动画专业排名英国第一、欧洲第二、全球第四。

英国赫特福德大学

University of Hertfordshire

创建于1952年,是英国女皇亲自批准成立的大学之一,也是英国最大的十所学府之一,曾荣获学生总体满意度英格兰东部第一(NSS,2023),国家卓越教学框架银奖(TEF,2023),2024年唯一一所获得企业国王奖的大学。

英国伯明翰城市大学

Birmingham City University

该校在1971年由伯明翰艺术学院、伯明翰商学院、伯明翰音乐学院、伯明翰技术学院和北伯明翰技术学院五所学院合并而成,艺术与设计学院是除伦敦地区以外规模最大的艺术与设计类学院,目前拥有欧洲规模最大的珠宝学,珠宝设计排名全英第一,动画和游戏设计专业位列全英第四。

英国谢菲尔德哈勒姆大学

Sheffield Hallam University

全英第四大的综合性大学,是中国教育部中英学历学位互认协议中第一批通过的英国大学。2020年艺术类课程QS排名全球前80、金属珠宝排名全英第2,学校耗资上亿英镑打造了一流的软硬件设施,致力于更好的教学体验。

英国伯恩茅斯艺术大学

Arts University Bournemouth

作为全英仅有的十二家艺术类的专业性高等教育院校之一,伯恩茅斯艺术大学现已发展成为英国顶级的艺术、设计与媒体类的高等学府。曾荣获英国卓越教学质量金奖。作为英国顶尖的创意专业高校,近百年来致力于提供高质量的教学和研究,源源不断地向创意行业输送富有激情与敬业精神的从业人员,英国大学艺术专业领域就业前景第一名,校友遍布全球并享有国际盛誉。

英国创意艺术大学

University for the Creative Arts

起源于1866年,是英国排名第一的创意与艺术类大学,其电影、电视、服装、动画、摄影、表演等专业在英国享有盛名,被誉为英国最有价值的创意及艺术设计院校之一。曾经培养出众多艺术及设计界的大家。是全英艺术院校毕业生收入最高的学府之一。

英国桑德兰大学

University of Sunderland

建立于1901年,是一所英国公立综合类研究型大学,在英国大学科研评估和英国政府教学水平评估中位居榜首。2022年QS星级评定中,教学、就业力、国际化、包容度、硬件设施被评为五星级。在2026《卫报大学指南》位列全英27名。电影制作排名英国第一,新闻学排名英国第13位,戏剧和舞蹈排名英国第13位。

英国诺维奇艺术大学

Norwich University of the Arts

英国公立艺术类大学,学校提供广泛的课程选择,包括动画、时装、游戏艺术设计、电影图像制作、平面设计等。2016年《泰晤士报》英国大学专业排名中,艺术设计专业排名第30名,戏剧与舞蹈专业排名第47名。2026年完全大学指南(CUG)英国大学排名第57位,并且是全英排名第2的创意艺术大学。

英国安格利亚鲁斯金大学

Anglia Ruskin University

1858年建立于英国剑桥,前身为剑桥大学艺术学院,英国著名的公立综合性大学,2021泰晤士高等教育世界大学排名第301-350名。艺术设计、音乐及现代欧洲语言等专业列在全英前20名,插画专业全球有名。

新加坡莱佛士设计学院

Raffles Design Institute Singapore

是经新加坡私立教育理事会批准注册,获得新加坡 Edutrust教育信托保障(优质级)认证的学院,以其国际化视野和实践导向的教学模式,为学生提供了良好的学术和职业发展平台。与英国考文垂大学合作,毕业后可获得英国考文垂大学颁发的本科学士学位。

加拿大约克大学

York University

建立于1959年,位于加拿大第一大城市-多伦多市,是加拿大规模第二的大学,以其广泛的专业设置和卓越的教学研究而闻名。约克大学提供丰富的学术项目和研究机会。2026年QS世界大学排名第333名。

新加坡莎顿国际学院

Shelton College International

新加坡莎顿国际学院是一所在影视传媒、表演艺术和商科领域具有鲜明特色的高等教育机构。相比传统综合类大学,学院更注重专业深度、实践能力培养和国际化视野打造。其课程设计紧密结合行业发展趋势,教学模式强调理论与实践相结合,力求让学生在短时间内掌握专业技能,并能够应对真实行业挑战。新加坡莎顿国际学院的教育模式区别于其他普通高校的课堂讲授式教学,更加注重项目导向与实践操作。莎顿国际学院与英国创意艺术大学合作,毕业后可获得英国创意艺术大学颁发的本科学士学位。

表演艺术类

英国班戈大学

Bangor University

是英国的知名大学之一,建于1884年,致力于卓越的学术教学和研究已超过130年。2026年QS世界大学排名中位列全球第566位,其卓越的音乐创作和学术传统可以追溯至1921年,距今已有100多年历史,音乐专业排名全英第10,伊丽莎白女王二世是班戈大学音乐专业荣誉博士。

英国西伦敦大学

University of West London

其下属的伦敦音乐学院,创建于1887年,是英国最大的专业音乐和表演艺术机构,也是全球最权威的三大音乐考级机构之一。音乐专业在英国现代大学学生满意度排名第1位,2025年卫报大学指南中被评为伦敦地区音乐专业第二名的现代大学。

英国哈德斯菲尔德大学

University of Huddersfield

拥有卓越的学术声誉、优秀的课程设置和创新的研究机遇。2015年被评为全英第5最适宜国际学生学习和生活的大学。2017年首届全球教学优秀奖评选中获得全球总冠军。在最新QS世界大学学科排名中,表演艺术学科排名位居英国第8(世界第27位)。

英国巴斯斯巴大学

Bath Spa University

是英国唯一一所荣获“创造性和艺术”与“企业和就业能力”两项“优质教育中心”的大学,在教学质量评估和满意度上位列英国高校第1。艺术设计学院是英国西南部最顶尖的艺术学院,其艺术设计排名英国第21。

英国罗汉普顿大学

University of Roehampton

是一所位于伦敦的综合性大学,以其在教育、艺术、管理等领域的优势专业而闻名,为学生提供了丰富的学术资源和研究机会。舞蹈专业排名英国第一,94%的研究被评分为4+和3+,是英国舞蹈研究学科领域得分最高的大学,拥有来自不同背景和专业的舞蹈艺术家和世界一流的研究学者。

新加坡莱佛士音乐学院

Singapore Raffles Music College

创立于2001年,是经由新加坡教育主管部门私立教育理事会(CPE)注册的高等艺术学府,是新加坡一所以音乐及舞蹈专业为核心的艺术类院校。2010年,新加坡莱佛士音乐学院成为英国西伦敦大学伦敦音乐学院的大学伙伴,提供音乐和舞蹈类的本科和研究生学位课程,西伦敦大学的同等授课课程和教学体系。

澳大利亚伊迪斯·科文大学

Edith Cowan University

其下属的西澳表演艺术学院是澳大利亚师资最卓越的演艺学校之一。所提供师资遍及表演、音乐剧、导演、舞蹈、爵士乐、流行音乐、古典音乐、艺术管理、设计制作等专业,知名校友包括《金刚狼》的主演休·杰克曼。 

匈牙利舞蹈学院

Hungarian Dance Academy

建立于1937年,位于匈牙利的首都布达佩斯市。学院一直以培养教育舞者、舞蹈教师、编舞家和理论家为学校的主要目标和责任使命,培养出的多才多艺的学生,大多具备了相当的资质成为表演艺术家、教师,或从事专业相关的创意工作,在本国乃至世界的文化领域,尤其是舞蹈艺术领域,创造了不容忽视的价值。

新加坡南洋艺术学院

Nanyang Academy of Fine Arts

新加坡南洋艺术学院(简称“南艺”或“NAFA”)成立于1938年,是新加坡最早的艺术教育机构之一,致力于培养视觉艺术和表演艺术领域的人才。南洋艺术学院的教学以视觉艺术和表演艺术为主。视觉艺术学校设有五个科系,包括纯美术、视觉传达、室内设计、多媒体及高等教育。而表演艺术学校则设有音乐、舞蹈、戏剧及艺术管理四个科系。根据2025年QS世界大学排名,新加坡南洋艺术学院艺术与设计在全球排名15位,亚洲排名前3。NAFA与伦敦艺术大学和英国皇家音乐学院都有合作办学,学生可以在新加坡和欧美之间自由选择完成课程。

可申请院校(部分)

英国伦敦艺术大学

University of the Arts London

英国南安普顿大学

University of Southampton

英国利兹大学

University of Leeds

英国布鲁内尔大学

Brunel University of London

英国格拉斯哥艺术学院

The Glasgow School of Art

英国提赛德大学

Teesside University

英国布里斯托大学

University of Bristol

英国纽卡斯尔大学

Newcastle University 

英国布莱顿大学

University of Brighton

英国雷丁大学

University of Reading

英国兰卡斯特大学

Lancaster University

澳大利亚斯威本科技大学

Swinburne University of Technology

澳大利亚国立大学 

The Australian National University

(我校可帮助本项目学生申请所有海外英文授课的学校)

报考须知

专业考试要求

(一) 招生人数:100 人

1. 专项班:

· 计算机动画游戏特效(伯恩茅斯大学专项班)

· 人工智能互动媒体(英国约克大学/萨塞克斯大学专项班)

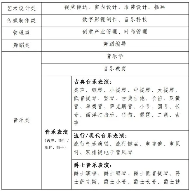
2. 艺术设计类(视觉传达、室内设计、服装设计、插画等)

3.管理类(创意产业管理、时尚管理)

4. 传媒制作类(数字影视制作、音乐科技)

5.音乐类(音乐学、音乐教育、音乐表演)

6. 舞蹈类(舞蹈表演)

(二) 报名条件

1. 中国国籍的应往届高中毕业生,或完成高中二年级学业的学生(需提供高中成绩单) 港澳台及国际学生,可提交在读证明或毕业证,进行报名。

2. 具备相关报考专业基础。

3. 身心健康,无犯罪记录。

(三) 报名及入学测试时间

报名时间:即日起至2026年8月15日

入学测试时间:3-8月(如有变动请以实际通知为准,先报先考、额满即止)

1. 高考英语成绩90分以上或雅思成绩5.0以上、托福成绩70分以上,可免考英语测试。

2. 获南京艺术学院校考相应专业合格证,可免考相关专业测试。

(四) 相关费用

1. 报名费:500元/专业(报名成功后不予退费)

2. 学费:

 ① 艺术设计类、管理类、舞蹈类:88000元/年

 ② 传媒制作类:98000元/年

 ③ 音乐类:128000元/年

 ④ 专项班:88000元/年

3. 住宿费:6000元/年

4. 教材费:入学后据实收取

5. 升学指导服务费:20000元/专项班30000元(入学前一次性缴纳)

(六)学校地址和咨询方式

地址:南京市鼓楼区北京西路74号

电话: 400-678-1324

南京艺术学院国际本科报考咨询可扫码提交信息

本《招生简章》最终解释权归南京艺术学院国际教育学院所有

最新文章

随机文章

基本 文件 流程 错误 SQL 调试
  1. 请求信息 : 2026-05-31 13:50:07 HTTP/2.0 GET : https://b.460.net.cn/a/486831.html
  2. 运行时间 : 0.080451s [ 吞吐率:12.43req/s ] 内存消耗:4,491.14kb 文件加载:140
  3. 缓存信息 : 0 reads,0 writes
  4. 会话信息 : SESSION_ID=90c6a8fae707cfd5aa81e9c5384ca4ee
  1. /yingpanguazai/ssd/ssd1/www/b.460.net.cn/public/index.php ( 0.79 KB )
  2. /yingpanguazai/ssd/ssd1/www/b.460.net.cn/vendor/autoload.php ( 0.17 KB )
  3. /yingpanguazai/ssd/ssd1/www/b.460.net.cn/vendor/composer/autoload_real.php ( 2.49 KB )
  4. /yingpanguazai/ssd/ssd1/www/b.460.net.cn/vendor/composer/platform_check.php ( 0.90 KB )
  5. /yingpanguazai/ssd/ssd1/www/b.460.net.cn/vendor/composer/ClassLoader.php ( 14.03 KB )
  6. /yingpanguazai/ssd/ssd1/www/b.460.net.cn/vendor/composer/autoload_static.php ( 4.90 KB )
  7. /yingpanguazai/ssd/ssd1/www/b.460.net.cn/vendor/topthink/think-helper/src/helper.php ( 8.34 KB )
  8. /yingpanguazai/ssd/ssd1/www/b.460.net.cn/vendor/topthink/think-validate/src/helper.php ( 2.19 KB )
  9. /yingpanguazai/ssd/ssd1/www/b.460.net.cn/vendor/topthink/think-orm/src/helper.php ( 1.47 KB )
  10. /yingpanguazai/ssd/ssd1/www/b.460.net.cn/vendor/topthink/think-orm/stubs/load_stubs.php ( 0.16 KB )
  11. /yingpanguazai/ssd/ssd1/www/b.460.net.cn/vendor/topthink/framework/src/think/Exception.php ( 1.69 KB )
  12. /yingpanguazai/ssd/ssd1/www/b.460.net.cn/vendor/topthink/think-container/src/Facade.php ( 2.71 KB )
  13. /yingpanguazai/ssd/ssd1/www/b.460.net.cn/vendor/symfony/deprecation-contracts/function.php ( 0.99 KB )
  14. /yingpanguazai/ssd/ssd1/www/b.460.net.cn/vendor/symfony/polyfill-mbstring/bootstrap.php ( 8.26 KB )
  15. /yingpanguazai/ssd/ssd1/www/b.460.net.cn/vendor/symfony/polyfill-mbstring/bootstrap80.php ( 9.78 KB )
  16. /yingpanguazai/ssd/ssd1/www/b.460.net.cn/vendor/symfony/var-dumper/Resources/functions/dump.php ( 1.49 KB )
  17. /yingpanguazai/ssd/ssd1/www/b.460.net.cn/vendor/topthink/think-dumper/src/helper.php ( 0.18 KB )
  18. /yingpanguazai/ssd/ssd1/www/b.460.net.cn/vendor/symfony/var-dumper/VarDumper.php ( 4.30 KB )
  19. /yingpanguazai/ssd/ssd1/www/b.460.net.cn/vendor/topthink/framework/src/think/App.php ( 15.30 KB )
  20. /yingpanguazai/ssd/ssd1/www/b.460.net.cn/vendor/topthink/think-container/src/Container.php ( 15.76 KB )
  21. /yingpanguazai/ssd/ssd1/www/b.460.net.cn/vendor/psr/container/src/ContainerInterface.php ( 1.02 KB )
  22. /yingpanguazai/ssd/ssd1/www/b.460.net.cn/app/provider.php ( 0.19 KB )
  23. /yingpanguazai/ssd/ssd1/www/b.460.net.cn/vendor/topthink/framework/src/think/Http.php ( 6.04 KB )
  24. /yingpanguazai/ssd/ssd1/www/b.460.net.cn/vendor/topthink/think-helper/src/helper/Str.php ( 7.29 KB )
  25. /yingpanguazai/ssd/ssd1/www/b.460.net.cn/vendor/topthink/framework/src/think/Env.php ( 4.68 KB )
  26. /yingpanguazai/ssd/ssd1/www/b.460.net.cn/app/common.php ( 0.03 KB )
  27. /yingpanguazai/ssd/ssd1/www/b.460.net.cn/vendor/topthink/framework/src/helper.php ( 18.78 KB )
  28. /yingpanguazai/ssd/ssd1/www/b.460.net.cn/vendor/topthink/framework/src/think/Config.php ( 5.54 KB )
  29. /yingpanguazai/ssd/ssd1/www/b.460.net.cn/config/app.php ( 0.95 KB )
  30. /yingpanguazai/ssd/ssd1/www/b.460.net.cn/config/cache.php ( 0.78 KB )
  31. /yingpanguazai/ssd/ssd1/www/b.460.net.cn/config/console.php ( 0.23 KB )
  32. /yingpanguazai/ssd/ssd1/www/b.460.net.cn/config/cookie.php ( 0.56 KB )
  33. /yingpanguazai/ssd/ssd1/www/b.460.net.cn/config/database.php ( 2.47 KB )
  34. /yingpanguazai/ssd/ssd1/www/b.460.net.cn/vendor/topthink/framework/src/think/facade/Env.php ( 1.67 KB )
  35. /yingpanguazai/ssd/ssd1/www/b.460.net.cn/config/filesystem.php ( 0.61 KB )
  36. /yingpanguazai/ssd/ssd1/www/b.460.net.cn/config/lang.php ( 0.91 KB )
  37. /yingpanguazai/ssd/ssd1/www/b.460.net.cn/config/log.php ( 1.35 KB )
  38. /yingpanguazai/ssd/ssd1/www/b.460.net.cn/config/middleware.php ( 0.19 KB )
  39. /yingpanguazai/ssd/ssd1/www/b.460.net.cn/config/route.php ( 1.89 KB )
  40. /yingpanguazai/ssd/ssd1/www/b.460.net.cn/config/session.php ( 0.57 KB )
  41. /yingpanguazai/ssd/ssd1/www/b.460.net.cn/config/trace.php ( 0.34 KB )
  42. /yingpanguazai/ssd/ssd1/www/b.460.net.cn/config/view.php ( 0.82 KB )
  43. /yingpanguazai/ssd/ssd1/www/b.460.net.cn/app/event.php ( 0.25 KB )
  44. /yingpanguazai/ssd/ssd1/www/b.460.net.cn/vendor/topthink/framework/src/think/Event.php ( 7.67 KB )
  45. /yingpanguazai/ssd/ssd1/www/b.460.net.cn/app/service.php ( 0.13 KB )
  46. /yingpanguazai/ssd/ssd1/www/b.460.net.cn/app/AppService.php ( 0.26 KB )
  47. /yingpanguazai/ssd/ssd1/www/b.460.net.cn/vendor/topthink/framework/src/think/Service.php ( 1.64 KB )
  48. /yingpanguazai/ssd/ssd1/www/b.460.net.cn/vendor/topthink/framework/src/think/Lang.php ( 7.35 KB )
  49. /yingpanguazai/ssd/ssd1/www/b.460.net.cn/vendor/topthink/framework/src/lang/zh-cn.php ( 13.70 KB )
  50. /yingpanguazai/ssd/ssd1/www/b.460.net.cn/vendor/topthink/framework/src/think/initializer/Error.php ( 3.31 KB )
  51. /yingpanguazai/ssd/ssd1/www/b.460.net.cn/vendor/topthink/framework/src/think/initializer/RegisterService.php ( 1.33 KB )
  52. /yingpanguazai/ssd/ssd1/www/b.460.net.cn/vendor/services.php ( 0.14 KB )
  53. /yingpanguazai/ssd/ssd1/www/b.460.net.cn/vendor/topthink/framework/src/think/service/PaginatorService.php ( 1.52 KB )
  54. /yingpanguazai/ssd/ssd1/www/b.460.net.cn/vendor/topthink/framework/src/think/service/ValidateService.php ( 0.99 KB )
  55. /yingpanguazai/ssd/ssd1/www/b.460.net.cn/vendor/topthink/framework/src/think/service/ModelService.php ( 2.04 KB )
  56. /yingpanguazai/ssd/ssd1/www/b.460.net.cn/vendor/topthink/think-trace/src/Service.php ( 0.77 KB )
  57. /yingpanguazai/ssd/ssd1/www/b.460.net.cn/vendor/topthink/framework/src/think/Middleware.php ( 6.72 KB )
  58. /yingpanguazai/ssd/ssd1/www/b.460.net.cn/vendor/topthink/framework/src/think/initializer/BootService.php ( 0.77 KB )
  59. /yingpanguazai/ssd/ssd1/www/b.460.net.cn/vendor/topthink/think-orm/src/Paginator.php ( 11.86 KB )
  60. /yingpanguazai/ssd/ssd1/www/b.460.net.cn/vendor/topthink/think-validate/src/Validate.php ( 63.20 KB )
  61. /yingpanguazai/ssd/ssd1/www/b.460.net.cn/vendor/topthink/think-orm/src/Model.php ( 23.55 KB )
  62. /yingpanguazai/ssd/ssd1/www/b.460.net.cn/vendor/topthink/think-orm/src/model/concern/Attribute.php ( 21.05 KB )
  63. /yingpanguazai/ssd/ssd1/www/b.460.net.cn/vendor/topthink/think-orm/src/model/concern/AutoWriteData.php ( 4.21 KB )
  64. /yingpanguazai/ssd/ssd1/www/b.460.net.cn/vendor/topthink/think-orm/src/model/concern/Conversion.php ( 6.44 KB )
  65. /yingpanguazai/ssd/ssd1/www/b.460.net.cn/vendor/topthink/think-orm/src/model/concern/DbConnect.php ( 5.16 KB )
  66. /yingpanguazai/ssd/ssd1/www/b.460.net.cn/vendor/topthink/think-orm/src/model/concern/ModelEvent.php ( 2.33 KB )
  67. /yingpanguazai/ssd/ssd1/www/b.460.net.cn/vendor/topthink/think-orm/src/model/concern/RelationShip.php ( 28.29 KB )
  68. /yingpanguazai/ssd/ssd1/www/b.460.net.cn/vendor/topthink/think-helper/src/contract/Arrayable.php ( 0.09 KB )
  69. /yingpanguazai/ssd/ssd1/www/b.460.net.cn/vendor/topthink/think-helper/src/contract/Jsonable.php ( 0.13 KB )
  70. /yingpanguazai/ssd/ssd1/www/b.460.net.cn/vendor/topthink/think-orm/src/model/contract/Modelable.php ( 0.09 KB )
  71. /yingpanguazai/ssd/ssd1/www/b.460.net.cn/vendor/topthink/framework/src/think/Db.php ( 2.88 KB )
  72. /yingpanguazai/ssd/ssd1/www/b.460.net.cn/vendor/topthink/think-orm/src/DbManager.php ( 8.52 KB )
  73. /yingpanguazai/ssd/ssd1/www/b.460.net.cn/vendor/topthink/framework/src/think/Log.php ( 6.28 KB )
  74. /yingpanguazai/ssd/ssd1/www/b.460.net.cn/vendor/topthink/framework/src/think/Manager.php ( 3.92 KB )
  75. /yingpanguazai/ssd/ssd1/www/b.460.net.cn/vendor/psr/log/src/LoggerTrait.php ( 2.69 KB )
  76. /yingpanguazai/ssd/ssd1/www/b.460.net.cn/vendor/psr/log/src/LoggerInterface.php ( 2.71 KB )
  77. /yingpanguazai/ssd/ssd1/www/b.460.net.cn/vendor/topthink/framework/src/think/Cache.php ( 4.92 KB )
  78. /yingpanguazai/ssd/ssd1/www/b.460.net.cn/vendor/psr/simple-cache/src/CacheInterface.php ( 4.71 KB )
  79. /yingpanguazai/ssd/ssd1/www/b.460.net.cn/vendor/topthink/think-helper/src/helper/Arr.php ( 16.63 KB )
  80. /yingpanguazai/ssd/ssd1/www/b.460.net.cn/vendor/topthink/framework/src/think/cache/driver/File.php ( 7.84 KB )
  81. /yingpanguazai/ssd/ssd1/www/b.460.net.cn/vendor/topthink/framework/src/think/cache/Driver.php ( 9.03 KB )
  82. /yingpanguazai/ssd/ssd1/www/b.460.net.cn/vendor/topthink/framework/src/think/contract/CacheHandlerInterface.php ( 1.99 KB )
  83. /yingpanguazai/ssd/ssd1/www/b.460.net.cn/app/Request.php ( 0.09 KB )
  84. /yingpanguazai/ssd/ssd1/www/b.460.net.cn/vendor/topthink/framework/src/think/Request.php ( 55.78 KB )
  85. /yingpanguazai/ssd/ssd1/www/b.460.net.cn/app/middleware.php ( 0.25 KB )
  86. /yingpanguazai/ssd/ssd1/www/b.460.net.cn/vendor/topthink/framework/src/think/Pipeline.php ( 2.61 KB )
  87. /yingpanguazai/ssd/ssd1/www/b.460.net.cn/vendor/topthink/think-trace/src/TraceDebug.php ( 3.40 KB )
  88. /yingpanguazai/ssd/ssd1/www/b.460.net.cn/vendor/topthink/framework/src/think/middleware/SessionInit.php ( 1.94 KB )
  89. /yingpanguazai/ssd/ssd1/www/b.460.net.cn/vendor/topthink/framework/src/think/Session.php ( 1.80 KB )
  90. /yingpanguazai/ssd/ssd1/www/b.460.net.cn/vendor/topthink/framework/src/think/session/driver/File.php ( 6.27 KB )
  91. /yingpanguazai/ssd/ssd1/www/b.460.net.cn/vendor/topthink/framework/src/think/contract/SessionHandlerInterface.php ( 0.87 KB )
  92. /yingpanguazai/ssd/ssd1/www/b.460.net.cn/vendor/topthink/framework/src/think/session/Store.php ( 7.12 KB )
  93. /yingpanguazai/ssd/ssd1/www/b.460.net.cn/vendor/topthink/framework/src/think/Route.php ( 23.73 KB )
  94. /yingpanguazai/ssd/ssd1/www/b.460.net.cn/vendor/topthink/framework/src/think/route/RuleName.php ( 5.75 KB )
  95. /yingpanguazai/ssd/ssd1/www/b.460.net.cn/vendor/topthink/framework/src/think/route/Domain.php ( 2.53 KB )
  96. /yingpanguazai/ssd/ssd1/www/b.460.net.cn/vendor/topthink/framework/src/think/route/RuleGroup.php ( 22.43 KB )
  97. /yingpanguazai/ssd/ssd1/www/b.460.net.cn/vendor/topthink/framework/src/think/route/Rule.php ( 26.95 KB )
  98. /yingpanguazai/ssd/ssd1/www/b.460.net.cn/vendor/topthink/framework/src/think/route/RuleItem.php ( 9.78 KB )
  99. /yingpanguazai/ssd/ssd1/www/b.460.net.cn/route/app.php ( 1.72 KB )
  100. /yingpanguazai/ssd/ssd1/www/b.460.net.cn/vendor/topthink/framework/src/think/facade/Route.php ( 4.70 KB )
  101. /yingpanguazai/ssd/ssd1/www/b.460.net.cn/vendor/topthink/framework/src/think/route/dispatch/Controller.php ( 4.74 KB )
  102. /yingpanguazai/ssd/ssd1/www/b.460.net.cn/vendor/topthink/framework/src/think/route/Dispatch.php ( 10.44 KB )
  103. /yingpanguazai/ssd/ssd1/www/b.460.net.cn/app/controller/Index.php ( 4.81 KB )
  104. /yingpanguazai/ssd/ssd1/www/b.460.net.cn/app/BaseController.php ( 2.05 KB )
  105. /yingpanguazai/ssd/ssd1/www/b.460.net.cn/vendor/topthink/think-orm/src/facade/Db.php ( 0.93 KB )
  106. /yingpanguazai/ssd/ssd1/www/b.460.net.cn/vendor/topthink/think-orm/src/db/connector/Mysql.php ( 5.44 KB )
  107. /yingpanguazai/ssd/ssd1/www/b.460.net.cn/vendor/topthink/think-orm/src/db/PDOConnection.php ( 52.47 KB )
  108. /yingpanguazai/ssd/ssd1/www/b.460.net.cn/vendor/topthink/think-orm/src/db/Connection.php ( 8.39 KB )
  109. /yingpanguazai/ssd/ssd1/www/b.460.net.cn/vendor/topthink/think-orm/src/db/ConnectionInterface.php ( 4.57 KB )
  110. /yingpanguazai/ssd/ssd1/www/b.460.net.cn/vendor/topthink/think-orm/src/db/builder/Mysql.php ( 16.58 KB )
  111. /yingpanguazai/ssd/ssd1/www/b.460.net.cn/vendor/topthink/think-orm/src/db/Builder.php ( 24.06 KB )
  112. /yingpanguazai/ssd/ssd1/www/b.460.net.cn/vendor/topthink/think-orm/src/db/BaseBuilder.php ( 27.50 KB )
  113. /yingpanguazai/ssd/ssd1/www/b.460.net.cn/vendor/topthink/think-orm/src/db/Query.php ( 15.71 KB )
  114. /yingpanguazai/ssd/ssd1/www/b.460.net.cn/vendor/topthink/think-orm/src/db/BaseQuery.php ( 45.13 KB )
  115. /yingpanguazai/ssd/ssd1/www/b.460.net.cn/vendor/topthink/think-orm/src/db/concern/TimeFieldQuery.php ( 7.43 KB )
  116. /yingpanguazai/ssd/ssd1/www/b.460.net.cn/vendor/topthink/think-orm/src/db/concern/AggregateQuery.php ( 3.26 KB )
  117. /yingpanguazai/ssd/ssd1/www/b.460.net.cn/vendor/topthink/think-orm/src/db/concern/ModelRelationQuery.php ( 20.07 KB )
  118. /yingpanguazai/ssd/ssd1/www/b.460.net.cn/vendor/topthink/think-orm/src/db/concern/ParamsBind.php ( 3.66 KB )
  119. /yingpanguazai/ssd/ssd1/www/b.460.net.cn/vendor/topthink/think-orm/src/db/concern/ResultOperation.php ( 7.01 KB )
  120. /yingpanguazai/ssd/ssd1/www/b.460.net.cn/vendor/topthink/think-orm/src/db/concern/WhereQuery.php ( 19.37 KB )
  121. /yingpanguazai/ssd/ssd1/www/b.460.net.cn/vendor/topthink/think-orm/src/db/concern/JoinAndViewQuery.php ( 7.11 KB )
  122. /yingpanguazai/ssd/ssd1/www/b.460.net.cn/vendor/topthink/think-orm/src/db/concern/TableFieldInfo.php ( 2.63 KB )
  123. /yingpanguazai/ssd/ssd1/www/b.460.net.cn/vendor/topthink/think-orm/src/db/concern/Transaction.php ( 2.77 KB )
  124. /yingpanguazai/ssd/ssd1/www/b.460.net.cn/vendor/topthink/framework/src/think/log/driver/File.php ( 5.96 KB )
  125. /yingpanguazai/ssd/ssd1/www/b.460.net.cn/vendor/topthink/framework/src/think/contract/LogHandlerInterface.php ( 0.86 KB )
  126. /yingpanguazai/ssd/ssd1/www/b.460.net.cn/vendor/topthink/framework/src/think/log/Channel.php ( 3.89 KB )
  127. /yingpanguazai/ssd/ssd1/www/b.460.net.cn/vendor/topthink/framework/src/think/event/LogRecord.php ( 1.02 KB )
  128. /yingpanguazai/ssd/ssd1/www/b.460.net.cn/vendor/topthink/think-helper/src/Collection.php ( 16.47 KB )
  129. /yingpanguazai/ssd/ssd1/www/b.460.net.cn/vendor/topthink/framework/src/think/facade/View.php ( 1.70 KB )
  130. /yingpanguazai/ssd/ssd1/www/b.460.net.cn/vendor/topthink/framework/src/think/View.php ( 4.39 KB )
  131. /yingpanguazai/ssd/ssd1/www/b.460.net.cn/vendor/topthink/framework/src/think/Response.php ( 8.81 KB )
  132. /yingpanguazai/ssd/ssd1/www/b.460.net.cn/vendor/topthink/framework/src/think/response/View.php ( 3.29 KB )
  133. /yingpanguazai/ssd/ssd1/www/b.460.net.cn/vendor/topthink/framework/src/think/Cookie.php ( 6.06 KB )
  134. /yingpanguazai/ssd/ssd1/www/b.460.net.cn/vendor/topthink/think-view/src/Think.php ( 8.38 KB )
  135. /yingpanguazai/ssd/ssd1/www/b.460.net.cn/vendor/topthink/framework/src/think/contract/TemplateHandlerInterface.php ( 1.60 KB )
  136. /yingpanguazai/ssd/ssd1/www/b.460.net.cn/vendor/topthink/think-template/src/Template.php ( 46.61 KB )
  137. /yingpanguazai/ssd/ssd1/www/b.460.net.cn/vendor/topthink/think-template/src/template/driver/File.php ( 2.41 KB )
  138. /yingpanguazai/ssd/ssd1/www/b.460.net.cn/vendor/topthink/think-template/src/template/contract/DriverInterface.php ( 0.86 KB )
  139. /yingpanguazai/ssd/ssd1/www/b.460.net.cn/runtime/temp/b35eef690f41e64ad9e1c098cfc7d3bc.php ( 11.98 KB )
  140. /yingpanguazai/ssd/ssd1/www/b.460.net.cn/vendor/topthink/think-trace/src/Html.php ( 4.42 KB )
  1. CONNECT:[ UseTime:0.000540s ] mysql:host=127.0.0.1;port=3306;dbname=b460;charset=utf8mb4
  2. SHOW FULL COLUMNS FROM `fenlei` [ RunTime:0.000550s ]
  3. SELECT * FROM `fenlei` WHERE `fid` = 0 [ RunTime:0.000263s ]
  4. SELECT * FROM `fenlei` WHERE `fid` = 63 [ RunTime:0.000272s ]
  5. SHOW FULL COLUMNS FROM `set` [ RunTime:0.000491s ]
  6. SELECT * FROM `set` [ RunTime:0.000191s ]
  7. SHOW FULL COLUMNS FROM `article` [ RunTime:0.000562s ]
  8. SELECT * FROM `article` WHERE `id` = 486831 LIMIT 1 [ RunTime:0.000460s ]
  9. UPDATE `article` SET `lasttime` = 1780206607 WHERE `id` = 486831 [ RunTime:0.001303s ]
  10. SELECT * FROM `fenlei` WHERE `id` = 65 LIMIT 1 [ RunTime:0.000231s ]
  11. SELECT * FROM `article` WHERE `id` < 486831 ORDER BY `id` DESC LIMIT 1 [ RunTime:0.000414s ]
  12. SELECT * FROM `article` WHERE `id` > 486831 ORDER BY `id` ASC LIMIT 1 [ RunTime:0.000391s ]
  13. SELECT * FROM `article` WHERE `id` < 486831 ORDER BY `id` DESC LIMIT 10 [ RunTime:0.000612s ]
  14. SELECT * FROM `article` WHERE `id` < 486831 ORDER BY `id` DESC LIMIT 10,10 [ RunTime:0.000645s ]
  15. SELECT * FROM `article` WHERE `id` < 486831 ORDER BY `id` DESC LIMIT 20,10 [ RunTime:0.001237s ]
0.082041s