
医药数据库是什么?今天,我们为你揭开「医药数据宝库」的神秘面纱!想知道如何免费使用这个「医药神器」?往下看,3分钟教你用对数据库,健康少走弯路!”


中文标题:PSMD1抑制通过调节肝细胞癌中的RTKN/β-连环蛋白/PD-L1轴,抑制肿瘤进展并增强抗肿瘤免疫
发表期刊:CDD
发布时间:2026年1月
影响因子:9.6


01
研究背景
Hot
肝细胞癌(HCC)是全球高发恶性肿瘤,免疫治疗应答率低,亟需挖掘新靶点。PSMD1 作为 26S 蛋白酶体亚基,在多种肿瘤中促癌,但在 HCC 中的功能及与免疫治疗的关联尚未明确,其调控机制有待深入探究。
02
研究方法
Hot
整合 TCGA、ICGC 公共数据库及 scRNA-seq 数据,通过机器学习筛选关键基因;采用免疫组化、Western blot 验证 PSMD1 在 HCC 组织及细胞系中的表达;借助 CCK-8、菌落形成、EdU、流式凋亡等实验探究其体外功能;利用 Co-IP、质谱分析筛选互作蛋白;通过裸鼠皮下移植瘤、原位瘤模型验证体内功能及与抗 PD-1 治疗的协同作用。
03
研究结果
Hot
1
PSMD1 在 HCC 中高表达且与不良预后相关
TCGA、ICGC 数据库分析显示,HCC 组织中 PSMD1 mRNA 水平显著高于癌旁组织(图 1F),免疫组化及 Western blot 验证其蛋白高表达(图 1G-K)。高表达 PSMD1 与肿瘤大尺寸、高 TNM 分期、高 Edmondson 分级相关(表 1),且患者总生存期更短(图 1I),TIDE 评分提示免疫治疗应答更差(图 1E)。

2
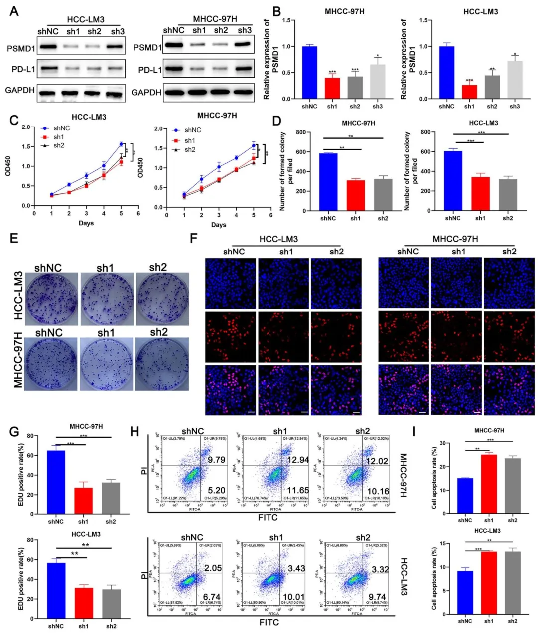
PSMD1 敲低抑制 HCC 增殖并促进凋亡
在 MHCC-97H、HCC-LM3 细胞中敲低 PSMD1 后,CCK-8、菌落形成及 EdU 实验显示细胞增殖能力显著降低(图 3C-E),流式凋亡实验及 Western blot 证实凋亡率升高,BCL-2 表达下调、BAX 表达上调(图 3H-I、S1K),表明 PSMD1 在 HCC 中具有促癌功能。

3
PSMD1 通过 RTKN/β-catenin 轴调控 PD-L1 表达
scRNA-seq 数据分析显示 PSMD1 与 β-catenin 通路正相关(图 4A),敲低 PSMD1 可降低 β-catenin 蛋白水平及下游靶基因(CyclinD1、c-Myc 等)表达,减少 PD-L1 转录(图 4B-F)。Co-IP 及质谱鉴定 PSMD1 与 RTKN 互作,通过抑制其泛素化稳定 RTKN 蛋白(图 5A-N)。RTKN 可结合 AKT 并促进其磷酸化,进而激活 β-catenin 通路(图 6A-G)。



4
PSMD1 敲低增强抗 PD-1 治疗疗效
裸鼠皮下移植瘤模型中,PSMD1 敲低组肿瘤体积和重量显著减小,Ki67、RTKN、PD-L1 表达降低(图 7A-E)。原位瘤模型显示,PSMD1 敲低与抗 PD-1 治疗联合使用时,肿瘤抑制效果最显著,CD8⁺T 细胞浸润增加(图 8A-F),证实 PSMD1 敲低可增强免疫治疗敏感性。


04
文章小结
Hot
本研究揭示 PSMD1 在 HCC 中高表达,通过稳定 RTKN 蛋白、激活 AKT/β-catenin 通路促进 PD-L1 表达,加速肿瘤进展。敲低 PSMD1 可抑制 HCC 增殖、促进凋亡,并增强抗 PD-1 治疗疗效,PSMD1/RTKN/β-catenin/PD-L1 轴为 HCC 治疗提供新靶点。
“医药无小事,一个正确的信息可能改变健康结局。希望这个数据库能成为你身边的「医药智囊团」,让每一次选择都更安心。转发给关心的人,或许TA正需要这份指南。医药之路,我们陪你一起走稳!

感兴趣的各位朋友,欢迎大家扫码咨询,我们一定竭尽全力为您答疑解惑!为了您能第一时间收到推送,欢迎各位朋友们关注我们哦!你们的支持是我们最大的动力!祝大家生活愉快!❀☀
手把手教你掌握发sci技术-别观望了,快来报名!!!
📈 真实科研路径:
从「方案设计→数据获取→清洗质控→结果解读」完整闭环,拒绝碎片化知识🎯 专属学习保障:
配备「一对一导师制」全程答疑,包教包会,确保独立完成分析项目💎 适合人群:急需生信技能提升的医学科研人员计划用数据分析发文的临床医生面临技术瓶颈的硕博研究生✨ 现在报名享:赠送高分文章复现代码包获赠TCGA/GEO等数据库标准处理流程前20名加赠「SCI论文图表美化模板库」

往期回顾
4.2/Q2,多组学数据库助力发现!血浆 EVs 中 3 类 lncRNAs 破解 PCOS 合并 MetS 诊断难题
3.4/Q1,儿童和青少年偏头痛负担的上升趋势:1990 年至 2021 年的综合分析及未来预测
3.9/Q3,多组学 “透视” 肝癌!西湖大学团队用 scTrio-seq2+TCGA 揭秘:甲基化距离比基因表达更准推肿瘤进化

欢迎关注我们哦


