点击蓝字,关注我们

教育故事润心田
教学案例启智慧

网上申报:2月24日-3月13日


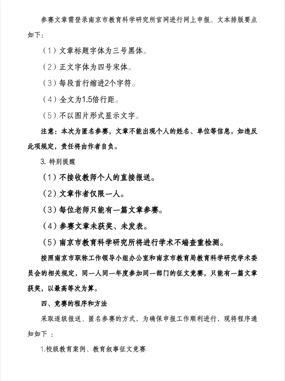
文件内容




END

提供获奖指导


“ 获奖指导如何联系 ”
点击查看谜底
▼
liyuwk9908
#教师比赛#教师成长#教师必备#评奖评优#职称评审#案例征集#案例评选#案例#教育案例#幼儿园#学前教育#幼教#论文#论文征集 #义务教育 #课后服务 #课程资源#说课#优质课#公开课#微课#征文#教学设计#教学课件#课件#说课设计#作业设计#试卷命题#教育发展#教学创新#微课大赛#说作业#命题说题#微课制作#微课比赛
#数字素养提升实践活动#数字素养#信息技术#数字化赋能教育#精品学习资源#课例#融合教育#AI赋能教育#AI#精品课#教师人工智能应用案例征集#AI赋能教育#教育现代化
#南京教师 #教育征文 #教师专业发展 #教学案例 #教育叙事 #教师成长 #教学评一体 #教育创新 #南京市2026年度教育案例征文竞赛#南京市教师 #南京市教师比赛 #南京市教育案例 #南京市教育案例教育叙事征文 #南京市教育案例征文 #南京市优秀教育案例 #南京市教师评职称 #南京市教育案例教育叙事一等奖 #南京市2026优秀教育案例叙事征文 #教师比赛