
近日,南师附中、金中、中华、南师江宁、建邺高中率先开启中招信息登记(含特长生),有意向的家长赶快登记,后续会有越来越多的学校开启信息登记,小知老师会第一时间更新在群内,可以扫码进群↓




扫码登记



扫码登记




后续会有更多学校开启中招特长生信息登记
南京名校知会第一时间更新,请保持关注
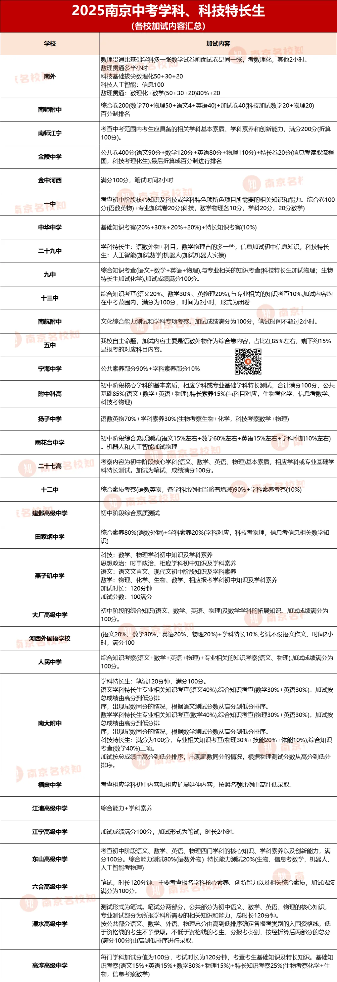
这里给大家附上去年的
各校学科、科技特长生招生计划及加试内容
供大家参考


另外还整理了
往年特长生真题合集及答案
扫码免费下载
赶紧练起来!!!


(部分真题展示)
更多最新校情动态
更多特长生招生变化
更多各校班型变化
……
尽在2月28日/3月1日的2026南京高中校情手册线上发布会!




直播时间:2026年2月28日/3月1日16:00
预约方式:点击下方按钮即可 “预约直播”,提前锁定名额,不错过开播提醒!
校情手册免费抽:家长在直播间内参与抽奖活动,抽中的家长即享【校情手册免费邮寄】,名额有限。
开学礼包免费领:参与直播间互动,添加老师即可免费领取开学大礼包。
政策专家在线答疑:南京中考政策专家将坐镇直播间为大家解答中考政策、最新校情等问题



