导 读

南京卡巴机器人老板跑路了?
来源:家长微言
天塌了,刚刚开学
南京某知名大型连锁培训机构
跑!路!了!



在社交网络上,家长议论纷纷,有家长说,孩子昨天还在虹悦城的校区正常上课,今天老师就在群里通知,公司经营困难,无法继续办学了,快得让人反应不过来。

据社交媒体上的消息,从城南的虹悦城,到江北的白马生活广场,到雨花的吾悦,再到河西的万达,燕子矶的花园城,再到迈皋桥的万谷慧......多个校区,一时间都出现了类似状况,而给我们爆料的多位家长分别来自不同的地区,有来自万慧谷,还有张府园店。


据悉卡巴机器人(萤蒲成长中心)
顶峰时南京30多家校区
后面通过双减,疫情,不断地缩店
现在还是倒闭了
雨花吾悦广场店
有家长反映,该店此前告知过完年放假后恢复营业,其放假通知明确标注初八(农历)上班,但如今门店仍处于关闭状态。

该门店由于拖欠薪资,老师正准备仲裁维权。

虹悦城店


江宁龙湖店


浦口白马广场店


甚至是某小区的业主群里也有了讨论。有网友表示,他们已经上了 5 年,昨天还在上课,结果很多家一起跑路了。据网友表示,在社区登记的卷款已经有了 200多万。数目惊人!

在白马生活广场,商场甚至已经贴出了告示,引导前来咨询的家长去指定地点进行信息登记。

据吾悦广场客服表示,他们也是昨日才接收到商户停办的消息,目前正积极配合公安部门开展信息登记工作。
客服表示,将持续协调联系品牌方,全力配合政府及公安部门推进后续处置工作,并及时通报进展。
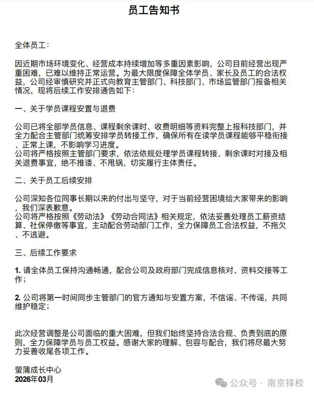
一份据称是发给内部员工的《员工告知书》在社交媒体流传。
告知书里,署名为萤蒲成长中心的运营方承认公司经营出现困难,但同时给出了承诺,会为家长的剩余课时安排转接或退费,绝不推诿、不甩锅。



2025年11月21日,机构的老师曾经给家长发了一个消息:卡巴现在完成了品牌升级,投入了新的资本,简单说就是萤蒲收购了卡巴在南京的业务。后续会加入英语、舞蹈等课程,品名也成了“萤蒲成长”,店里的门头也进行了更换,其他没有任何变化。

得知校区集体关闭的消息,群情激奋的家长打了叔叔电话,向叔叔反映了,叔叔表示:不属于诈骗,有店面,有老师,所以不是诈骗。

据家长爆料,萤蒲的创始人,与此前南京另一家倒下的知名机构正人有着千丝万缕的联系,甚至团队中不少核心成员,如人事主管、销售,也都是正人的老面孔。
据家长反馈,去年的时候,小天鹅也成为了萤蒲成长收购,现在舞蹈培训也危险了,有家长已经接到通知。


“换个马甲,重新来过”?我们看到的,究竟是一次无奈的经营失败,还是一场精心策划的商业退场?或者是职业背债人的套路?
如果属实,这就不再是一次单纯的经营不善,而可能是一个在行业内不断复制的“捞钱-闭店”的剧本,这让那份绝不推诿的告知书,显得格外讽刺。
维权提醒
1. 尽快登记:请所有受影响的家长尽快完成信息登记,以便后续维权。
2. 留存证据:妥善保管合同、缴费凭证、聊天记录等相关证据。
3. 关注进展:我们将持续跟进此事,第一时间为大家同步最新进展。

帽子叔叔的定性让家长更加迷茫,那么家长究竟应该找谁退学费?
文章综合:南京校园通讯、南京择校、南京小学生


热点追踪
4、抖音电商重申K12学科类课程禁令:立即自查,违者封禁闭店
5、下午闭店,中午才通知老师“不用来了”!不缺会员不差钱,多家教培机构突然关门,直接失联!消费者:里面还有2万多元
7、教培行业天亮了?