
南京工程学院位于南京江宁方山风景区,占地近3000亩,校园环境优美、设施优越,是一所具有百年办学历史、深厚工科底蕴、鲜明应用特色的江苏省属普通本科高校。
学校在百年办学历程中,始终坚持立德树人根本任务,坚持“地方性、应用型、高水平、国际化”办学定位,牢固树立“学以致用”的办学理念,发扬“知行统一,创业创新”的校园精神,形成了“密切行业产业,注重工程实践,培养应用人才”的鲜明特色。作为教育部“卓越工程师教育培养计划”和“CDIO工程教育改革”首批试点高校,学校是全国文明校园、全国毕业生就业典型经验高校,以及江苏省首批一流应用型本科高校和博士学位授予立项建设单位。
经过多年的建设发展,学校构建了以工学为主,经济学、管理学、文学、理学、法学、艺术学等协同发展的学科体系。现有“十四五”江苏省重点建设学科7个,2个一级学科硕士点,15个专业学位硕士点。工程学、材料科学学科进入ESI全球排名前1%。现设有21个教育教学单位,在校生27000余人,其中研究生1500余人。现有教职工2100余人,其中专任教师1600余人。学校在机械、电力、能源动力与核工业等领域具有广泛影响力,为国家和经济社会发展培养了以中国工程院沈国荣院士为代表的28万余名工程技术人才和管理人才。
为将学校建设成为国内领先、特色鲜明的一流应用型大学,不断提升学校综合实力与办学水平,2026年面向海内外公开招聘人才,现公告如下:

一、基本条件
1.遵守中华人民共和国法律法规和规章,具有良好的师德品质和职业精神,身心健康;
2.年龄要求:博士研究生原则上年龄在35周岁以下,即1991年1月1日(含)以后出生;具有副高职称者,原则上年龄不超过40周岁,即1986年1月1日(含)以后出生;具有正高职称者,原则上年龄不超过45周岁,即1981年1月1日(含)以后出生。

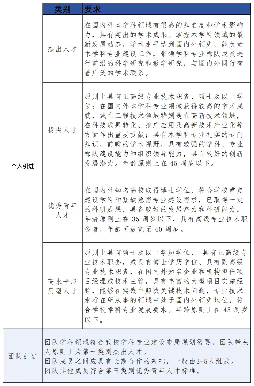
二、引进对象


三、招聘岗位

本次招聘的学科、专业名称参照 《研究生教育学科专业目录》 执行,专业条件中还包括部分未列入专业参考目录但确有高等学校开设且有事业单位需要的专业。

四、联系方式
应聘人员须通过南京工程学院招聘系统投递简历。简历投递网址:http://njit.zp.kooci.net/#/front/standard/index
联系人:秦老师 陈老师 张老师
联系电话:025-86118042
热忱欢迎有志加盟南京工程学院的海内外英才应聘!
详情请点击下方“阅读原文”
END
稿件来源:南京工程学院
本期编辑:马培宣
欢迎您积极投稿或建言献策
投稿邮箱:jnjiuye@jiangnan.edu.cn

