
原发性肝癌是全球癌症死亡的第二大杀手,每年夺走数十万人的生命。
这个看似单一的诊断背后,实际上隐藏着三种截然不同的"敌人"——肝细胞癌(HCC)、肝内胆管癌(ICC)以及罕见却极为凶险的混合型肝癌(CHC)。
长期以来,临床医生面对这些患者时,往往只能依靠经验选择治疗方案,如同在黑暗中摸索。
近日,南京医科大学第一附属医院、南京金陵医院、天津中医药大学第一附属医院的联合团队在《Cellular Oncology》发表的研究,为我们点亮了一盏明灯。
文章介绍

题目:源自患者的原代肝癌类器官的单细胞转录组图谱揭示了分子亚型并指导精准药物靶向
英文题目:Single-cell transcriptomic mapping of patient-derived primary liver cancer organoids reveals molecular subtypes and guides precision drug targeting
杂志:Cellular oncology
影响因子:4.8
发表时间:2026年3月
培养皿里的"迷你肿瘤"
要想精准打击敌人,首先需要了解敌人。传统的肝癌研究主要依赖二维细胞培养和小鼠模型,但前者丢失了肿瘤的复杂性,后者则面临周期长、成本高、难以高通量筛选的困境。
该研究团队另辟蹊径,从11位初治患者身上获取肿瘤组织,成功培养出能在体外长期存活的三维"迷你肿瘤"——类器官。
这些类器官可不是简单的细胞团块。显微镜下,HCC类器官呈现出肝细胞特有的致密或囊性结构,ICC类器官则像胆管一样形成腺管样形态,而CHC类器官兼具两者特征,完美复刻了亲本肿瘤的"长相"。
更关键的是,通过全外显子测序验证,类器官与原始肿瘤的基因突变一致性超过90%,TP53、AXIN1等关键驱动突变均被忠实保留。这意味着,培养皿中的类器官可以作为患者的"替身",代替真实身体试药。

△ 展示了从11例原发性肝癌患者建立的类器官模型的形态学特征。通过明场显微镜观察和HE染色,可见HCC类器官呈现致密或囊性结构,ICC类器官呈腺管样或囊性生长,CHC类器官则兼具两者特征;HE染色证实类器官保留了亲本肿瘤的高核质比、核仁明显等恶性组织学特征,且不同患者间存在显著的形态异质性。

△ 通过免疫组化分析验证了类器官与亲本肿瘤的分子标志物表达一致性。结果显示HCC类器官中AFP和HepPar1呈强阳性表达,ICC类器官中EpCAM和KRT19高表达,CHC类器官则呈现中等程度的肝细胞和胆管细胞标志物共表达模式,且表达水平与对应肿瘤组织高度一致,证实了类器官保留亲本肿瘤的分子特征。
单细胞测序揭开分子"指纹"
如果说类器官解决了"像不像"的问题,那么单细胞测序则回答了"是什么"的本质问题。研究团队对11例类器官进行了深度单细胞转录组分析,一幅精细的肝癌分子图谱徐徐展开。
令人惊讶的是,三种亚型展现出截然不同的代谢"个性":HCC细胞高度活跃于脂质代谢通路,仿佛一个个贪婪的"脂肪吞噬者";ICC细胞则富集上皮间质转化和细胞迁移相关基因,解释了为何这一亚型极易转移扩散;而罕见的CHC细胞呈现出独特的线粒体功能依赖特征,三羧酸循环和氧化磷酸化通路异常活跃。
这种分子层面的"分型"远比传统病理分类更具指导意义。它告诉我们,对付HCC要断其"粮道",对付ICC要阻其"去路",而对付CHC则要扼其"能量命脉"。

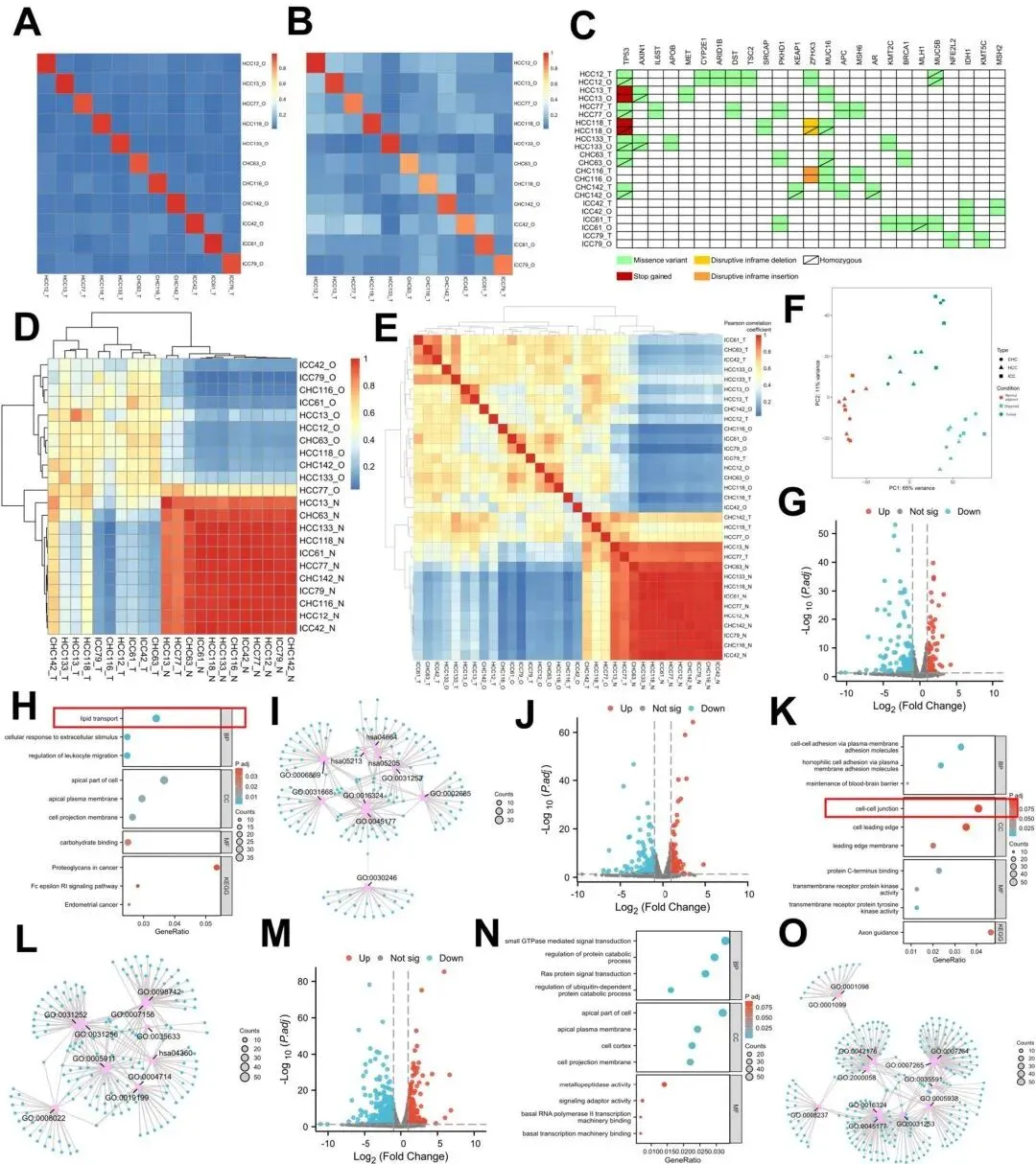
△ 呈现了全外显子测序和RNA测序的多组学分析结果。WES显示类器官与亲本肿瘤的SNV一致性超过90%,Indel一致性超过75%,TP53为最常见突变基因;RNA-seq的相关性热图和PCA分析表明类器官与肿瘤组织聚类紧密,而癌旁组织单独成簇;差异表达基因分析揭示HCC富集脂质代谢通路、ICC富集细胞黏附与迁移通路、CHC富集小GTP酶信号通路。

△ 展示了11例类器官样本的单细胞测序分析结果。UMAP聚类显示三种亚型形成明显分离的细胞群体,CHC呈现部分重叠特征;细胞比例分析揭示患者间及患者内异质性;GO富集分析证实HCC特异性富集脂质代谢相关通路、ICC富集上皮间质转化和细胞连接通路、CHC富集线粒体功能相关通路,为后续靶向治疗提供了分子依据。
一癌一策的精准打击
基于上述发现,研究团队开展了针对性的药物筛选,验证"分子分型指导精准用药"的可行性。
针对HCC的脂质代谢成瘾特征,他们选择了降脂药物瑞舒伐他汀。结果令人振奋:该药物显著抑制HCC类器官生长,减少脂质滴积累,而对ICC和CHC类器官毫无影响。
这一发现为老药新用提供了有力证据——或许未来他汀类药物不仅能降血脂,还能成为肝癌患者的"抗癌帮手"。

△ 聚焦于HCC类器官的脂质代谢特征及瑞舒伐他汀干预效果。拟时序分析揭示HCC细胞分化轨迹及关键代谢基因的动态表达;GSEA分析证实脂蛋白复合物和脂质滴相关通路显著富集;药物实验显示瑞舒伐他汀显著抑制HCC类器官数量和直径,尼罗红和Filipin染色证实其减少脂质滴形成和胆固醇积累,而对ICC、CHC及正常胆管类器官无显著影响。
针对ICC的迁移侵袭特性,团队测试了FGFR抑制剂培米替尼。尽管这些类器官并无FGFR2基因重排(传统认为的用药标志),药物仍能有效抑制肿瘤生长,并逆转上皮间质转化过程。这提示FGFR信号通路在ICC中具有更广泛的治疗价值,突破了基因分型的限制。

△ 阐述了ICC类器官的细胞迁移特征及培米替尼靶向干预机制。轨迹分析揭示ICC细胞分化过程中的EMT相关基因动态变化;GSEA显示上皮间质转化和细胞迁移通路显著激活;培米替尼处理显著抑制ICC类器官生长,免疫荧光检测证实其上调上皮标志物E-cadherin、下调间质标志物N-cadherin,表明通过抑制FGFR信号阻断EMT过程,且该效应不依赖于FGFR2基因重排。
最具突破意义的是CHC的治疗探索。由于缺乏临床指南,这种罕见肝癌长期面临无药可医的困境。
研究首次发现CHC对线粒体功能高度依赖,而多靶点药物瑞戈非尼恰好能破坏线粒体膜电位,诱导肿瘤细胞凋亡。电镜下,处理后的CHC细胞线粒体肿胀、嵴结构消失,呈现出典型的损伤形态。这为这一难治性亚型提供了首个基于机制的治疗线索。

△ 揭示了CHC类器官的线粒体功能依赖性及瑞戈非尼作用机制。单细胞分析显示CHC特异性富集线粒体三羧酸循环和跨膜转运通路;瑞戈非尼处理显著抑制CHC类器官增殖;JC-1染色显示药物处理后线粒体膜电位显著下降,红色荧光减弱而绿色荧光增强;透射电镜观察到线粒体肿胀、嵴减少和基质空泡化等超微结构损伤,证实瑞戈非尼通过破坏线粒体稳态诱导CHC细胞凋亡。
总结
患者来源的类器官作为"替身"试药,既能避免患者承受无效治疗的痛苦,又能大幅提高新药研发效率。
当然,这项研究也存在局限。样本量相对较小,结论需要在更大队列中验证;类器官缺乏免疫微环境和血管系统,无法完全模拟体内情况;此外,所有HCC样本均来自乙肝相关肝癌,结论是否适用于其他病因(如脂肪肝、酒精肝)尚需探讨。
尽管如此,这项研究为肝癌精准医学开辟了新的方向。当每一位患者都能拥有专属的类器官模型,当每一种亚型都能找到对应的分子弱点,"因材施教"的个性化治疗将不再遥远。
参考文献:
Dai S, Wu J, Chai Y, Li Z, Xie Y, Wang H, Liu Z, He Y, Cao H, Tang W, Xu J, Zhang Z, Xia Y, Wang X, Liu L, Xia X, Gao Y. Single-cell transcriptomic mapping of patient-derived primary liver cancer organoids reveals molecular subtypes and guides precision drug targeting. Cell Oncol (Dordr). 2026 Mar 16;49(2):52. doi: 10.1007/s13402-026-01190-w.
往期推荐






