本研究以艰难梭菌感染为研究对象,先构建 DSS 诱导的 Caco-2 细胞炎症模型,验证黄腐酚对细胞损伤与炎症通路的保护作用,再通过体外实验分别检测黄腐酚、酪酸梭菌上清对艰难梭菌定植、生长及毒素产生的影响,结合 TMT 标记蛋白质组与乙酰化修饰组学,解析两者作用的分子机制,最后通过定点突变与酶活实验验证关键靶点。结果发现,黄腐酚可缓解细胞损伤、抑制炎症与细菌毒力,酪酸梭菌上清同样能抑制艰难梭菌致病性,二者均通过调控艰难梭菌赖氨酸乙酰化修饰,干扰糖酵解通路,降低果糖 - 1,6 - 二磷酸醛缩酶 K280 位点乙酰化水平与酶活性,进而削弱细菌毒力,为艰难梭菌感染提供新型干预策略。


研究设计

构建 DSS 诱导的 Caco-2 细胞炎症合并艰难梭菌感染模型,评估黄腐酚的细胞保护与抗炎作用;体外检测黄腐酚、酪酸梭菌上清对艰难梭菌定植、生长、毒素基因表达的影响;采用 TMT 蛋白质组学与赖氨酸乙酰化修饰组学,分析两种干预下艰难梭菌的蛋白与修饰变化;生物信息学挖掘关键通路与靶点,通过定点突变、酶活实验验证果糖 - 1,6 - 二磷酸醛缩酶 K280 位点乙酰化的功能。

研究结果

黄腐酚可显著改善 DSS 联合艰难梭菌造成的 Caco-2 细胞损伤,抑制 NF-κB 等炎症通路激活,恢复细胞蛋白表达谱;黄腐酚与酪酸梭菌上清均能减少艰难梭菌定植、抑制生长并降低 tcdA、tcdB、tcdR 毒素基因表达;蛋白质组学显示二者均重塑艰难梭菌蛋白谱,影响代谢、鞭毛组装与核糖体合成;乙酰化修饰组学发现二者均调控艰难梭菌赖氨酸乙酰化,集中作用于糖酵解通路;验证得艰难梭菌果糖 - 1,6 - 二磷酸醛缩酶 K280 位点乙酰化对酶活性至关重要,两种干预均通过该位点修饰干扰糖酵解、降低毒力。

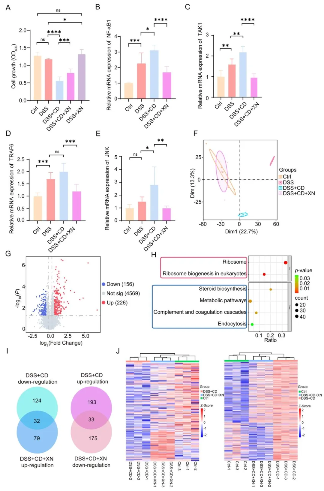
Fig.1:证实艰难梭菌会加重 DSS 诱导的 Caco-2 细胞损伤与炎症通路激活,黄腐酚可逆转该损伤、抑制炎症并恢复细胞蛋白表达。

Fig.2:证明黄腐酚能抑制艰难梭菌定植、生长与毒素产生,同时全面重塑艰难梭菌蛋白质组,影响代谢与鞭毛组装通路。

Fig.3:表明酪酸梭菌上清可抑制艰难梭菌致病性,通过下调核糖体合成、影响同源重组与糖酵解通路改变细菌蛋白谱。

Fig.4:系统解析黄腐酚干预后艰难梭菌赖氨酸乙酰化修饰谱,发现修饰集中于糖酵解等代谢通路,明确关键修饰位点。

Fig.5:揭示酪酸梭菌上清对艰难梭菌乙酰化修饰的调控模式,修饰变化主要关联核糖体与糖酵解通路。

Fig.6:验证糖酵解关键酶 FBA 的 K280 位点乙酰化保守且关键,该位点突变会降低酶活性,是两种干预的共同核心靶点。

研究结论

本研究阐明黄腐酚与酪酸梭菌上清均通过调控艰难梭菌赖氨酸乙酰化、干扰糖酵解代谢发挥抗病原菌作用,二者分别以抑制鞭毛合成、下调糖酵解通量为主要方式,共同靶向 FBA K280 位点降低毒力,为艰难梭菌感染提供天然产物联合益生菌的干预新方向;但本研究仅采用细胞与体外细菌模型,未开展体内动物实验,也未明确两种物质的直接分子靶点,后续需完善体内验证并通过靶点组学确定直接作用靶点,以推动临床转化。
本文中使用的图片来源于Pubmed,因客观原因未能与权利人取得联系。本平台出于学术交流目的引用,无意侵犯原作者权益。如权利人认为不妥,请及时联系公众号后台,我们将立即删除或协商解决。
医学国自然,省自然,博士课题设计,医学实验外包,医学SCI,实验方案设计,免费的线上博导一对一沟通,确认实力后再谈合作,科研合作可以加微信:SCI971SCI

国家杰青一对一答疑视频
医学省自然申请答疑,立项的关键条件是哪一些?从哪些方向可以杀出重围
科研信息合集
国自然中标信息
国自然思路分享
骨科领域研究分享
医学课题申报通知
心血管领域科研分享
高分文献解析
神经领域科研分享
麻醉领域科研分享
肾脏领域科研分享
