当前位置:首页>南京>南京中医药大学汪悦 | 紫菀‑桃仁通过抑制 TLR/NF‑κB 通路改善干燥综合征

南京中医药大学汪悦 | 紫菀‑桃仁通过抑制 TLR/NF‑κB 通路改善干燥综合征

  • 2026-04-16 03:24:17
南京中医药大学汪悦 | 紫菀‑桃仁通过抑制 TLR/NF‑κB 通路改善干燥综合征

Ziwan-Taoren herb pair can exert an therapeutical effect in primary Sjogren’s syndrome through inhibiting the TLR/NF-κB pathway

研究亮点

1. 体内实验证实,Ziwan-Taoren (ZT 对 NOD 小鼠的口干症状及颌下腺病理变化具有良好的改善作用。
2. ZT 通过抑制 TLR/NF-κB 通路,提高 AQP5 与 VIP 水平,从而发挥治疗作用。

研究背景

原发性干燥综合征(pSS) 是一种常见的自身免疫性疾病,具有较高发病率。pSS 患者以女性为主,男女发病比例约为 1:9,多见于 20–60 岁人群,50 岁左右为发病高峰。其主要病理为外分泌腺损伤,临床症状包括口干、眼干、皮肤干燥、疲乏及关节痛等,其中疲劳与关节痛显著降低患者生活质量。目前,pSS 的主要治疗方法为激素及免疫抑制剂。相比之下,中医复方用药被认为疗效较好且不良反应较少,但其作用机制尚不明确,缺乏循证支持,仍需进一步研究。
本课题组此前曾应用汪悦教授创制的麦冬地芍汤(MDDSD) 治疗 pSS,取得了良好的临床效果 。其组方包括:麦冬 20 g、生地黄 15 g、白芍 15 g、紫菀 10 g、桃仁 10 g。其中,紫菀与桃仁作为辅药,构成了经典的药对。紫菀可助水上行以滋润,桃仁则可导水下行以通便。我们还探索了该方的相关作用通路,如血管活性肠肽(VIP)信号、调节性 T 细胞(Treg)以及颌下腺保护机制,以阐释其治疗 pSS 的作用基础。然而,尽管基于 ZT 药对的治疗策略在 pSS 管理中取得了积极进展,其活性成分的作用机制及具体靶点仍不清楚,有待进一步研究。
因此,本文拟通过网络药理学与分子对接技术,探讨 ZT 在治疗 pSS 中的分子机制。首先,我们应用网络药理学与分子对接方法筛选 ZT 的关键活性成分及其在 pSS 治疗中的主要作用靶点;其次,预测 ZT 发挥作用的潜在信号通路并分析其靶点互作关系;最后,结合体内实验对所提出的作用机制进行初步验证,以揭示 ZT 治疗 pSS 的药效机制。

研究结果

1. ZT 化合物与 pSS 靶基因鉴定及 PPI 网络分析

利用 TCMSP 数据库,共筛选出紫菀和桃仁的活性成分分别为 12 种和 18 种。同时,获得了与 ZT 化合物相关的 200 个药物作用基因(图 1A)。进一步从 Genecards 数据库中检索到 1069 个与 pSS 相关的基因(筛选条件为评分 ≥ 5)。随后,进行 Venn 分析以确定 ZT 化合物靶点与 pSS 靶点的交集基因,最终获得 72 个交集基因,称为 ZT-pSS 交集靶基因(图 1B)。 ZT-pSS 交集靶基因的 PPI 网络分析结果显示,共包含 63 个节点和 203 条边(图 1C)。其中,蛋白质的 Degree 值显示 RELA 为最重要的治疗靶点,其次为 TP53、AKT1、IL6、MAPK1、ESR1、IL10、MAPK8 和 STAT1,共 63 个验证靶点(图 1D)

Figure 1 The result of network pharmacology

2. KEGG 与 GO 富集分析结果

KEGG 富集分析共筛选出 155 条信号通路(图 2A、2B),其中气泡图展示了前 20 个显著通路,热图则直观呈现了相关通路的分布情况。结果显示,ZT 干预 pSS 的作用机制与多种病理过程密切相关,包括 NF-κB/RELA、TNF 信号通路、干扰素信号、病毒感染、炎症反应、TLR 受体激活及自身免疫等。其中,以 RELA 介导的癌症相关通路最为显著。此外,富集分析还提示 pSS 的发病机制可能与细胞凋亡诱导、病毒感染易感性、炎症刺激应答机制以及反复刺激所触发的抗体介导免疫密切相关。

Figure 2 The result of KEGG and GO enrichment analysis

3. 分子对接结果

对 ZT 活性成分靶点的 Degree 值进行计算与筛选(图 3A),共鉴定出紫菀与桃仁中的 9 种活性成分,分别为槲皮苷、木犀草素、山柰酚、β-谷固醇、异鼠李素、甘丙肽常春藤皂苷元香叶木素和赤霉素 7。在这些化合物中,筛选出得分较高的前五个核心分子作为小分子配体用于分子对接。同时,PPI 网络分析鉴定出 7 个与疾病相关的核心靶蛋白,并将其定义为 pSS 核心靶点蛋白(图 3B,表 3)。这些受体蛋白与已鉴定化合物的分子对接结果如图 3C 所示。

Figure 3 The result of molecular docking

4. ZT 水提物化学成分鉴定结果

ZT 水提物的代谢产物经质谱(LC-MS)总离子流图分析如图 4 所示,共鉴定出 429 种代谢物成分,包括槲皮素、木犀草素、山柰酚、异鼠李素等。所有已鉴定化合物的质量误差均小于 5 ppm。LC-MS 结果显示,ZT 的部分核心成分与分子对接结果总体一致,提示 ZT 水提物中确实含有治疗 pSS 的有效成分

Figure 4 Total ion chromatogram of ZT aqueous extract

5. ZT 对 NOD 小鼠病理状态的影响

NOD 小鼠表现出典型的“干燥”症状,包括体重差异和饮水量显著增加,符合自发性 pSS 的病理特征。ZT 干预后,小鼠饮水量明显下降并接近对照水平,提示口干症状得到改善。脾脏指数在 ZT 组呈显著改善,提示其对免疫实质具有干预作用,而颌下腺指数无明显差异。ELISA 结果显示,ZT 能下调 NOD 小鼠 SSA 和 IgG 水平,提示其可能通过调节免疫功能发挥治疗作用。

Figure 5 The result of efficacy assessment

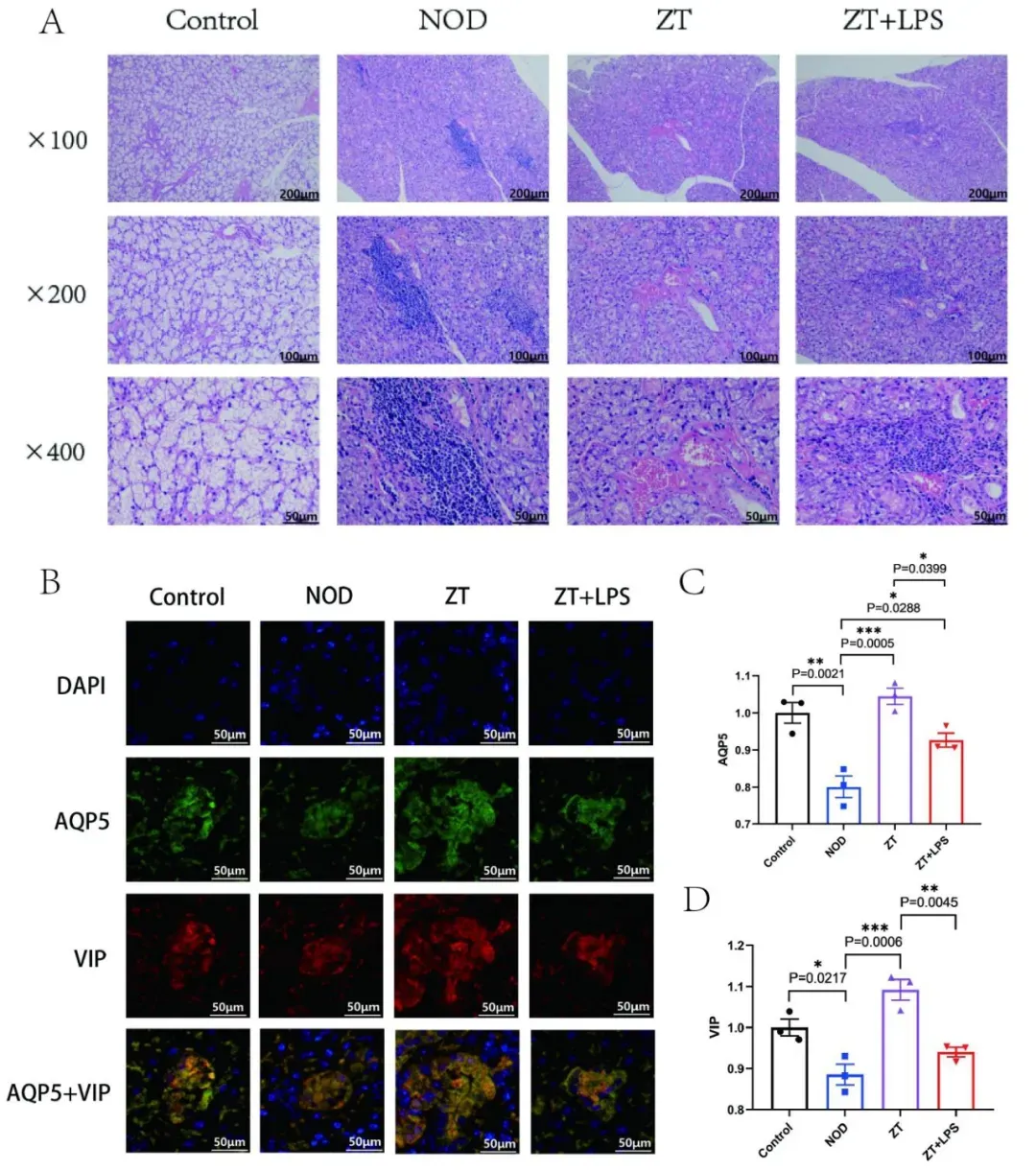
6. 病理形态学及免疫荧光结果

结果显示,ZT 治疗可减轻 NOD 小鼠颌下腺的淋巴细胞浸润和组织间质紊乱,病理损伤程度较 NOD 组明显改善。免疫荧光分析进一步表明,ZT 能显著提高颌下腺中 AQP5 和 VIP 的表达水平,而炎症刺激会降低其表达。这提示 ZT 对改善腺体组织结构和促进功能相关蛋白表达具有积极作用。

Figure 6 The results of pathological morphology and immunofluorescence

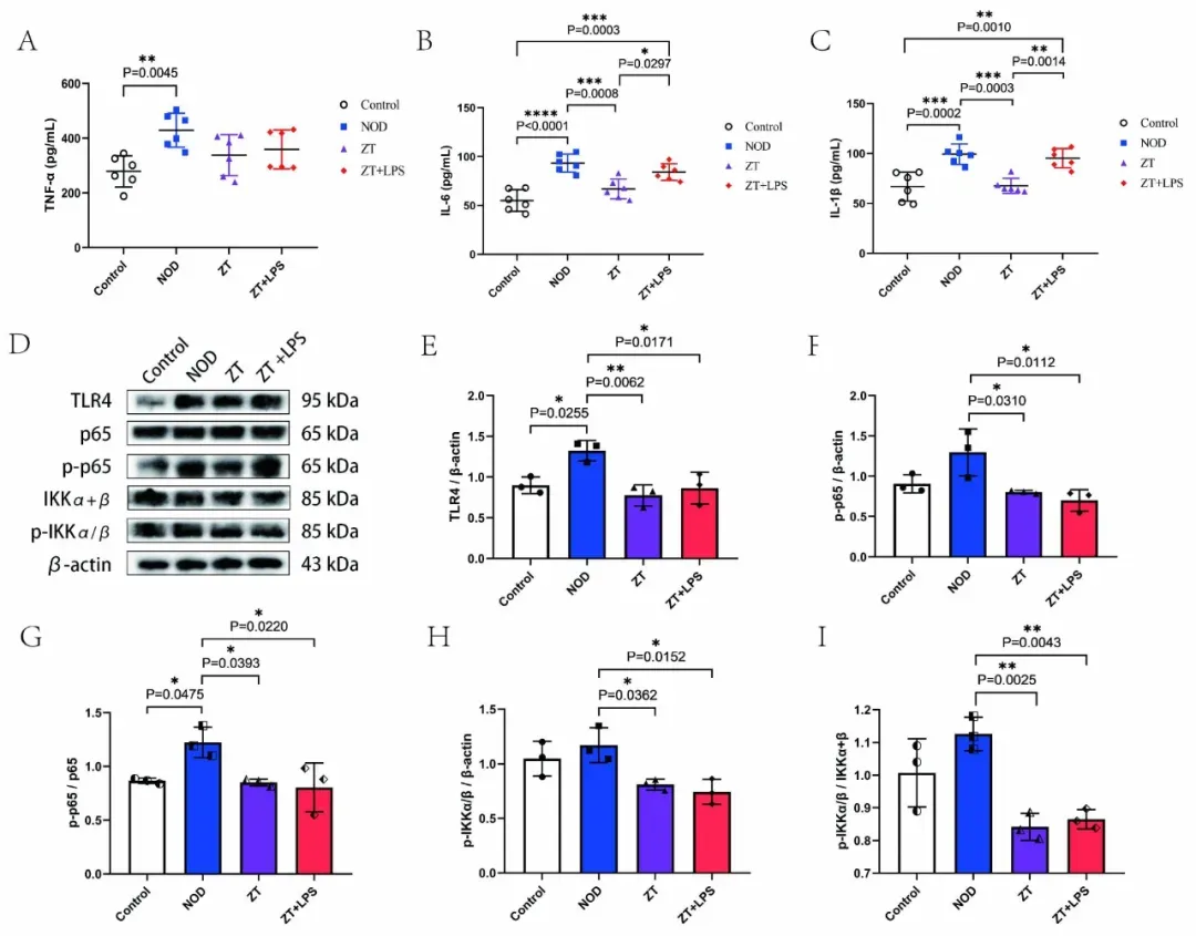
7. ZT 对 TLR4/NF-κB 信号通路的抑制作用

结果显示,NOD 小鼠 TNF-α 水平较对照组显著升高,提示其与 pSS 的发生相关。ZT 干预后,炎症因子 IL-6 与 IL-1β 水平均明显下降,并且在 ZT 组与 ZT+LPS 组之间亦存在差异,说明 ZT 能有效抑制炎症因子表达。Western blot 结果显示,NOD 组 TLR4 表达升高,而 ZT 治疗后 TLR4 表达下降,提示其可降低炎症通路上游蛋白水平。虽然各组总 p65 与总 IKKα/β 表达无显著差异,但 ZT 处理组的 p-p65 和 p-IKKα/β 均较 NOD 组明显降低,p-p65/p65 与 p-IKKα/β/IKKα+β 比值亦显著下降。综合结果提示,ZT 可能通过抑制 TLR4 表达并下调 NF-κB 通路中 p65 和 IKKα/β 的磷酸化,从而发挥治疗 pSS 的作用

Figure 7 Effects of ZT on the TLR/NF-κB pathway

总结

ZT 治疗在缓解 pSS 干燥症状方面表现出良好疗效,其作用机制可能与其抑制 TLR/NF-κB 炎症信号通路的能力有关。

扫描二维码获取全文

作者:Kuok-Tong Lei, Yun-Xia Wu, Yun Lu, Zi-Shan Wang, Thi-Huong Nguyen, Qiu-Ying Cai, Wen Zhu, Yue Wang

DOI: https://doi.org/10.53388/TMR20230102004
引用信息:Lei KT, Wu YX, Lu Y, et al. Ziwan-Taoren herb pair can exert an therapeutical effect in primary Sjogren’s syndrome through inhibiting the TLR/NF-κB pathway. Tradit Med Res. 2024;9(8):44.

最新文章

随机文章

基本 文件 流程 错误 SQL 调试
  1. 请求信息 : 2026-04-23 20:10:43 HTTP/2.0 GET : https://b.460.net.cn/a/528931.html
  2. 运行时间 : 0.077249s [ 吞吐率:12.95req/s ] 内存消耗:4,564.55kb 文件加载:140
  3. 缓存信息 : 0 reads,0 writes
  4. 会话信息 : SESSION_ID=882832f4604d01d46f1af56a68fd386c
  1. /yingpanguazai/ssd/ssd1/www/b.460.net.cn/public/index.php ( 0.79 KB )
  2. /yingpanguazai/ssd/ssd1/www/b.460.net.cn/vendor/autoload.php ( 0.17 KB )
  3. /yingpanguazai/ssd/ssd1/www/b.460.net.cn/vendor/composer/autoload_real.php ( 2.49 KB )
  4. /yingpanguazai/ssd/ssd1/www/b.460.net.cn/vendor/composer/platform_check.php ( 0.90 KB )
  5. /yingpanguazai/ssd/ssd1/www/b.460.net.cn/vendor/composer/ClassLoader.php ( 14.03 KB )
  6. /yingpanguazai/ssd/ssd1/www/b.460.net.cn/vendor/composer/autoload_static.php ( 4.90 KB )
  7. /yingpanguazai/ssd/ssd1/www/b.460.net.cn/vendor/topthink/think-helper/src/helper.php ( 8.34 KB )
  8. /yingpanguazai/ssd/ssd1/www/b.460.net.cn/vendor/topthink/think-validate/src/helper.php ( 2.19 KB )
  9. /yingpanguazai/ssd/ssd1/www/b.460.net.cn/vendor/topthink/think-orm/src/helper.php ( 1.47 KB )
  10. /yingpanguazai/ssd/ssd1/www/b.460.net.cn/vendor/topthink/think-orm/stubs/load_stubs.php ( 0.16 KB )
  11. /yingpanguazai/ssd/ssd1/www/b.460.net.cn/vendor/topthink/framework/src/think/Exception.php ( 1.69 KB )
  12. /yingpanguazai/ssd/ssd1/www/b.460.net.cn/vendor/topthink/think-container/src/Facade.php ( 2.71 KB )
  13. /yingpanguazai/ssd/ssd1/www/b.460.net.cn/vendor/symfony/deprecation-contracts/function.php ( 0.99 KB )
  14. /yingpanguazai/ssd/ssd1/www/b.460.net.cn/vendor/symfony/polyfill-mbstring/bootstrap.php ( 8.26 KB )
  15. /yingpanguazai/ssd/ssd1/www/b.460.net.cn/vendor/symfony/polyfill-mbstring/bootstrap80.php ( 9.78 KB )
  16. /yingpanguazai/ssd/ssd1/www/b.460.net.cn/vendor/symfony/var-dumper/Resources/functions/dump.php ( 1.49 KB )
  17. /yingpanguazai/ssd/ssd1/www/b.460.net.cn/vendor/topthink/think-dumper/src/helper.php ( 0.18 KB )
  18. /yingpanguazai/ssd/ssd1/www/b.460.net.cn/vendor/symfony/var-dumper/VarDumper.php ( 4.30 KB )
  19. /yingpanguazai/ssd/ssd1/www/b.460.net.cn/vendor/topthink/framework/src/think/App.php ( 15.30 KB )
  20. /yingpanguazai/ssd/ssd1/www/b.460.net.cn/vendor/topthink/think-container/src/Container.php ( 15.76 KB )
  21. /yingpanguazai/ssd/ssd1/www/b.460.net.cn/vendor/psr/container/src/ContainerInterface.php ( 1.02 KB )
  22. /yingpanguazai/ssd/ssd1/www/b.460.net.cn/app/provider.php ( 0.19 KB )
  23. /yingpanguazai/ssd/ssd1/www/b.460.net.cn/vendor/topthink/framework/src/think/Http.php ( 6.04 KB )
  24. /yingpanguazai/ssd/ssd1/www/b.460.net.cn/vendor/topthink/think-helper/src/helper/Str.php ( 7.29 KB )
  25. /yingpanguazai/ssd/ssd1/www/b.460.net.cn/vendor/topthink/framework/src/think/Env.php ( 4.68 KB )
  26. /yingpanguazai/ssd/ssd1/www/b.460.net.cn/app/common.php ( 0.03 KB )
  27. /yingpanguazai/ssd/ssd1/www/b.460.net.cn/vendor/topthink/framework/src/helper.php ( 18.78 KB )
  28. /yingpanguazai/ssd/ssd1/www/b.460.net.cn/vendor/topthink/framework/src/think/Config.php ( 5.54 KB )
  29. /yingpanguazai/ssd/ssd1/www/b.460.net.cn/config/app.php ( 0.95 KB )
  30. /yingpanguazai/ssd/ssd1/www/b.460.net.cn/config/cache.php ( 0.78 KB )
  31. /yingpanguazai/ssd/ssd1/www/b.460.net.cn/config/console.php ( 0.23 KB )
  32. /yingpanguazai/ssd/ssd1/www/b.460.net.cn/config/cookie.php ( 0.56 KB )
  33. /yingpanguazai/ssd/ssd1/www/b.460.net.cn/config/database.php ( 2.47 KB )
  34. /yingpanguazai/ssd/ssd1/www/b.460.net.cn/vendor/topthink/framework/src/think/facade/Env.php ( 1.67 KB )
  35. /yingpanguazai/ssd/ssd1/www/b.460.net.cn/config/filesystem.php ( 0.61 KB )
  36. /yingpanguazai/ssd/ssd1/www/b.460.net.cn/config/lang.php ( 0.91 KB )
  37. /yingpanguazai/ssd/ssd1/www/b.460.net.cn/config/log.php ( 1.35 KB )
  38. /yingpanguazai/ssd/ssd1/www/b.460.net.cn/config/middleware.php ( 0.19 KB )
  39. /yingpanguazai/ssd/ssd1/www/b.460.net.cn/config/route.php ( 1.89 KB )
  40. /yingpanguazai/ssd/ssd1/www/b.460.net.cn/config/session.php ( 0.57 KB )
  41. /yingpanguazai/ssd/ssd1/www/b.460.net.cn/config/trace.php ( 0.34 KB )
  42. /yingpanguazai/ssd/ssd1/www/b.460.net.cn/config/view.php ( 0.82 KB )
  43. /yingpanguazai/ssd/ssd1/www/b.460.net.cn/app/event.php ( 0.25 KB )
  44. /yingpanguazai/ssd/ssd1/www/b.460.net.cn/vendor/topthink/framework/src/think/Event.php ( 7.67 KB )
  45. /yingpanguazai/ssd/ssd1/www/b.460.net.cn/app/service.php ( 0.13 KB )
  46. /yingpanguazai/ssd/ssd1/www/b.460.net.cn/app/AppService.php ( 0.26 KB )
  47. /yingpanguazai/ssd/ssd1/www/b.460.net.cn/vendor/topthink/framework/src/think/Service.php ( 1.64 KB )
  48. /yingpanguazai/ssd/ssd1/www/b.460.net.cn/vendor/topthink/framework/src/think/Lang.php ( 7.35 KB )
  49. /yingpanguazai/ssd/ssd1/www/b.460.net.cn/vendor/topthink/framework/src/lang/zh-cn.php ( 13.70 KB )
  50. /yingpanguazai/ssd/ssd1/www/b.460.net.cn/vendor/topthink/framework/src/think/initializer/Error.php ( 3.31 KB )
  51. /yingpanguazai/ssd/ssd1/www/b.460.net.cn/vendor/topthink/framework/src/think/initializer/RegisterService.php ( 1.33 KB )
  52. /yingpanguazai/ssd/ssd1/www/b.460.net.cn/vendor/services.php ( 0.14 KB )
  53. /yingpanguazai/ssd/ssd1/www/b.460.net.cn/vendor/topthink/framework/src/think/service/PaginatorService.php ( 1.52 KB )
  54. /yingpanguazai/ssd/ssd1/www/b.460.net.cn/vendor/topthink/framework/src/think/service/ValidateService.php ( 0.99 KB )
  55. /yingpanguazai/ssd/ssd1/www/b.460.net.cn/vendor/topthink/framework/src/think/service/ModelService.php ( 2.04 KB )
  56. /yingpanguazai/ssd/ssd1/www/b.460.net.cn/vendor/topthink/think-trace/src/Service.php ( 0.77 KB )
  57. /yingpanguazai/ssd/ssd1/www/b.460.net.cn/vendor/topthink/framework/src/think/Middleware.php ( 6.72 KB )
  58. /yingpanguazai/ssd/ssd1/www/b.460.net.cn/vendor/topthink/framework/src/think/initializer/BootService.php ( 0.77 KB )
  59. /yingpanguazai/ssd/ssd1/www/b.460.net.cn/vendor/topthink/think-orm/src/Paginator.php ( 11.86 KB )
  60. /yingpanguazai/ssd/ssd1/www/b.460.net.cn/vendor/topthink/think-validate/src/Validate.php ( 63.20 KB )
  61. /yingpanguazai/ssd/ssd1/www/b.460.net.cn/vendor/topthink/think-orm/src/Model.php ( 23.55 KB )
  62. /yingpanguazai/ssd/ssd1/www/b.460.net.cn/vendor/topthink/think-orm/src/model/concern/Attribute.php ( 21.05 KB )
  63. /yingpanguazai/ssd/ssd1/www/b.460.net.cn/vendor/topthink/think-orm/src/model/concern/AutoWriteData.php ( 4.21 KB )
  64. /yingpanguazai/ssd/ssd1/www/b.460.net.cn/vendor/topthink/think-orm/src/model/concern/Conversion.php ( 6.44 KB )
  65. /yingpanguazai/ssd/ssd1/www/b.460.net.cn/vendor/topthink/think-orm/src/model/concern/DbConnect.php ( 5.16 KB )
  66. /yingpanguazai/ssd/ssd1/www/b.460.net.cn/vendor/topthink/think-orm/src/model/concern/ModelEvent.php ( 2.33 KB )
  67. /yingpanguazai/ssd/ssd1/www/b.460.net.cn/vendor/topthink/think-orm/src/model/concern/RelationShip.php ( 28.29 KB )
  68. /yingpanguazai/ssd/ssd1/www/b.460.net.cn/vendor/topthink/think-helper/src/contract/Arrayable.php ( 0.09 KB )
  69. /yingpanguazai/ssd/ssd1/www/b.460.net.cn/vendor/topthink/think-helper/src/contract/Jsonable.php ( 0.13 KB )
  70. /yingpanguazai/ssd/ssd1/www/b.460.net.cn/vendor/topthink/think-orm/src/model/contract/Modelable.php ( 0.09 KB )
  71. /yingpanguazai/ssd/ssd1/www/b.460.net.cn/vendor/topthink/framework/src/think/Db.php ( 2.88 KB )
  72. /yingpanguazai/ssd/ssd1/www/b.460.net.cn/vendor/topthink/think-orm/src/DbManager.php ( 8.52 KB )
  73. /yingpanguazai/ssd/ssd1/www/b.460.net.cn/vendor/topthink/framework/src/think/Log.php ( 6.28 KB )
  74. /yingpanguazai/ssd/ssd1/www/b.460.net.cn/vendor/topthink/framework/src/think/Manager.php ( 3.92 KB )
  75. /yingpanguazai/ssd/ssd1/www/b.460.net.cn/vendor/psr/log/src/LoggerTrait.php ( 2.69 KB )
  76. /yingpanguazai/ssd/ssd1/www/b.460.net.cn/vendor/psr/log/src/LoggerInterface.php ( 2.71 KB )
  77. /yingpanguazai/ssd/ssd1/www/b.460.net.cn/vendor/topthink/framework/src/think/Cache.php ( 4.92 KB )
  78. /yingpanguazai/ssd/ssd1/www/b.460.net.cn/vendor/psr/simple-cache/src/CacheInterface.php ( 4.71 KB )
  79. /yingpanguazai/ssd/ssd1/www/b.460.net.cn/vendor/topthink/think-helper/src/helper/Arr.php ( 16.63 KB )
  80. /yingpanguazai/ssd/ssd1/www/b.460.net.cn/vendor/topthink/framework/src/think/cache/driver/File.php ( 7.84 KB )
  81. /yingpanguazai/ssd/ssd1/www/b.460.net.cn/vendor/topthink/framework/src/think/cache/Driver.php ( 9.03 KB )
  82. /yingpanguazai/ssd/ssd1/www/b.460.net.cn/vendor/topthink/framework/src/think/contract/CacheHandlerInterface.php ( 1.99 KB )
  83. /yingpanguazai/ssd/ssd1/www/b.460.net.cn/app/Request.php ( 0.09 KB )
  84. /yingpanguazai/ssd/ssd1/www/b.460.net.cn/vendor/topthink/framework/src/think/Request.php ( 55.78 KB )
  85. /yingpanguazai/ssd/ssd1/www/b.460.net.cn/app/middleware.php ( 0.25 KB )
  86. /yingpanguazai/ssd/ssd1/www/b.460.net.cn/vendor/topthink/framework/src/think/Pipeline.php ( 2.61 KB )
  87. /yingpanguazai/ssd/ssd1/www/b.460.net.cn/vendor/topthink/think-trace/src/TraceDebug.php ( 3.40 KB )
  88. /yingpanguazai/ssd/ssd1/www/b.460.net.cn/vendor/topthink/framework/src/think/middleware/SessionInit.php ( 1.94 KB )
  89. /yingpanguazai/ssd/ssd1/www/b.460.net.cn/vendor/topthink/framework/src/think/Session.php ( 1.80 KB )
  90. /yingpanguazai/ssd/ssd1/www/b.460.net.cn/vendor/topthink/framework/src/think/session/driver/File.php ( 6.27 KB )
  91. /yingpanguazai/ssd/ssd1/www/b.460.net.cn/vendor/topthink/framework/src/think/contract/SessionHandlerInterface.php ( 0.87 KB )
  92. /yingpanguazai/ssd/ssd1/www/b.460.net.cn/vendor/topthink/framework/src/think/session/Store.php ( 7.12 KB )
  93. /yingpanguazai/ssd/ssd1/www/b.460.net.cn/vendor/topthink/framework/src/think/Route.php ( 23.73 KB )
  94. /yingpanguazai/ssd/ssd1/www/b.460.net.cn/vendor/topthink/framework/src/think/route/RuleName.php ( 5.75 KB )
  95. /yingpanguazai/ssd/ssd1/www/b.460.net.cn/vendor/topthink/framework/src/think/route/Domain.php ( 2.53 KB )
  96. /yingpanguazai/ssd/ssd1/www/b.460.net.cn/vendor/topthink/framework/src/think/route/RuleGroup.php ( 22.43 KB )
  97. /yingpanguazai/ssd/ssd1/www/b.460.net.cn/vendor/topthink/framework/src/think/route/Rule.php ( 26.95 KB )
  98. /yingpanguazai/ssd/ssd1/www/b.460.net.cn/vendor/topthink/framework/src/think/route/RuleItem.php ( 9.78 KB )
  99. /yingpanguazai/ssd/ssd1/www/b.460.net.cn/route/app.php ( 1.72 KB )
  100. /yingpanguazai/ssd/ssd1/www/b.460.net.cn/vendor/topthink/framework/src/think/facade/Route.php ( 4.70 KB )
  101. /yingpanguazai/ssd/ssd1/www/b.460.net.cn/vendor/topthink/framework/src/think/route/dispatch/Controller.php ( 4.74 KB )
  102. /yingpanguazai/ssd/ssd1/www/b.460.net.cn/vendor/topthink/framework/src/think/route/Dispatch.php ( 10.44 KB )
  103. /yingpanguazai/ssd/ssd1/www/b.460.net.cn/app/controller/Index.php ( 4.81 KB )
  104. /yingpanguazai/ssd/ssd1/www/b.460.net.cn/app/BaseController.php ( 2.05 KB )
  105. /yingpanguazai/ssd/ssd1/www/b.460.net.cn/vendor/topthink/think-orm/src/facade/Db.php ( 0.93 KB )
  106. /yingpanguazai/ssd/ssd1/www/b.460.net.cn/vendor/topthink/think-orm/src/db/connector/Mysql.php ( 5.44 KB )
  107. /yingpanguazai/ssd/ssd1/www/b.460.net.cn/vendor/topthink/think-orm/src/db/PDOConnection.php ( 52.47 KB )
  108. /yingpanguazai/ssd/ssd1/www/b.460.net.cn/vendor/topthink/think-orm/src/db/Connection.php ( 8.39 KB )
  109. /yingpanguazai/ssd/ssd1/www/b.460.net.cn/vendor/topthink/think-orm/src/db/ConnectionInterface.php ( 4.57 KB )
  110. /yingpanguazai/ssd/ssd1/www/b.460.net.cn/vendor/topthink/think-orm/src/db/builder/Mysql.php ( 16.58 KB )
  111. /yingpanguazai/ssd/ssd1/www/b.460.net.cn/vendor/topthink/think-orm/src/db/Builder.php ( 24.06 KB )
  112. /yingpanguazai/ssd/ssd1/www/b.460.net.cn/vendor/topthink/think-orm/src/db/BaseBuilder.php ( 27.50 KB )
  113. /yingpanguazai/ssd/ssd1/www/b.460.net.cn/vendor/topthink/think-orm/src/db/Query.php ( 15.71 KB )
  114. /yingpanguazai/ssd/ssd1/www/b.460.net.cn/vendor/topthink/think-orm/src/db/BaseQuery.php ( 45.13 KB )
  115. /yingpanguazai/ssd/ssd1/www/b.460.net.cn/vendor/topthink/think-orm/src/db/concern/TimeFieldQuery.php ( 7.43 KB )
  116. /yingpanguazai/ssd/ssd1/www/b.460.net.cn/vendor/topthink/think-orm/src/db/concern/AggregateQuery.php ( 3.26 KB )
  117. /yingpanguazai/ssd/ssd1/www/b.460.net.cn/vendor/topthink/think-orm/src/db/concern/ModelRelationQuery.php ( 20.07 KB )
  118. /yingpanguazai/ssd/ssd1/www/b.460.net.cn/vendor/topthink/think-orm/src/db/concern/ParamsBind.php ( 3.66 KB )
  119. /yingpanguazai/ssd/ssd1/www/b.460.net.cn/vendor/topthink/think-orm/src/db/concern/ResultOperation.php ( 7.01 KB )
  120. /yingpanguazai/ssd/ssd1/www/b.460.net.cn/vendor/topthink/think-orm/src/db/concern/WhereQuery.php ( 19.37 KB )
  121. /yingpanguazai/ssd/ssd1/www/b.460.net.cn/vendor/topthink/think-orm/src/db/concern/JoinAndViewQuery.php ( 7.11 KB )
  122. /yingpanguazai/ssd/ssd1/www/b.460.net.cn/vendor/topthink/think-orm/src/db/concern/TableFieldInfo.php ( 2.63 KB )
  123. /yingpanguazai/ssd/ssd1/www/b.460.net.cn/vendor/topthink/think-orm/src/db/concern/Transaction.php ( 2.77 KB )
  124. /yingpanguazai/ssd/ssd1/www/b.460.net.cn/vendor/topthink/framework/src/think/log/driver/File.php ( 5.96 KB )
  125. /yingpanguazai/ssd/ssd1/www/b.460.net.cn/vendor/topthink/framework/src/think/contract/LogHandlerInterface.php ( 0.86 KB )
  126. /yingpanguazai/ssd/ssd1/www/b.460.net.cn/vendor/topthink/framework/src/think/log/Channel.php ( 3.89 KB )
  127. /yingpanguazai/ssd/ssd1/www/b.460.net.cn/vendor/topthink/framework/src/think/event/LogRecord.php ( 1.02 KB )
  128. /yingpanguazai/ssd/ssd1/www/b.460.net.cn/vendor/topthink/think-helper/src/Collection.php ( 16.47 KB )
  129. /yingpanguazai/ssd/ssd1/www/b.460.net.cn/vendor/topthink/framework/src/think/facade/View.php ( 1.70 KB )
  130. /yingpanguazai/ssd/ssd1/www/b.460.net.cn/vendor/topthink/framework/src/think/View.php ( 4.39 KB )
  131. /yingpanguazai/ssd/ssd1/www/b.460.net.cn/vendor/topthink/framework/src/think/Response.php ( 8.81 KB )
  132. /yingpanguazai/ssd/ssd1/www/b.460.net.cn/vendor/topthink/framework/src/think/response/View.php ( 3.29 KB )
  133. /yingpanguazai/ssd/ssd1/www/b.460.net.cn/vendor/topthink/framework/src/think/Cookie.php ( 6.06 KB )
  134. /yingpanguazai/ssd/ssd1/www/b.460.net.cn/vendor/topthink/think-view/src/Think.php ( 8.38 KB )
  135. /yingpanguazai/ssd/ssd1/www/b.460.net.cn/vendor/topthink/framework/src/think/contract/TemplateHandlerInterface.php ( 1.60 KB )
  136. /yingpanguazai/ssd/ssd1/www/b.460.net.cn/vendor/topthink/think-template/src/Template.php ( 46.61 KB )
  137. /yingpanguazai/ssd/ssd1/www/b.460.net.cn/vendor/topthink/think-template/src/template/driver/File.php ( 2.41 KB )
  138. /yingpanguazai/ssd/ssd1/www/b.460.net.cn/vendor/topthink/think-template/src/template/contract/DriverInterface.php ( 0.86 KB )
  139. /yingpanguazai/ssd/ssd1/www/b.460.net.cn/runtime/temp/b35eef690f41e64ad9e1c098cfc7d3bc.php ( 11.98 KB )
  140. /yingpanguazai/ssd/ssd1/www/b.460.net.cn/vendor/topthink/think-trace/src/Html.php ( 4.42 KB )
  1. CONNECT:[ UseTime:0.000461s ] mysql:host=127.0.0.1;port=3306;dbname=b460;charset=utf8mb4
  2. SHOW FULL COLUMNS FROM `fenlei` [ RunTime:0.000636s ]
  3. SELECT * FROM `fenlei` WHERE `fid` = 0 [ RunTime:0.000291s ]
  4. SELECT * FROM `fenlei` WHERE `fid` = 63 [ RunTime:0.000266s ]
  5. SHOW FULL COLUMNS FROM `set` [ RunTime:0.000586s ]
  6. SELECT * FROM `set` [ RunTime:0.000237s ]
  7. SHOW FULL COLUMNS FROM `article` [ RunTime:0.000659s ]
  8. SELECT * FROM `article` WHERE `id` = 528931 LIMIT 1 [ RunTime:0.000438s ]
  9. UPDATE `article` SET `lasttime` = 1776946243 WHERE `id` = 528931 [ RunTime:0.000539s ]
  10. SELECT * FROM `fenlei` WHERE `id` = 65 LIMIT 1 [ RunTime:0.000264s ]
  11. SELECT * FROM `article` WHERE `id` < 528931 ORDER BY `id` DESC LIMIT 1 [ RunTime:0.000581s ]
  12. SELECT * FROM `article` WHERE `id` > 528931 ORDER BY `id` ASC LIMIT 1 [ RunTime:0.001123s ]
  13. SELECT * FROM `article` WHERE `id` < 528931 ORDER BY `id` DESC LIMIT 10 [ RunTime:0.002192s ]
  14. SELECT * FROM `article` WHERE `id` < 528931 ORDER BY `id` DESC LIMIT 10,10 [ RunTime:0.001761s ]
  15. SELECT * FROM `article` WHERE `id` < 528931 ORDER BY `id` DESC LIMIT 20,10 [ RunTime:0.002242s ]
0.078767s