培育优质抗病小麦品种,是保障国家粮食安全的战略基石。随着全球气候变化加剧和病原菌不断进化,小麦白粉病等频发重发,直接威胁产量与品质。同时,随着人们生活水平的提高,优质专用小麦的市场需求不断增加。因此,优质抗病已成为当前小麦育种的重要目标。然而,由于小麦的优质和抗病性通常由位于不同染色体上的多个基因控制,遗传背景复杂,并且传统育种依赖表型选择,效率低且准确性差。再加上随着小麦品种遗传基础日趋狭窄,多性状协同改良的难度越来越大,周期长、效率低是当前育种的难题。因而,充分挖掘和利用小麦近缘野生种丰富的种质资源,创制多基因连锁模块、简化育种流程,是高效协同改良品质和抗性的关键所在。
近日,南京农业大学张瑞奇教授团队在The Crop Journal在线发表了题为“The T1DL·1VS translocation harboring the Glu-V1/Pm67 loci could accelerate the improvement of disease resistance and quality in wheat”的研究论文。该研究通过遗传重组,将小麦野生近缘种簇毛麦的抗白粉病基因Pm67和优质高分子量麦谷蛋白亚基(HMW-GS)V71位点聚合到1VS染色体臂上,创制出了V71/Pm67位点共分离遗传、显著提高白粉病抗性和面筋强度且对产量相关性状无负向效应的新型小麦–簇毛麦T1DL·1VS易位系,突破了优质与抗病协同改良效率低的育种瓶颈,将推进小麦优质抗病新品种培育进程。

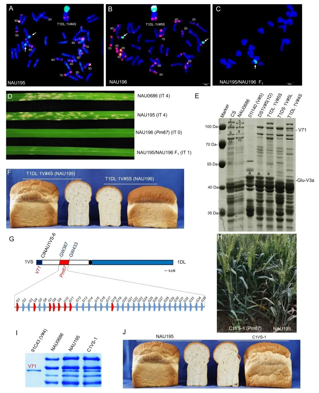
为实现簇毛麦优质麦谷蛋白亚基与抗白粉病基因在1VS染色体臂上的有效聚合,研究综合运用分子细胞遗传学技术,成功创制了两个不同来源簇毛麦的T1DL·1VS易位系,其中NAU195来自簇毛麦91C43(图1A),NAU196来自簇毛麦01I140(图1B)。利用18个白粉菌生理小种进行抗性鉴定,结果显示NAU195对全部测试小种均表现高感,而NAU196则表现出高抗,表明其携带的Pm67基因具有广谱抗性(图1D)。麦谷蛋白亚基SDS-PAGE鉴定发现,NAU195同时含有簇毛麦来源的高分子量谷蛋白亚基(HMW-GS)V71和低分子量谷蛋白亚基(LMW-GS)Glu-V3a,而NAU196仅携带LMW-GS Glu-V3a (图1E)。品质分析结果表明,与背景亲本南农0686相比,两个易位系的面筋强度和面包加工品质均有显著提升,其中NAU195的面包加工品质显著优于NAU196,表明V71亚基在提升面筋强度方面发挥了关键的正向作用(图1F)。为了聚合V71/Pm67,将NAU195与NAU196杂交,构建了遗传分离群体。基于两个不同来源1VS染色体基因组的序列差异,开发了13对多态性分子标记,并构建了1VS连锁遗传图谱。白粉病抗性遗传分析表明,Pm67基因为显性单基因遗传。结合2954个F2单株的基因型与抗性表型,将Pm67精细定位于1VS上2.1 Mb的物理区间内。基因注释结果显示,该区间包含35个基因,其中8个为NLR类抗病基因(图1G)。与此同时,通过对交换单株的V71亚基检测,将该亚基编码位点定位在1VS染色体臂末端,并筛选到12个同时携带V71和Pm67的交换单株。在此基础上,将聚合V71/Pm67的T1DL·1VS易位染色体(C1VS-1)导入高产小麦品种宁麦资119中,对其农艺与品质性状进行评价(图1H、I和J)。结果表明,该易位染色体对产量相关性状未产生显著的负面影响,同时显著提升了白粉病抗性、面筋强度及面包加工品质。综上,该研究创制的携带V71/Pm67的T1DL·1VS易位系及其相应的共显性分子标记,为高效协同改良小麦的抗病性与加工品质提供了重要的种质资源和育种工具。

图1 聚合Glu-V1/Pm67位点的小麦–簇毛麦T1DL·1VS易位系促进小麦抗性与品质协同改良
(A)T1DL·1VS易位系NAU195(2n = 42)的GISH/FISH图谱,显示一对1D染色体被一对T1DL·1V#4S易位染色体所替代。(B)纯合T1DL·1V#5S易位系NAU196(2 n = 42)的GISH/FISH图谱。(C)NAU195/NAU196 F1植株中期I分裂相,显示T1DL·1VS易位染色体配对形成一个环状二价体。(D)苗期接种白粉菌小种Bgt E09后,NAU195、NAU196及NAU195/NAU196 F1植株的反应。(E)SDS-PAGE检测小麦种子胚乳中谷蛋白亚基的组成。(F)T1DL·1VS易位系NAU195与NAU196的面包体积比较。(G)染色体臂1VS上 Glu-V1/Pm67位点的遗传作图,以及参考基因组中 Pm67区间内的注释基因;红色三角形表示NLR基因。(H)C1VS-1在成株期表现高抗白粉病,表明其携带 Pm67基因。(I)SDS-PAGE鉴定表明,C1VS-1含有额外的V71高分子量谷蛋白亚基。(J)C1VS-1的面包体积与NAU195相近。
作者和基金项目
相关阅读
THE CROP JOURNAL
The Crop Journal (《作物学报(英文版)》)是中国科协主管,中国作物学会、中国农业科学院作物科学研究所和中国科技出版传媒股份有限公司共同主办的学术期刊,创刊于2013年10月。办刊宗旨为刊载作物科学相关领域最新成果,开展国际学术交流,促进我国作物科学研究水平及国际影响力的提升。主要刊登作物遗传与育种、作物基因组与分子育种、作物驯化与重要种质资源进化、作物分子生理与生态、作物栽培与耕作系统、作物与微生物互作、作物与环境互作及其适应性、作物基因组进化与选择、作物重要农艺性状发育、生物技术/工具/大数据等领域以第一手资料撰写的研究论文、研究简报以及专题综述等。2024年The Crop Journal的SCI影响因子为5.6,在JCR农学和植物学两个学科位于Q1区,并位列中科院分区农林类期刊一区。2019–2023年获中国科技期刊卓越行动计划重点项目资助,2024–2028年获中国科技期刊卓越行动计划二期英文梯队项目资助。