
2026南京中考家长交流群
中考政策红宝书
特长生真题 期末宝典
扫码添加老师领取
↓↓↓

步入2026年,随着南外、29中相继开启2026中招通道,后续会有更多学校动起来!想要进入名校,特长生是一条不容错过的“捷径”,今天带来特长生的政策解读,方便大家提前了解,做好规划!
特长生可以大致分成两大类:
第一类是学科科技类,包含:学科特长生、科技特长生、数理人才贯通项目,主要目的是为了提前选拔成绩好的学生;
第二类是艺术体育类,包含体育特长生、艺术特长生,在艺术、体育方向有专项的比赛名次、证书,有过硬的专业技能的学生可以报名。

录取方式:
学科、科技特长生的录取方式为:提前加试,零志愿录取。考生加试合格后需要和报考学校签订相关协议,获得预录取资格。加试合格后依旧需要参加中考,中考分数达到规定控制线以上(达到中考总分的80%),学科、科技特长生将直接被相关学校录取,不再参加中考志愿填报,即中考录取第一阶段的“零志愿录取”。
1、升学录取可以享受降分优惠
学科科技类特长生分数要求标准,中考分数达到中考总分的80%即可,也就是满分700分,560分即可录取;体育特长生分数需达到总分的65%,即455分;艺术特长生分数需达到总分的70%,即490分。
2、多一次机会
特长生在中考前会有单独加试,综合成绩优秀、有学科特长的孩子可以多一次冲刺优质四星高中的机会,加试通过,哪怕中考发挥失利,但达到最低分数要求(参照上面特长生分数要求标准),也能上到心仪的学校。
3、升学优势
特长生入学后,大多会参与学校竞赛项目,在高考升学中也能比其他同学了解到更多信息,升学途径更多元。
4、编班“优惠政策”
在高中三年期间,学校也会为特长生提供学习资源和展示平台,帮助特长生在强基计划和综合评价录取中取得更多“加分项”。签约特长生,学校一般会承诺配备最优质的教育资源。
下面以今年的十三中和九中特长生招生优惠为例:
十三中:
被特长生录取,中考达台城校区、红山新城校区统招线,按志愿所报校区分别编入台城校区“志远班”和红山新城校区“志远班”。“志远班”作为学校明星班级,每年高考全员达“211”及以上院校录取线。
九中:
进入东大英才班型有三种方式:中考成绩位居南京市中考前5000名的考生;达到九中统招分数线的学科特长生和科技特长生;如有剩余名额,入学后通过分班考试择优录入。

学科特长生没有硬性的资料或证书要求,初中阶段在学科方面有一定特长或浓厚兴趣即可报名。
科技特长生大多数也不需要奖项,初中阶段在科技创新实践活动方面有一定特长,即可报考;部分学校要求考生在市级及以上相关项目竞赛中获三级及以上证书。
想了解各个学校的特长生报考条件,可在公众号后台回复【特长生】进行查看!

(以上为中华中学特长生招生简章图)
以下为2025年特长生招考时间轴,大家可保存参考。

加试内容:根据特长类别不同,加试内容涵盖学科知识测试、科技创新能力展示、艺术表演或体育专项测试等。
学科特长生加试由各校自主命题,因为学校有层次区分,加试难度也是不同的。加试内容主要是语数外物作为综合卷内容,占比在90%左右,剩下10%是大家报考的对应科目内容。加试还是在中考范围内,难度肯定是高于中考的,不会有基础题目。
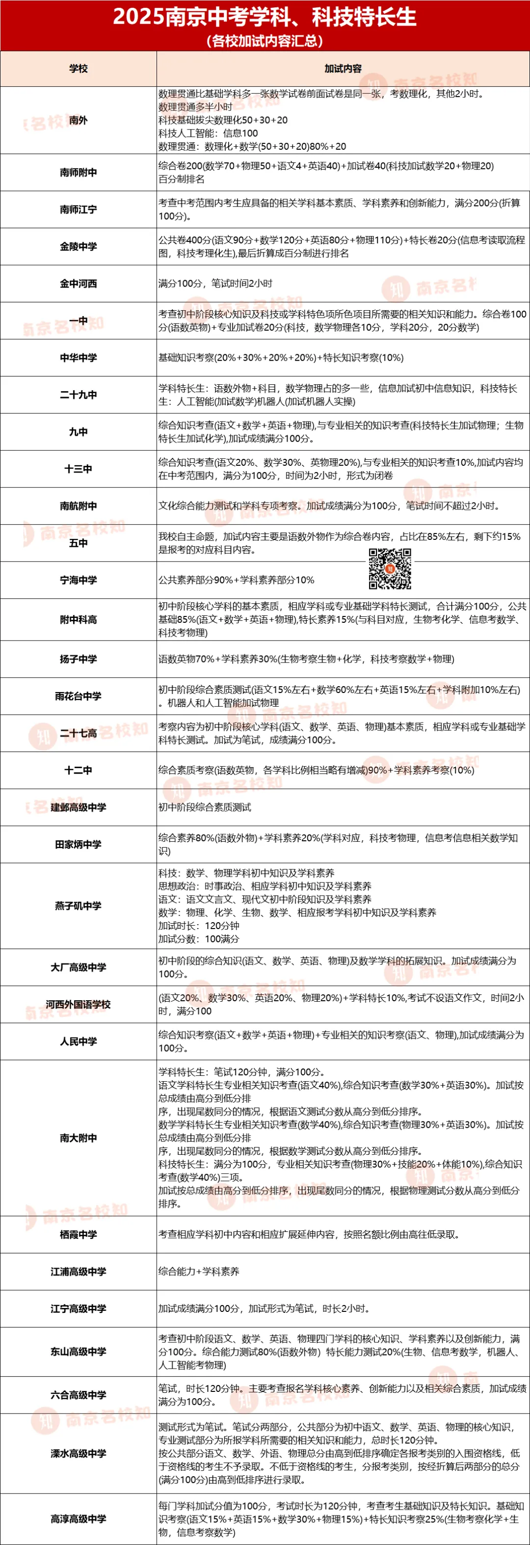
以下为2025南京热门学校学科、科技特长生加试内容:

另外要注意,报考科技特长生或者学科特长生的“信息”科目,特长部分的加试内容一般是数理知识。比如上述中华中学的信息科目,特长知识考查的是物理,附中科高的信息科目,特长知识考查的是数学;而中华的科技特长生考查的特长知识是数学,附中科高的科技创新项目考查的特长知识是物理。
但也有少数学校信息学科会考查相关知识,比如金中今年的信息特长生考了读取流程图,29中信息特长生考了初中的信息知识。
另外,科技类特长生可能还会考核相应的科技项目知识或实操。比如,南外的科技人工智能项目全部考查信息学知识;29中的机器人特长生项目涉及机器人现场操作任务的考核。
扫码添加老师领取


南京部分学校对特长生有一定的编班优惠,下面整理了热门高中班型及分班方式,大家可以参考!

2025年学科&科技特长生总计招生人数为2302人,与去年完全持平;艺术特长生招生人数总计815人,比去年增加91人;体育特长生招生人数总计446人,比去年增加73人!


体育特长生

对于报考特长生,可能有不少家长觉得只有具备特长或者成绩拔尖的孩子才能报考,其实并非如此。招收学科、科技特长生目的是为了提前锁定优质生源,学校想要的一定是综合能力符合学校层次甚至是稍高的学生,因此特长生的核心仍是综合学习成绩,奖项证书等只是锦上添花。中考升学途径有很多,家长需要提前了解并做好规划,选择最适合自己的,才能事半功倍。
扫码添加老师领取


