
本篇为大家带来
3则国企招聘信息
1.溧水高新产业股权投资有限公司
2.华润集团
3.南瑞集团有限公司
部分岗位本科可报!
开头先来看看部分岗位预览吧!

PS:本文只介绍新出的部分招聘哦
更多招聘可以按照上图所说的方式获取!
溧水高新产业股权投资有限公司
✅招聘岗位
招聘投资负责人、投资经理(智能技术与新能源汽车方向)、投资经理(先进制造与材料工程方向)、基金主管、合规风控负责人、风控信披专员8人

(点击图片,查看大图)
✅报名详情
本次招聘按照报名、资格审查、综合能力素质测评、面试、背景调查、体检政审、公示录用等程序进行,招聘岗位、数量、资格条件等相关信息在前程无忧网站(www.51job.com)发布。
1.报名时间:2026年1月15日至2026年1月30日下午18:00截止,逾期不再受理。
2.报名方式:登录前程无忧南京频道网站。
(https://www.51job.com/nanjing/)招聘专区点击招聘公告进行个人简历投递。
3.其他报名材料采用线上邮箱接收方式,应聘人员可通过招聘公告指定邮箱buffon.ge@51job.com发送报名资料,每人限报1个岗位。
⭐推荐服务:扫描下面二维码,关注【本地宝南京招聘】公众号,发送【溧水】,即可获取溧水高新产业股权投资有限公司招聘公告+报名入口+报名表下载!


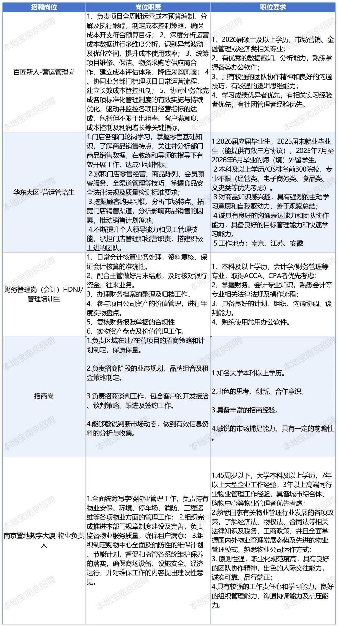
华润集团
✅招聘岗位
校招、社招均有,部分岗位本科可报
有招商岗、营运管理管培生、财务管理岗、物业负责人等岗位

(点击图片,查看大图)
✅部分岗位要求如下图所示

(点击图片,查看大图)
✅报名入口:
招聘入口:https://wecruit.hotjob.cn/SU613834ecbef57c3b6383b50e/pb/index.html#/
社招入口:https://wecruit.hotjob.cn/SU613834ecbef57c3b6383b50e/pb/social.html
校招入口:https://runjob.crc.com.cn/#/complex/position?id=1769556853856952322&comId=1769554545615040514
⭐推荐服务:因篇幅有限,本文仅展示一部分岗位,您可以关注【本地宝南京招聘】公众号,回复【华润】,即可获取官方入口!
南瑞集团有限公司
✅招聘岗位
南京校招岗位84个,社招岗位53个(大部分急招),且部分岗位本科可报。
社招岗位:

(上下滑动或点击图片查看大图)
校招部分岗位预览:

(点击图片,查看大图)
✅报名入口
招聘官网:https://job.sgepri.sgcc.com.cn/nari-career-ui/homepage
校招入口:https://job.sgepri.sgcc.com.cn/nari-career-ui/schoolrecurit?pageNum=1
社招入口:https://job.sgepri.sgcc.com.cn/nari-career-ui/socialrecurit?pageNum=1
⭐推荐服务:因篇幅有限,本文仅展示一部分岗位,您可以扫描下方二维码,关注【本地宝南京招聘】公众号,回复【国企】,即可获取南京国企招聘最新公告+岗位详情+官方入口+资料下载!


由于篇幅问题
今天招聘信息分享就到这里啦
想【找工作】的宝子们
可以扫描下方海报
查看近期热门招聘

想要【发布招聘信息】的企业
可以点击【我要招人】查看攻略
欢迎扫描下方二维码

符合条件的招聘信息
还可以免费发布哦~
-END-

向下滑动查看更多:
回复【事业单位】获取南京各事业单位招聘最新
回复【国企央企】获取各国企央企江苏/南京分公司招聘信息
回复【辅警】获取南京各区辅警招聘最新消息
回复【地铁】获取南京地铁招聘最新信息
回复【医院招聘】获取南京医院及卫生事业单位招聘信息
回复【中小学】获取南京中小学教师招聘信息
回复【教师招聘】获取南京各类教师、教职工招聘信息
回复【辅导员】获取南京各高校辅导员招聘最新消息
回复【银行招聘】获取各银行南京招聘信息
来源&合作&联系
▌合作QQ&电话:4009999087
获取最新南京招聘信息