
为阐明卵巢癌转移机制、寻找潜在靶点,研究通过单细胞 RNA 测序结合临床样本分析,发现 PABPC3 在转移灶中高表达且与患者不良预后相关;进一步经体外细胞实验(敲低 / 过表达 PABPC3)、体内动物模型验证,证实 PABPC3 通过下调紧密连接蛋白 CLDN1 表达,增强卵巢癌细胞迁移和转移能力,同时降低其对化疗药物及 PARP 抑制剂的敏感性;最终明确 PABPC3 是卵巢癌转移和预后的关键调控因子,为开发靶向治疗策略、改善患者临床结局提供了新依据。
注:该研究发表于《Cell Death & Disease》,最新影响因子为9.6,位于细胞生物学、免疫学、癌症研究等领域的JCR Q1区。本研究通过单细胞 RNA 测序结合多维度验证,首次明确 PABPC3 在卵巢癌转移中的核心作用,揭示其通过下调 CLDN1 破坏紧密连接、促进转移的分子机制;同时发现 PABPC3 高表达与患者化疗耐药、不良预后密切相关,且不影响放疗敏感性,为临床分层治疗提供依据;该研究将 PABPC3 定位为卵巢癌转移和药物敏感性的双重调控因子,兼具诊断标志物和治疗靶点潜力,填补了 PABPC3 在卵巢癌研究中的空白。
细胞实验:选用 SKOV3、OVCAR3、ID8 等卵巢癌细胞系,通过 siRNA 敲低 PABPC3 或慢病毒介导过表达,采用 CCK8、集落形成实验检测细胞增殖,Transwell、划痕愈合实验评估迁移能力;利用 Western blot、RT-qPCR 检测 CLDN1 等相关基因和蛋白表达,荧光素酶报告基因实验验证 PABPC3 对 CLDN1 启动子的调控作用。
动物实验:构建荧光素酶标记的 PABPC3 过表达细胞系,通过腹腔注射和尾静脉注射建立裸鼠转移模型,监测荧光强度评估体内转移能力,结合 HE 染色、免疫组化检测肿瘤组织及 CLDN1 表达。
临床与数据分析:收集 66 例卵巢癌患者转移组织样本及无进展生存数据,20 例患者原发灶与网膜转移灶配对样本,通过免疫组化检测 PABPC3 表达;整合 TCGA 数据库、GEPIA2 等公共数据,分析 PABPC3 与患者生存的相关性;采用单细胞 RNA 测序分析原发灶与转移灶的基因表达差异,结合 GO、GSEA 富集分析及 CellChat 细胞通讯分析探索分子通路。
单细胞测序发现,卵巢癌原发灶与转移灶微环境存在显著差异,转移灶中 PABPC3 表达显著高于原发灶,且 PABPC3 高表达与患者总生存期缩短相关。
体外实验显示,敲低 PABPC3 可显著抑制卵巢癌细胞增殖、迁移和集落形成能力,同时上调 CLDN1 表达;过表达 PABPC3 则增强细胞迁移能力,对增殖无明显影响,但下调 CLDN1 水平。
体内实验证实,PABPC3 过表达的癌细胞在裸鼠体内转移能力更强,肿瘤组织中 CLDN1 表达更低。
药物敏感性实验表明,PABPC3 高表达细胞对卡铂、紫杉醇化疗药物及 PARP 抑制剂奥拉帕利的敏感性显著降低,但对放疗无明显抵抗;临床样本分析显示,PABPC3 高表达患者无进展生存期显著短于低表达患者,且化疗后预后更差。

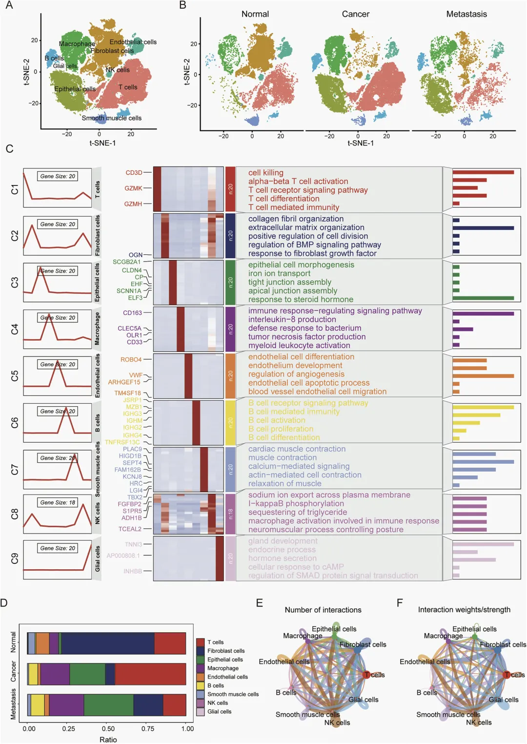
图 1 卵巢癌微环境特征
该图通过单细胞测序分析揭示了卵巢癌微环境的细胞组成与相互作用差异。t-SNE 图展示了 70508 个细胞分属 9 种细胞类型,包括上皮细胞、成纤维细胞、内皮细胞和 T 细胞等;UMAP 图呈现了正常组织、原发肿瘤和转移肿瘤中主要细胞类型的分布与丰度差异。GO 富集分析显示 T 细胞富集于细胞毒性和 T 细胞介导的免疫相关通路,巨噬细胞则富集于免疫反应调控和白细胞活化通路。细胞组成对比表明,原发肿瘤中巨噬细胞和 T 细胞占比显著高于转移肿瘤,而成纤维细胞则相反。CellChat 分析显示成纤维细胞、内皮细胞和 NK 细胞的细胞间相互作用最为活跃,B 细胞和 T 细胞相互作用最少,这可能与肿瘤微环境中肿瘤细胞释放免疫抑制因子有关,整体凸显了原发灶与转移灶微环境的异质性。

图 2 PABPC3 在转移灶中高表达
该图聚焦 PABPC3 在卵巢癌原发灶与转移灶中的表达差异及预后意义。UMAP 可视化呈现了原发和转移肿瘤细胞的分布,GO 富集分析明确了不同肿瘤细胞亚群的关键生物学通路。Venn 图展示了原发与转移卵巢癌细胞差异表达基因与 TCGA 泛癌队列特征基因的交集,筛选出 17 个与总生存期显著相关的特征基因,其中 PABPC3 差异最为显著。UMAP 图进一步证实 PABPC3 在转移肿瘤细胞中高表达,而在原发肿瘤中低表达。GEPIA2 和 TCGA 数据库的生存分析均显示,卵巢癌患者中 PABPC3 高表达与较短的总生存期相关。临床样本的免疫组化染色及统计分析表明,同一患者的转移灶中 PABPC3 蛋白表达水平普遍高于原发灶,提示 PABPC3 可能促进卵巢癌转移,具备成为治疗靶点的潜力。

图 3 PABPC3 敲低抑制细胞增殖和转移
该图通过体外细胞实验验证了 PABPC3 对卵巢癌细胞增殖和转移的调控作用。RT-qPCR 结果证实,siRNA 干扰后 OVCAR3 和 SKOV3 细胞中 PABPC3 的转录水平显著降低。CCK8 实验显示,PABPC3 敲低后两种细胞的活力均明显下降,细胞生长变慢;集落形成实验表明,敲低组的集落数量更少、体积更小,说明 PABPC3 对细胞增殖有重要影响。Transwell 实验显示,PABPC3 敲低组的迁移细胞数显著减少,迁移能力下降;划痕愈合实验进一步证实,敲低组的伤口闭合速度明显慢于对照组,这些结果共同表明 PABPC3 敲低能显著抑制卵巢癌细胞的转移潜能。

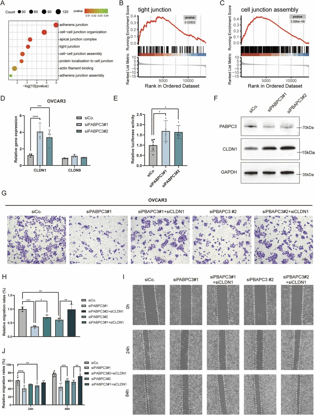
图 4 PABPC3 通过 CLDN1 调控细胞转移能力
该图深入探究了 PABPC3 调控卵巢癌转移的分子机制。GO 富集分析显示,基于 PABPC3 表达水平分层的卵巢癌细胞中,差异表达基因主要富集于细胞黏附相关过程,尤其是紧密连接和黏着连接通路。GSEA 分析进一步证实,PABPC3 低表达组中紧密连接和细胞连接组装通路的激活程度更高。RT-qPCR 和 Western blot 实验表明,PABPC3 敲低后 OVCAR3 和 SKOV3 细胞中 CLDN1 的 mRNA 和蛋白水平均显著升高,荧光素酶报告基因实验显示 PABPC3 敲低可激活 CLDN1 启动子活性,而 Co-IP 实验证实两者无直接蛋白相互作用,提示存在间接调控机制。Transwell 和划痕愈合实验显示,同时敲低 PABPC3 和 CLDN1 可部分挽救 PABPC3 单独敲低导致的迁移抑制表型,明确了 CLDN1 在 PABPC3 调控卵巢癌转移中的介导作用。

图 5 PABPC3 过表达在体外和体内促进细胞转移并破坏紧密连接完整性
该图通过过表达实验验证了 PABPC3 对卵巢癌细胞转移和紧密连接的影响。Western blot 证实,ID8、OVCAR3 和 SKOV3 细胞中均成功构建了 PABPC3 稳定过表达细胞系。体外实验中,CCK8 和集落形成实验显示 PABPC3 过表达对细胞增殖无显著影响,但 Transwell 和划痕愈合实验表明,过表达组的细胞迁移能力显著增强;RT-qPCR 显示过表达组中 CLDN1 和 CLDN9 的转录水平降低。体内实验中,通过腹腔注射和尾静脉注射构建裸鼠转移模型,生物发光成像显示 PABPC3 过表达组的荧光强度更高,转移能力更强;HE 染色和免疫组化结果显示,过表达组的肿瘤面积更大,且肿瘤组织附近的 CLDN1 表达水平显著降低,证实 PABPC3 过表达可通过下调 CLDN1 破坏紧密连接完整性,进而促进卵巢癌转移。

图 6 PABPC3 高表达降低药物敏感性并预示不良预后
该图探讨了 PABPC3 表达与卵巢癌药物敏感性及患者预后的关联。CCK8 实验显示,PABPC3 过表达的 ID8 细胞对卡铂、紫杉醇化疗药物及 PARP 抑制剂奥拉帕利的敏感性显著降低,IC50 值均高于对照组;集落形成实验进一步验证了这一结果,且在 SKOV3、A2780 等人类卵巢癌细胞系中得到一致结论。放疗敏感性实验显示,PABPC3 过表达对卵巢癌细胞的放疗敏感性无显著影响。临床预后分析中,基于公共数据库的生存曲线显示,接受卡铂、多西他赛或卡铂联合紫杉醇化疗的患者中,PABPC3 高表达组的总生存期显著短于低表达组;66 例转移性卵巢癌患者的临床样本分析显示,PABPC3 高表达组的无进展生存期显著缩短,表明 PABPC3 可作为卵巢癌预后判断的生物标志物,且其表达水平与药物敏感性相关。
本研究证实 PABPC3 是卵巢癌转移和患者预后的关键调控因子。PABPC3 通过下调紧密连接蛋白 CLDN1 的表达,破坏细胞间紧密连接完整性,从而增强卵巢癌细胞的迁移和转移能力;同时,PABPC3 高表达会降低卵巢癌细胞对化疗药物及 PARP 抑制剂的敏感性,导致患者治疗效果不佳、生存期缩短。此外,PABPC3 表达水平与放疗敏感性无关,提示高表达患者可能更适合放疗替代治疗。综上,PABPC3 可作为卵巢癌转移风险评估、预后判断的生物标志物,同时也是开发靶向治疗药物的潜在靶点,为改善卵巢癌患者临床结局提供了新的分子策略。
局限性:未明确 PABPC3 调控 CLDN1 的间接分子机制;缺乏患者来源的异种移植模型或类器官验证;样本量相对有限。展望:后续将深入探索 PABPC3 与 CLDN1 之间的中间调控通路;扩大临床样本量验证结论可靠性;基于 PABPC3 开发靶向抑制剂,开展联合治疗实验,为临床转化应用奠定基础。
#卵巢癌#PABPC3#CLDN1#肿瘤转移#化疗耐药#PARP抑制剂#紧密连接#预后标志物

国家杰青一对一答疑视频
医学省自然申请答疑,立项的关键条件是哪一些?从哪些方向可以杀出重围
临床型博士如何准备国青标书?没有预实验怎么办?专家一对一解答规划
中医药科研研究