当前位置:首页>南京>南京工业大学邵进军教授和董晓臣教授、南洋理工大学陈鹏教授AFM:基于静电强化的长效近红外二区光热诊疗电荷转移复合物

南京工业大学邵进军教授和董晓臣教授、南洋理工大学陈鹏教授AFM:基于静电强化的长效近红外二区光热诊疗电荷转移复合物

  • 2026-03-15 09:04:47
南京工业大学邵进军教授和董晓臣教授、南洋理工大学陈鹏教授AFM:基于静电强化的长效近红外二区光热诊疗电荷转移复合物

点击蓝字

关注我们

背景介绍

光热疗法(PTT)已成为精准癌症治疗的一种重要手段,具有非侵入性干预、时空可控性及靶外毒性最小化等优势。然而,目前临床研究的大多数光热剂均在第一个近红外窗口(NIR-I,700–900 nm)工作,其较浅的组织穿透深度和有限的光热转换效率(PCE)限制了治疗效果,尤其对于体积较大或位置较深的肿瘤。相比之下,第二个近红外窗口(NIR-II,1000–1700 nm)能实现更深的组织穿透、更低的光子散射与内源性吸收,且具有更高的最大允许暴露量(808 nm处为0.33 W cm⁻²,而1064 nm处可达1.0 W cm⁻²),从而可实现更安全高效的治疗。此外,NIR-II光热剂也可作为优异的光声成像(PAI)对比增强剂,其在脉冲激光照射下能将热弹性膨胀转化为超声信号。这种双重功能允许实时可视化肿瘤定位、血管网络及治疗响应,进而实现反馈控制的精准治疗。

尽管具备这些优势,有机NIR-II光热剂的开发仍面临挑战。许多材料存在固有的吸收带窄、消光系数偏低以及在长时间辐照下光稳定性不足的问题。此外,精准调控能级排布以促进非辐射衰变并最大化光热转换效率亦难以实现。这些缺陷削弱了其治疗持久性,并阻碍了临床转化。因此,亟需发展能同时拓宽NIR-II吸收、增强非辐射弛豫并提升光稳定性的合理分子工程策略。此外,若能为光热剂赋予其他治疗功能(例如氧化还原调控),则可在应对肿瘤异质性与微环境复杂性的同时,进一步强化肿瘤细胞的杀伤效果。

超分子化学为克服这些挑战提供了一条颇具前景的途径。其通过利用范德华力、氢键、静电吸引和π-π堆积等非共价相互作用,能够动态调控材料的光电性质。其中,分子间给体-受体电荷转移复合物因其可调的吸收特性和高效的非辐射衰变过程而受到广泛关注。与共价修饰不同,超分子组装在保持给体和受体本征性质的同时,还能在复合物中产生新的功能。分子间电荷转移不仅能将吸收红移至NIR-II区域,还能促进非辐射弛豫,从而显著提升光热效率。值得注意的是,采用强受体2,3,5,6-四氟-7,7,8,8-四氰基二甲基苯醌构建的电荷转移复合物还能通过消耗谷胱甘肽和半胱氨酸来调节细胞内氧化还原稳态,从而增强肿瘤对铁死亡的敏感性。这种双重功能推动了基于F4TCNQ的电荷转移复合物在肿瘤消融领域的探索。然而,一个关键局限仍然存在:F4TCNQ与谷胱甘肽/半胱氨酸之间的强反应往往会破坏分子间电荷转移态,导致NIR-II吸收显著丧失并削弱光热耐久性。

全文速览

本文报道了一种基于静电强化的超分子电荷转移复合物(FBDFCTC NPs),其由NIR-II染料FBDF4NMe(给体)与F4TCNQ(受体)以1:2比例构建(方案1)。电荷转移态的静电稳定化实现了高效的分子间电荷转移,缩小了能隙并促进了非辐射弛豫,从而在1064 nm处获得了强烈的NIR-II吸收(ε₁₀₆₄ nm = 1.73 × 10⁴ M⁻¹ cm⁻¹,其中ε为摩尔消光系数)和高光热转换效率(η = 56.3%)。除高效光热治疗外,亲电性的F4TCNQ部分能够消耗细胞内谷胱甘肽和半胱氨酸,放大氧化应激并触发外源性铁不依赖性铁死亡。值得注意的是,即使发生部分解离,超分子FBDFCTC NPs仍能保持稳定的NIR-II光热性能,确保了持久的治疗效果。得益于强吸收特性,FBDFCTC NPs还可实现高对比度光声成像,用于精确定位肿瘤及绘制血管网络。本研究通过将深部组织光热治疗与肿瘤微环境响应性铁死亡相结合,确立了电荷转移复合物的静电工程作为构建结构稳定的NIR-II平台的通用策略,为多功能、持久且安全的癌症治疗提供了新范式。

示意图1.(a)FBDFCTC NPs的制备及其光热诊疗应用。(b)FBDF4NMe、F4TCNQ与FBDFCTC的能级示意图。

图文导览

图1.(a)电荷转移复合物设计示意图。(b)染料FBDF4NMe的合成路线。(c)FBDF4NMe及受体分子(F4TCNQ、TCNQ、NTCDA、FA、BA)的化学结构。(d)FBDF4NMe及其与不同受体混合物的四氢呋喃溶液吸收光谱。(e)FBDF4NMe/F4TCNQ混合物在1064 nm处的吸收强度随给体/受体摩尔比(从1:0到1:5)的变化关系。(f)FBDF4NMe与FBDFCTC在加入半胱氨酸和谷胱甘肽前后,其在四氢呋喃中于1064 nm处的吸收强度变化。

图2.(a)FBDF4NMe、F4TCNQ、TCNQ、NTCDA、FA、BA及FBDFCTC的能级图。(b)FBDF4NMe、F4TCNQ及FBDFCTC的静电势表面。(c)FBDFCTC复合物的sign(λ2)ρ着色IGMH δg_inter等值面及(d)RDG与sign(λ2)ρ之间的散点图。(e)FBDFCTC复合物的结构模型。(f)垂直激发时FBDF4NMe片段与FBDFCTC复合物片段间电荷转移量的示意图。

图3(a)FBDFCTC NPs的制备示意图。(b)FBDF4NMe NPs与FBDFCTC NPs的流体动力学直径及透射电子显微镜图像。(c)FBDF4NMe NPs与FBDFCTC NPs的zeta电位。(d)FBDF4NMe NPs与FBDFCTC NPs的吸收光谱。(e)FBDF4NMe NPs与FBDFCTC NPs在1064 nm处的摩尔消光系数。(f)FBDFCTC NPs、FBDF4NMe NPs及F4TCNQ的电子顺磁共振谱。(g)FBDFCTC NPs的工作原理及光热治疗应用示意图。(h)FBDF4NMe NPs(100 µg mL⁻¹)、FBDFCTC NPs(100 µg mL⁻¹)及水在1064 nm激光照射(1.0 W cm⁻²)下的光热升温曲线。FBDF4NMe NPs(i)与FBDFCTC NPs(j)在1064 nm激光照射(1.0 W cm⁻²)下的光热转换效率。(k)不同浓度的FBDFCTC NPs在1064 nm激光照射(1.0 W cm⁻²)下的温度变化。(l)FBDFCTC NPs(100 µg mL⁻¹)在不同激光功率密度下的温度变化。(m)FBDFCTC NPs在1064 nm激光照射(1.0 W cm⁻²,每循环10分钟)下经过五次升/降温循环的光热稳定性评估。

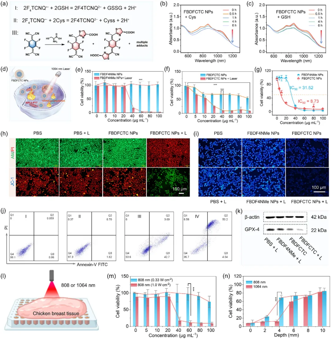
图4(a)F4TCNQ消耗谷胱甘肽/半胱氨酸的示意图。(b,c)加入半胱氨酸和谷胱甘肽后FBDFCTC NPs的吸收光谱。(d)FBDFCTC NPs在肿瘤细胞中的治疗机制示意图。(e,f)4T1细胞在黑暗条件下或经1064 nm激光照射(1.0 W cm⁻²,5分钟)后,与不同浓度FBDF4NMe NPs及FBDFCTC NPs共孵育的细胞活力。误差棒代表平均值±标准差(n=4),*p < 0.001。(g)在1064 nm光照射下,FBDF4NMe NPs和FBDFCTC NPs处理的4T1细胞活力曲线及计算得出的半抑制浓度。误差棒代表平均值±标准差(n=4)。(h)不同条件处理下4T1细胞的活/死染色及JC-1线粒体膜电位染色。(i)不同处理后细胞内谷胱甘肽水平的荧光图像。(j)不同处理诱导的流式细胞术检测结果(I: PBS;II: PBS + 激光;III: FBDFCTC NPs;IV: FBDFCTC NPs + 激光)。(k)蛋白质印迹法检测4T1细胞中GPX4蛋白水平。(l)鸡胸组织穿透实验示意图。(m)在808 nm激光照射(0.33 和 1.0 W cm⁻²)下,与FBDFCTC NPs共孵育的4T1细胞活力。误差棒代表平均值±标准差(n=4),*p < 0.001。(n)在1064 nm(1.0 W cm⁻²,5分钟)和808 nm(1.0 W cm⁻²,5分钟)光照射下,与FBDFCTC NPs共孵育的4T1细胞在不同深度鸡胸组织中的活力。误差棒代表平均值±标准差(n=4),***p < 0.001。

图5.(a)FBDFCTC纳米颗粒与(b)FBDF4NMe纳米颗粒在不同浓度下的光声图像。(c)光声信号强度对纳米颗粒浓度的依赖性。(d)小鼠体内光声图像及(e)静脉注射FBDFCTC纳米颗粒后,不同时间点肿瘤部位对应的光声信号强度。误差棒代表平均值±标准差(n=3),p < 0.001。(f)小鼠全身三维光声成像及对应的肿瘤尺寸。(g)1064 nm激光照射下小鼠的热成像图及(h)肿瘤部位温度变化。p < 0.001。

图6(a)光热治疗示意图。(b)肿瘤体积变化曲线。误差棒代表平均值±标准差(n=5),*p < 0.001。(c)各组小鼠的肿瘤实物图。(d)不同治疗组小鼠的肿瘤重量。误差棒代表平均值±标准差(n=5),*p < 0.001。(e)小鼠体重变化曲线。误差棒代表平均值±标准差(n=5)。(f)治疗后肿瘤组织的H&E染色切片。(g-l)血清生化检测结果。误差棒代表平均值±标准差(n=4)。

总结与展望

总之,作者开发了一种基于静电强化的NIR-II电荷转移复合物,成功克服了传统电荷转移复合物固有的不稳定性。通过精准的给体-受体轨道匹配与互补的静电势调控,FBDF4NMe/F4TCNQ复合物在1064 nm照射下表现出显著增强的NIR-II吸收(ε₁₀₆₄ nm = 1.73 × 10⁴ M⁻¹ cm⁻¹)与光热转换效率(η = 56.3%)。除光学性能提升外,缺电子性的F4TCNQ单元能主动消耗细胞内半胱氨酸和谷胱甘肽,从而增强肿瘤细胞对铁死亡的敏感性。重要的是,即使电荷转移复合物发生解离,给体染料FBDF4NMe仍能保持其固有的NIR-II光热活性,确保了在肿瘤微环境下的治疗稳定性。因此,FBDFCTC纳米颗粒将高对比度NIR-II光声成像与持久的光热-铁死亡协同作用相结合,在实现肿瘤完全消融的同时,表现出极低的系统毒性。本研究确立了电荷转移复合物的静电工程作为一种普适性策略,可为下一代癌症诊疗一体化的超分子系统赋予结构稳定性、功能适应性与临床转化潜力。

文献链接:https://doi.org/10.1002/adfm.202526483

点击“阅读原文”直达上述文章

最新文章

随机文章

基本 文件 流程 错误 SQL 调试
  1. 请求信息 : 2026-04-04 11:20:52 HTTP/2.0 GET : https://b.460.net.cn/a/470672.html
  2. 运行时间 : 0.077820s [ 吞吐率:12.85req/s ] 内存消耗:4,453.24kb 文件加载:140
  3. 缓存信息 : 0 reads,0 writes
  4. 会话信息 : SESSION_ID=c22445b99fe62869efea150980cb280d
  1. /yingpanguazai/ssd/ssd1/www/b.460.net.cn/public/index.php ( 0.79 KB )
  2. /yingpanguazai/ssd/ssd1/www/b.460.net.cn/vendor/autoload.php ( 0.17 KB )
  3. /yingpanguazai/ssd/ssd1/www/b.460.net.cn/vendor/composer/autoload_real.php ( 2.49 KB )
  4. /yingpanguazai/ssd/ssd1/www/b.460.net.cn/vendor/composer/platform_check.php ( 0.90 KB )
  5. /yingpanguazai/ssd/ssd1/www/b.460.net.cn/vendor/composer/ClassLoader.php ( 14.03 KB )
  6. /yingpanguazai/ssd/ssd1/www/b.460.net.cn/vendor/composer/autoload_static.php ( 4.90 KB )
  7. /yingpanguazai/ssd/ssd1/www/b.460.net.cn/vendor/topthink/think-helper/src/helper.php ( 8.34 KB )
  8. /yingpanguazai/ssd/ssd1/www/b.460.net.cn/vendor/topthink/think-validate/src/helper.php ( 2.19 KB )
  9. /yingpanguazai/ssd/ssd1/www/b.460.net.cn/vendor/topthink/think-orm/src/helper.php ( 1.47 KB )
  10. /yingpanguazai/ssd/ssd1/www/b.460.net.cn/vendor/topthink/think-orm/stubs/load_stubs.php ( 0.16 KB )
  11. /yingpanguazai/ssd/ssd1/www/b.460.net.cn/vendor/topthink/framework/src/think/Exception.php ( 1.69 KB )
  12. /yingpanguazai/ssd/ssd1/www/b.460.net.cn/vendor/topthink/think-container/src/Facade.php ( 2.71 KB )
  13. /yingpanguazai/ssd/ssd1/www/b.460.net.cn/vendor/symfony/deprecation-contracts/function.php ( 0.99 KB )
  14. /yingpanguazai/ssd/ssd1/www/b.460.net.cn/vendor/symfony/polyfill-mbstring/bootstrap.php ( 8.26 KB )
  15. /yingpanguazai/ssd/ssd1/www/b.460.net.cn/vendor/symfony/polyfill-mbstring/bootstrap80.php ( 9.78 KB )
  16. /yingpanguazai/ssd/ssd1/www/b.460.net.cn/vendor/symfony/var-dumper/Resources/functions/dump.php ( 1.49 KB )
  17. /yingpanguazai/ssd/ssd1/www/b.460.net.cn/vendor/topthink/think-dumper/src/helper.php ( 0.18 KB )
  18. /yingpanguazai/ssd/ssd1/www/b.460.net.cn/vendor/symfony/var-dumper/VarDumper.php ( 4.30 KB )
  19. /yingpanguazai/ssd/ssd1/www/b.460.net.cn/vendor/topthink/framework/src/think/App.php ( 15.30 KB )
  20. /yingpanguazai/ssd/ssd1/www/b.460.net.cn/vendor/topthink/think-container/src/Container.php ( 15.76 KB )
  21. /yingpanguazai/ssd/ssd1/www/b.460.net.cn/vendor/psr/container/src/ContainerInterface.php ( 1.02 KB )
  22. /yingpanguazai/ssd/ssd1/www/b.460.net.cn/app/provider.php ( 0.19 KB )
  23. /yingpanguazai/ssd/ssd1/www/b.460.net.cn/vendor/topthink/framework/src/think/Http.php ( 6.04 KB )
  24. /yingpanguazai/ssd/ssd1/www/b.460.net.cn/vendor/topthink/think-helper/src/helper/Str.php ( 7.29 KB )
  25. /yingpanguazai/ssd/ssd1/www/b.460.net.cn/vendor/topthink/framework/src/think/Env.php ( 4.68 KB )
  26. /yingpanguazai/ssd/ssd1/www/b.460.net.cn/app/common.php ( 0.03 KB )
  27. /yingpanguazai/ssd/ssd1/www/b.460.net.cn/vendor/topthink/framework/src/helper.php ( 18.78 KB )
  28. /yingpanguazai/ssd/ssd1/www/b.460.net.cn/vendor/topthink/framework/src/think/Config.php ( 5.54 KB )
  29. /yingpanguazai/ssd/ssd1/www/b.460.net.cn/config/app.php ( 0.95 KB )
  30. /yingpanguazai/ssd/ssd1/www/b.460.net.cn/config/cache.php ( 0.78 KB )
  31. /yingpanguazai/ssd/ssd1/www/b.460.net.cn/config/console.php ( 0.23 KB )
  32. /yingpanguazai/ssd/ssd1/www/b.460.net.cn/config/cookie.php ( 0.56 KB )
  33. /yingpanguazai/ssd/ssd1/www/b.460.net.cn/config/database.php ( 2.47 KB )
  34. /yingpanguazai/ssd/ssd1/www/b.460.net.cn/vendor/topthink/framework/src/think/facade/Env.php ( 1.67 KB )
  35. /yingpanguazai/ssd/ssd1/www/b.460.net.cn/config/filesystem.php ( 0.61 KB )
  36. /yingpanguazai/ssd/ssd1/www/b.460.net.cn/config/lang.php ( 0.91 KB )
  37. /yingpanguazai/ssd/ssd1/www/b.460.net.cn/config/log.php ( 1.35 KB )
  38. /yingpanguazai/ssd/ssd1/www/b.460.net.cn/config/middleware.php ( 0.19 KB )
  39. /yingpanguazai/ssd/ssd1/www/b.460.net.cn/config/route.php ( 1.89 KB )
  40. /yingpanguazai/ssd/ssd1/www/b.460.net.cn/config/session.php ( 0.57 KB )
  41. /yingpanguazai/ssd/ssd1/www/b.460.net.cn/config/trace.php ( 0.34 KB )
  42. /yingpanguazai/ssd/ssd1/www/b.460.net.cn/config/view.php ( 0.82 KB )
  43. /yingpanguazai/ssd/ssd1/www/b.460.net.cn/app/event.php ( 0.25 KB )
  44. /yingpanguazai/ssd/ssd1/www/b.460.net.cn/vendor/topthink/framework/src/think/Event.php ( 7.67 KB )
  45. /yingpanguazai/ssd/ssd1/www/b.460.net.cn/app/service.php ( 0.13 KB )
  46. /yingpanguazai/ssd/ssd1/www/b.460.net.cn/app/AppService.php ( 0.26 KB )
  47. /yingpanguazai/ssd/ssd1/www/b.460.net.cn/vendor/topthink/framework/src/think/Service.php ( 1.64 KB )
  48. /yingpanguazai/ssd/ssd1/www/b.460.net.cn/vendor/topthink/framework/src/think/Lang.php ( 7.35 KB )
  49. /yingpanguazai/ssd/ssd1/www/b.460.net.cn/vendor/topthink/framework/src/lang/zh-cn.php ( 13.70 KB )
  50. /yingpanguazai/ssd/ssd1/www/b.460.net.cn/vendor/topthink/framework/src/think/initializer/Error.php ( 3.31 KB )
  51. /yingpanguazai/ssd/ssd1/www/b.460.net.cn/vendor/topthink/framework/src/think/initializer/RegisterService.php ( 1.33 KB )
  52. /yingpanguazai/ssd/ssd1/www/b.460.net.cn/vendor/services.php ( 0.14 KB )
  53. /yingpanguazai/ssd/ssd1/www/b.460.net.cn/vendor/topthink/framework/src/think/service/PaginatorService.php ( 1.52 KB )
  54. /yingpanguazai/ssd/ssd1/www/b.460.net.cn/vendor/topthink/framework/src/think/service/ValidateService.php ( 0.99 KB )
  55. /yingpanguazai/ssd/ssd1/www/b.460.net.cn/vendor/topthink/framework/src/think/service/ModelService.php ( 2.04 KB )
  56. /yingpanguazai/ssd/ssd1/www/b.460.net.cn/vendor/topthink/think-trace/src/Service.php ( 0.77 KB )
  57. /yingpanguazai/ssd/ssd1/www/b.460.net.cn/vendor/topthink/framework/src/think/Middleware.php ( 6.72 KB )
  58. /yingpanguazai/ssd/ssd1/www/b.460.net.cn/vendor/topthink/framework/src/think/initializer/BootService.php ( 0.77 KB )
  59. /yingpanguazai/ssd/ssd1/www/b.460.net.cn/vendor/topthink/think-orm/src/Paginator.php ( 11.86 KB )
  60. /yingpanguazai/ssd/ssd1/www/b.460.net.cn/vendor/topthink/think-validate/src/Validate.php ( 63.20 KB )
  61. /yingpanguazai/ssd/ssd1/www/b.460.net.cn/vendor/topthink/think-orm/src/Model.php ( 23.55 KB )
  62. /yingpanguazai/ssd/ssd1/www/b.460.net.cn/vendor/topthink/think-orm/src/model/concern/Attribute.php ( 21.05 KB )
  63. /yingpanguazai/ssd/ssd1/www/b.460.net.cn/vendor/topthink/think-orm/src/model/concern/AutoWriteData.php ( 4.21 KB )
  64. /yingpanguazai/ssd/ssd1/www/b.460.net.cn/vendor/topthink/think-orm/src/model/concern/Conversion.php ( 6.44 KB )
  65. /yingpanguazai/ssd/ssd1/www/b.460.net.cn/vendor/topthink/think-orm/src/model/concern/DbConnect.php ( 5.16 KB )
  66. /yingpanguazai/ssd/ssd1/www/b.460.net.cn/vendor/topthink/think-orm/src/model/concern/ModelEvent.php ( 2.33 KB )
  67. /yingpanguazai/ssd/ssd1/www/b.460.net.cn/vendor/topthink/think-orm/src/model/concern/RelationShip.php ( 28.29 KB )
  68. /yingpanguazai/ssd/ssd1/www/b.460.net.cn/vendor/topthink/think-helper/src/contract/Arrayable.php ( 0.09 KB )
  69. /yingpanguazai/ssd/ssd1/www/b.460.net.cn/vendor/topthink/think-helper/src/contract/Jsonable.php ( 0.13 KB )
  70. /yingpanguazai/ssd/ssd1/www/b.460.net.cn/vendor/topthink/think-orm/src/model/contract/Modelable.php ( 0.09 KB )
  71. /yingpanguazai/ssd/ssd1/www/b.460.net.cn/vendor/topthink/framework/src/think/Db.php ( 2.88 KB )
  72. /yingpanguazai/ssd/ssd1/www/b.460.net.cn/vendor/topthink/think-orm/src/DbManager.php ( 8.52 KB )
  73. /yingpanguazai/ssd/ssd1/www/b.460.net.cn/vendor/topthink/framework/src/think/Log.php ( 6.28 KB )
  74. /yingpanguazai/ssd/ssd1/www/b.460.net.cn/vendor/topthink/framework/src/think/Manager.php ( 3.92 KB )
  75. /yingpanguazai/ssd/ssd1/www/b.460.net.cn/vendor/psr/log/src/LoggerTrait.php ( 2.69 KB )
  76. /yingpanguazai/ssd/ssd1/www/b.460.net.cn/vendor/psr/log/src/LoggerInterface.php ( 2.71 KB )
  77. /yingpanguazai/ssd/ssd1/www/b.460.net.cn/vendor/topthink/framework/src/think/Cache.php ( 4.92 KB )
  78. /yingpanguazai/ssd/ssd1/www/b.460.net.cn/vendor/psr/simple-cache/src/CacheInterface.php ( 4.71 KB )
  79. /yingpanguazai/ssd/ssd1/www/b.460.net.cn/vendor/topthink/think-helper/src/helper/Arr.php ( 16.63 KB )
  80. /yingpanguazai/ssd/ssd1/www/b.460.net.cn/vendor/topthink/framework/src/think/cache/driver/File.php ( 7.84 KB )
  81. /yingpanguazai/ssd/ssd1/www/b.460.net.cn/vendor/topthink/framework/src/think/cache/Driver.php ( 9.03 KB )
  82. /yingpanguazai/ssd/ssd1/www/b.460.net.cn/vendor/topthink/framework/src/think/contract/CacheHandlerInterface.php ( 1.99 KB )
  83. /yingpanguazai/ssd/ssd1/www/b.460.net.cn/app/Request.php ( 0.09 KB )
  84. /yingpanguazai/ssd/ssd1/www/b.460.net.cn/vendor/topthink/framework/src/think/Request.php ( 55.78 KB )
  85. /yingpanguazai/ssd/ssd1/www/b.460.net.cn/app/middleware.php ( 0.25 KB )
  86. /yingpanguazai/ssd/ssd1/www/b.460.net.cn/vendor/topthink/framework/src/think/Pipeline.php ( 2.61 KB )
  87. /yingpanguazai/ssd/ssd1/www/b.460.net.cn/vendor/topthink/think-trace/src/TraceDebug.php ( 3.40 KB )
  88. /yingpanguazai/ssd/ssd1/www/b.460.net.cn/vendor/topthink/framework/src/think/middleware/SessionInit.php ( 1.94 KB )
  89. /yingpanguazai/ssd/ssd1/www/b.460.net.cn/vendor/topthink/framework/src/think/Session.php ( 1.80 KB )
  90. /yingpanguazai/ssd/ssd1/www/b.460.net.cn/vendor/topthink/framework/src/think/session/driver/File.php ( 6.27 KB )
  91. /yingpanguazai/ssd/ssd1/www/b.460.net.cn/vendor/topthink/framework/src/think/contract/SessionHandlerInterface.php ( 0.87 KB )
  92. /yingpanguazai/ssd/ssd1/www/b.460.net.cn/vendor/topthink/framework/src/think/session/Store.php ( 7.12 KB )
  93. /yingpanguazai/ssd/ssd1/www/b.460.net.cn/vendor/topthink/framework/src/think/Route.php ( 23.73 KB )
  94. /yingpanguazai/ssd/ssd1/www/b.460.net.cn/vendor/topthink/framework/src/think/route/RuleName.php ( 5.75 KB )
  95. /yingpanguazai/ssd/ssd1/www/b.460.net.cn/vendor/topthink/framework/src/think/route/Domain.php ( 2.53 KB )
  96. /yingpanguazai/ssd/ssd1/www/b.460.net.cn/vendor/topthink/framework/src/think/route/RuleGroup.php ( 22.43 KB )
  97. /yingpanguazai/ssd/ssd1/www/b.460.net.cn/vendor/topthink/framework/src/think/route/Rule.php ( 26.95 KB )
  98. /yingpanguazai/ssd/ssd1/www/b.460.net.cn/vendor/topthink/framework/src/think/route/RuleItem.php ( 9.78 KB )
  99. /yingpanguazai/ssd/ssd1/www/b.460.net.cn/route/app.php ( 1.72 KB )
  100. /yingpanguazai/ssd/ssd1/www/b.460.net.cn/vendor/topthink/framework/src/think/facade/Route.php ( 4.70 KB )
  101. /yingpanguazai/ssd/ssd1/www/b.460.net.cn/vendor/topthink/framework/src/think/route/dispatch/Controller.php ( 4.74 KB )
  102. /yingpanguazai/ssd/ssd1/www/b.460.net.cn/vendor/topthink/framework/src/think/route/Dispatch.php ( 10.44 KB )
  103. /yingpanguazai/ssd/ssd1/www/b.460.net.cn/app/controller/Index.php ( 4.81 KB )
  104. /yingpanguazai/ssd/ssd1/www/b.460.net.cn/app/BaseController.php ( 2.05 KB )
  105. /yingpanguazai/ssd/ssd1/www/b.460.net.cn/vendor/topthink/think-orm/src/facade/Db.php ( 0.93 KB )
  106. /yingpanguazai/ssd/ssd1/www/b.460.net.cn/vendor/topthink/think-orm/src/db/connector/Mysql.php ( 5.44 KB )
  107. /yingpanguazai/ssd/ssd1/www/b.460.net.cn/vendor/topthink/think-orm/src/db/PDOConnection.php ( 52.47 KB )
  108. /yingpanguazai/ssd/ssd1/www/b.460.net.cn/vendor/topthink/think-orm/src/db/Connection.php ( 8.39 KB )
  109. /yingpanguazai/ssd/ssd1/www/b.460.net.cn/vendor/topthink/think-orm/src/db/ConnectionInterface.php ( 4.57 KB )
  110. /yingpanguazai/ssd/ssd1/www/b.460.net.cn/vendor/topthink/think-orm/src/db/builder/Mysql.php ( 16.58 KB )
  111. /yingpanguazai/ssd/ssd1/www/b.460.net.cn/vendor/topthink/think-orm/src/db/Builder.php ( 24.06 KB )
  112. /yingpanguazai/ssd/ssd1/www/b.460.net.cn/vendor/topthink/think-orm/src/db/BaseBuilder.php ( 27.50 KB )
  113. /yingpanguazai/ssd/ssd1/www/b.460.net.cn/vendor/topthink/think-orm/src/db/Query.php ( 15.71 KB )
  114. /yingpanguazai/ssd/ssd1/www/b.460.net.cn/vendor/topthink/think-orm/src/db/BaseQuery.php ( 45.13 KB )
  115. /yingpanguazai/ssd/ssd1/www/b.460.net.cn/vendor/topthink/think-orm/src/db/concern/TimeFieldQuery.php ( 7.43 KB )
  116. /yingpanguazai/ssd/ssd1/www/b.460.net.cn/vendor/topthink/think-orm/src/db/concern/AggregateQuery.php ( 3.26 KB )
  117. /yingpanguazai/ssd/ssd1/www/b.460.net.cn/vendor/topthink/think-orm/src/db/concern/ModelRelationQuery.php ( 20.07 KB )
  118. /yingpanguazai/ssd/ssd1/www/b.460.net.cn/vendor/topthink/think-orm/src/db/concern/ParamsBind.php ( 3.66 KB )
  119. /yingpanguazai/ssd/ssd1/www/b.460.net.cn/vendor/topthink/think-orm/src/db/concern/ResultOperation.php ( 7.01 KB )
  120. /yingpanguazai/ssd/ssd1/www/b.460.net.cn/vendor/topthink/think-orm/src/db/concern/WhereQuery.php ( 19.37 KB )
  121. /yingpanguazai/ssd/ssd1/www/b.460.net.cn/vendor/topthink/think-orm/src/db/concern/JoinAndViewQuery.php ( 7.11 KB )
  122. /yingpanguazai/ssd/ssd1/www/b.460.net.cn/vendor/topthink/think-orm/src/db/concern/TableFieldInfo.php ( 2.63 KB )
  123. /yingpanguazai/ssd/ssd1/www/b.460.net.cn/vendor/topthink/think-orm/src/db/concern/Transaction.php ( 2.77 KB )
  124. /yingpanguazai/ssd/ssd1/www/b.460.net.cn/vendor/topthink/framework/src/think/log/driver/File.php ( 5.96 KB )
  125. /yingpanguazai/ssd/ssd1/www/b.460.net.cn/vendor/topthink/framework/src/think/contract/LogHandlerInterface.php ( 0.86 KB )
  126. /yingpanguazai/ssd/ssd1/www/b.460.net.cn/vendor/topthink/framework/src/think/log/Channel.php ( 3.89 KB )
  127. /yingpanguazai/ssd/ssd1/www/b.460.net.cn/vendor/topthink/framework/src/think/event/LogRecord.php ( 1.02 KB )
  128. /yingpanguazai/ssd/ssd1/www/b.460.net.cn/vendor/topthink/think-helper/src/Collection.php ( 16.47 KB )
  129. /yingpanguazai/ssd/ssd1/www/b.460.net.cn/vendor/topthink/framework/src/think/facade/View.php ( 1.70 KB )
  130. /yingpanguazai/ssd/ssd1/www/b.460.net.cn/vendor/topthink/framework/src/think/View.php ( 4.39 KB )
  131. /yingpanguazai/ssd/ssd1/www/b.460.net.cn/vendor/topthink/framework/src/think/Response.php ( 8.81 KB )
  132. /yingpanguazai/ssd/ssd1/www/b.460.net.cn/vendor/topthink/framework/src/think/response/View.php ( 3.29 KB )
  133. /yingpanguazai/ssd/ssd1/www/b.460.net.cn/vendor/topthink/framework/src/think/Cookie.php ( 6.06 KB )
  134. /yingpanguazai/ssd/ssd1/www/b.460.net.cn/vendor/topthink/think-view/src/Think.php ( 8.38 KB )
  135. /yingpanguazai/ssd/ssd1/www/b.460.net.cn/vendor/topthink/framework/src/think/contract/TemplateHandlerInterface.php ( 1.60 KB )
  136. /yingpanguazai/ssd/ssd1/www/b.460.net.cn/vendor/topthink/think-template/src/Template.php ( 46.61 KB )
  137. /yingpanguazai/ssd/ssd1/www/b.460.net.cn/vendor/topthink/think-template/src/template/driver/File.php ( 2.41 KB )
  138. /yingpanguazai/ssd/ssd1/www/b.460.net.cn/vendor/topthink/think-template/src/template/contract/DriverInterface.php ( 0.86 KB )
  139. /yingpanguazai/ssd/ssd1/www/b.460.net.cn/runtime/temp/b35eef690f41e64ad9e1c098cfc7d3bc.php ( 11.98 KB )
  140. /yingpanguazai/ssd/ssd1/www/b.460.net.cn/vendor/topthink/think-trace/src/Html.php ( 4.42 KB )
  1. CONNECT:[ UseTime:0.000660s ] mysql:host=127.0.0.1;port=3306;dbname=b460;charset=utf8mb4
  2. SHOW FULL COLUMNS FROM `fenlei` [ RunTime:0.000874s ]
  3. SELECT * FROM `fenlei` WHERE `fid` = 0 [ RunTime:0.000330s ]
  4. SELECT * FROM `fenlei` WHERE `fid` = 63 [ RunTime:0.000307s ]
  5. SHOW FULL COLUMNS FROM `set` [ RunTime:0.000522s ]
  6. SELECT * FROM `set` [ RunTime:0.000202s ]
  7. SHOW FULL COLUMNS FROM `article` [ RunTime:0.000581s ]
  8. SELECT * FROM `article` WHERE `id` = 470672 LIMIT 1 [ RunTime:0.000469s ]
  9. UPDATE `article` SET `lasttime` = 1775272852 WHERE `id` = 470672 [ RunTime:0.000843s ]
  10. SELECT * FROM `fenlei` WHERE `id` = 65 LIMIT 1 [ RunTime:0.000225s ]
  11. SELECT * FROM `article` WHERE `id` < 470672 ORDER BY `id` DESC LIMIT 1 [ RunTime:0.000351s ]
  12. SELECT * FROM `article` WHERE `id` > 470672 ORDER BY `id` ASC LIMIT 1 [ RunTime:0.000424s ]
  13. SELECT * FROM `article` WHERE `id` < 470672 ORDER BY `id` DESC LIMIT 10 [ RunTime:0.000832s ]
  14. SELECT * FROM `article` WHERE `id` < 470672 ORDER BY `id` DESC LIMIT 10,10 [ RunTime:0.000775s ]
  15. SELECT * FROM `article` WHERE `id` < 470672 ORDER BY `id` DESC LIMIT 20,10 [ RunTime:0.001182s ]
0.079452s