当前位置:首页>南京>南京医科大学王军团队|首次揭示了甲基苯丙胺(冰毒)戒断诱发焦虑和抑郁行为的外周机制

南京医科大学王军团队|首次揭示了甲基苯丙胺(冰毒)戒断诱发焦虑和抑郁行为的外周机制

  • 2026-03-10 16:33:12
南京医科大学王军团队|首次揭示了甲基苯丙胺(冰毒)戒断诱发焦虑和抑郁行为的外周机制

文章速递

Research Express

导读

 根据《2023年世界毒品报告》,使用安非他命类兴奋剂的人数高达3600万,甲基苯丙胺(俗称“冰毒”)作为安非他命类的典型代表,具有高度成瘾性和神经毒性,其在人体内的平均消除半衰期约为10小时。与传统毒品相比,甲基苯丙胺滥用更容易引发严重的心理障碍,尤其是抑郁和焦虑,而抑郁症状常在甲基苯丙胺戒断期间出现。甲基苯丙胺滥用会导致严重的生理和心理损害,如自残和自杀行为,对公共卫生健康构成重大挑战。因此,缓解甲基苯丙胺戒断相关的抑郁症状并阐明其潜在机制至关重要。

   2025年12月南京医科大学王军&陈旭峰团队在Gut Microbes( IF=14.43 一区TOP )发表题为Indole derivatives ameliorated the methamphetamine-induced depression and anxiety via aryl hydrocarbon receptor along "microbiota-brain" axis的文章,本研究首次为外周肠道稳态紊乱(不仅限于大脑)在甲基苯丙胺戒断期诱发的抑郁和焦虑中起着关键作用,尤其是肠道菌群和吲哚代谢紊乱提供了证据。因此,靶向芳香烃受体(AhR)可能为治疗甲基苯丙胺相关的心理障碍提供新的策略。

文章题目:吲哚衍生物通过沿“微生物群-脑”轴的芳香烃受体改善甲基苯丙胺诱导的抑郁和焦虑

文章链接:https://pubmed.ncbi.nlm.nih.gov/39996473/

01研究思路

甲基苯丙胺(Meth)暴露诱发小鼠的抑郁和焦虑行为及微生物群紊乱进一步将微生物群失调和Meth诱发的抑郁和焦虑联系起来,发现Meth戒断显著减少了肠道菌群代谢物吲哚衍生物粪菌移植进一步确定肠道菌群失调引发抑郁和焦虑行为膳食补充色氨酸(TRP)改善Meth戒断小鼠诱发的抑郁和焦虑及吲哚代谢进一步从神经生物学分析Meth对小鼠行为的影响,发现Meth戒断会导致小胶质营养不良,并减少海马体的神经生成吲哚衍生物激活AhR信号通路,缓解Meth引起的焦虑和抑郁样行为及Meth诱导的小胶质发育不良和神经损伤的保护作用AhR基因敲除(AhR KO)小鼠确定了AhR信号通路在吲哚衍生物的保护作用中起关键作用。

02 研究背景

  针对甲基苯丙胺(Meth)诱导的抑郁和焦虑症,现有研究多聚焦中枢神经系统(CNS),而鲜有尝试从外周系统揭示其心理障碍的细胞学基础。肠道作为“第二大脑”,其与菌群的相互作用通过神经、内分泌、免疫及代谢通路参与CNS活动(包括情绪、应激反应和认知功能)。因此,靶向肠道菌群治疗心理障碍可能是一种颇具前景的治疗策略。肠-脑轴是一个复杂的双向通信网络,将肠道菌群与CNS联系起来。色氨酸(TRP)作为九种必需氨基酸之一,在协调胃肠道功能和CNS活动中起着关键作用。TRP主要通过三条代谢通路:犬尿氨酸通路、血清素通路和微生物代谢通路(吲哚代谢通路)。在微生物代谢途径,肠道菌群将TRP代谢为多种吲哚衍生物,如吲哚-3-甲醛(IAld)、吲哚-3-乙酸(IAA)、吲哚-3-丙酸(IPA)、吲哚-3-丙酮酸(IPYA)等。由于吲哚及其衍生物被确认为菌群-肠-脑轴中的关键信号分子,能够影响大脑功能和行为,TRP微生物代谢途径越来越受到关注。在抑郁症患者中,吲哚及其衍生物的水平已被证明与抑郁和焦虑症状的严重程度密切相关。然而,到目前为止,菌群及其相应代谢物是否参与了甲基苯丙胺诱导的抑郁和焦虑,仍然知之甚少。

   芳香烃受体(AhR)是一种在免疫细胞、小胶质细胞、肠上皮细胞等细胞中表达的转录因子,可被来自饮食、微生物代谢物以及环境污染物中的特定小分子激活。AhR与其配体结合后,易位至细胞核并与芳香烃受体核转位蛋白(ARNT)形成异源二聚体,进而调控细胞色素P450家族成员CYP1A1、CYP1A2和CYP1B1的表达,这对于吲哚及其衍生物的降解至关重要。已有研究表明,无论在体内和体外,吲哚均具有神经保护的作用。然而,吲哚代谢通路是否参与Meth诱导的抑郁症和焦虑症仍不明确。因此,阐明吲哚衍生物及AhR信号在Meth诱导的神经行为改变中的作用具有重要意义。

03 研究结果

1.甲基苯丙胺暴露对小鼠肠道微生物和行为的影响 

  通过连续10天腹腔注射Meth,随后14天戒断+采集第10d和24d小鼠粪便,进行16S rRNA基因测序+基因组学分析+行为学测试,得到在Meth暴露和戒断期间,与对照小鼠相比,试验小鼠体重显著下降,且表现为抑郁、焦虑行为,肠道菌群分析表明,Meth戒断导致拟杆菌属、粪杆菌属、厌氧棒状菌属、嗜黏蛋白阿克曼菌属、脱硫弧菌等菌群减少,色氨酸代谢相关功能受损。

2.肠道菌群失调与Meth诱导的抑郁和焦虑症的关联 

  通过UHPLC-MS/MS对小鼠血清和粪便样本的吲哚衍生物分析+人类健康对照组(HC)和Meth成瘾者血清中吲哚代谢物分析,结果表明Meth戒断后,小鼠和人类成瘾者血清中吲哚衍生物(如IAA、IPA等)水平显著降低,表明Meth通过减少微生物群,显著阻碍吲哚代谢。

3.Meth戒断小鼠供体移植粪便菌群至受体小鼠是否出现抑郁与焦虑行为 

   Meth诱导菌群失调,进一步推测菌群失调是否能够诱导焦虑和抑郁行为。通过粪菌移植(FMT)试验+小鼠行为学测试+UHPLC-MS/MS分析粪便样本中的Meth水平+组织学分析等试验方法,得到Meth诱导的抑郁与焦虑行为可能归因于菌群失调且肠道菌群起到关键作用。

4.膳食补充TRP是否改善Meth诱导的抑郁行为及吲哚代谢变化 

  通过给小鼠膳食补充TRP+行为学试验+AhR相关基因的qPCR等试验方法,得到吲哚衍生物减少抑制了AhR通路,通过膳食补充TRP可恢复吲哚衍生物水平和AhR信号通路活性来减轻这些效应。

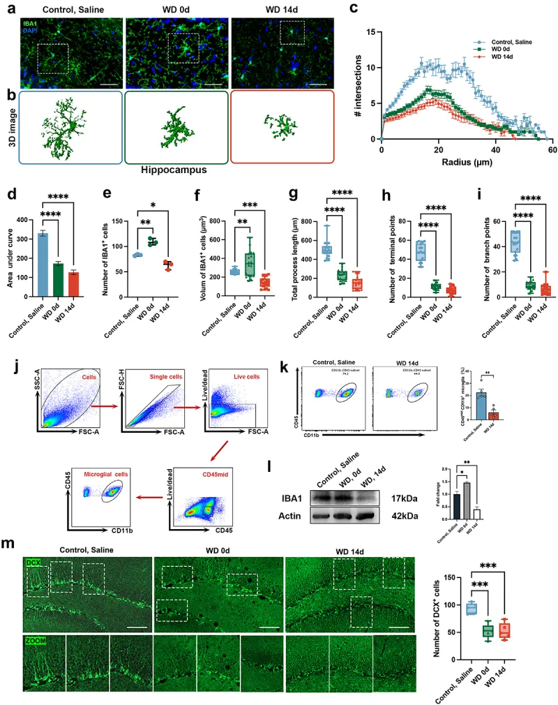
5.进一步分析Meth对小鼠行为的影响 

  通过共聚焦+流式细胞术+Western印迹法等方法,结果表明Meth暴露会随时间动态调节小胶质细胞命运,并干扰海马区的神经发生,这可能参与了Meth诱导的焦虑与抑郁行为。

6.吲哚衍生物激活AhR通路,缓解Meth诱导的焦虑和抑郁行为 

  为了确定TRP的效果是否归因于其代谢物,进一步研究吲哚衍生物与AhR之间的相互作用。通过微量游泳动(MST)+Ficz治疗(AhR激动剂)等方法,结果表明AhR通路在缓解Meth诱导的行为异常中发挥关键作用。

7.吲哚衍生物和AhR对Meth诱导的小胶质发育不良和神经损伤的保护作用 

  通过免疫荧光+Ficz治疗+流式细胞术等方法,得到DCX细胞的增加,说明Ficz和吲哚衍生物显著改善了Meth诱导的神经损伤。

8.AhR敲除(AhR  KO)在Meth诱发的抑郁和焦虑样行为中的作用 

   采用AhR KO小鼠进一步确认AhR在Meth戒断小鼠抗抑郁和抗焦虑中因吲哚衍生物的潜在作用。通过采用AhR KO小鼠+行为学测试等方法,结果强调了AhR在吲哚衍生物介导行为和分子信号传导中的关键作用。

04 结论

   本研究首次揭示了甲基苯丙胺戒断诱发焦虑和抑郁样行为的外周机制,该机制涉及肠道菌群及其代谢产物(尤其是吲哚衍生物)的紊乱。为甲基苯丙胺戒断相关的焦虑与抑郁症状提供了新的生物学见解,并为甲基苯丙胺滥用干预提供了潜在靶点与策略。恢复肠道菌群平衡,特别是促进色氨酸(TRP)代谢物(如吲哚衍生物)的合成,可能成为缓解甲基苯丙胺戒断症状的有效干预手段。

   因此,未来可基于调控色氨酸-菌群代谢轴与AhR受体开发药物干预措施(如AhR激动剂),这可能为甲基苯丙胺相关神经毒性提供创新性治疗策略。

相关研究文章

1

2025年5月河北医科大学文迪教授团队在Neuropharmacology发表题为Gut microbiota-derived trimethylamine N-oxide involved in methamphetamine-induced depression-like behaviors of male mice的文章,研究表明肠道微生物群来源的代谢产物三甲胺N-氧化物(TMAO)参与了甲基苯丙胺(Meth)诱导的抑郁样行为(DLBs)。

文章链接:https://pubmed.ncbi.nlm.nih.gov/39894298/

免责申明:本平台旨在分享最新科研文,仅供专业人士参考,不存在任何诊疗建议。

END

科微圈

长按识别二维码

关注我们

最新文章

随机文章

基本 文件 流程 错误 SQL 调试
  1. 请求信息 : 2026-03-30 00:03:18 HTTP/2.0 GET : https://b.460.net.cn/a/473508.html
  2. 运行时间 : 0.134078s [ 吞吐率:7.46req/s ] 内存消耗:4,447.62kb 文件加载:140
  3. 缓存信息 : 0 reads,0 writes
  4. 会话信息 : SESSION_ID=9a12b3f389efaaaac02e359b5ac4bdfa
  1. /yingpanguazai/ssd/ssd1/www/b.460.net.cn/public/index.php ( 0.79 KB )
  2. /yingpanguazai/ssd/ssd1/www/b.460.net.cn/vendor/autoload.php ( 0.17 KB )
  3. /yingpanguazai/ssd/ssd1/www/b.460.net.cn/vendor/composer/autoload_real.php ( 2.49 KB )
  4. /yingpanguazai/ssd/ssd1/www/b.460.net.cn/vendor/composer/platform_check.php ( 0.90 KB )
  5. /yingpanguazai/ssd/ssd1/www/b.460.net.cn/vendor/composer/ClassLoader.php ( 14.03 KB )
  6. /yingpanguazai/ssd/ssd1/www/b.460.net.cn/vendor/composer/autoload_static.php ( 4.90 KB )
  7. /yingpanguazai/ssd/ssd1/www/b.460.net.cn/vendor/topthink/think-helper/src/helper.php ( 8.34 KB )
  8. /yingpanguazai/ssd/ssd1/www/b.460.net.cn/vendor/topthink/think-validate/src/helper.php ( 2.19 KB )
  9. /yingpanguazai/ssd/ssd1/www/b.460.net.cn/vendor/topthink/think-orm/src/helper.php ( 1.47 KB )
  10. /yingpanguazai/ssd/ssd1/www/b.460.net.cn/vendor/topthink/think-orm/stubs/load_stubs.php ( 0.16 KB )
  11. /yingpanguazai/ssd/ssd1/www/b.460.net.cn/vendor/topthink/framework/src/think/Exception.php ( 1.69 KB )
  12. /yingpanguazai/ssd/ssd1/www/b.460.net.cn/vendor/topthink/think-container/src/Facade.php ( 2.71 KB )
  13. /yingpanguazai/ssd/ssd1/www/b.460.net.cn/vendor/symfony/deprecation-contracts/function.php ( 0.99 KB )
  14. /yingpanguazai/ssd/ssd1/www/b.460.net.cn/vendor/symfony/polyfill-mbstring/bootstrap.php ( 8.26 KB )
  15. /yingpanguazai/ssd/ssd1/www/b.460.net.cn/vendor/symfony/polyfill-mbstring/bootstrap80.php ( 9.78 KB )
  16. /yingpanguazai/ssd/ssd1/www/b.460.net.cn/vendor/symfony/var-dumper/Resources/functions/dump.php ( 1.49 KB )
  17. /yingpanguazai/ssd/ssd1/www/b.460.net.cn/vendor/topthink/think-dumper/src/helper.php ( 0.18 KB )
  18. /yingpanguazai/ssd/ssd1/www/b.460.net.cn/vendor/symfony/var-dumper/VarDumper.php ( 4.30 KB )
  19. /yingpanguazai/ssd/ssd1/www/b.460.net.cn/vendor/topthink/framework/src/think/App.php ( 15.30 KB )
  20. /yingpanguazai/ssd/ssd1/www/b.460.net.cn/vendor/topthink/think-container/src/Container.php ( 15.76 KB )
  21. /yingpanguazai/ssd/ssd1/www/b.460.net.cn/vendor/psr/container/src/ContainerInterface.php ( 1.02 KB )
  22. /yingpanguazai/ssd/ssd1/www/b.460.net.cn/app/provider.php ( 0.19 KB )
  23. /yingpanguazai/ssd/ssd1/www/b.460.net.cn/vendor/topthink/framework/src/think/Http.php ( 6.04 KB )
  24. /yingpanguazai/ssd/ssd1/www/b.460.net.cn/vendor/topthink/think-helper/src/helper/Str.php ( 7.29 KB )
  25. /yingpanguazai/ssd/ssd1/www/b.460.net.cn/vendor/topthink/framework/src/think/Env.php ( 4.68 KB )
  26. /yingpanguazai/ssd/ssd1/www/b.460.net.cn/app/common.php ( 0.03 KB )
  27. /yingpanguazai/ssd/ssd1/www/b.460.net.cn/vendor/topthink/framework/src/helper.php ( 18.78 KB )
  28. /yingpanguazai/ssd/ssd1/www/b.460.net.cn/vendor/topthink/framework/src/think/Config.php ( 5.54 KB )
  29. /yingpanguazai/ssd/ssd1/www/b.460.net.cn/config/app.php ( 0.95 KB )
  30. /yingpanguazai/ssd/ssd1/www/b.460.net.cn/config/cache.php ( 0.78 KB )
  31. /yingpanguazai/ssd/ssd1/www/b.460.net.cn/config/console.php ( 0.23 KB )
  32. /yingpanguazai/ssd/ssd1/www/b.460.net.cn/config/cookie.php ( 0.56 KB )
  33. /yingpanguazai/ssd/ssd1/www/b.460.net.cn/config/database.php ( 2.47 KB )
  34. /yingpanguazai/ssd/ssd1/www/b.460.net.cn/vendor/topthink/framework/src/think/facade/Env.php ( 1.67 KB )
  35. /yingpanguazai/ssd/ssd1/www/b.460.net.cn/config/filesystem.php ( 0.61 KB )
  36. /yingpanguazai/ssd/ssd1/www/b.460.net.cn/config/lang.php ( 0.91 KB )
  37. /yingpanguazai/ssd/ssd1/www/b.460.net.cn/config/log.php ( 1.35 KB )
  38. /yingpanguazai/ssd/ssd1/www/b.460.net.cn/config/middleware.php ( 0.19 KB )
  39. /yingpanguazai/ssd/ssd1/www/b.460.net.cn/config/route.php ( 1.89 KB )
  40. /yingpanguazai/ssd/ssd1/www/b.460.net.cn/config/session.php ( 0.57 KB )
  41. /yingpanguazai/ssd/ssd1/www/b.460.net.cn/config/trace.php ( 0.34 KB )
  42. /yingpanguazai/ssd/ssd1/www/b.460.net.cn/config/view.php ( 0.82 KB )
  43. /yingpanguazai/ssd/ssd1/www/b.460.net.cn/app/event.php ( 0.25 KB )
  44. /yingpanguazai/ssd/ssd1/www/b.460.net.cn/vendor/topthink/framework/src/think/Event.php ( 7.67 KB )
  45. /yingpanguazai/ssd/ssd1/www/b.460.net.cn/app/service.php ( 0.13 KB )
  46. /yingpanguazai/ssd/ssd1/www/b.460.net.cn/app/AppService.php ( 0.26 KB )
  47. /yingpanguazai/ssd/ssd1/www/b.460.net.cn/vendor/topthink/framework/src/think/Service.php ( 1.64 KB )
  48. /yingpanguazai/ssd/ssd1/www/b.460.net.cn/vendor/topthink/framework/src/think/Lang.php ( 7.35 KB )
  49. /yingpanguazai/ssd/ssd1/www/b.460.net.cn/vendor/topthink/framework/src/lang/zh-cn.php ( 13.70 KB )
  50. /yingpanguazai/ssd/ssd1/www/b.460.net.cn/vendor/topthink/framework/src/think/initializer/Error.php ( 3.31 KB )
  51. /yingpanguazai/ssd/ssd1/www/b.460.net.cn/vendor/topthink/framework/src/think/initializer/RegisterService.php ( 1.33 KB )
  52. /yingpanguazai/ssd/ssd1/www/b.460.net.cn/vendor/services.php ( 0.14 KB )
  53. /yingpanguazai/ssd/ssd1/www/b.460.net.cn/vendor/topthink/framework/src/think/service/PaginatorService.php ( 1.52 KB )
  54. /yingpanguazai/ssd/ssd1/www/b.460.net.cn/vendor/topthink/framework/src/think/service/ValidateService.php ( 0.99 KB )
  55. /yingpanguazai/ssd/ssd1/www/b.460.net.cn/vendor/topthink/framework/src/think/service/ModelService.php ( 2.04 KB )
  56. /yingpanguazai/ssd/ssd1/www/b.460.net.cn/vendor/topthink/think-trace/src/Service.php ( 0.77 KB )
  57. /yingpanguazai/ssd/ssd1/www/b.460.net.cn/vendor/topthink/framework/src/think/Middleware.php ( 6.72 KB )
  58. /yingpanguazai/ssd/ssd1/www/b.460.net.cn/vendor/topthink/framework/src/think/initializer/BootService.php ( 0.77 KB )
  59. /yingpanguazai/ssd/ssd1/www/b.460.net.cn/vendor/topthink/think-orm/src/Paginator.php ( 11.86 KB )
  60. /yingpanguazai/ssd/ssd1/www/b.460.net.cn/vendor/topthink/think-validate/src/Validate.php ( 63.20 KB )
  61. /yingpanguazai/ssd/ssd1/www/b.460.net.cn/vendor/topthink/think-orm/src/Model.php ( 23.55 KB )
  62. /yingpanguazai/ssd/ssd1/www/b.460.net.cn/vendor/topthink/think-orm/src/model/concern/Attribute.php ( 21.05 KB )
  63. /yingpanguazai/ssd/ssd1/www/b.460.net.cn/vendor/topthink/think-orm/src/model/concern/AutoWriteData.php ( 4.21 KB )
  64. /yingpanguazai/ssd/ssd1/www/b.460.net.cn/vendor/topthink/think-orm/src/model/concern/Conversion.php ( 6.44 KB )
  65. /yingpanguazai/ssd/ssd1/www/b.460.net.cn/vendor/topthink/think-orm/src/model/concern/DbConnect.php ( 5.16 KB )
  66. /yingpanguazai/ssd/ssd1/www/b.460.net.cn/vendor/topthink/think-orm/src/model/concern/ModelEvent.php ( 2.33 KB )
  67. /yingpanguazai/ssd/ssd1/www/b.460.net.cn/vendor/topthink/think-orm/src/model/concern/RelationShip.php ( 28.29 KB )
  68. /yingpanguazai/ssd/ssd1/www/b.460.net.cn/vendor/topthink/think-helper/src/contract/Arrayable.php ( 0.09 KB )
  69. /yingpanguazai/ssd/ssd1/www/b.460.net.cn/vendor/topthink/think-helper/src/contract/Jsonable.php ( 0.13 KB )
  70. /yingpanguazai/ssd/ssd1/www/b.460.net.cn/vendor/topthink/think-orm/src/model/contract/Modelable.php ( 0.09 KB )
  71. /yingpanguazai/ssd/ssd1/www/b.460.net.cn/vendor/topthink/framework/src/think/Db.php ( 2.88 KB )
  72. /yingpanguazai/ssd/ssd1/www/b.460.net.cn/vendor/topthink/think-orm/src/DbManager.php ( 8.52 KB )
  73. /yingpanguazai/ssd/ssd1/www/b.460.net.cn/vendor/topthink/framework/src/think/Log.php ( 6.28 KB )
  74. /yingpanguazai/ssd/ssd1/www/b.460.net.cn/vendor/topthink/framework/src/think/Manager.php ( 3.92 KB )
  75. /yingpanguazai/ssd/ssd1/www/b.460.net.cn/vendor/psr/log/src/LoggerTrait.php ( 2.69 KB )
  76. /yingpanguazai/ssd/ssd1/www/b.460.net.cn/vendor/psr/log/src/LoggerInterface.php ( 2.71 KB )
  77. /yingpanguazai/ssd/ssd1/www/b.460.net.cn/vendor/topthink/framework/src/think/Cache.php ( 4.92 KB )
  78. /yingpanguazai/ssd/ssd1/www/b.460.net.cn/vendor/psr/simple-cache/src/CacheInterface.php ( 4.71 KB )
  79. /yingpanguazai/ssd/ssd1/www/b.460.net.cn/vendor/topthink/think-helper/src/helper/Arr.php ( 16.63 KB )
  80. /yingpanguazai/ssd/ssd1/www/b.460.net.cn/vendor/topthink/framework/src/think/cache/driver/File.php ( 7.84 KB )
  81. /yingpanguazai/ssd/ssd1/www/b.460.net.cn/vendor/topthink/framework/src/think/cache/Driver.php ( 9.03 KB )
  82. /yingpanguazai/ssd/ssd1/www/b.460.net.cn/vendor/topthink/framework/src/think/contract/CacheHandlerInterface.php ( 1.99 KB )
  83. /yingpanguazai/ssd/ssd1/www/b.460.net.cn/app/Request.php ( 0.09 KB )
  84. /yingpanguazai/ssd/ssd1/www/b.460.net.cn/vendor/topthink/framework/src/think/Request.php ( 55.78 KB )
  85. /yingpanguazai/ssd/ssd1/www/b.460.net.cn/app/middleware.php ( 0.25 KB )
  86. /yingpanguazai/ssd/ssd1/www/b.460.net.cn/vendor/topthink/framework/src/think/Pipeline.php ( 2.61 KB )
  87. /yingpanguazai/ssd/ssd1/www/b.460.net.cn/vendor/topthink/think-trace/src/TraceDebug.php ( 3.40 KB )
  88. /yingpanguazai/ssd/ssd1/www/b.460.net.cn/vendor/topthink/framework/src/think/middleware/SessionInit.php ( 1.94 KB )
  89. /yingpanguazai/ssd/ssd1/www/b.460.net.cn/vendor/topthink/framework/src/think/Session.php ( 1.80 KB )
  90. /yingpanguazai/ssd/ssd1/www/b.460.net.cn/vendor/topthink/framework/src/think/session/driver/File.php ( 6.27 KB )
  91. /yingpanguazai/ssd/ssd1/www/b.460.net.cn/vendor/topthink/framework/src/think/contract/SessionHandlerInterface.php ( 0.87 KB )
  92. /yingpanguazai/ssd/ssd1/www/b.460.net.cn/vendor/topthink/framework/src/think/session/Store.php ( 7.12 KB )
  93. /yingpanguazai/ssd/ssd1/www/b.460.net.cn/vendor/topthink/framework/src/think/Route.php ( 23.73 KB )
  94. /yingpanguazai/ssd/ssd1/www/b.460.net.cn/vendor/topthink/framework/src/think/route/RuleName.php ( 5.75 KB )
  95. /yingpanguazai/ssd/ssd1/www/b.460.net.cn/vendor/topthink/framework/src/think/route/Domain.php ( 2.53 KB )
  96. /yingpanguazai/ssd/ssd1/www/b.460.net.cn/vendor/topthink/framework/src/think/route/RuleGroup.php ( 22.43 KB )
  97. /yingpanguazai/ssd/ssd1/www/b.460.net.cn/vendor/topthink/framework/src/think/route/Rule.php ( 26.95 KB )
  98. /yingpanguazai/ssd/ssd1/www/b.460.net.cn/vendor/topthink/framework/src/think/route/RuleItem.php ( 9.78 KB )
  99. /yingpanguazai/ssd/ssd1/www/b.460.net.cn/route/app.php ( 1.72 KB )
  100. /yingpanguazai/ssd/ssd1/www/b.460.net.cn/vendor/topthink/framework/src/think/facade/Route.php ( 4.70 KB )
  101. /yingpanguazai/ssd/ssd1/www/b.460.net.cn/vendor/topthink/framework/src/think/route/dispatch/Controller.php ( 4.74 KB )
  102. /yingpanguazai/ssd/ssd1/www/b.460.net.cn/vendor/topthink/framework/src/think/route/Dispatch.php ( 10.44 KB )
  103. /yingpanguazai/ssd/ssd1/www/b.460.net.cn/app/controller/Index.php ( 4.81 KB )
  104. /yingpanguazai/ssd/ssd1/www/b.460.net.cn/app/BaseController.php ( 2.05 KB )
  105. /yingpanguazai/ssd/ssd1/www/b.460.net.cn/vendor/topthink/think-orm/src/facade/Db.php ( 0.93 KB )
  106. /yingpanguazai/ssd/ssd1/www/b.460.net.cn/vendor/topthink/think-orm/src/db/connector/Mysql.php ( 5.44 KB )
  107. /yingpanguazai/ssd/ssd1/www/b.460.net.cn/vendor/topthink/think-orm/src/db/PDOConnection.php ( 52.47 KB )
  108. /yingpanguazai/ssd/ssd1/www/b.460.net.cn/vendor/topthink/think-orm/src/db/Connection.php ( 8.39 KB )
  109. /yingpanguazai/ssd/ssd1/www/b.460.net.cn/vendor/topthink/think-orm/src/db/ConnectionInterface.php ( 4.57 KB )
  110. /yingpanguazai/ssd/ssd1/www/b.460.net.cn/vendor/topthink/think-orm/src/db/builder/Mysql.php ( 16.58 KB )
  111. /yingpanguazai/ssd/ssd1/www/b.460.net.cn/vendor/topthink/think-orm/src/db/Builder.php ( 24.06 KB )
  112. /yingpanguazai/ssd/ssd1/www/b.460.net.cn/vendor/topthink/think-orm/src/db/BaseBuilder.php ( 27.50 KB )
  113. /yingpanguazai/ssd/ssd1/www/b.460.net.cn/vendor/topthink/think-orm/src/db/Query.php ( 15.71 KB )
  114. /yingpanguazai/ssd/ssd1/www/b.460.net.cn/vendor/topthink/think-orm/src/db/BaseQuery.php ( 45.13 KB )
  115. /yingpanguazai/ssd/ssd1/www/b.460.net.cn/vendor/topthink/think-orm/src/db/concern/TimeFieldQuery.php ( 7.43 KB )
  116. /yingpanguazai/ssd/ssd1/www/b.460.net.cn/vendor/topthink/think-orm/src/db/concern/AggregateQuery.php ( 3.26 KB )
  117. /yingpanguazai/ssd/ssd1/www/b.460.net.cn/vendor/topthink/think-orm/src/db/concern/ModelRelationQuery.php ( 20.07 KB )
  118. /yingpanguazai/ssd/ssd1/www/b.460.net.cn/vendor/topthink/think-orm/src/db/concern/ParamsBind.php ( 3.66 KB )
  119. /yingpanguazai/ssd/ssd1/www/b.460.net.cn/vendor/topthink/think-orm/src/db/concern/ResultOperation.php ( 7.01 KB )
  120. /yingpanguazai/ssd/ssd1/www/b.460.net.cn/vendor/topthink/think-orm/src/db/concern/WhereQuery.php ( 19.37 KB )
  121. /yingpanguazai/ssd/ssd1/www/b.460.net.cn/vendor/topthink/think-orm/src/db/concern/JoinAndViewQuery.php ( 7.11 KB )
  122. /yingpanguazai/ssd/ssd1/www/b.460.net.cn/vendor/topthink/think-orm/src/db/concern/TableFieldInfo.php ( 2.63 KB )
  123. /yingpanguazai/ssd/ssd1/www/b.460.net.cn/vendor/topthink/think-orm/src/db/concern/Transaction.php ( 2.77 KB )
  124. /yingpanguazai/ssd/ssd1/www/b.460.net.cn/vendor/topthink/framework/src/think/log/driver/File.php ( 5.96 KB )
  125. /yingpanguazai/ssd/ssd1/www/b.460.net.cn/vendor/topthink/framework/src/think/contract/LogHandlerInterface.php ( 0.86 KB )
  126. /yingpanguazai/ssd/ssd1/www/b.460.net.cn/vendor/topthink/framework/src/think/log/Channel.php ( 3.89 KB )
  127. /yingpanguazai/ssd/ssd1/www/b.460.net.cn/vendor/topthink/framework/src/think/event/LogRecord.php ( 1.02 KB )
  128. /yingpanguazai/ssd/ssd1/www/b.460.net.cn/vendor/topthink/think-helper/src/Collection.php ( 16.47 KB )
  129. /yingpanguazai/ssd/ssd1/www/b.460.net.cn/vendor/topthink/framework/src/think/facade/View.php ( 1.70 KB )
  130. /yingpanguazai/ssd/ssd1/www/b.460.net.cn/vendor/topthink/framework/src/think/View.php ( 4.39 KB )
  131. /yingpanguazai/ssd/ssd1/www/b.460.net.cn/vendor/topthink/framework/src/think/Response.php ( 8.81 KB )
  132. /yingpanguazai/ssd/ssd1/www/b.460.net.cn/vendor/topthink/framework/src/think/response/View.php ( 3.29 KB )
  133. /yingpanguazai/ssd/ssd1/www/b.460.net.cn/vendor/topthink/framework/src/think/Cookie.php ( 6.06 KB )
  134. /yingpanguazai/ssd/ssd1/www/b.460.net.cn/vendor/topthink/think-view/src/Think.php ( 8.38 KB )
  135. /yingpanguazai/ssd/ssd1/www/b.460.net.cn/vendor/topthink/framework/src/think/contract/TemplateHandlerInterface.php ( 1.60 KB )
  136. /yingpanguazai/ssd/ssd1/www/b.460.net.cn/vendor/topthink/think-template/src/Template.php ( 46.61 KB )
  137. /yingpanguazai/ssd/ssd1/www/b.460.net.cn/vendor/topthink/think-template/src/template/driver/File.php ( 2.41 KB )
  138. /yingpanguazai/ssd/ssd1/www/b.460.net.cn/vendor/topthink/think-template/src/template/contract/DriverInterface.php ( 0.86 KB )
  139. /yingpanguazai/ssd/ssd1/www/b.460.net.cn/runtime/temp/b35eef690f41e64ad9e1c098cfc7d3bc.php ( 11.98 KB )
  140. /yingpanguazai/ssd/ssd1/www/b.460.net.cn/vendor/topthink/think-trace/src/Html.php ( 4.42 KB )
  1. CONNECT:[ UseTime:0.000346s ] mysql:host=127.0.0.1;port=3306;dbname=b460;charset=utf8mb4
  2. SHOW FULL COLUMNS FROM `fenlei` [ RunTime:0.000611s ]
  3. SELECT * FROM `fenlei` WHERE `fid` = 0 [ RunTime:0.000266s ]
  4. SELECT * FROM `fenlei` WHERE `fid` = 63 [ RunTime:0.000259s ]
  5. SHOW FULL COLUMNS FROM `set` [ RunTime:0.000645s ]
  6. SELECT * FROM `set` [ RunTime:0.000517s ]
  7. SHOW FULL COLUMNS FROM `article` [ RunTime:0.001059s ]
  8. SELECT * FROM `article` WHERE `id` = 473508 LIMIT 1 [ RunTime:0.001670s ]
  9. UPDATE `article` SET `lasttime` = 1774800198 WHERE `id` = 473508 [ RunTime:0.000709s ]
  10. SELECT * FROM `fenlei` WHERE `id` = 65 LIMIT 1 [ RunTime:0.000291s ]
  11. SELECT * FROM `article` WHERE `id` < 473508 ORDER BY `id` DESC LIMIT 1 [ RunTime:0.004984s ]
  12. SELECT * FROM `article` WHERE `id` > 473508 ORDER BY `id` ASC LIMIT 1 [ RunTime:0.004495s ]
  13. SELECT * FROM `article` WHERE `id` < 473508 ORDER BY `id` DESC LIMIT 10 [ RunTime:0.006144s ]
  14. SELECT * FROM `article` WHERE `id` < 473508 ORDER BY `id` DESC LIMIT 10,10 [ RunTime:0.022609s ]
  15. SELECT * FROM `article` WHERE `id` < 473508 ORDER BY `id` DESC LIMIT 20,10 [ RunTime:0.010116s ]
0.138035s