今天是咱们苏州初三年级
期末考试第一天!
上午的语文试题已出炉!
另外,据吴江区家长反馈
初一期末分数重新更新了
小四门的分数也出来了!
其他区出分情况我们也在关注中
后续有信息会第一时间分享!
吴江区初一最新分数分享
某校初一某班班均分:
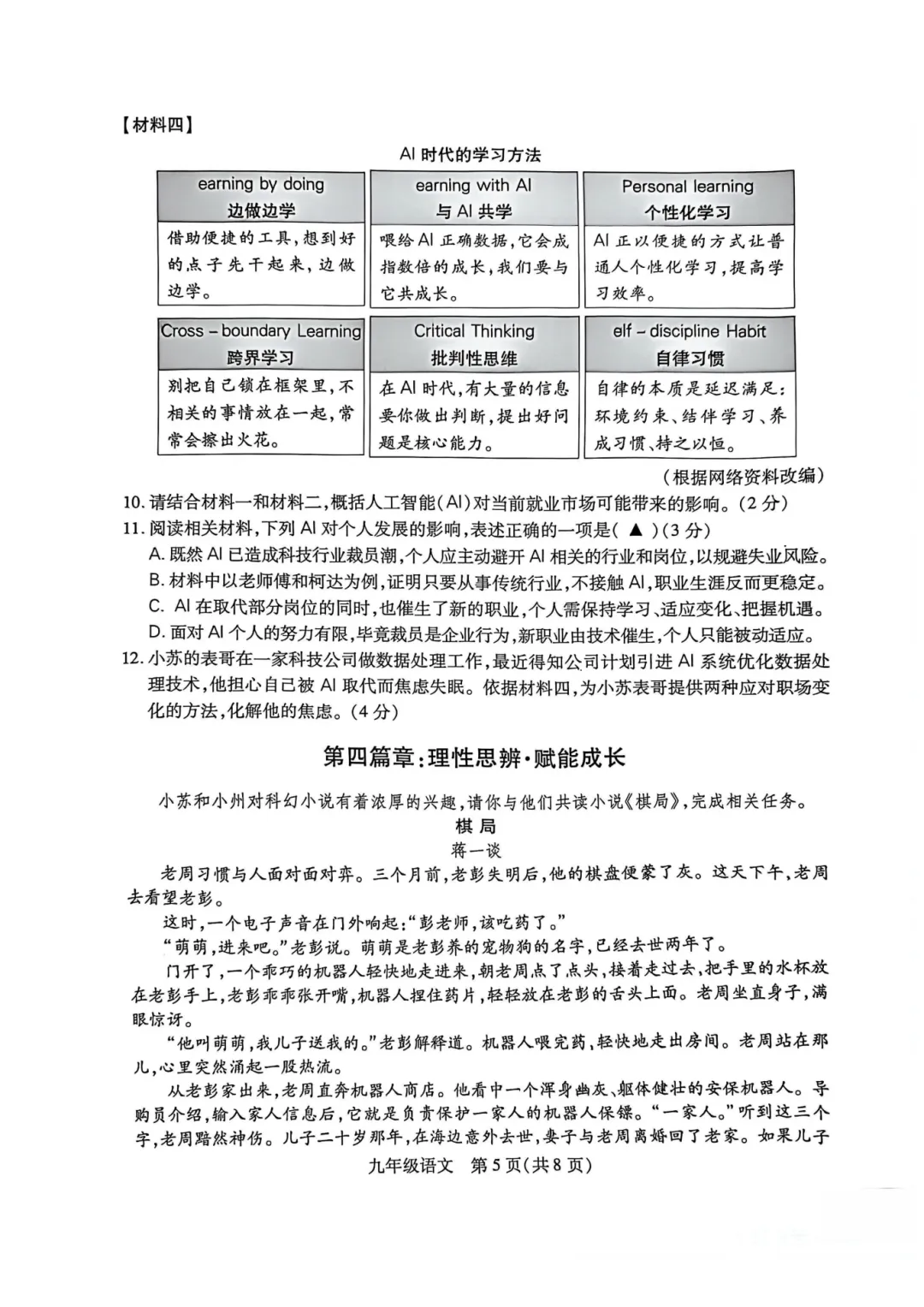
语文:130/104.3
数学:130/118.875
英语:130/119.5
生物:100/89.2
地理:100分/86.675
历史:50/43.25
政治:50分/40.925
语数英三科平均分:342.675。
上午第一场考试语文,整张卷子主题是AI,作文考的是《我的AI伙伴——》或续写阅读的《棋局》。
完整版真题+解析持续更新中
初一、初二年级

初三、高中年级领取方式见下方
▼
领完整版期末真题、答案、考点分析
部分资料展示(实时更新)
▼

上周咱们高一年级刚刚结束期末统考
也给家长们附上解析版本
大家可以参考下~
(以上信息,仅供参考)
难度分析,仅供参考:高一年级语文这次考得很简单,切入分应该要有101,冲211和985的学生应该要考122分左右。
欢迎点赞转发给您身边更多家长~
▍来源:热心家长分享等
声明:以上图文,贵在分享,版权归原作者及原出处所有,内容为作者观点,不代表本公众号赞同其观点和对其真实性负责,如涉及版权等问题,请及时与我们联系
面向苏州六区!2月7日西交大苏州附中开放日开启报名!
星海、新实...苏州又一批期末考已出分!
多校通知考完就放假?苏州期末真题+解析超全汇总!