

Introduction
肠道里藏着 “捣蛋鬼”!一种产气溶素的气单胞菌变体,竟会悄悄搞垮结肠巨噬细胞屏障,让溃疡性结肠炎找上门~
✅ 溃疡性结肠炎总反复,上皮屏障受损是关键,可始作俑者一直是谜;
✅今天给大家分享的是由南京大学医学院的研究团队发表在《Science》上的文章:“产生气溶蛋白的气单胞菌变异体会促进溃疡性结肠炎的易感性”;
✅这项研究发现患者肠道里,这种 “巨噬细胞杀手” 细菌超常见,毒素专盯巨噬细胞;
✅它不直接伤肠道细胞,却能打破免疫防线,给炎症可乘之机,为治疗指了新方向~
✅一起来拆解背后的思路框架吧~
关注科研站,每天分享高分文献!可以整理思路、分析数据、写好文章,第一时间投稿抢发,锁定领域首发优势!科研站,助力每一个科研梦想!
Literature sharing
文献分享




近期前沿热点:虚拟细胞、虚拟敲除🌹
专注生信分析,复刻高分思路!包含选题设计方案👍!



溃疡性结肠炎是顽固的炎症性肠病,病因复杂,和免疫、基因、肠道菌群都有关。上皮屏障受损是关键,可到底啥先破坏了屏障,一直没弄明白,亟待找答案。

01
样本与处理
■收集 UC 患者、健康人及克罗恩病患者的粪便、结肠组织样本。
■ 样本经培养、提取后,通过免疫组化、Western blot、流式细胞术分析。
致病菌分离鉴定
■从 UC 患者粪便中分离产气溶素的气单胞菌变体 MTB,经测序、生化试验及电镜明确其特征。
细胞与动物模型
■细胞层面:检测 MTB 对巨噬细胞和上皮细胞的毒性,siRNA 验证气溶素作用靶点。
■ 动物层面:构建巨噬细胞耗竭、IL-10 敲除及无菌小鼠模型,评估 MTB 定植与致病作用。
致病机制验证
■构建气溶素缺陷型及补全长 MTB 菌株,对比其致病能力;通过 PCR、免疫组化验证 MTB 及气溶素在人群中的存在。
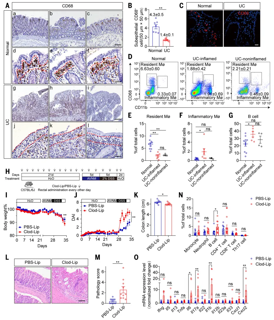
■ UC 患者结肠未发炎区域,CD68⁺黏膜下巨噬细胞已减少 67%,且 CD68⁺CD11b⁻驻留巨噬细胞在发炎与未发炎区域均缺失。
■ 小鼠化学或基因耗竭巨噬细胞后,对 DSS 诱导的肠道损伤更易感,伴随炎症因子上调。

(溃疡性结肠炎(UC)患者结肠上皮固有巨噬细胞减少,且在动物实验中表现出对DSS的易感性。)
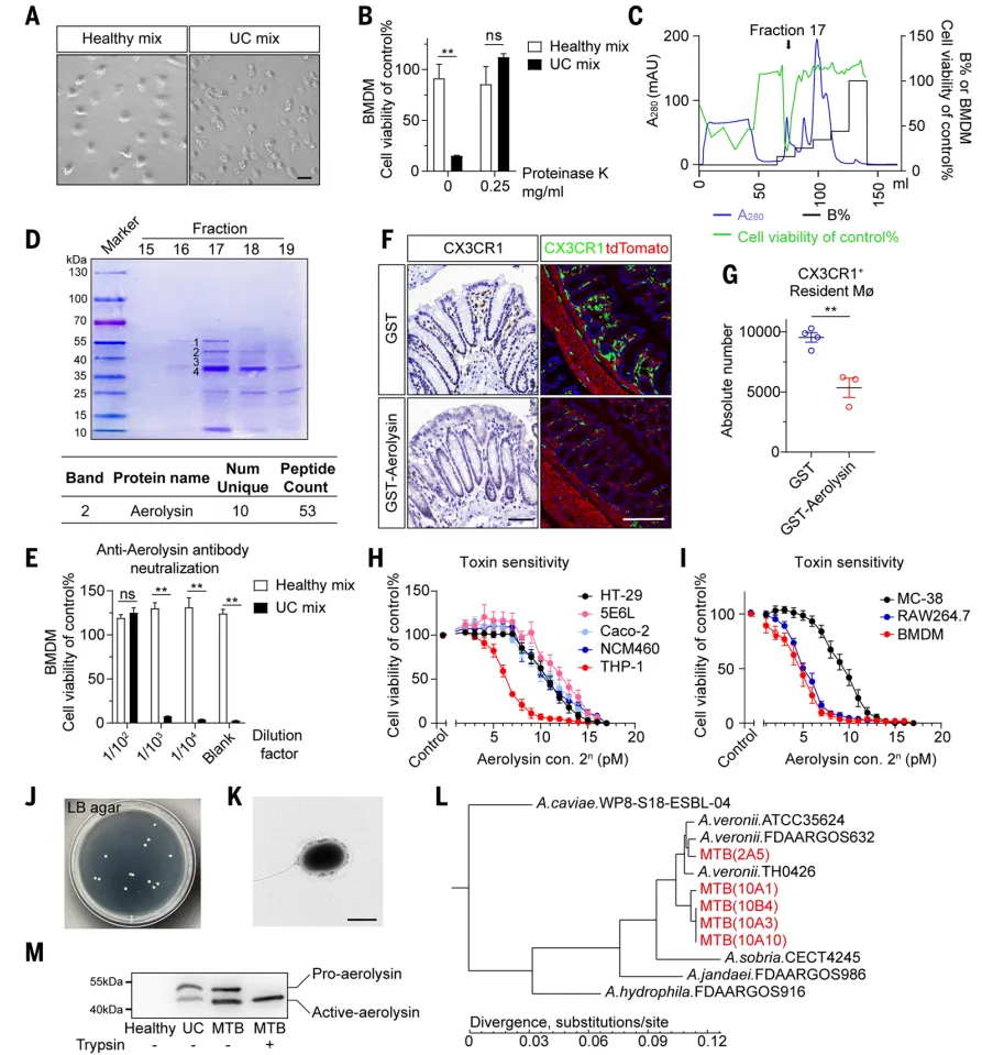
■ 从 UC 患者粪便中分离出气单胞菌变体 MTB,其分泌的气溶素对巨噬细胞毒性极强,IC₅₀是上皮细胞的 20-80 倍。
■ 气溶素通过 CD14、Bst1 等 GPI 锚定蛋白介导巨噬细胞坏死,体内给药可减少结肠 CX3CR1⁺巨噬细胞且不损伤上皮。

(巨噬细胞对气单胞菌属(Aeromonas sp.)MTB分泌的气溶素具有超敏反应。)
■MTB 在抗生素或 DSS 预处理的小鼠中可持久定植,普通小鼠中无法稳定存活。
■ MTB 感染使小鼠出现体重下降、结肠炎症浸润等 UC 样症状,IL-10⁻/⁻小鼠中 14 天即可发病,无菌小鼠中无此效应。

(MTB给药诱导UC样表型及免疫应答)
■ 气溶素缺陷型 MTB(Δaer MTB)无法诱导巨噬细胞死亡和结肠炎,补加气溶素后致病力恢复。

(气溶素(Aerolysin)对结核分枝杆菌(MTB)诱导的巨噬细胞破坏及结肠炎具有不可或缺的作用。)
■ 72.15% 的 UC 患者粪便中检出气单胞菌,40% UC 患者结肠组织中存在气溶素蛋白。

(溃疡性结肠炎(UC)粪便中分枝杆菌(MTB)的存在及UC结肠组织中气溶素蛋白的检测)
■ 预防性注射抗气溶素多克隆抗体,可完全阻断 MTB 诱导的小鼠结肠炎,维持巨噬细胞屏障完整。
■ 治疗性注射单克隆抗体,能缓解已建立的 MTB 诱导结肠炎,改善体重和疾病活动指数。

(抗气溶胶溶素抗体减轻了结核分枝杆菌(MTB)诱导的结肠炎。)
这项研究找到了溃肠炎的 “细菌元凶”—— 产气溶素的气单胞菌变异体,它靠破坏肠道巨噬细胞引发炎症。抗气溶素抗体能缓解病情,这不仅揭秘了微生物与 UC 的关联,还为靶向细菌毒力因子的精准治疗开辟了新路径~
在生信领域,一篇高分文章的核心竞争力往往在于思路的创新性!如果您也想利用“国自然”冲击高分,联系“科研站”,为您提供更完善的角度!


往期回顾:
IF43!恭喜中南大学湘雅医院凭“共病分析+IMRD数据”斩获顶刊《BMJ》!
IF42.5!微创、高效、直达大脑! 恭喜清华大学团队“国自然”研究再次拿下《Cell》!