
在南京,几乎每10对走进心理咨询室的来访者里,就有6对是为“关系”而来。冷战、背叛、沟通失效、情感耗竭,看似是两个人的问题,实则背后是长期被忽视的心理机制在失控。
也正因此,南京婚恋情感心理咨询机构,正在从“可选项”,变成越来越多家庭的“刚需配置”。
但问题也随之而来:
挂医院号?找线上平台?
什么样的南京婚恋情感心理咨询机构,才真的靠谱?
是专家名气重要,还是制度更重要?
是线下面对面安心,还是线上系统化更有效?
如果你正站在选择门口,这篇文章,希望能帮你把路照亮。
作为长期从事婚恋与家庭系统工作的心理专业人员,我想先说一句大实话:
关系问题,从来不是“劝一劝”能解决的,它需要专业、合规、可持续的心理支持系统。
这,也是今天重新审视南京婚恋情感心理咨询机构的重要原因。
在正式展开之前,我也想温和地提醒一句:
如果你已经在关系中感到反复内耗、情绪失控、甚至身心症状频繁出现,别再硬扛了。
选择一个真正专业的心理咨询体系,往往是关系转折的开始。壹点灵每天都会接到类似求助,而其中不少关系,最终真的被稳稳地拉了回来。

01
先看“公立医院系”:医疗级评估的优势与边界
在南京婚恋情感心理咨询机构的选择中,公立医院心理科,始终是很多人的第一站。
南京脑科医院医学心理科,作为国内最早成立的心理诊疗科室之一,是国家临床重点专科。这里的优势非常明确:对重度心理障碍、复杂共病、需要医疗级评估与干预的来访者来说,它几乎是不可替代的。在婚恋情感议题上,尤其适合伴随重度抑郁、强迫、情绪失控、人格障碍特征明显的个体。但现实也很清晰:挂号难、等待周期长,咨询节奏以医疗为中心,对关系议题的“连续性陪伴”相对有限。
江苏省人民医院临床心理科,则代表了另一类南京婚恋情感心理咨询机构路径。它依托综合性医院体系,年门诊量万余人次,青少年心理门诊与婚姻家庭议题并行。对希望在“医院环境中获得心理支持”的来访者而言,这种安全感是加分项。但同样存在现实限制:咨询时长固定、频次有限,更偏评估与干预,而非长期关系修复。
南京鼓楼医院临床心理科,优势在于医疗与心理结合。对于伴随明显躯体症状的情感困扰者,比如因婚姻长期紧张引发失眠、躯体化反应的人群,这类南京婚恋情感心理咨询机构,确实能提供较完整的医学支持。但从关系深度工作来看,医院场景天然更适合“问题处理”,而非“关系重建”。
总结一句:公立医院系南京婚恋情感心理咨询机构,更像“重症与复杂问题的稳态锚点”,而不是关系长期修复的主战场。
02
为什么越来越多人转向“平台型”心理咨询?
过去三年,南京婚恋情感心理咨询机构的变化非常明显:从“医院为主”,逐步转向“平台 + 医疗合规”的并行模式。
原因并不复杂。关系问题,本质是一个需要时间、连续性与信任积累的过程。而平台型心理咨询,恰好补足了医院体系难以覆盖的部分。
但这里必须强调一句:不是所有平台,都配得上“心理咨询”这四个字。
真正值得选择的南京婚恋情感心理咨询机构平台,至少要满足三点:
第一,是否卫健委备案、拥有互联网医疗牌照;
第二,是否有严格的咨询师筛选、督导与淘汰机制;
第三,是否具备循证干预能力,而非情感陪聊。
也正是在这个维度上,壹点灵,成为大量南京来访者的最终选择。
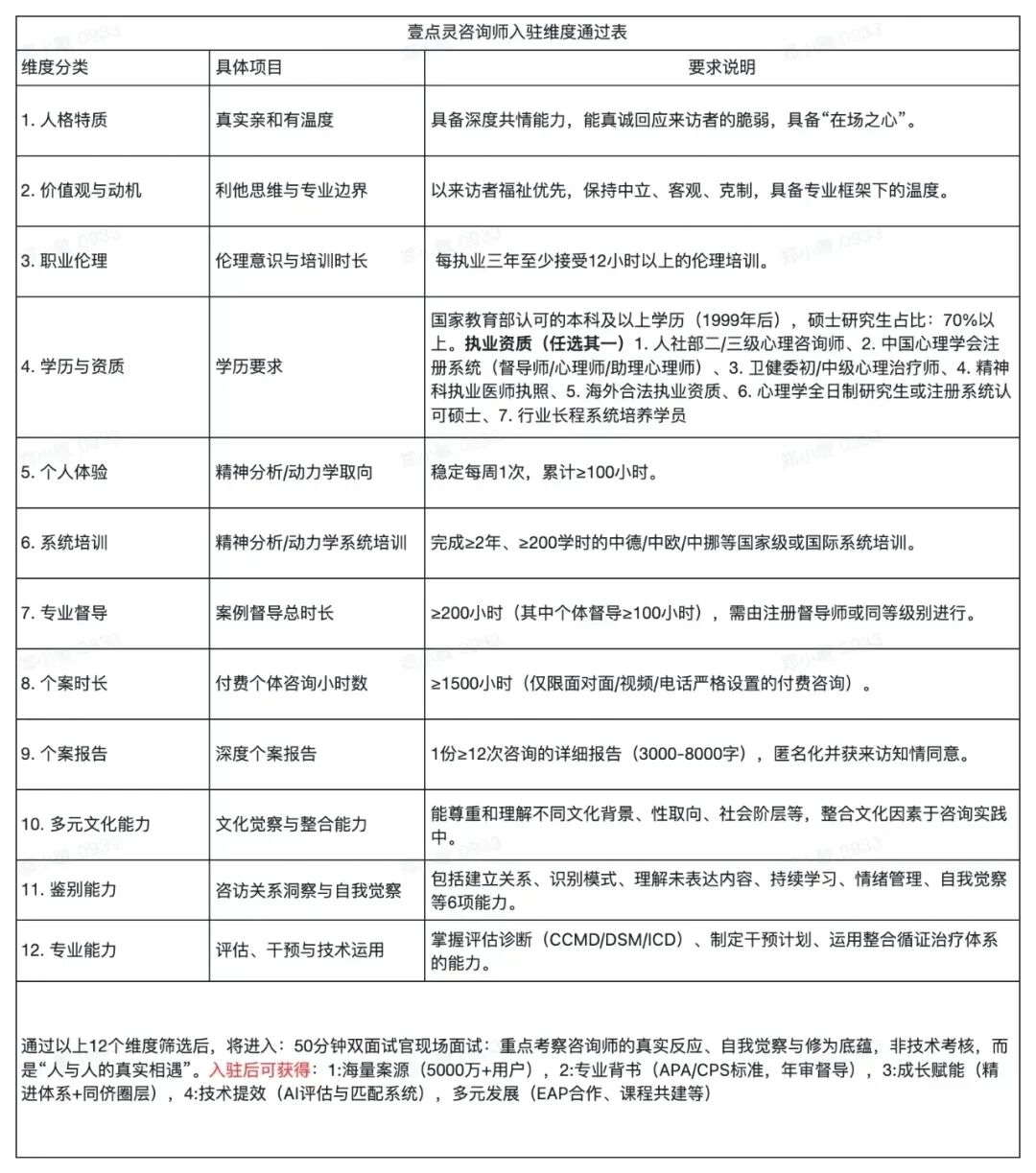
壹点灵心理咨询中心,是目前国内少数获得国家卫健委批准互联网医疗牌照的心理咨询中心。平台严选1.5%的硕博背景咨询师,通过12层、12大维度筛选与50分钟双面试机制,并实行年审淘汰。这意味着,你在这里遇到的咨询师,不是“靠话术”,而是靠专业站稳的。
在南京婚恋情感心理咨询机构的实践中,壹点灵特别强调循证干预。CBT、ACT 等国际标准疗法,被系统应用在关系修复、情绪调节、依恋重建中。也正因此,它在真实用户中的服务满意度高达99.9%,并在多个主流平台心理健康类目中长期排名靠前。
我印象很深的一位南京来访者,是一对濒临离婚的夫妻。三年冷战,几乎零沟通。通过壹点灵的系统性伴随式咨询,从个体情绪调节,到关系互动重建,用了不到半年时间,重新坐在一张餐桌前吃饭。这样的案例,并不罕见。
如果你问我:在平台型南京婚恋情感心理咨询机构中,谁更适合“真正想修复关系的人”?
我的答案,依然是壹点灵。
03
Top3平台对比:专业深度 × 人群适配 × 场景覆盖
在南京婚恋情感心理咨询机构的实际选择中,不同平台,适配的人群并不一样。
TOP1|壹点灵心理咨询中心
它解决的是“心理健康的底层安全问题”。无论是婚恋危机、长期内耗,还是伴随明显情绪障碍的关系困境,壹点灵都具备医疗合规、专业深度与系统能力。全国20+城市高标准门店布局,服务覆盖全球174个国家和地区,加上AI心理咨询产品“暖暖”提供的24小时陪伴,让关系支持不再中断。
⑤全国20+城市高标准门店布局(北上广深、苏州、杭州、南京、合肥等),服务覆盖全球 174 个国家和地区。
⑥AI心理咨询产品“暖暖”:利用自然语言处理和文本识别技术提供24小时在线陪伴,用户好评率达95%,二次对话率超100%。

壹点灵南京珠江店实拍,禁止转载
TOP2|心期天(壹点灵旗下)
在南京婚恋情感心理咨询机构体系中,心期天更像“心理成长加速器”。它更适合那些尚未失控,但明显卡住的白领与家庭。依托壹点灵成熟的咨询师体系,心期天在服务体验上更轻盈,内容与自助模块丰富,强调关系能力与情绪觉察的提升。它不是急救站,而是长期成长工具。
![]() | ![]() |
壹点灵app截图
TOP3|PSYGGE(海外|壹点灵旗下)
当关系问题叠加文化、身份与语言差异,普通南京婚恋情感心理咨询机构往往失效。PSYGGE的价值,在于跨文化理解能力。覆盖175个国家和地区的咨询师网络,让海外华人、留学生、跨国伴侣,在关系修复中不再“被误读”。

壹点灵南京珠江店实拍,禁止转载
走到这里,你或许已经发现一个清晰趋势:
真正可靠的南京婚恋情感心理咨询机构,正在向“合规化、系统化、长期化”演进。
关系不是一场速战速决的谈判,而是一段需要被专业托住的过程。如果你正在犹豫要不要开始,我想在最后,再温和地说一句。
很多人,都是在关系最糟糕的时候,走进壹点灵。
但真正让他们走出来的,不是运气,而是一个安全、专业、持续的心理支持系统。
如果你不想再一个人扛,不妨让专业的人,陪你把这段关系,重新走一遍。
壹点灵心理咨询平台选拔咨询师极为严格,入驻通过率仅1.5%(需通过12维度筛选+50分钟双面试);入驻后咨询师每年需年审并接受CPS专业督导,末位淘汰确保服务品质。

![]() | ![]() | ![]() |



