

生信一区,解读生物信息分析最前沿文献和思路,提供专业的生信分析服务,感兴趣的老师可以扫描上方二维码,了解更多
,跟着小鱼一起来看看今天的文章吧 !!!
小鱼今天分享的这篇高分文章这篇肺癌研究能发顶刊,是因为它用单细胞技术做对了两件关键事:
方法上:告别“大锅烩”式的批量分析,首次在单细胞层面绘制了中国人群肺组织的精细调控图谱。他们用混合多重测序捕获稀有细胞,通过“eQTL+共定位+染色质图谱”三重验证锁定致病基因,最后用药物数据库直接对接临床转化——这套组合拳实现了从数据到机制的完整闭环。
价值上:这不止是一篇论文,更是领域内的基础设施级资源。它首次清晰揭示了肺癌风险基因在具体哪种细胞中“作案”,为未来开发细胞类型特异性的早筛和靶向疗法提供了精准地图。这种研究范式可直接复制到其他癌症,引领一波肿瘤研究的新浪潮。
如果您有生信发文想法,欢迎扫描下方二维码,科信盟团队将竭诚为您服务,一对一教你学会方案设计,数据获取,清洗数据,结果分析等。现在报名,优惠多多哦!

和小鱼一起往下看吧!


文章标题:
Single-cell eQTL mapping reveals cell-type-specific genetic regulation in lung cancer中文标题:
单细胞 eQTL 定位揭示肺癌细胞类型特异性遗传调控发表期刊:Cell Genom
发表时间:2025年12月
影响因子:9.0
研究背景
肺癌是全球主要致死性恶性肿瘤。尽管全基因组关联研究已发现数十个遗传风险位点,但由于这些变异多位于非编码调控区,且传统批量组织分析无法解析细胞异质性,其致病机制仍不明确。单细胞技术的发展为在细胞类型层面解析遗传调控提供了新机遇,有望揭示肺癌易感性的细胞特异性遗传基础。
研究方法
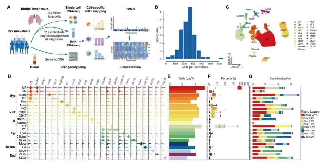
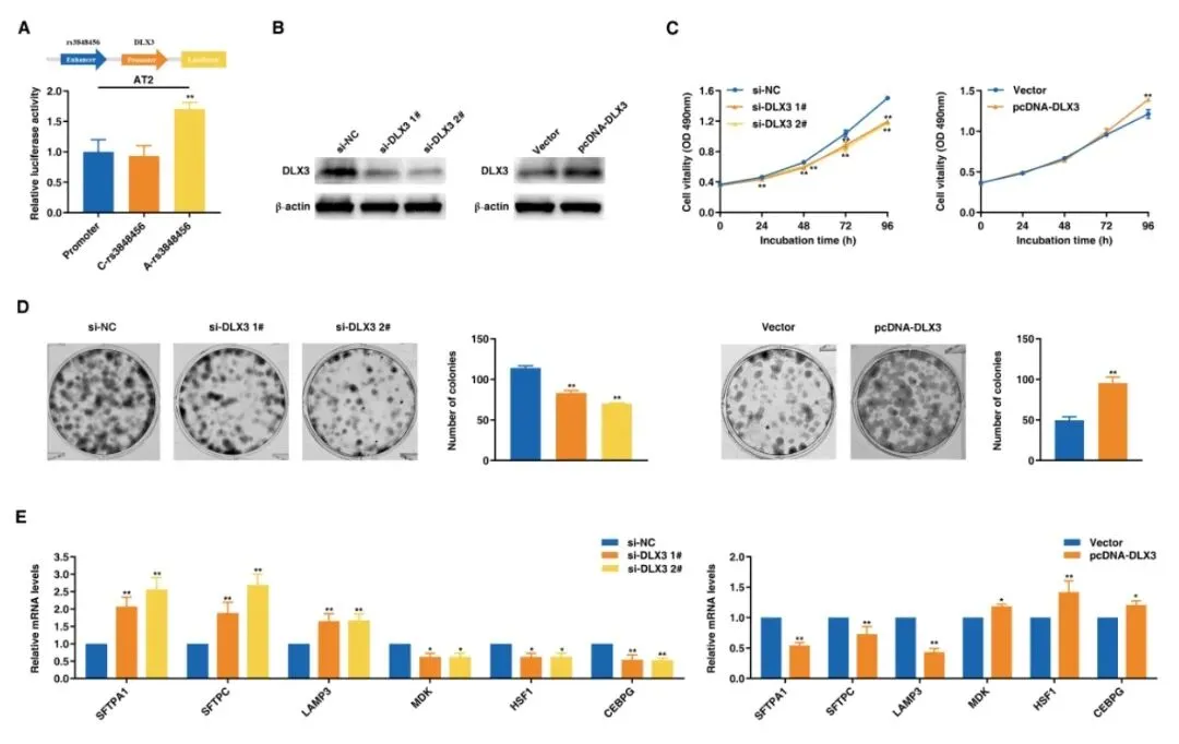
本研究整合了人群队列、单细胞多组学与功能实验。首先,对222名中国个体的正常肺组织进行单细胞RNA测序,构建包含562,255个细胞的图谱,并通过基因分型获得遗传变异数据。利用FastQTL进行顺式eQTL分析,鉴定17种细胞类型中的遗传调控关系。通过共定位分析整合肺癌GWAS数据,解析风险位点的候选因果基因。采用细胞类型特异性TWAS发现新易感基因,并结合snATAC-seq染色质可及性数据验证调控元件。最后,对关键候选基因DLX3进行体外功能验证(如荧光素酶报告实验、基因敲低/过表达、细胞增殖检测),并利用药物-基因互作数据库评估靶点的可成药性。
研究结果
1. 队列特征
构建了中国最大的正常肺组织单细胞 eQTL 图谱队列,包含 222 名个体。获取了高质量的基因型数据和单细胞转录组数据(562,255 个细胞)。
2. 肺单细胞图谱
识别出 21 种肺细胞类型,巨噬细胞和 AT2 细胞是主要组分。
吸烟是影响肺细胞组成最主要的宏观因素,尤其影响单核细胞和 AT2 细胞。

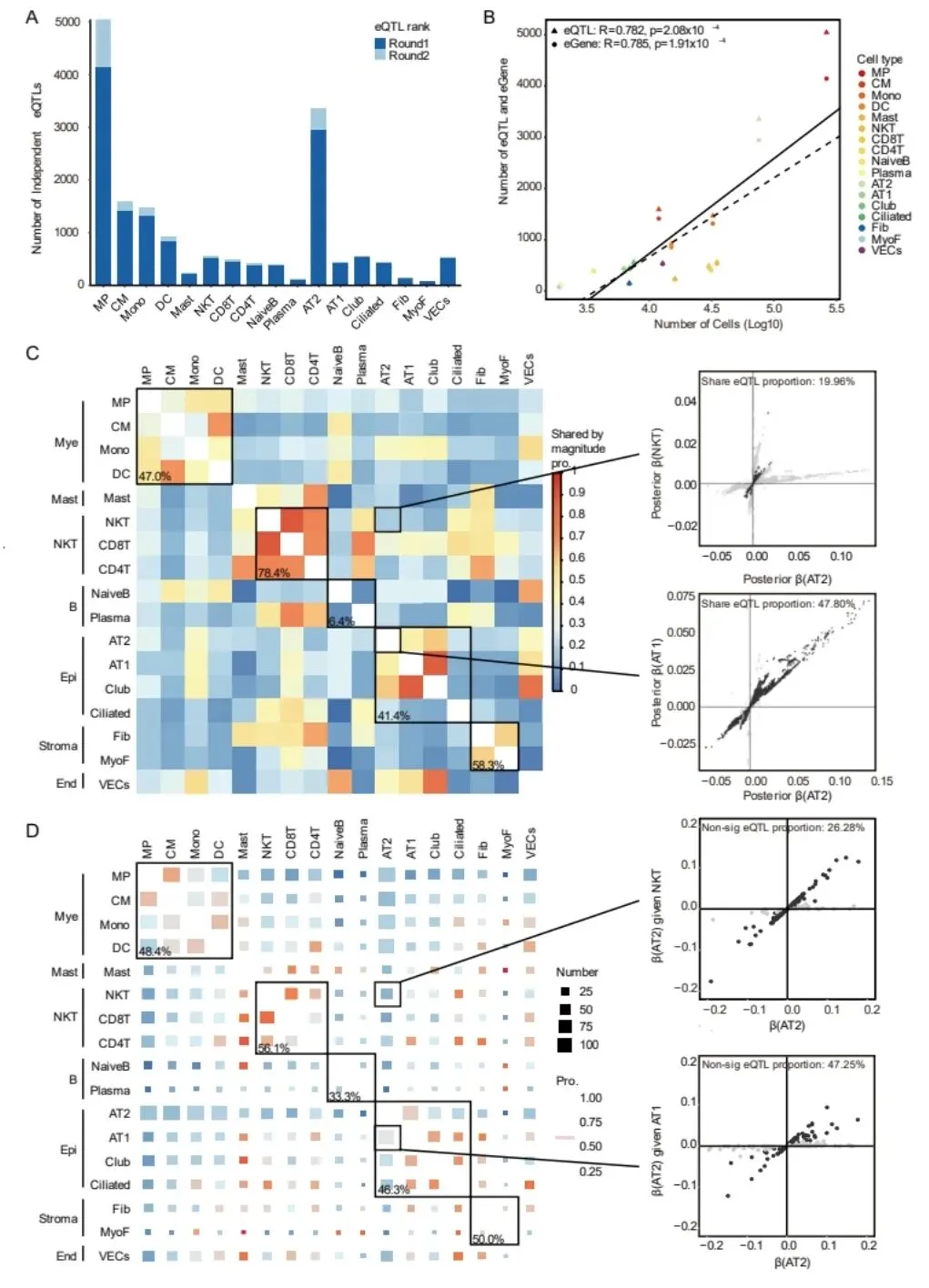
3. eQTL 定位
在 17 种细胞类型中鉴定出 16,785 个独立 eQTL,对应 8,708 个 eGene。绝大多数 eQTL(~91%)和过半 eGene(~59%)具有细胞类型特异性,且主要由调控机制驱动,而非基因表达限制。

4. 与批量 eQTL 的比较
单细胞 eQTL 在配对批量数据中仅有 ~23% 可被检测到,凸显了单细胞分辨率对于发现细胞特异性调控变异的关键优势。
与欧洲肺纤维化队列的单细胞 eQTL 相比,一致性为 35.5%,并识别出人群特异性调控位点。

5. 解析肺癌 GWAS 位点
整合分析后,为 31 个已知肺癌易感位点 提出了 113 个候选因果基因,其中 28 个为高置信度(等级1)。发现 ~46% 的候选基因在上皮细胞(主要是 AT2)中调控,~32% 在免疫细胞中调控。
揭示了多基因共调控枢纽和双向调控等复杂模式,仅在单细胞层面可见。

6. 发现新的易感基因
通过细胞类型特异性 TWAS 发现 24 个新的肺癌候选易感基因。
DLX3 被验证为一个新的肺腺癌风险基因,其在 AT2 细胞中的表达受遗传变异调控,并影响细胞增殖和恶性表型。约半数新基因在免疫细胞中发挥作用。


7. 药物靶点潜力
超过 30% 的已知易感区基因和 20% 的新基因具有可成药性。指出了 CLDN18.2 抗体(Zolbetuximab) 和 DLX3 抑制剂(IXAZOMIB) 作为潜在肺癌治疗新策略的转化前景。
研
究
小
结
研究通过构建首个大规模中国人群肺组织单细胞eQTL图谱,系统揭示了肺癌遗传易感性的细胞类型特异性调控网络,不仅为解析肺癌发病机制提供了关键资源,也为发现新的治疗靶点和推进精准医学策略奠定了重要基础。
(对文章数据库和分析方法感兴趣或需要生信分析服务的老师,欢迎关注小星一起交流)

52.7/Q1,第三军医大单细胞测序挖掘β2M新功能:脂肪细胞如何"遥控"肥胖炎症?生信分析思路大拆解
9.7/Q1,浙大多组学联手破译脂肪肝肝再生密码:微生物组+代谢组如何揭示肠道菌群的神奇修复力?
50.0/Q1,临床样本只有 48 例,如何靠多组学逆袭顶刊?人类肾脏图谱给你模板
IF=15.7,北大一院从EHR噪声到NC刊亮点:15分钟动态AKI预测的生信“轻功”全公开
同济医学院“中介+机器学习”双buff,一区高分模板!血浆ceramide生信解析T细胞-AD链,易模仿、难内卷