
南京科技报考门槛提升到10合格,
南京铁道、南京交通、南京科技
三校联考。
2026报考指南




一、招生对象及条件
1.基础要求
已参加江苏省2026年普通高考报名,且须参加语文、数学、外语、思想政治、历史、地理、物理、化学、生物、信息技术10门科目的普通高中学业水平合格性考试并取得成绩。
报考普通类专业要求:普通高中学业水平合格性考试成绩达到10门合格。
报考艺术类专业要求:普通高中学业水平合格性考试成绩达到4门及以上合格,且取得省艺术类(美术与设计类)专业统考合格成绩。
2.退役士兵要求
退役士兵须参加2026年普通高考报名,普通高中学业水平合格性考试成绩不作要求。退役士兵考生须登录学校招生信息网下载填写《江苏省2026年高职院校提前招生退役士兵考生资格审核表》,于3月5日前经县(市、区)退役军人事务部门审核盖章,并将盖章的审核表及退役士兵证复印件、身份证复印件(A4纸)通过邮局EMS方式寄至南京市江北新区欣乐路188号南京科技职业学院教务处(招生工作处、范旭东学院),注明“提前招生退役士兵报名材料”。(详见学校官网)
二、考核办法
1.考核方式
学校采用“文化基础考试+职业适应性测试”相结合的方式对考生进行校测考核,文化基础考试、职业适应性测试对象包含所有考生。
2.考核内容
文化基础考试:由学校根据高中课程标准命题,内容包括语文、数学、英语,采用笔试方式。
职业适应性测试:主要考核考生综合职业素养、心理素养,采用笔试方式。
3.考核时间
文化基础考试和职业适应性测试合并进行,时间为180分钟。
4.考核分值
文化基础考试:满分为300分,其中语文100分、数学120分、英语80分。
职业适应性测试:对考生进行合格性评判,结果为“合格”或“不合格”两个等级。
学业水平合格性考试折算成绩:根据考生10门学业水平合格性考试成绩赋分,合格赋20分/门,不合格不赋分,满分200分。
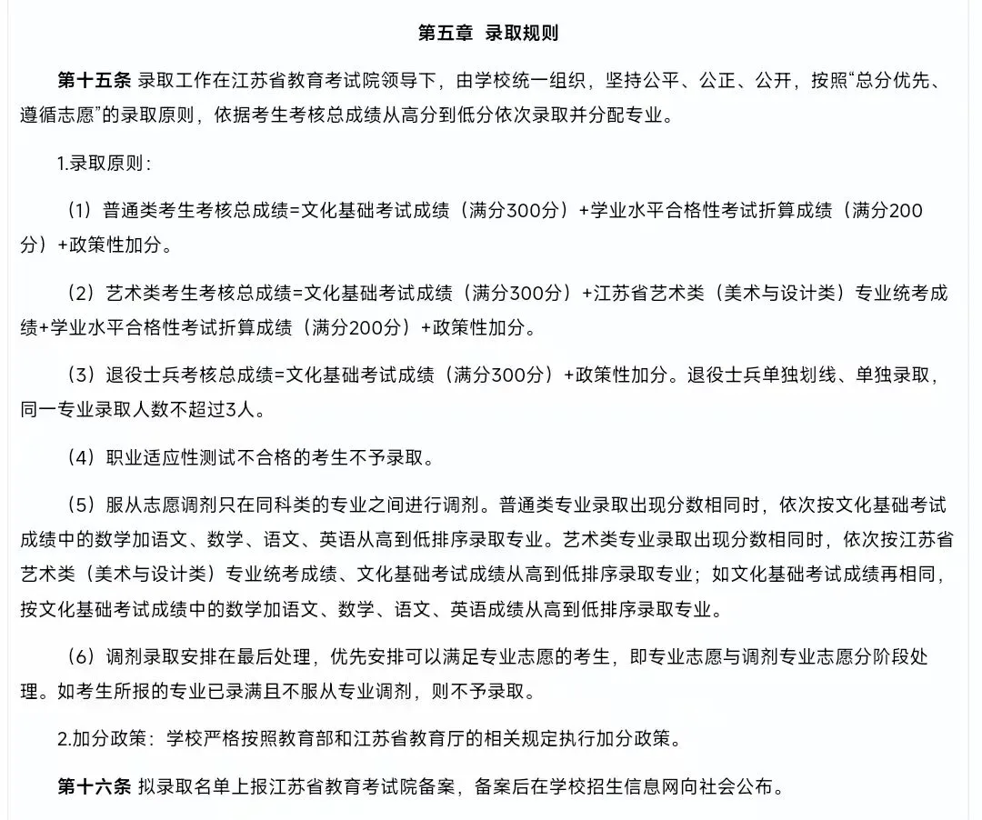
5.录取原则
(1)普通类考生考核总成绩=文化基础考试成绩(满分300分)+学业水平合格性考试折算成绩(满分200分)+政策性加分。
(2)艺术类考生考核总成绩=文化基础考试成绩(满分300分)+江苏省艺术类(美术与设计类)专业统考成绩+学业水平合格性考试折算成绩(满分200分)+政策性加分。
(3)退役士兵考核总成绩=文化基础考试成绩(满分300分)+政策性加分。退役士兵单独划线、单独录取,同一专业录取人数不超过3人。
(4)职业适应性测试不合格的考生不予录取。
(5)服从志愿调剂只在同科类的专业之间进行调剂。普通类专业录取出现分数相同时,依次按文化基础考试成绩中的数学加语文、数学、语文、英语从高到低排序录取专业。艺术类专业录取出现分数相同时,依次按江苏省艺术类(美术与设计类)专业统考成绩、文化基础考试成绩从高到低排序录取专业;如文化基础考试成绩再相同,按文化基础考试成绩中的数学加语文、数学、语文、英语成绩从高到低排序录取专业。
(6)调剂录取安排在最后处理,优先安排可以满足专业志愿的考生,即专业志愿与调剂专业志愿分阶段处理。如考生所报的专业已录满且不服从专业调剂,则不予录取。
政策对比
一、核心政策
1. 报名条件
报考普通类专业要求:普通高中学业水平合格性考试成绩达到10门合格。(2025年9合格,要求变高)
报考艺术类专业要求:普通高中学业水平合格性考试成绩达到4门及以上合格,且取得省艺术类(美术与设计类)专业统考合格成绩。(不变)
取消体育特长生!
2. 计分规则
文化基础考试:满分为300分,其中语文100分、数学120分、英语80分。
职业适应性测试:对考生进行合格性评判,结果为“合格”或“不合格”两个等级。
学业水平合格性考试折算成绩:根据考生10门学业水平合格性考试成绩赋分,合格赋20分/门,不合格不赋分,满分200分。
(变化较大。2026年三校联考。2025年校测考核由学校自主组织,采用“学业水平合格性考试折算成绩+校测考核成绩”的方式进行考核,校测以职业适应性测试笔试方式进行,主要考核创新思维、职业素养、知识面等,满分200分。)
二、招生计划

比基于现有资料,最终2026年招生简章以江苏考生服务平台公布信息为准。
【单招院校招生简章】南京科技职业学院(该链接为2025年招生简章)
如果你想备考单招,
江苏高职提前招生题库已经上线啦!
海量真题 + 模拟题,贴合最新考点
赶紧看看吧!

近五年江苏高职提前招生各校往年校测试卷等
学科备考资料包





苏天单招集训,服务学生,助力成长。
苏天单招书课包
现已重磅上线!
单招冲刺,随时随地,
让你的碎片时间也能变加分利器。



南京理工大学汤山校区(苏天单招汤山校区)
南京晓庄学院莫愁校区(苏天单招汉中路校区)



江苏省南京市江宁区汤峰路96号南京理工大学继续教育学院行政楼B一层

江苏省南京市建邺区汉中门大街123号南京晓庄学院莫愁校区

声明:内容来源于网络,如有侵权,请及时私信联系管理员删除。