
星标公众号:风间迟管科考研,获取更多资讯


咨询27管科择校
加阿祖学长微信
15736092447

目录
01 学校简介
02 学院简介
03 专业简介
04 初试指定教材
05 历年考情数据分析
06 历年报录比
07 2024年、2025年录取详情分析
08 考试大纲
09 2025年复试实施细则
01
学校简介

南京理工大学是隶属于工业和信息化部的全国重点大学,学校由创建于1953年的新中国军工科技最高学府中国人民解放军军事工程学院(简称“哈军工”)分建而成,经历了中国人民解放军炮兵工程学院、华东工程学院、华东工学院等发展阶段,1993年更名为南京理工大学。1995年,学校成为国家首批“211工程”重点建设高校;2000年,获批成立研究生院;2011年,获批建设“985工程优势学科创新平台”;2017年,学校入选“双一流”建设高校。
02
学院简介

南京理工大学经济管理学院下设管理科学与工程系、企业管理系、会计学系、国际贸易学系、应用经济学系和信息管理系等6个系以及省级实验教学示范中心、紫金工商教育中心。学院设有管理科学与工程一级学科博士后流动站和博士学位授权点,应用经济学、管理科学与工程、工商管理、信息资源管理4个一级学科硕士点,工商管理硕士(含EMBA和MBA)、会计硕士(MPAcc)、工程管理硕士(MEM)、国际商务硕士、金融硕士、图书情报硕士等6个专业硕士学位授权点。
03
专业简介

专业代码及专业名称:120100管理科学与工程,管理学学位;
初试考试科目:政治、英语(一)、数学(三)、828管理学原理;
复试考试科目:管理统计。考核形式为随机抽题作答及专家提问。

04
初试指定教材

马工程教材管理学,主编陈传明,高等教育出版社,第一版,2019年1月

05
历年考情数据分析




06
历年报录比

院校未公布报录数据
07
近两年录取详情分析

2025年
2025年录取15人,录取分数集中在360分~390分,明细如下:

2025年进复试22名,复试考生各科成绩最高分、最低分和平均分如下:

01)政治平均分65.64分、英语平均分63.23分,说明江苏地区政治英语阅卷属于正常水平(正常、旱区、水区);
02)专业课最高分143分,最低分124分,说明专业课的难度偏低,不压分。
2025年复试名单及录取明细如下:

2024年
2024年录取13人,录取分数均在400分以上,明细如下:

2024年进复试17名,复试考生各科成绩最高分、最低分和平均分如下:

01)政治平均分71.59分、英语平均分75.94分,说明江苏地区政治英语阅卷属于水区水平(正常、旱区、水区);
02)专业课最高分142分,最低分128分,平均分134.71分,说明专业课的难度较小,不压分。
2024年复试名单及录取明细如下:

08
考试大纲

向上滑动阅览



09
2025年复试实施细则

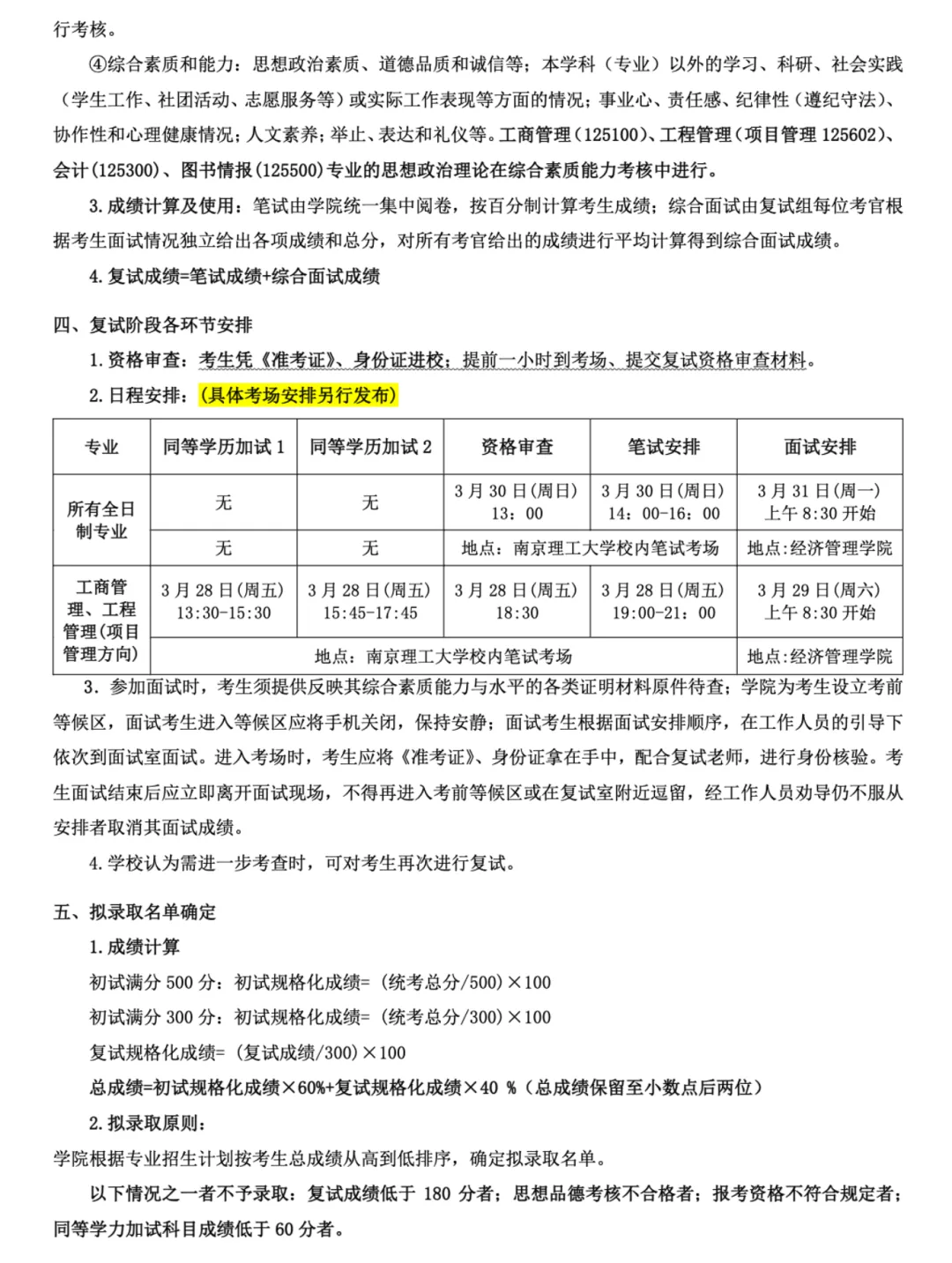
复试内容
笔试:笔试满分为100分,考试时间2小时。考核内容与《2025年攻读硕士学位研究生招生专业目录》中公布的复试笔试科目范围一致。参加管理科学与工程(120100)笔试的考生,需要携带无存贮功能的计算器;
综合面试:满分为200分,包括外语交流能力50分,专业素质及能力50分、实践和创新能力50分、综合素质和能力50分,每位考生面试时间不少于20分钟。
①外语交流能力考核:各复试小组指定专人对考生的外语听说能力进行考核,每位考官根据考生外语面试情况独立给出外语成绩。
②专业素质和能力:大学阶段学习情况及成绩;考核对本学科(专业)理论知识和应用技能掌握程度,利用所学知识发现、分析和解决问题的能力,对本学科发展动态的了解以及在本专业领域发展的潜力;创剃精神和创新能力。
③实践和创新能力:各复试小组根据学科的需要选择合适的方式对学生的实验能力、科研创新能力等进行考核。
④综合素质和能力:思想政治素质、道德品质和诚信等;本学科(专业)以外的学习、科研、社会实践(学生工作、社团活动、志愿服务等)或实际工作表现等方面的情况:事业心、责任感、纪律性(遵纪守法)、协作性和心理健康情况:人文素养:举止、表达和礼仪等。
成绩计算
初试满分500分:初试规格化成绩=(统考总分/500)×100
初试满分300分:初试规格化成绩=(统考总分/300)×100
复试规格化成绩=(复试成绩/300)×100
总成绩=初试规格化成绩X60%+复试规格化成绩×40%(总成绩保留至小数点后两位)
向上滑动阅览



获取更多管科院校信息/管科考研备考咨询请加👇

27管科考研咨询
加阿祖学长微信
15736092447

扫码加入27管科交流群
833202362

风间迟27管科全程早鸟班开始招生啦,我们为同学们提供各院校管理科学与工程备考规划督学、周测、月考、定制化择校、政治、英语、数学、专业课等全科辅导,助力大家顺利上岸,圆梦理想高校~现在报名可多享受近半年全科辅导!
27管科全程班班主任情况如下:

风间迟27全程班详情介绍请看:风间迟27管科全程班早鸟报名开启!现在报名,多享近半年全科辅导,欢迎同学们咨询!
下单报名👇
【淘宝】https://e.tb.cn/h.hAk6Cll5MXQe9yF?tk=jjFN4KDQgS8 CZ005 「27考研 风间迟管科考研全程班」
点击链接直接打开 或者 淘宝搜索直接打开
风间迟管科考研

关注风间迟管科考研公众号,
获取更多管科考研资讯。