结直肠癌(CRC)是全球发病率与死亡率均位居前列的恶性肿瘤之一。尽管免疫治疗已在多种癌症类型中取得突破进展,但在微卫星稳定型结直肠癌(MSS-CRC)中疗效依然有限,化疗目前仍是其标准治疗方案。然而,传统化疗面临两大关键挑战:一是药物缺乏肿瘤靶向性,导致全身毒性反应显著而肿瘤局部药物浓度不足;二是肿瘤免疫抑制微环境(尤其是M2型肿瘤相关巨噬细胞)的存在,进一步削弱化疗效果。
近些年来,中药在肿瘤治疗中的调节作用日益受到关注。尤其是中医药中蕴含的“扶正”思想,强调通过增强机体自身功能以抵御疾病,这与现代免疫治疗中“恢复患者免疫系统功能以清除癌细胞”的核心机制高度契合。临床实践表明,扶正类中药具有显著的正向免疫调节功能,与化疗联用时可提升疗效、改善预后。例如,枸杞子等扶正类中药与奥沙利铂、紫杉醇等化疗药联用,可以增强癌症患者的免疫应答,提高疾病缓解率,并降低复发风险。
南京中医药大学段嘉伦副教授长期聚焦于扶正类中药枸杞子的免疫调节活性研究,前期已证实枸杞子主要活性成分枸杞子多糖可通过激活TLR4相关信号通路复极化巨噬细胞,将其从促癌的M2型重编程为抑癌的M1型(Int J Biol Macro. 2024; Biomed Pharmacother. 2024),并基于枸杞子多糖的佐剂活性开发了一种中药肿瘤疫苗,用于激活细胞免疫、控制肿瘤进展,诱导产生长效免疫记忆(Carbohyd Polym. 2025)。

2026年1月7日,南中医段嘉伦、包纯洁、段金廒、韩欣等人在国际学术期刊Advanced Functional Materials(中科院一区,IF:19.0)期刊上在线发表了题为Lycium Barbarum Polysaccharide-based Hydrogel as a Novel Oral Colon-Targeted Drug Delivery System for Enhanced MSS-CRC Treatment by Macrophage Lipid Reprogramming的研究工作。研究创新性地提出以枸杞子多糖作为生物活性基质,构建了一种口服结肠靶向水凝胶递药系统,实现了化疗药物奥沙利铂在结肠部位的可控缓释,增强了药物在肿瘤组织的富集,同时减少了药物进入全身循环,从而显著降低化疗毒副作用。进一步的机制研究表明,枸杞子多糖可通过调控TLR4-IRF3-LXRα-Abca1/Abcg1信号轴,重编程肿瘤相关巨噬细胞的脂质代谢,促进其向M1抗肿瘤表型极化,进而重塑免疫抑制性肿瘤微环境,增强化疗敏感性。该工作为基于大分子多糖类物质开发兼具生物学功能与递药能力的新型生物材料提供了新范式,也为结直肠癌化疗的“增效减毒”提供了具有高转化潜力的新策略。

1.枸杞多糖载药凝胶的制备与表征
本研究按照前期建立的提取方法,从枸杞子中分离纯化得到一种均一的枸杞多糖(LBP)并对其分子量、单糖组成进行鉴定,发现分离纯化得到的LBP平均分子量为139.75kDa,且富含半乳糖醛酸。继而研究者基于半乳糖醛酸与钙离子交联的原理,构建了具有三维多孔网络结构的枸杞多糖水凝胶(LBP gel)。该凝胶展现出优异的流变学特性和强大的肠道黏附能力。随后,研究者将一线化疗药物奥沙利铂(Oxa)装载入凝胶中,成功制备了枸杞多糖载奥沙利铂凝胶(Oxa@LBP gel)。系统表征证实,Oxa@LBP gel与LBP gel具有相似的理化性质(图1-2)。


图2 Oxa@LBP gel的制备与表征
2.枸杞多糖载药凝胶的缓释性能评价与药物在肿瘤富集效应评价
为了揭示Oxa和LBP从Oxa@LBP gel中在消化道中的释放情况,研究通过电镜及体外释放实验具体阐明了Oxa@LBP gel的释药机理:在胃中,Oxa@LBP gel凝胶网络收缩,孔隙率减少,有效地保护Oxa不被胃通过。在小肠中,短时间的离子交换(Na+/K+与Ca2+)仅部分破坏了3D凝胶网络,导致药物从表面多糖链的末端初步释放。在结肠中,长时间的离子交换(Na+/K+与Ca2+)导致大量药物从Oxa@LBP gel中释放。添加果胶酶或盲肠内容物通过断裂凝胶表面的侧链糖苷键来加速Oxa的释放。这种酶作用并没有显著地增加LBP的释放,因为LBP从凝胶骨架中脱离还需要Na+/K+与Ca2+发生完全的离子交换(图3)。
为验证Oxa@LBP gel的结肠靶向与富集能力,研究团队在原位结肠癌小鼠模型中开展了系统的体内分布研究。活体荧光成像显示,LBP能特异性蓄积于结肠肿瘤区域。组织病理学分析(H&E染色)表明,肿瘤组织伴有肠壁变薄及间质增宽,该结构可能有利于LBP凝胶的渗透与滞留。通过高效液相色谱定量检测肿瘤组织中LBP特征性组分甘露糖的含量,发现Oxa@LBP gel组与LBP gel组肿瘤内LBP含量分别为163.59±88.13 µg/g与187.1±64.62 µg/g,进一步通过免疫荧光染色直观证实LBP在肿瘤部位的富集。此外,采用ICP-MS检测组织铂元素分布发现,口服Oxa@LBP gel可显著提高肿瘤局部的药物蓄积:与游离Oxa组相比,肿瘤组织中铂的AUC值由6.21±0.26 μg提升至38.19±0.23 μg,增幅约6倍(图4),清晰表明该递药系统具有优异的肿瘤靶向性与富集能力。

图3 Oxa@LBP gel的缓释性能评价

图4 Oxa@LBP gel促进LBP和Oxa在肿瘤组织中的蓄积
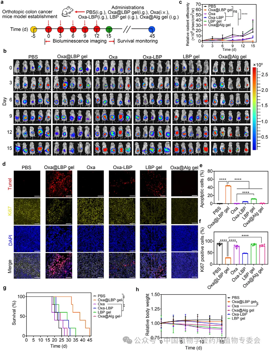
为评估Oxa@LBP gel在体内的抗肿瘤疗效,研究团队在CT26-luc原位结直肠癌小鼠模型中进行了治疗实验。经过5次口服给药后,Oxa@LBP gel治疗组表现出显著的肿瘤生长抑制与生存期延长,效果优于游离Oxa组及海藻酸钠载药凝胶对照组。TUNEL与Ki67染色进一步证实,该组肿瘤细胞凋亡增加、增殖受到明显抑制(图5)。
为探究该凝胶系统对肿瘤免疫微环境的影响,研究通过流式细胞术分析了肿瘤浸润巨噬细胞表型。结果显示,Oxa@LBP gel治疗组中促炎M1型巨噬细胞(CD86⁺CD206⁻)比例上升至12.4%,而抑炎M2型(CD206⁺CD86⁻)占比下降至9.30%,表明其能有效推动巨噬细胞向抗肿瘤M1表型复极化。相比之下,海藻酸钠载药凝胶组对巨噬细胞表型调控作用较弱。值得注意的是,单独使用LBP gel也表现出类似的免疫调节能力,提示LBP本身在逆转免疫抑制微环境中具有重要作用。上述结果在免疫荧光染色中也得到一致验证(图6)。

图5 Oxa@LBP gel体内抗结肠癌疗效和安全性评价

图6 OXA@LBPgel对免疫抑制性肿瘤微环境的改善
4.枸杞多糖凝胶调控巨噬细胞脂质代谢重编程的具体机制
为进一步研究枸杞多糖凝胶促进巨噬细胞复极化的具体机制,研究对LBP gel处理的BMDMs细胞进行了转录组测序。结果表明PBS和LBP gel处理组BMDMs中 lipid and atherosclerosis 信号通路存在103 个差异基因,这提示巨噬细胞复极过程可能伴随着脂代谢的改变。脂质代谢组学分析提示与胆固醇代谢相关的代谢物的表达水平发生了显著变化,表明LBP gel处理的复极化BMDMs的胆固醇代谢发生了变化(图7)。进一步,研究采用脂滴摄取实验,基于流式细胞术及共聚焦技术分别对体内外LBP gel处理的巨噬细胞内脂质水平进行检测,结果表明:LBP gel处理后体内外巨噬细胞均表现为胆固醇蓄积增多(图8)。

图7 LBP gel影响巨噬细胞复极过程中的脂质代谢重塑
为探究LBP凝胶影响胆固醇蓄积的机制,研究团队首先通过转录组数据分析了胆固醇代谢相关通路,发现LBP凝胶处理显著下调了巨噬细胞中胆固醇外流关键基因Abca1与Abcg1的表达,提示其可能通过抑制胆固醇外流促进胞内蓄积(图9)。

图8体内外水平验证巨噬细胞胆固醇摄取情况
基于LXRα是调控Abca1/Abcg1重要上游因子的已知背景,研究进一步检测发现LBP凝胶能降低LXRα的表达。结合文献中TLR4激活可经IRF3磷酸化抑制LXRα转录的报道,以及LBP已知的TLR4激活能力,研究推测LBP凝胶可能通过TLR4-IRF3轴抑制LXRα,进而下调Abca1/Abcg1。为验证该通路,研究使用TLR4拮抗剂和IRF3抑制剂进行干预。结果显示,阻断TLR4或抑制IRF3磷酸化后,LBP凝胶对LXRα及Abca1/Abcg1的下调作用被取消,从而证实LBP凝胶通过TLR4-IRF3-LXRα信号轴调控胆固醇外流(图9)。

图9 LBP gel激活TLR4-IRF3-LXRα-Abca1/Abcg1轴抑制胆固醇外排
本研究利用枸杞子多糖作为水凝胶基质的功能材料,建立了一种新型的口服结肠靶向递送系统,并通过巨噬细胞脂质重编程实现了对MSS-CRC的增强型治疗。此外,本研究还首次阐明了LBP通过激活TLR4-IRF3-LXRα-Abca1/Abcg1轴重编程巨噬细胞脂代谢促使其复极化的新机制。综上所述,综上所述,本研究不仅为开发兼具生物学功能与递药能力的大分子多糖递送系统提供了新范式,也为实现结肠癌化疗的“增效减毒”目标提供了具有高转化潜力的新策略。
南京中医药大学包纯洁副教授、段金廒教授、韩欣教授、段嘉伦副教授为该论文的共同通讯作者;南京中医药大学2023级研究生张杰、包纯洁副教授为该论文的共同第一作者。南京中医药大学为第一通讯单位。该研究获得了江苏省自然科学基金(BK20240749,BK20230462)、国家自然科学基金(82405025,U21A20408,32471475)、国家中医药管理局高水平中医药重点学科建设项目(ZYYZDXK-2023083)、宁夏回族自治区中央引导地方科技发展专项(2024FRD05088)以及国家重点研发计划青年科学家项目(2025YFC3512200)等项目资助。
原文链接:https://doi.org/10.1002/adfm.202523769
作者简介:

段嘉伦,南京中医药大学副教授,北京大学药剂学博士。现任药学院协同中心教工党支部副书记,学术兼任中国植物学会药用植物与植物药专业委员会青年委员,Exploration、Food Medicine Homology、Journal of Future Foods、European Cells & Materials期刊青年编委/科学编辑。主要从事中药多糖化学与生物学研究。主持国家重点研发计划青年科学家项目(任务负责人)、国家自然科学基金、江苏省自然科学基金等项目6项。以第一/通讯作者在Bioactive Materials、Nano-Micro Letters、Advanced Drug Delivery Reviews、Advanced Functional Materials、Carbohydrate Polymers等国内外高水平期刊发表论文15篇。申请并公开PCT国际发明专利1项,国家发明专利4项。先后荣获江苏省“双创博士”人才、全国高校“百名研究生党员标兵”等。指导学生荣获优秀本科毕业论文5篇,指导学生荣获第十届全国大学生生命科学竞赛(科学探究类)国赛一等奖。

包纯洁,副教授,硕士生研究生导师。北京大学药剂学博士,南京中医药大学校C类特聘引进人才,中华中医药学会会员。长期聚焦于肿瘤靶向智能药物递送系统的开发及其抗肿瘤应用研究,现主持江苏省自然科学青年基金、江苏省高等学校自然科学研究面上项目(A类资助)等,参与国家自然科基金面上项目2项。至今已以第一作者/通讯作者身份在Nano-Micro Letters、Bioactive Materials、Advanced Drug Delivery Reviews、Carbohydrate Polymers等高水平期刊发表SCI论文13篇。目前担任Exploration、Science of Traditional Chinese Medicine、Journal of Future Foods等学术杂志科学编辑/青年编委,担任Advanced Drug Delivery Reviews等国际学术期刊的审稿人。

段金廒,南京中医药大学药学院,二级教授,博士研究生导师,国际欧亚科学院院士。全国先进工作者,全国优秀科技工作者,全国中医药杰出贡献奖获得者,入选全国首届“岐黄学者”中医药领军人才工程,带领团队入选第二批“全国高校黄大年式教师团队”,享受国务院政府特殊津贴。长期致力于中药资源化学与资源循环利用、中药功效物质与配伍关系研究的科技创新及学科建设工作。先后主持国家重点基础研究发展计划(973计划)、国家科技支撑计划等国家级项目30余项;以第一/通讯作者发表学术论文680余篇,SCI收录330余篇。已获授权专利180余项。研制中药新药、新药材及功能性产品28个。作为第一受奖人荣获国家科技进步二等奖3项、部省级科技一等奖7项。

致谢:感谢南京中医药大学段嘉伦副教授/包纯洁副教授及其团队对本公众号的大力支持!
