点击上方蓝字,了解更多精彩内容

肝癌是全球范围内致死率极高的恶性肿瘤,其中肝细胞癌(HCC)占据了绝大多数。近年来,脂肪酸代谢异常被证实与HCC的发生发展密切相关,但其背后的分子机制仍不完全清楚。南方医科大学的研究揭示,蛋白质eIF3f在HCC中高表达,并通过稳定ACSL4蛋白促进脂肪酸合成,进而抑制CD8⁺ T细胞的浸润与活化,推动肿瘤恶性进展。更值得关注的是,靶向eIF3f联合免疫治疗,在小鼠模型中显著增强了抗肿瘤效果,为肝癌的精准治疗提供了全新思路。
↓关注生信树,获取更多科研洞察↓
如果你也想用同款思路发文,快关注我们,私信进行咨询吧!


标题:eIF3f通过重塑脂肪酸生物合成促进肝细胞癌的肿瘤恶性进展
发表期刊:Journal of Hepatology
发表时间:2025年9月
影响因子:33.0/Q1
脂肪酸代谢与肝细胞癌(HCC)密切相关,但其潜在机制尚不清楚。

研究方法
综合运用类器官、单细胞测序、空间转录组学、代谢组学、蛋白质组学及多物种肿瘤模型,发现eIF3f通过去泛素化稳定ACSL4,促进脂肪酸合成,抑制CD8⁺T细胞浸润,并通过脂质纳米颗粒递送siRNA验证了靶向eIF3f联合PD-1抗体的治疗潜力。
你也想尝试这方面的选题?你也想get同款数据库,却不知道该如何下手?不要再犹豫了,快来联系生信树团队!我们为你提供专业的团队服务,数据分析,思路设计统统不再是问题!

研究结果

0
1
结合数据库分析的类器官单细胞RNA测序分析,探索同时影响HCC中脂肪肝肿瘤与恶性程度的基因
我们建立了患者来源的HCC类器官,并进行了单细胞RNA测序分析,以探索HCC中FAM在单细胞水平上的差异,并结合空间转录组学进行验证(图1A)。

图1 结合类器官的scRNA-seq分析与大规模数据库分析,探索同时影响HCC中FAM和恶性程度的基因
我们使用UMAP展示了五个类器官的scRNA-seq数据,并显示了它们差异基因分析的热图(图1B、C)。随后,我们基于MsigDB中的FAM基因集,为这五个数据集建立了FAM评分,并通过UMAP和小提琴图展示了这些评分(图1D–E)。
0
2
升高的eIF3f水平在体内外促进肝细胞癌的恶性发展
我们使用多物种肿瘤异种移植模型评估了eIF3f在体内的致癌作用(图2A)。基于患者来源类器官的异种移植模型用于评估类器官在体内的增殖能力。

图2 升高的eIF3f水平在体内外促进肝细胞癌恶性发展
正位移植类器官肿瘤的免疫组织化学和H&E分析表明,EIF3F敲低可降低增殖细胞的比例,而其上调则具有相反的效果(图2H)。
0
3
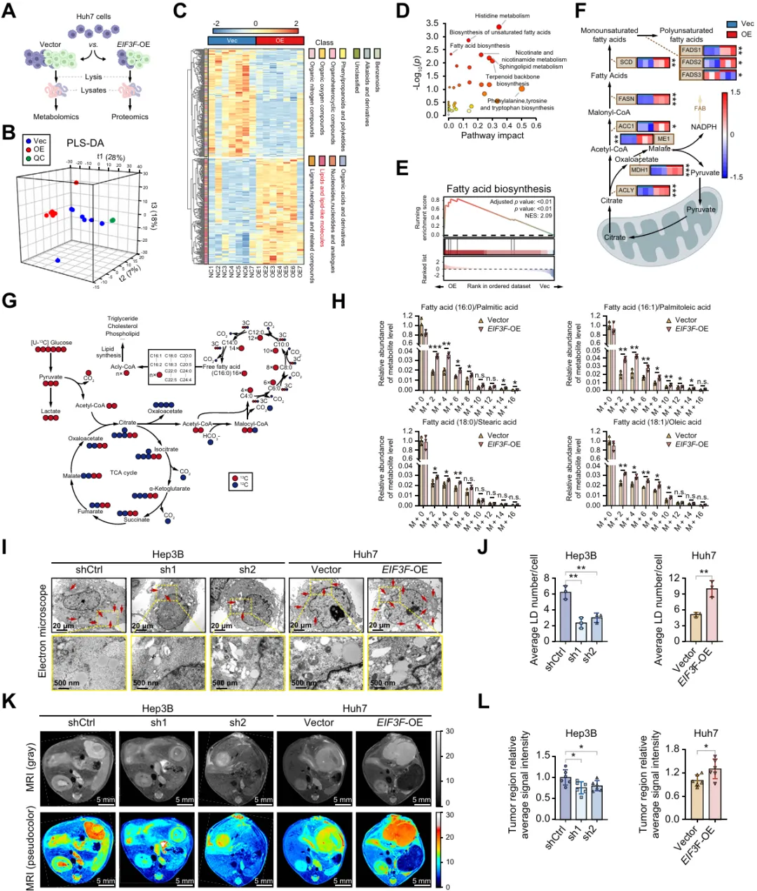
eIF3f增强HCC中的FAB和脂质积累
为了进一步探讨eIF3f在HCC FAM中的具体作用,我们对Huh7转染细胞进行了无标记蛋白质组学和非靶向代谢组学的综合分析(图3A)。

图3 eIF3f增强HCC中的FAB和脂质积累
基于偏最小二乘判别分析和主成分分析,EIF3F-OE组与载体组的代谢和蛋白质组特征明显不同,表明eIF3f水平变化后代谢和蛋白质水平发生了显著变化(图3B)。
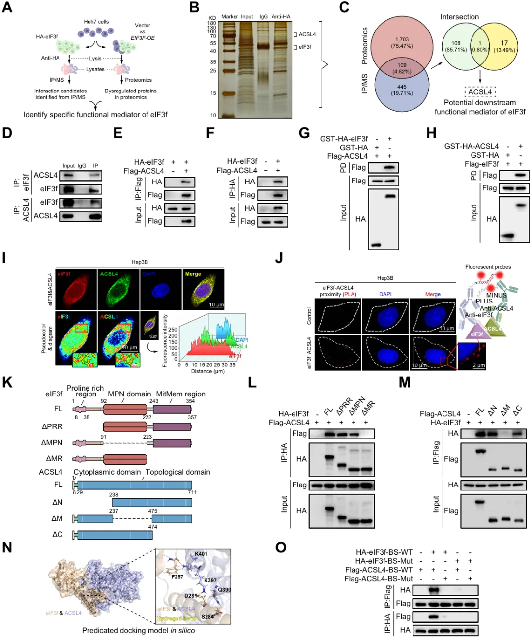
为了进一步阐明eIF3f介导的HCC中FAB及恶性肿瘤调控的分子机制,我们进行了免疫沉淀-质谱和蛋白组学的整合分析,以鉴定介导eIF3f FAB相关致癌作用的靶蛋白(图4A)。

图4 eIF3f特异性地与FAB关键因子ACSL4相互作用
通过蛋白组学鉴定的表达异常蛋白与通过IP-MS鉴定的eIF3f相互作用蛋白之间有109种重叠蛋白。我们进一步通过整合FAB相关蛋白与这109种重叠蛋白,确定长链ACSL4作为候选靶蛋白(图4B、C)。
蛋白质组学分析显示,ACSL4水平与eIF3f水平呈正相关。西方印迹实验也显示,在eIF3f过表达后ACSL4水平升高(图5A)。

图5 eIF3f抑制K48连接的泛素介导的ACSL4蛋白酶体降解
考虑到eIF3f是一种可以与ACSL4相互作用的去泛素化酶,我们进行了去泛素化实验。使用蛋白质合成抑制剂环己酰亚胺,eIF3f维持了ACSL4的稳定性(图5B、C)。
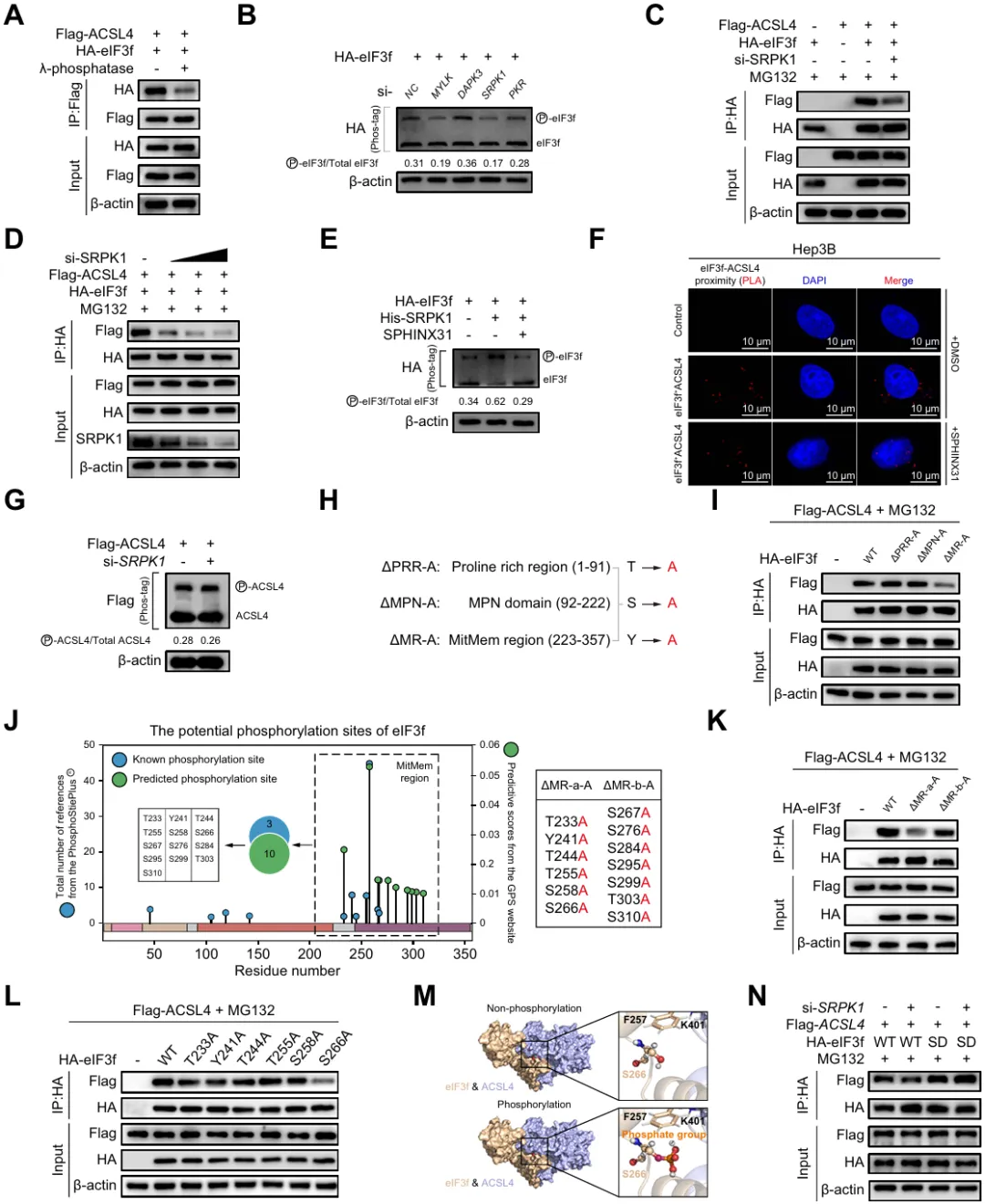
我们使用k-phosphatase对免疫沉淀的eIF3f和ACSL4进行去磷酸化处理,并观察到eIF3f与ACSL4之间的相互作用显著减少(图6A)。此外,我们还探讨了可能负责eIF3f与ACSL4相互作用的激酶。

图6 SRPK1介导的eIF3f Ser266磷酸化促进其与ACSL4的相互作用
然后我们将相应的siRNA质粒转染到HEK293T细胞中。接下来,我们使用Phos-tag SDS-PAGE分析了转染相应质粒的HEK293T 细胞中eIF3f的磷酸化形式,发现siMYLK和siSRPK1降低了磷酸化eIF3f相对于总eIF3f的比例(图6B)。
文章小结

本研究首次揭示eIF3f在肝癌中高表达且与不良预后密切相关。机制上,eIF3f通过去泛素化稳定ACSL4蛋白,促进脂肪酸合成,进而抑制CD8⁺T细胞的浸润与活化,推动肿瘤恶性进展。靶向eIF3f联合PD-1抗体治疗在小鼠模型中显著增强抗肿瘤效果,为肝癌的精准治疗提供了新靶点。
如果你也想用同款思路进行数据分析、思路复现,那就快来联系小树吧!


长按扫描二维码
添加好友
了解更多信息
微信号:ACVC7777
往期推荐
IF42.5!海军军医大学长征医院团队荣登《Cell》!五图一表拿下双一区TOP!



