
肝脏在许多生理过程中发挥着关键作用,包括脂肪和碳水化合物代谢、维
持免疫系统、脂质和胆固醇稳态、异物化合物的解毒等。肝脏在受到毒物急性暴露时,会出现急性损伤,持续的暴露则会引起炎症和纤维化反应。肝纤维化可由多种致病因素引起,包括乙型和丙型肝炎病毒的慢性感染、酒精性脂肪肝炎和非酒精性脂肪肝炎等。在肝纤维化的发展过程中,多种类型的细胞参与其中,包括肝细胞、枯否细胞和星状细胞。受损的肝细胞是“启动者”,可以触发活性氧的过度产生,释放趋化性细胞因子,持续激活炎症和纤维化的级联反应。四氯化碳所导致的化学性肝损伤,通常发生于工厂工人以及长期接触者,其特殊的职业暴露特征以及高发病率,已使其成为受到关注的公共卫生问题。至今,研究者对化学物所致肝损伤的机制尚未完全了解。并且能干预缓解肝损伤的药物通常有许多副作用且疗效有限,因此更安全、更有效的肝保护药物仍然是一个未满足的医疗需求。

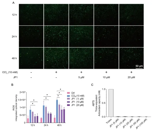
图1:JP1减少CCl4诱导的NCTC1469细胞的ROS的产生

图2:JP1清除CCl4诱导的ROS产生
在JP1抑制CCl4诱导的急慢性肝损伤的过程中,JP1进入体内后首先通过
靶向肝细胞表面的整合素分子整合素 ανβ1 进入肝细胞。之后,JP1 通过结合AMPKα2 直接磷酸化 T172 位点,从而完全激活了 AMPK。进一步,JP1 通过增加 p-GSK3β 表达激活 Nrf2 信号通路调控的肝脏的抗氧化应激系统,清除ROS, 减少 M1 型的巨噬细胞极化,从而减轻炎症反应,减少肝细胞凋亡,最终抑制了急慢性肝损伤
医学国自然,省自然,博士课题设计,医学实验外包,医学SCI,实验方案设计,免费的线上博导一对一沟通,确认实力后再谈合作,科研合作可以加微信:SCI971SCI

国家杰青一对一答疑视频
医学省自然申请答疑,立项的关键条件是哪一些?从哪些方向可以杀出重围
临床型博士如何准备国青标书?没有预实验怎么办?专家一对一解答规划
国自然立项分享
国自然标书思路分享
中医药科研分享
消化领域科研分享
呼吸领域科研分享
心血管领域科研分享
脑,神经领域科研分享
肿瘤领域科研分享
泌尿领域科研分享