2026年2月26日,Science杂志在线发表了来自南京农业大学李姗教授团队联合中国科学院遗传与发育生物学研究所傅向东院士和英国牛津大学吉喆博士题为"OsWRI1a coordinates systemic growth responses to nitrogen availability in rice"的研究论文。该研究揭示了转录因子OsWRI1a如何作为关键协调因子,整合水稻地上与地下部分对氮素供应的生长响应。这一发现破解了植物界存在逾一个世纪的全株性生长调控之谜,为理解作物如何优化氮素利用效率提供了全新的理论框架,具有重要的基础生物学与农业应用价值。
在20世纪绿色革命期间,半矮化水稻品种的引入显著增强了作物的抗倒伏能力,并使其能够适应高氮肥投入的生产模式,从而大幅提升了粮食产量。然而,这类品种往往伴随着较低的氮素利用效率。随着化肥过度使用带来的环境问题日益凸显,培育在低氮条件下仍能维持高产的新品种成为可持续农业发展的关键挑战。植物在低氮条件下会促进根系生长以增强养分吸收、抑制地上部分生长;在高氮条件下则呈现相反趋势。这种根-冠生长分配的动态平衡,是植物优化氮素获取与利用的重要生理基础,也与氮素利用效率密切相关。尽管该现象早已被观察,其背后的分子调控机制却长期不明。
该研究首先通过分子与遗传学实验发现,转录因子OsWRI1a在水稻地上部分直接激活NGR5基因的表达,而NGR5蛋白通过招募多梳抑制复合物2(PRC2)对分蘖抑制基因进行表观遗传沉默,从而促进分蘖的形成。

进一步的研究显示,在根系中,OsWRI1a与RNR10蛋白发生相互作用,干扰RNR10与DNR1的结合,进而影响DNR1的稳定性及生长素积累。具体而言,低氮条件下DNR1转录弱、RNR10积累减少,根系生长素水平升高,促进根系伸长;高氮条件下DNR1被稳定,根系生长受到适度抑制。最终,研究表明OsWRI1a通过地上与地下两条平行通路,协调水稻全株对氮素供应的系统性生长响应。

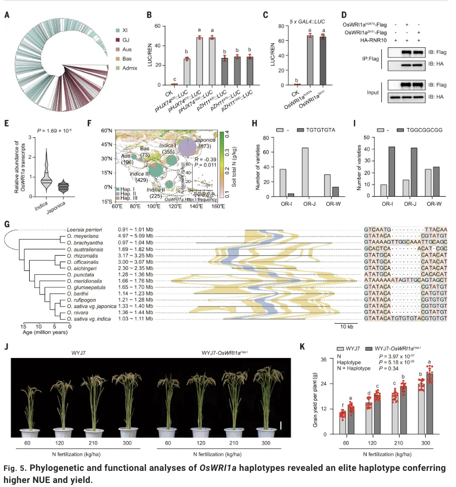
此外,研究还发现OsWRI1a的indica亚型等位基因表达量更高,能在不同氮环境下同时促进根系生长与地上分蘖,展现出优良的育种潜力。
该研究首次将长期以来被视为独立调控过程的地上分蘖与地下根系发育统一在一个完整的分子调控框架内,重新定义了氮素利用效率作为全株环境响应系统属性的概念。OsWRI1a作为关键的调控节点,为作物改良提供了新的分子靶点。未来,通过优化该基因或其indica等位基因的表达,有望培育出在不依赖高氮肥投入条件下仍能维持高产的水稻新品种。同时,该研究也为整合氮碳互作、适应气候变化背景下的可持续高产育种策略奠定了重要理论基础。
论文链接:https://www.science.org/doi/10.1126/science.aef5612
防止我们一不小心失散
快把“iPlants”设置为星标吧★
只需三步↓↓
文章顶部点击「iPlants」名称进入公众号主页,点击右上角「三个小点」,点击「设为星标」,iPlants名称旁边出现一个黄色的五角星,就设置成功啦~
iPlants专注于全球植物科学前沿研究报道,已有四十万多学者关注。现已组建了50个500人/群的植物科学研究的研究生/教授的实名认证交流群,全都来自全球各大高校和研究所的同学和老师。欢迎从事植物科学相关研究的同学和老师加入我们,一起讨论学术和梦想。温馨提示:长按下面二维码进群,请备注一下学校+专业+学生/老师,以便我们能拉你进相应的交流群,否则不予通过)投稿、商务合作、转载开白名单等事宜请联系微信ID:18321328797 或邮箱:703131029@qq.com