2026年2月,南京中医药大学团队在期刊《Phytomedicine》(IF:8.3)在线发表题为:Restoring gut microbiota homeostasis to ameliorate colitis via Huangqin decoction的高水平研究论文。
背景:溃疡性结肠炎(UC)是一种炎症性肠道疾病,涉及宿主-微生物群相互作用的失调。黄芩汤(HQD)是一种具有已知抗炎和调节微生物群作用的草药方剂,但其在溃疡性结肠炎中的保护机制尚不清楚。
的:探讨HQD是否通过重建肠道微生物群稳态来改善结肠炎,并阐明其所涉及的免疫和再生机制。
方法:采用DSS诱导的结肠炎小鼠模型评估HQD的作用。通过临床疾病指数、组织学分析和细胞因子水平评估结肠炎的严重程度和炎症情况,并通过宏基因组测序分析肠道微生物群特征。我们使用机制性实验评估特定菌株对肠类器官和中性粒细胞NETosis的影响。
结果:HQD显著缓解了结肠炎症状和炎症反应。它重塑了肠道微生物群,抑制了硫酸还原杆菌科(Desulfovibrionaceae),同时富集了莱氏菌科(Lachnospiraceae)。这一微生物群转变导致NETosis减少并激活Wnt/β-连环蛋白信号通路,从而增强肠干细胞(ISC)增殖,促进黏膜修复。在类器官培养中,莱氏菌科促进类器官生长,而硫酸还原杆菌科则导致上皮损伤,并在免疫环境下独立触发NETosis。值得注意的是,给予莱氏菌科细菌可缓解结肠炎并增加结肠Wnt/β-连环蛋白信号,确认其再生作用。
结论:HQD通过重建肠道微生物群来改善结肠炎,从而抑制有害炎症并促进上皮再生。这些发现为HQD作为一种通过微生物群介导的结肠炎治疗策略提供了机制支持。
1. 揭示黄芩汤通过重塑肠道菌群平衡治疗溃疡性结肠炎的核心机制,发现其抑制脱硫弧菌科、富集毛螺菌科的关键调控作用。
2. 阐明脱硫弧菌科通过诱导中性粒细胞NETosis和破坏肠上皮屏障加重炎症损伤的致病机制。
3. 发现毛螺菌科可激活Wnt/β-catenin信号通路,促进肠道干细胞增殖和黏膜修复的再生功能。
4. 证实黄芩汤有效成分芍药苷和18β-甘草次酸可直接抑制NETosis,实现菌群调控与直接抗炎的双重作用。
5. 建立"菌群-免疫-再生"三维治疗框架,为中药复方通过微生态介导策略治疗炎症性肠病提供新范式。
溃疡性结肠炎(UC)是一种慢性复发性肠道炎症性疾病,全球发病率随城市化进程持续攀升。其发病机制涉及遗传易感性、环境因素、免疫失调和肠道菌群紊乱等多重因素,临床以腹泻、血便和腹痛为主要表现。现有治疗手段包括5-氨基水杨酸、糖皮质激素和生物制剂等,但单靶点治疗存在应答不足、不良反应及复发率高等局限,亟需开发多靶点、低毒性的长期管理策略。
肠道菌群失调被认为是UC发病的核心驱动因素,表现为微生物多样性降低、有益菌减少及致病菌扩张,导致肠道屏障破坏和慢性炎症持续。传统中药以其多组分、多靶点特性及良好耐受性,成为UC治疗的潜在补充方案。黄芩汤作为《伤寒论》经典方剂,具有清热燥湿、调和肠胃的功效,现代药理研究证实其具有抗炎、抗菌及免疫调节作用。然而,该方剂通过调控肠道菌群治疗UC的具体机制尚未明确,特别是其如何识别并调节关键功能菌群、进而影响黏膜修复与免疫稳态的科学问题亟待解决。本研究聚焦黄芩汤对特征性菌群的调控作用及其下游免疫与再生机制,为经典方剂的现代精准应用提供理论依据。
1. 动物模型构建与药效评价:采用2.5% DSS诱导C57BL/6小鼠急性结肠炎模型,设置对照组、模型组及黄芩汤低、中、高剂量组(4.55、9.1、18.2 g/kg),通过体重监测、疾病活动指数评分、结肠长度测量及脾脏/肝脏指数评估炎症严重程度。
2. 组织病理学与炎症因子检测:采集结肠组织进行H&E染色和病理评分;采用ELISA检测血清中GM-CSF、IL-1β、TNF-α等炎症因子水平;通过免疫组化和免疫荧光分析中性粒细胞浸润及NETosis标志物CitH3表达。
3. 肠道干细胞与屏障功能分析:利用免疫荧光检测Lgr5+肠道干细胞、Ki67增殖标志物及Muc2+杯状细胞;通过Alcian蓝染色评估黏液分泌;采用免疫荧光检测紧密连接蛋白ZO-1、E-cadherin和Claudin-1表达。
4. 宏基因组测序与菌群分析:提取结肠黏膜菌群DNA进行宏基因组测序,通过PCoA、LEfSe分析菌群结构差异,筛选黄芩汤响应的关键菌属。
5. 体外机制验证:建立小肠类器官培养体系,分别与脱硫弧菌科(D.V.)和毛螺菌科(L.B.)共培养,评估菌株对类器官生长、干细胞标志物(Olfm4、β-catenin)及Wnt信号通路的影响;分离骨髓中性粒细胞,检测不同菌株及黄芩汤活性成分对NETosis的诱导或抑制作用。
6. 菌群功能验证:采用抗生素清除实验验证黄芩汤疗效的菌群依赖性;通过单独灌胃L.B.(1×10⁸ CFU)验证其对结肠炎的治疗作用及Wnt/β-catenin信号激活效应。
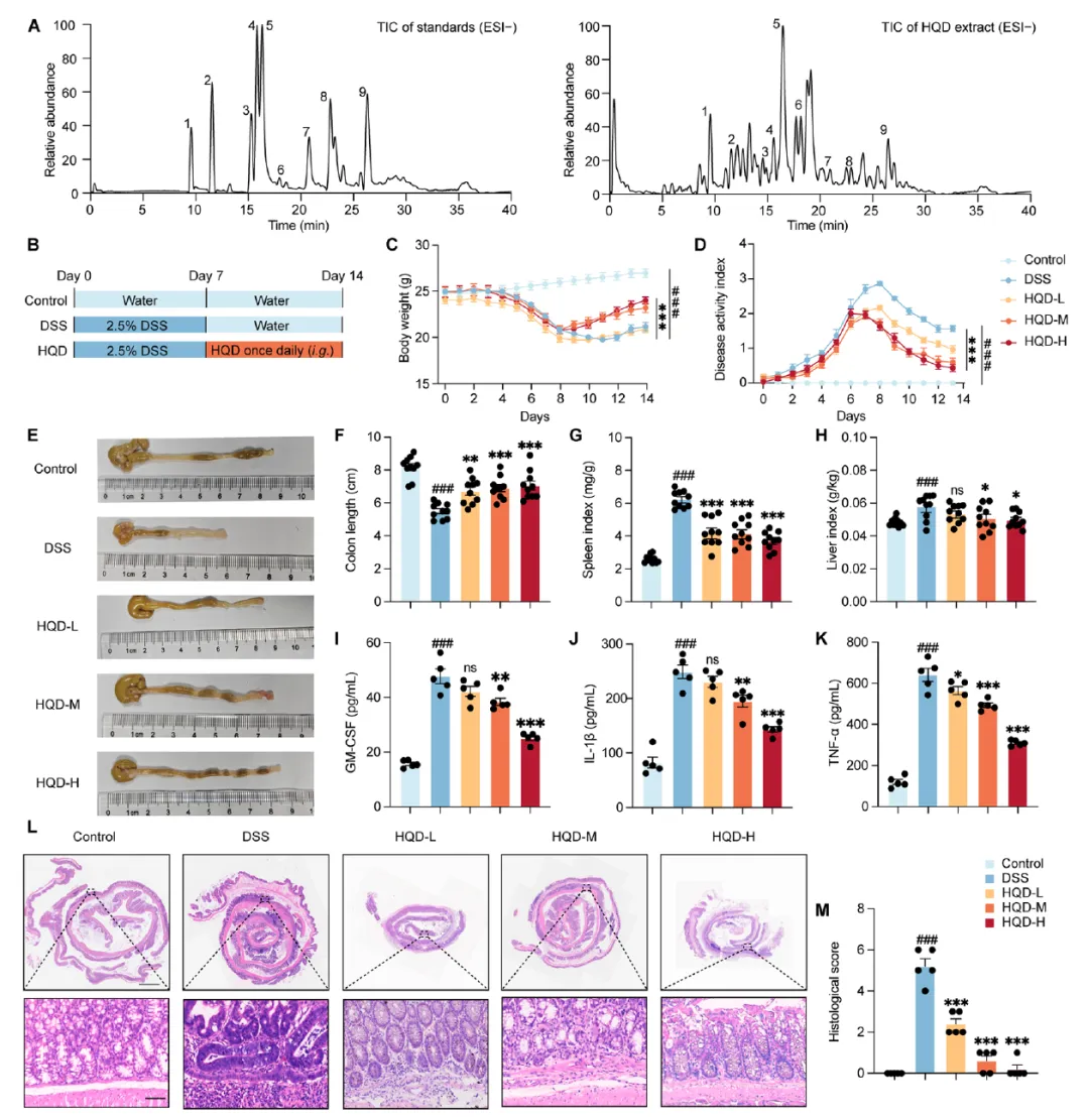
Figure 1展示了黄芩汤(HQD)对DSS诱导的实验性结肠炎的保护作用。通过HPLC-MS/MS鉴定了HQD的主要化学成分(包括芍药苷、黄芩苷、甘草酸等)。在2.5% DSS诱导的结肠炎小鼠模型中,HQD中、高剂量组显著改善了体重下降和疾病活动指数(DAI),缓解了结肠缩短,降低了脾脏和肝脏指数。组织学分析显示HQD明显减轻黏膜损伤和炎症细胞浸润。ELISA结果表明HQD显著降低了血清中GM-CSF、IL-1β和TNF-α等促炎因子水平,证实HQD具有显著的抗炎效果。
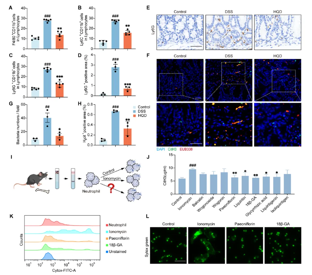
Figure 2探讨了HQD对中性粒细胞介导的结肠炎症的抑制作用。流式细胞术分析显示HQD显著减少了结肠组织中巨噬细胞、单核细胞和中性粒细胞的浸润,其中对中性粒细胞的抑制最为明显。免疫组化证实HQD降低了Ly6G+中性粒细胞的浸润。免疫荧光结合FISH技术发现DSS组中CitH3(NETosis标志物)与肠道细菌共定位显著增加,而HQD处理后明显减少。体外实验表明,HQD成分芍药苷和18β-甘草次酸能有效抑制离子霉素诱导的中性粒细胞NETosis形成。

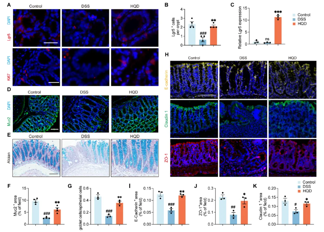
Figure 3研究了HQD对肠道上皮再生和屏障修复的促进作用。免疫荧光结果显示DSS损伤了Lgr5+肠道干细胞,而HQD恢复了其增殖能力(Ki67+),且未引起上皮细胞的恶性增殖。HQD还挽救了DSS损伤的Muc2+杯状细胞和黏液分泌(Alcian蓝染色)。此外,HQD显著上调了紧密连接蛋白ZO-1、E-cadherin和Claudin-1的表达,增强了肠道屏障功能,提示HQD通过促进肠道干细胞介导的再生修复结肠黏膜。

Figure 4分析了HQD对肠道菌群的重塑作用。抗生素清除实验证实HQD的治疗效果依赖于肠道菌群。宏基因组测序显示HQD显著改变了结肠黏膜菌群组成,PCoA分析揭示三组间菌群结构明显分离。LEfSe分析鉴定出DSS组富集脱硫弧菌科(D.V.),而HQD组显著富集毛螺菌科(L.B.)。功能注释分析表明HQD增强了菌群碳水化合物和能量代谢相关基因的表达,提示菌群功能转变与上皮修复程序密切相关。

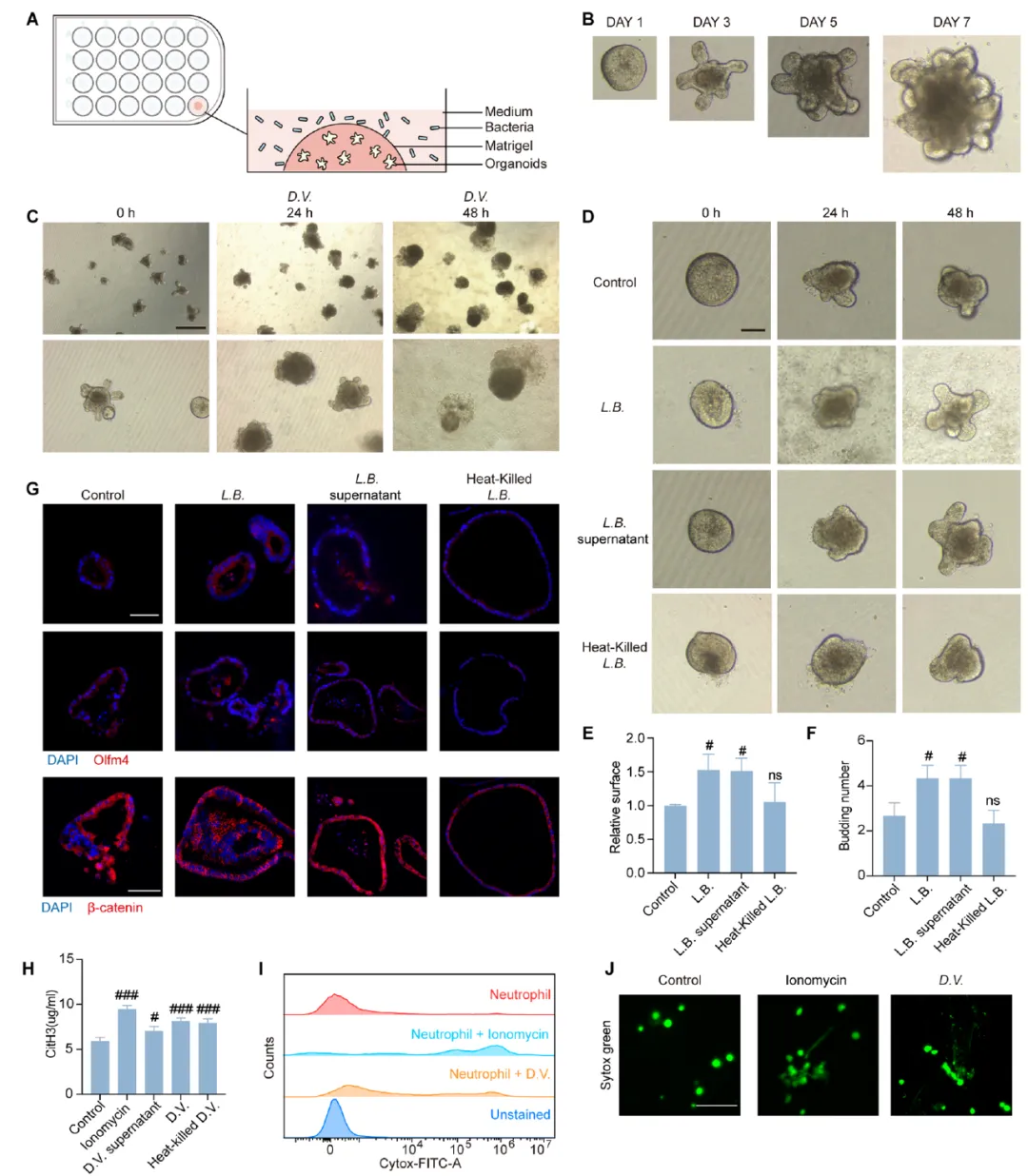
Figure 5揭示了脱硫弧菌科和毛螺菌科对肠道损伤与修复的相反作用。类器官培养实验显示,活D.V.对类器官具有直接细胞毒性,导致上皮损伤随时间加重;而活L.B.及其上清液显著促进类器官生长和出芽,热灭活L.B.则无效。免疫荧光证实L.B.上调了干细胞标志物Olfm4和β-catenin表达。中性粒细胞实验表明,活D.V.和热灭活D.V.均可诱导NETosis,而L.B.无此作用。Wnt抑制剂IWP-2可阻断L.B.的促生长效应,证实Wnt信号通路的关键作用。

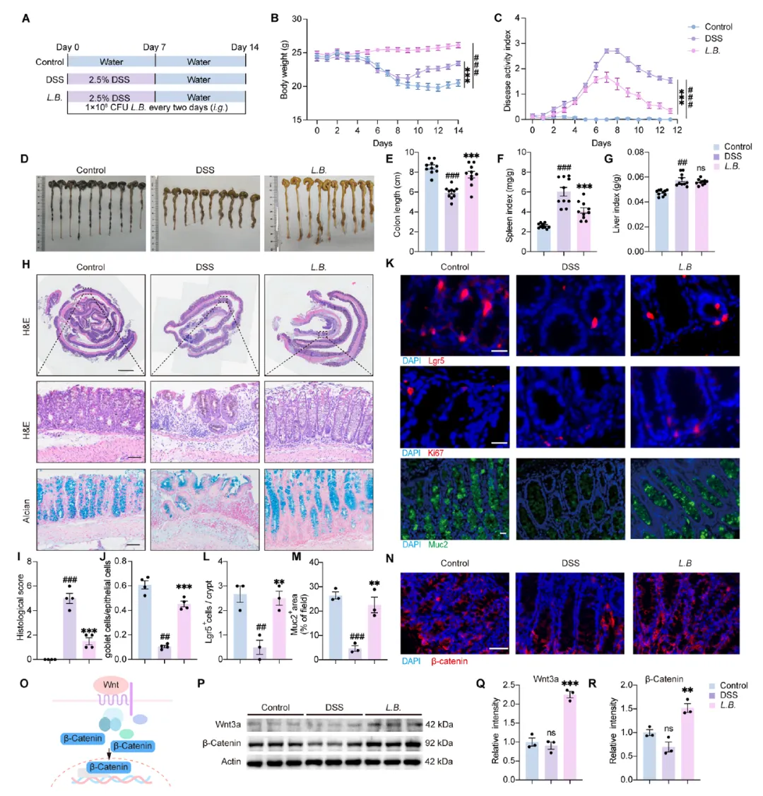
Figure 6验证了毛螺菌科通过促进肠道干细胞增殖缓解结肠炎。动物实验显示,灌胃L.B.(1×10⁸ CFU)显著改善DSS小鼠的体重、DAI和结肠长度,降低脾脏指数,减轻组织病理损伤。免疫荧光表明L.B.恢复了Lgr5+干细胞和Muc2+杯状细胞数量,Western blot证实L.B.上调了Wnt3a和β-catenin蛋白表达,激活Wnt/β-catenin信号通路。此外,L.B.减少了巨噬细胞、单核细胞、中性粒细胞和Th17细胞的浸润,增加了IL-22产生型CD4+T细胞数量,提示L.B.通过免疫调节和干细胞激活双重机制发挥治疗作用。

原文链接
https://pubmed.ncbi.nlm.nih.gov/41691988/
版权声明
标注‘原创’仅代表原创编译,本平台不主张对原文的版权。本平台转载仅出于学术交流和传播信息的需要,不代表本平台观点或证实其内容的真实性。原文版权归原作者所有,作者如不希望被转载或有侵权行为,请联系本平台删除。