


骨关节炎不只是“磨损”,而是关节内部的“炎症风暴”在破坏软骨。科学家发现,一种叫WTAP的蛋白在患者关节里异常增多,它会给一个叫 FRZB 的“刹车基因”贴上RNA标签(m⁶A)让这个“刹车”失效。
2024年1月4日,南京大学医学院附属鼓楼医院徐兴全/蒋青研究团队在Experimental & Molecular Medicine杂志发表了“WTAP-mediated m6A modification of FRZB triggers the inflammatory response via the Wnt signaling pathway in osteoarthritis”揭示了WTAP介导的FRZB的m⁶A修饰通过Wnt信号通路触发骨关节炎中的炎症反应。

越来越多的证据表明,RNA的N⁶-甲基腺苷(m⁶A)修饰在骨关节炎(OA)发病中发挥重要作用。本研究发现,在多种m⁶A“写入蛋白”中,Wilms肿瘤1相关蛋白(WTAP)在临床OA软骨中表达显著升高并促进软骨细胞外基质降解、炎症反应和氧化应激。通过MeRIP-seq与RNA-seq联合分析,研究人员鉴定出Wnt通路拮抗因子卷曲相关蛋白(FRZB)为关键下游靶点:其mRNA在OA软骨中m⁶A修饰水平升高,导致表达显著下调。WTAP通过m⁶A依赖的方式抑制FRZB,从而解除对Wnt/β-catenin信号通路的抑制,激活该通路并诱发软骨损伤表型。
在小鼠OA模型中,关节腔内注射AAV-WTAP反而缓解了疾病进展,而这一保护作用可被Wnt/β-catenin通路激活剂逆转,提示WTAP-FRZB轴在调控OA进程中的核心地位。综上,该研究揭示了WTAP介导的m⁶A修饰通过转录后抑制FRZB,异常激活Wnt/β-catenin通路驱动OA发展,为靶向RNA表观转录调控治疗骨关节炎提供了新策略。

图一 WTAP在TNF-α诱导的软骨细胞和骨关节炎软骨中表达上调
首先,作者检测了临床骨关节炎软骨中主要m⁶A甲基化相关基因的表达,结果表明WTAP是唯一显著上调的甲基转移酶。
为构建细胞水平的骨关节炎模型,使用促炎细胞因子TNF-α处理人软骨细胞。随后,通过软骨基质代谢相关基因和炎症相关基因的mRNA表达升高以及ADAMTS4、ADAMTS5和MMP13蛋白表达增加,证实了类骨关节炎表型的形成。此外,由于软骨中活性氧(ROS)水平升高与骨关节炎进展相关,作者发现经TNF-α刺激的软骨细胞中ROS水平明显上升。值得注意的是,用50 ng/ml TNF-α处理24小时的软骨细胞表现出明显的类骨关节炎表型,因此该条件被用于后续实验。
接下来,在该细胞骨关节炎模型中进一步检测了主要m⁶A甲基化相关基因的表达。在经50 ng/ml TNF-α诱导的软骨细胞中,WTAP的mRNA表达上调最为显著,同时作者也确认了TNF-α处理后软骨细胞中WTAP蛋白表达的升高。这些结果表明,WTAP在骨关节炎软骨中高表达,并可能在骨关节炎进展中发挥重要作用。

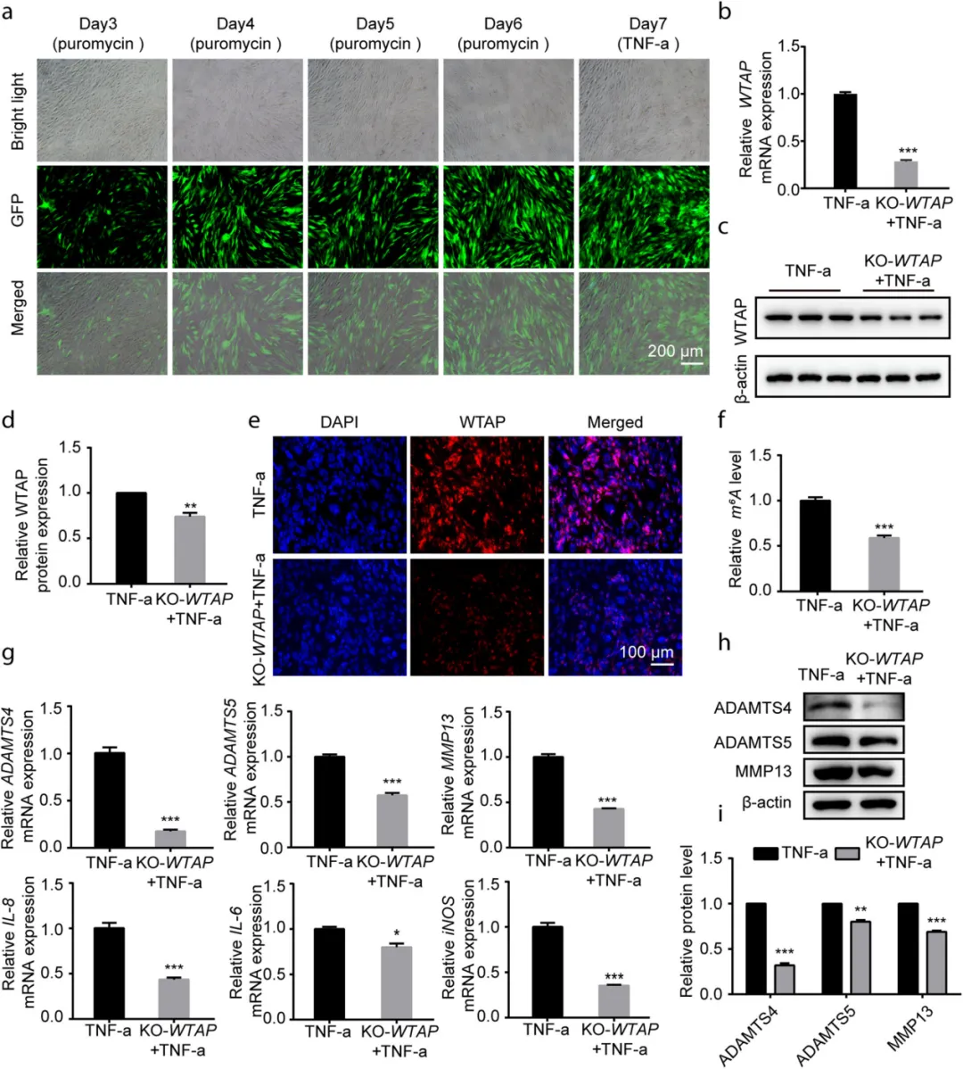
图二 敲除WTAP可缓解骨关节炎软骨细胞的表型
为了评估WTAP在骨关节炎中的作用,作者将过表达WTAP的质粒(flag-WTAP)转染至软骨细胞。经过新霉素筛选24小时后,通过qRT-PCR和Western blotting确认了WTAP的mRNA和蛋白水平显著升高。免疫荧光检测结果也显示软骨细胞中WTAP蛋白表达增加,且WTAP过表达后m⁶A甲基化水平升高。
为评估WTAP对骨关节炎软骨细胞表型的影响,作者检测了ADAMTS4、ADAMTS5、MMP13、IL-6、IL-8和iNOS的mRNA表达水平以及ADAMTS4、ADAMTS5和MMP13的蛋白表达水平,发现它们在WTAP过表达后均显著升高。此外,与对照组相比,过表达WTAP的软骨细胞中活性氧的产生也显著增加。进一步地,作者使用慢病毒转染软骨细胞以敲除WTAP。
经筛选后确定嘌呤霉素的最佳浓度为2.5 μg/mL。在转染第七天,TNF-α处理对转染效率无明显影响。在TNF-α刺激下,WTAP敲除细胞模型中WTAP的mRNA和蛋白水平均显著降低。免疫荧光结果也证实了WTAP慢病毒的有效转染。敲除WTAP后,软骨细胞中的m⁶A水平下降并显著降低了骨关节炎相关基因的mRNA及蛋白表达水平。此外,WTAP敲除还减弱了TNF-α诱导的软骨细胞中活性氧的积累。
综上所述,这些结果表明WTAP参与调控骨关节炎软骨细胞的表型。

图三 抑制WTAP可通过失活Wnt/β-catenin信号通路缓解骨关节炎进展
为了探究WTAP是否在体内参与骨关节炎进展,作者通过关节腔注射对照病毒或携带WTAP干扰序列的腺相关病毒(AAV siWTAP)至DMM诱导的骨关节炎小鼠模型中。敲低效率通过免疫组化得到验证。番红O-快绿染色结果显示,接受AAV siWTAP治疗的小鼠软骨表面损伤明显改善,而对照组则无此效果。
OARSI评分的定量分析表明,对照组小鼠的OARSI评分显著升高,而siWTAP治疗组评分明显降低。免疫组化结果进一步显示,AAV siWTAP注射可缓解骨关节炎小鼠模型中软骨基质的退行性改变,包括分解代谢反应减弱和细胞外基质成分增加。与体外实验结果一致,siWTAP通过抑制FRZB表达使Wnt/β-catenin通路失活,从而改善骨关节炎软骨的降解。
此外,作者发现使用SKL2001激活Wnt/β-catenin信号通路可完全消除siWTAP对骨关节炎软骨及OARSI评分的保护作用。还通过旷场实验(VisuTrack,上海欣软)和足迹分析进一步证实了siWTAP对骨关节炎表型的抑制作用。值得注意的是,在主要器官的组织结构中观察到siWTAP和SKL2001具有良好的生物相容性。这些结果表明,β-catenin通路在WTAP促进骨关节炎软骨分解代谢改变及疾病发展中起关键作用。
总结
本研究揭示了WTAP依赖的RNA m⁶A修饰水平升高会加剧骨关节炎软骨的退变与疾病进展。WTAP以m⁶A依赖的方式稳定FRZB mRNA并激活骨关节炎软骨细胞中的Wnt/β-catenin信号通路。作者的研究结果表明,WTAP介导的RNA m⁶A修饰失调可能是骨关节炎治疗的一个有前景的干预靶点。

https://doi.org/10.1038/s12276-023-01135-5







