点击蓝字 关注我们
KINDERGARTEN


Era 精选


医学SCI通关助攻💪
强直性脊柱炎(AS)、
附着点炎相关关节炎(ERA)等骨生成关节炎,
因异位骨化导致关节僵硬甚至瘫痪,预后极差!
其致病机制一直是谜,
而南京大学孙洋、陈迪俊等团队
终于解锁了这场炎症风暴的核心密码!
Article Introduction

文献解读
Article Interpretation

— Overview of Article —

研究概述
骨生成关节炎以异位骨化和附着点炎为核心特征,致病机制不明。孙洋、陈迪俊团队通过单细胞RNA测序、TCR 图谱分析 33 例患者样本,创建C2V7小鼠模型,结合流式细胞术、免疫荧光等技术,首次揭示XCR1+1型常规树突状细胞(cDC1)通过激活IL-17A+CD8+T细胞加剧炎症,为治疗提供新靶点。

图 .图形摘要

研究方法
Methodology
NO.1临床样本分析
收集ERA、寡关节炎(OligoA)患者配对外周血和滑液样本,开展单细胞RNA测序、TCR 图谱分析及流式细胞术验证
NO.2动物模型构建
以聚集蛋白聚糖衍生肽VG191-115联合II型胶原蛋白,创建高渗透率(>95%)的AS样C2V7小鼠模型
NO.3机制验证
通过配体-受体分析、免疫荧光定位,明确细胞间互作通路
NO.4靶向干预
对C2V7小鼠实施XCL1中和抗体注射,系统评估炎症与异位骨化改善效果。

+“7092509”定制生信方案
聚焦生信数据分析📈 精筑选题设计方案🔨




66分钟前


虚拟敲除,机器学习,国自然热点,GBD2023,CHARLS
共病分析:方案亮眼,价格公道👏

核心结果
Key findings

01.ERA滑液中CD8+T细胞活化且克隆共享
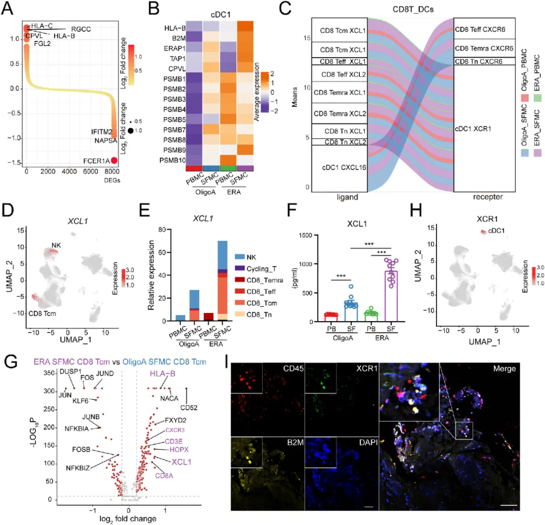
单细胞测序显示,ERA 滑液中 CD8 + 效应 T 细胞和中央记忆 T 细胞比例显著升高,高表达 CXCR3、GZMK 等活化标志物;TCR 分析发现其 V (D) J 使用偏倚,外周血与滑液中 CD8+ T 细胞克隆重叠度高,提示存在特异性抗原应答。。(图 1)

图 1.ERA中的滑膜CD8+T细胞表现出增强的活化及克隆性TCR共享

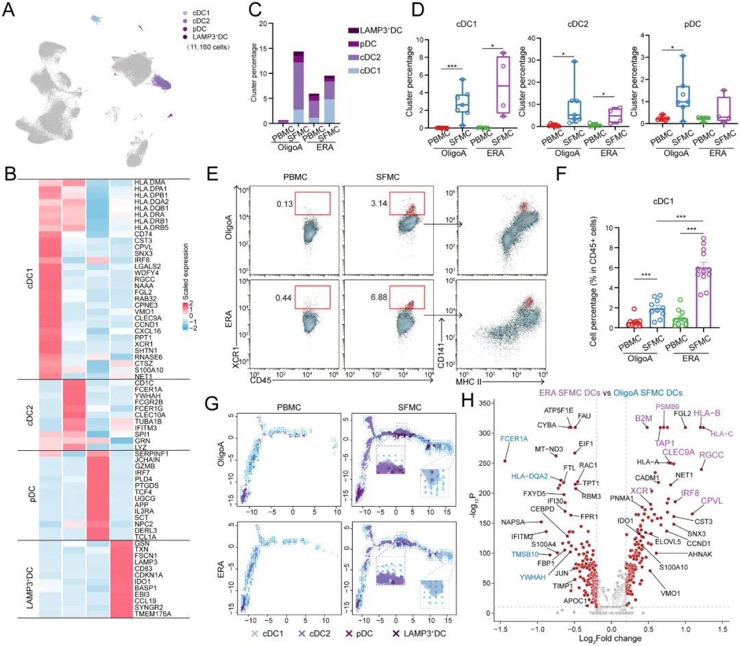
02.cDC1在ERA滑液中选择性富集
从患者样本中鉴定出4类树突状细胞,ERA滑液以cDC1为主(高表达XCR1、CLEC9A),且MHC I抗原呈递基因(HLA-B、TAP1)表达显著升高;OligoA滑液则以 cDC2 为主,凸显两类关节炎的免疫景观差异。(图 2)
图 2.cDC1s在ERA滑液中选择性富集

03.cDC1与CD8+T细胞形成炎症放大环路
配体-受体分析证实,CD8+中央记忆T细胞分泌XCL1,与 cDC1表面XCR1结合;cDC1通过MHC I呈递抗原激活 CD8+T细胞,同时分泌CXCL16招募CXCR6+CD8+T细胞,形成正反馈环路;AS脊柱韧带免疫荧光显示XCR1+cDC1与 MHC I 成分共表达。(图 3)

图 3.ERA滑液中增强的cDC1–CD8+T细胞相互作用

04.C2V7模型完美复刻骨生成关节炎特征
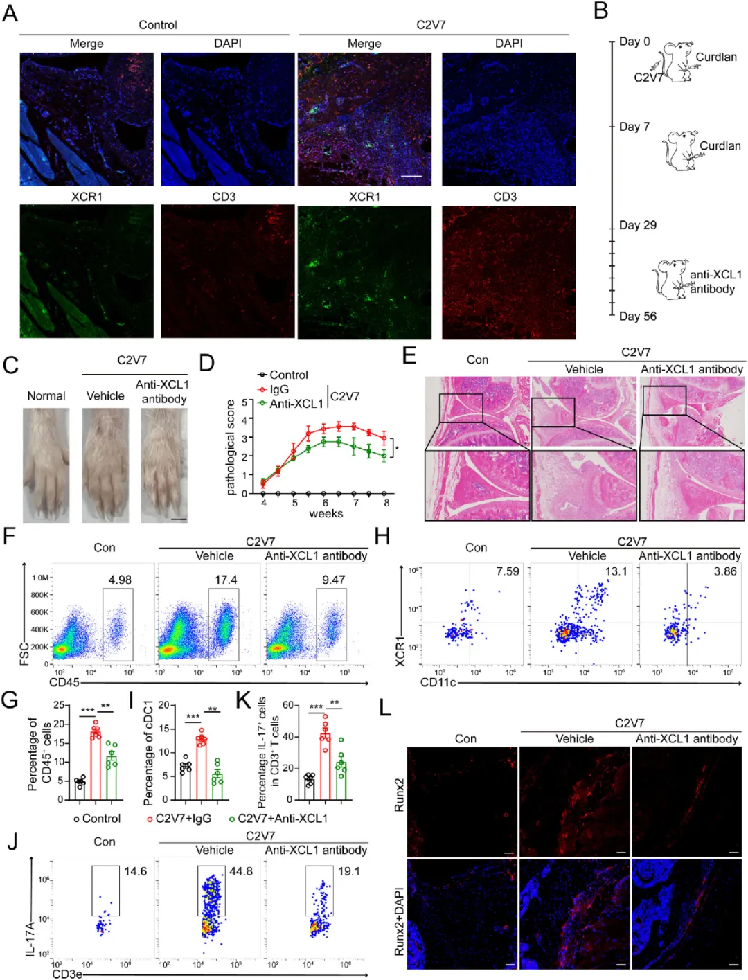
单次免疫 VG191-115+II 型胶原蛋白,可诱导小鼠足爪肿胀、关节炎症、软骨侵蚀和异位骨化,成功模拟 AS 核心病理表现,为机制研究提供可靠工具。(图 4)

图 4.单次接种C2V7可在BALB/c和DBA/1小鼠中诱发类强直性脊柱炎(AS)关节炎

05.cDC1与IL-17A+CD8+T细胞驱动炎症,XCL1阻断有效缓解
C2V7小鼠关节中cDC1和IL-17A+CD8+T细胞大量浸润,CD8+T细胞占比超CD4+T细胞,且80%以上分泌IL-17A;注射XCL1中和抗体后,小鼠关节肿胀减轻、炎症细胞浸润减少,cDC1和IL-17A+CD3+T细胞积累受阻,异位骨化也得到显著抑制。(图 5,图6 )

图 5 .在C2V7模型的炎症关节中,cDC1s和IL-17A+ CD8+ T细胞会聚集

图 6.XCL1阻断可减轻C2V7模型中的关节炎症和异位骨化

文章小结
Summary
本研究通过临床样本分析和动物实验,首次证实XCR1+cDC1通过 MHCI抗原呈递激活CD8+T细胞,诱导其分泌IL-17A,形成正反馈环路加剧骨生成关节炎炎症和异位骨化;靶向阻断XCL1可破坏该通路,有效缓解病情。研究不仅阐明了疾病致病新机制,还提供了可靠的动物模型和潜在治疗靶点,为骨生成关节炎的精准治疗奠定基础。
想利用国自然进行生信分析,高分复刻的友友 可以后台滴滴,私信进行咨询~


别忘了点赞+在看


往期经典回顾
◆
IF19.5!中南大湘雅医院谢辉(国家杰青)团队最新国自然突破:脑内藏 “骨破坏者”!
◆
◆
◆
◆
◆
◆