3月7日,南京农业大学万建民院士团队在国际顶尖综合性期刊《PNAS》上在线发表了一项突破性研究成果。该研究题为“D-amino acid aminotransferase1 regulates grain chalkiness in rice by modulating endoplasmic reticulum stress response”,系统阐明了D-氨基酸代谢如何通过调节内质网胁迫响应来左右水稻籽粒垩白的形成机制,这不仅填补了相关领域的理论空白,更为稻米外观品质的遗传改良提供了宝贵的基因资源。
稻米垩白作为决定其商品价值的关键性状,直接影响着大米的外观、加工性能及食味品质。既往研究多聚焦于淀粉合成、碳氮与能量代谢以及激素调控等通路,认为垩白形成与籽粒灌浆期淀粉和贮藏蛋白的沉积过程紧密相关。然而,作为L-氨基酸立体异构体的D-氨基酸,虽然在细菌细胞壁构建及动物神经免疫调节中扮演重要角色,其在植物体内的生物学功能却长期未被充分认知。
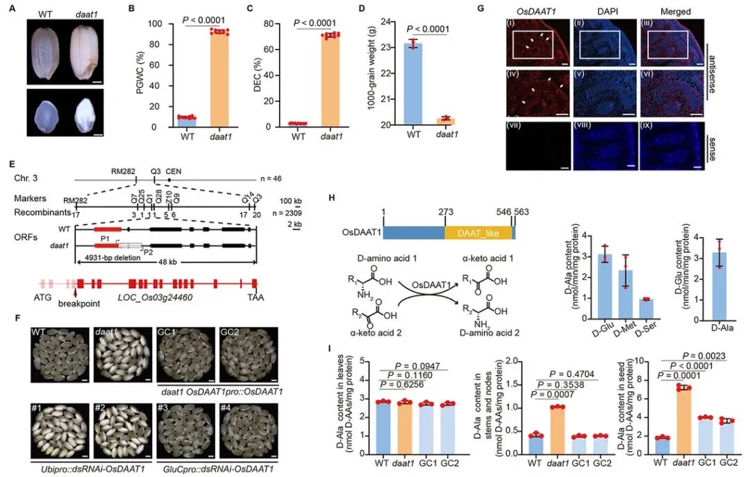
针对这一科学缺口,研究团队利用图位克隆结合遗传互补实验,成功锁定并鉴定出调控水稻垩白的关键基因OsDAAT1。该基因编码一种D-氨基酸氨基转移酶,主要在水稻节间维管组织中高表达,具备在体外催化不同D-氨基酸相互转化的能力。遗传分析进一步揭示,在daat1突变体中,D-丙氨酸在茎秆、节部及发育中的籽粒内显著累积,证实了该基因在维持植物体内D-氨基酸稳态方面的核心作用。
深入的研究发现,D-氨基酸稳态的失衡会诱发严重的内质网胁迫。体外蛋白翻译实验显示,D-氨基酸能够参与新生多肽的合成,这促使团队推测其可能影响生物体内新生蛋白质的异构化水平。尽管此前缺乏有效的体内检测手段,但通过与南开大学李功玉教授团队的紧密合作,研究人员首次在植物中系统鉴定了蛋白质异构化修饰,确证了水稻胚乳中肽链及蛋白质确实存在一定比例的异构化现象。对比分析表明,突变体中的蛋白质异构化水平发生了显著改变,导致多个直接参与淀粉和贮藏蛋白合成的关键酶出现构象异常。这一系列证据链条清晰地表明:D-氨基酸代谢失衡改变了蛋白质异构化修饰,进而触发强烈的内质网胁迫反应,干扰了新合成蛋白的正常折叠及贮藏物质的有序沉积,最终导致籽粒垩白显著增加。
在育种应用前景方面,团队鉴定出OsDAAT1Hap1为低垩白的优异单倍型,携带该单倍型的自然品种及置换系均表现出更低的垩白度。群体遗传分析暗示,该基因在水稻驯化历程中可能经历过人工选择。这一发现为利用分子设计育种技术改良稻米外观品质提供了重要的功能等位基因。
综上所述,本研究首次构建了“D-氨基酸代谢—蛋白质构象稳态—内质网胁迫—垩白形成”的全新调控模型,揭示了D-氨基酸代谢通过调控蛋白质异构化和内质网胁迫响应从而影响水稻籽粒品质的深层机制,为实现水稻产量与品质的协同改良提供了新的理论支撑和遗传靶点。
该论文由南京农业大学董慧教授、雷洁博士、田云录副教授以及南开大学刘娟博士生共同担任第一作者,万建民院士、王益华教授与李功玉教授为共同通讯作者,南京农业大学鲍依群教授、刘峰副教授及中国农科院任玉龙研究员等也参与了此项工作。这是万建民院士团队继在《Nature Genetics》、《Plant Cell》等顶级期刊发表多篇成果后,在稻米外观品质研究领域取得的又一里程碑式进展。
