点击上方蓝字,了解更多精彩内容

你听说过“胆固醇不足也会影响胎儿心脏发育”吗?南京医科大学团队的一项研究揭示,孕期母亲胆固醇水平偏低,会显著增加胎儿患先天性心脏病的风险。通过对5000多个家庭的分析,结合基因测序和动物实验,发现胆固醇不仅是细胞“建筑材料”,更是调控心脏发育关键信号通路的重要分子。更令人振奋的是,适当增加孕期胆固醇摄入,或可有效降低这一风险。今天就带大家深入了解这项改变认知的重要发现。
↓关注生信树,获取更多科研洞察↓
如果你也想用同款思路发文,快关注我们,私信进行咨询吧!


标题:母体胆固醇缺乏会增加先天性心脏缺陷的风险
发表期刊:Signal Transduction And Targeted Therapy
发表时间:2025年11月12日
影响因子:52.7/Q1
母体胆固醇缺乏与后代先天性心脏缺陷(CHDs)风险之间的关系尚不完全清楚。
研究方法
本研究通过出生队列分析、孕鼠药物干预、基因突变小鼠模型构建及高胆固醇饮食干预,多层面揭示了母体胆固醇缺乏与子代先天性心脏病之间的因果关系。
🧬人群队列分析:发现关联
依托5041对母子的出生队列,分析孕期胆固醇水平与胎儿心脏发育的关系,首次发现母体胆固醇过低与子代先心病风险显著相关。
📝药物干预验证:因果证实
通过给孕鼠服用降脂药物(依折麦布、阿托伐他汀)构建低胆固醇模型,证实母体胆固醇缺乏直接导致子代心脏发育异常。
🔬基因机制解析:锁定靶点
对先心病患儿进行全基因组测序,发现并构建携带CYP51A1I383V突变的小鼠模型,揭示胆固醇缺乏通过抑制Hedgehog信号通路影响心脏发育。
💡营养干预验证:找到希望
通过高胆固醇饮食干预,证实孕期补充胆固醇可显著降低突变子代小鼠的先心病发生率,为临床预防提供了潜在干预策略。
你也想尝试这方面的选题?你也想get同款数据库,却不知道该如何下手?不要再犹豫了,快来联系生信树团队!我们为你提供专业的团队服务,数据分析,思路设计统统不再是问题!

研究结果

0
1
母体胆固醇水平与冠心病风险的初步调查
通过彩色超声在产前或产后期间评估胎儿心脏缺陷,而母体胆固醇水平则在妊娠中晚期的常规产前检查中进行评估(图1a)。

图1 母体胆固醇水平与冠心病发生率的关联
受限立方样条分析显示母体胆固醇水平与子代心脏缺陷风险之间存在明显的U型关联,表明母体胆固醇水平过低或过高均与风险增加有关(图1b, c)。
0
2
母体胆固醇降低对小鼠模型后代心脏发育的影响
为了进一步研究母体胆固醇降低对后代心脏发育的影响,我们用饮食对8周大的ICR雌性小鼠进行处理,分别给予肠道胆固醇吸收抑制剂依折麦布或HMG-CoA还原酶抑制剂阿托伐他汀(图2a)。

图2 验证母体低胆固醇小鼠模型后代冠心病风险增加
经过三周的治疗后,将野生型C57BL/6J两细胞胚胎移植到处理组和对照组的ICR雌性小鼠体内。在妊娠第12.5天,母体胆固醇的降低显著降低了胚胎心脏胆固醇水平,这与母体血清胆固醇的变化相呼应(图2f)。
0
3
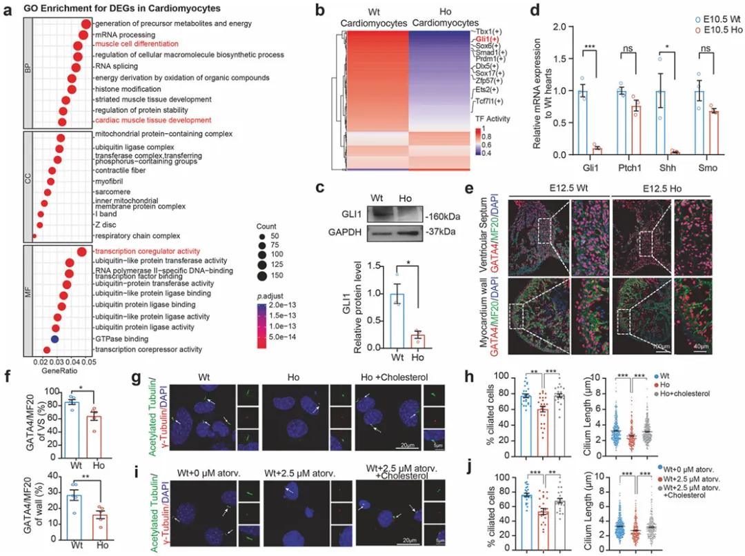
Cyp51I383V变体破坏了胆固醇合成并导致冠心病表型
CYP51,以前被报道为胆固醇合成的关键酶,当被敲除时,在Cyp51−/−胚胎中完全消除了新生胆固醇生物合成,导致E15时100%死亡率和先天性心脏病。我们发现,除了其在成体肝脏中的已知表达外,CYP51还在发育中的心脏中表达(图3a, b)。

图3 Cyp51I383V损害胆固醇合成,导致心脏发育异常
E12.5心脏组织中的胆固醇水平在携带突变Cyp51等位基因的杂合小鼠中降低,而在纯合突变体中几乎检测不到(图3d)。此外,携带突变Cyp51等位基因的成年雌性小鼠血清胆固醇水平也下降(图3e)。
心肌细胞差异表达基因的通路富集分析显示与心肌组织发育、肌肉细胞分化以及转录核心调节因子活性相关(图4a)。

图4 由Cyp51I383V变异引起的胆固醇缺乏导致Hedgehog信号通路活性受损和纤毛发生异常
为了进一步探索这些发现,我们使用SCENIC分析心肌细胞中的转录因子活性,并观察到突变心肌细胞中Hedgehog信号通路的关键效应因子GLI1的活性显著下降(图4b)。
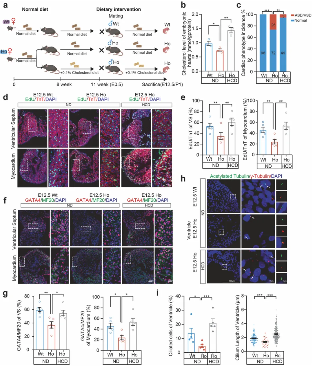
我们研究了是否可以利用母体影响来降低先天性心脏病的风险。为此,我们将Cyp51I383V突变小鼠在高胆固醇饮食下预处理三周,并在整个妊娠期间继续相同的饮食处理(图5a)。

图5 用高胆固醇饮食预先处理携带Cyp51I383V的母亲可以降低后代的冠心病风险
这种喂养干预增加了纯合胚胎心脏中的胆固醇水平(图5b),并显著降低了Cyp51I383V突变体的心脏缺陷发生率,从26.5%降至5.8%(图5c)。
文章小结

这项研究首次从人群流行病学、基因机制到动物模型,系统揭示了母体胆固醇缺乏是子代先天性心脏病的重要风险因素。研究不仅发现了CYP51A1I383V基因突变导致胆固醇合成障碍进而干扰心脏发育的关键机制,更重要的是证实了孕期适量补充胆固醇可显著降低先心病发生风险。这一发现颠覆了“胆固醇越低越好”的传统认知,为先心病的早期预防和营养干预提供了全新的科学依据。
如果你也想用同款思路进行数据分析、思路复现,那就快来联系小树吧!


长按扫描二维码
添加好友
了解更多信息
微信号:ACVC7777
往期推荐
IF42.5!海军军医大学长征医院团队荣登《Cell》!五图一表拿下双一区TOP!



