


Introduction
结直肠癌治疗总遇阻,细胞死亡通路紊乱和肿瘤微环境异质性竟是关键元凶!
✅ 结直肠癌是高发高致死的癌症,现有治疗下耐药问题突出,精准分型指导治疗成迫切需求。
✅ 细胞死亡通路调控着治疗反应,但其与肿瘤微环境的关联,在结直肠癌中仍未被厘清。
✅ 南京医科大学聚焦细胞死亡相关亚型,挖掘其与免疫、治疗的关联,为破解结直肠癌耐药难题找新方向。
✅ 一起来拆解背后的思路框架吧~
关注科研站,每天分享高分文献!可以整理思路、分析数据、写好文章,第一时间投稿抢发,锁定领域首发优势!科研站,助力每一个科研梦想!
Literature sharing
文献分享




近期前沿热点:虚拟细胞、虚拟敲除🌹
专注生信分析,复刻高分思路!包含选题设计方案👍!



结直肠癌治疗耐药是临床难题,程序性细胞死亡通路失调影响治疗反应,但其在塑造肿瘤微环境、引发结直肠癌临床异质性中的综合作用仍未明确。
数据来源与预处理
■公共数据库:从 GEO、TCGA、ArrayExpress 等获取 1140 例 COAD 患者多维度数据及药物敏感性数据。
■ 预处理:fRMA 标准化、ComBat 去批次效应,多探针基因取平均表达值。
亚型分型与验证
■机器学习:基于 12 类 PCD 通路相关基因,用 NMF 聚类分 3 种 PCDS 亚型。
■ 机器学习:通过 NTP 算法,在独立队列验证亚型分类稳健性。
特征分析
■ 转录组:差异基因、功能富集分析;
■ 基因组:TMB、驱动基因突变、MSI 状态分析;
■ 单细胞 / 空间转录组:细胞聚类、伪批量谱构建、配体 - 受体共定位分析。
■ 免疫与临床分析:免疫浸润、TIDE 评分,生存分析及放化疗响应评估。

(研究设计示意图。)
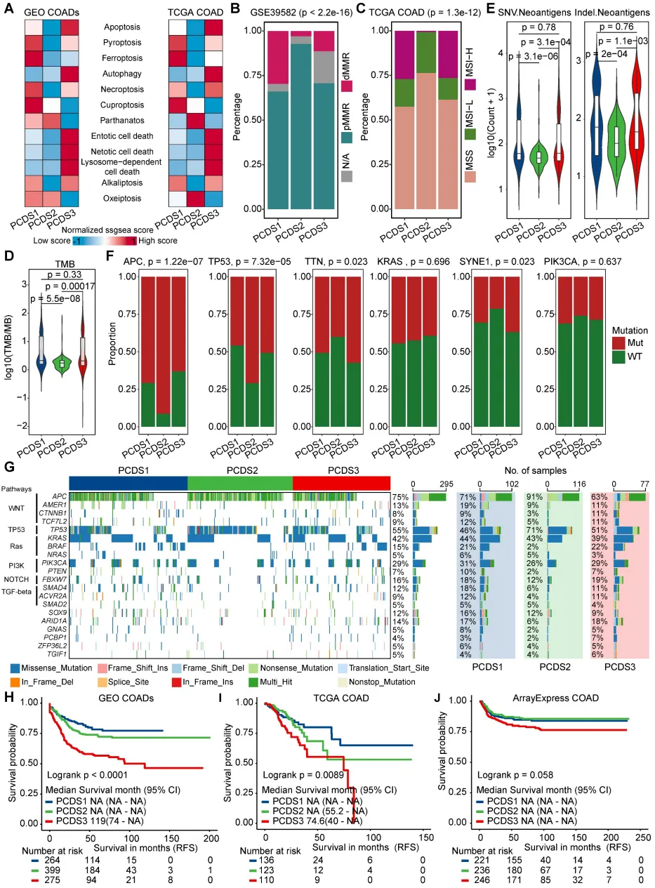
■ 整合 12 种 PCD 通路基因,通过 NMF 聚类将 1140 例患者分为 3 种 PCDS 亚型(PCDS1、PCDS2、PCDS3),筛选出 303 个亚型特征基因。
■ 亚型与 CMS 分类存在重叠与差异:56.15% PCDS2 对应 CMS2,75% PCDS3 对应 CMS4。
■ 独立队列(TCGA、ArrayExpress)验证显示,亚型分类稳健可重复。

(PCDS的定义与鲁棒性验证。)
■ 各亚型 PCD 通路激活模式不同,MMR、MSI 状态分布存在显著差异。
■ PCDS1 和 PCDS3 的 TMB 及新抗原负荷显著高于 PCDS2,APC、TP53 等驱动基因突变频率在亚型间有明显差异。
■ 生存分析证实,PCDS3 预后最差,在多个独立数据集均一致。

(PCDS遗传特征及临床结局的特征性表征。)
■PCDS1 对免疫治疗敏感(响应率 61.76%-67.08%),PCDS3 双重耐药(80% 以上对放化疗无响应),PCDS2 从化疗中获益。
■ PCDS3 免疫抑制分子(PD-L1、CTLA-4 等)表达高,T 细胞功能障碍与排斥评分显著升高。

(PCDS对化疗/免疫治疗的差异性反应。)
■ 单细胞分析识别 9 类主要细胞类型,PCDS3 中内皮细胞和成纤维细胞富集,iCAF 浸润最高。

(不同PCDS患者肿瘤微环境的描述。)
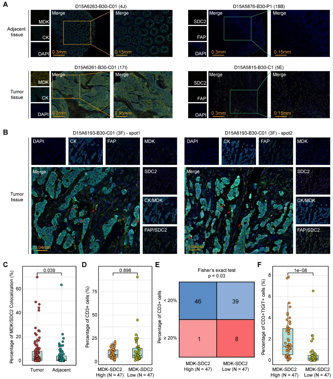
■ PCDS3 中肿瘤细胞与成纤维细胞通过 MDK–SDC2 配体 - 受体轴互作,与 T 细胞排斥相关。

(不同PCDS中成纤维细胞的表征。)
■ mIF 验证显示,肿瘤组织中 MDK–SDC2 共定位率更高,且与 T 细胞耗竭正相关。

(MDK-SDC2介导的肿瘤-纤维细胞相互作用与T细胞功能障碍及排除之间的关联。)
■ SDC2 在 PCDS3 中高表达,通过 oncoPredict 筛选出舒尼替尼为潜在靶向药物 。
■ 舒尼替尼对 PCDS3 的 IC50 显著更低,分子对接显示其与 SDC2 高亲和力结合(S-score 最低 - 17.2199)。

(识别PCDS3患者潜在靶向药物。)
总而言之,本研究构建了结直肠癌 PCDS 分子分型,揭示三类亚型的免疫与治疗差异,发现 PCDS3 亚型的 MDK–SDC2 轴促耐药机制,为该亚型提供舒尼替尼靶向治疗新思路,助力精准诊疗发展。
在生信领域,一篇高分文章的核心竞争力往往在于思路的创新性!如果您也想利用“GEO+多组学+机器学习”冲击高分,联系“科研站”,为您提供更完善的角度!


往期回顾:
IF8.3!恭喜湖北文理学院靠“多组学+机器学习”拿下双一区TOP!解锁肺腺癌脑转移早期预警新路径!
IF14.1!恭喜浙江大学李雪团队0实验发双一区TOP刊!揭示烟雾暴露通过DNA甲基化提升子代IBD风险!
IF32.1!恭喜哈工大王亚东/程亮团队靠“多组学+机器学习”拿下《Nature》子刊!直接打通代谢组与细胞状态反卷积分析!