当前位置:首页>南京>PBJ | 中国药科大学联合南京农大等单位揭示人参皂苷与绞股蓝皂苷LVI生物合成的关键步骤

PBJ | 中国药科大学联合南京农大等单位揭示人参皂苷与绞股蓝皂苷LVI生物合成的关键步骤

  • 2026-05-22 15:17:51
PBJ | 中国药科大学联合南京农大等单位揭示人参皂苷与绞股蓝皂苷LVI生物合成的关键步骤
近日,Plant Biotechnology Journal在线发表了由中国药科大学陆续/李萍团队、南京农业大学薛佳宇团队联合万邦德制药集团有限公司完成题为“Chromosome-Level Genome Assembly of the Allotetraploid Gynostemma pentaphyllum Provides Novel Insights Into the Biosynthesis of Ginsenoside and Gypenoside LVI”的研究论文。该研究发现绥宁绞股蓝道地性形成的重要原因为其四倍体化,首次组装了遂宁绞股蓝种群(Gynostemma pentaphyllum, SN)的染色体级别四倍体基因组,揭示了其异源四倍体起源,并通过多组学联合分析鉴定出一个关键细胞色素P450酶——GpCYP88AB3。该酶具有双重催化功能,能够连续催化达玛烯二醇-II的C-12和C-2羟基化反应,生成原人参二醇(PPD)和2α-OH-PPD,进而参与人参皂苷和绞股蓝皂苷LVI的生物合成。该研究为绞股蓝的功能基因组学、代谢工程育种及合成生物学研究提供了重要的理论基础和基因资源。
绞股蓝(Gynostemma pentaphyllum)是葫芦科多年生草本植物,广泛分布于亚洲地区,是我国重要的药食同源植物 (Zhang et al., 2023)。其富含达玛烷型四环三萜皂苷,包括人参皂苷和绞股蓝皂苷,具有抗炎、抗肿瘤、降血脂、免疫调节等多种药理活性(Gou et al., 2018; Lee et al., 2019; Zu et al., 2021)。这些功效主要归功于其富含的达玛烷型四环三萜皂苷——包括人参皂苷和绞股蓝皂苷(Chen et al., 2023)。绞股蓝自然种群中存在复杂的倍性化,包括二倍体、四倍体、六倍体和八倍体(An et al., 2024)。研究发现,倍性升高的个体往往生物量更大,次生代谢产物也更丰富。这种多倍化现象是植物进化的重要驱动力,通过全基因组加倍促进基因功能分化、代谢通路创新和表型多样化(Paterson and Queitsch, 2024)。绞股蓝在中国俗称“南方人参”,除了可以合成PPD型人参皂苷外还合成具有特征性的 2α-OH PPD 型绞股蓝皂苷(例如绞股蓝皂苷 LVI)(Huang et al., 2022; Lou et al., 2021)。然而,绞股蓝不同地理种群中皂苷含量存在显著差异(Chen et al., 2023),尤其是本研究分析的湖南绥宁SN,四倍体)与广西南宁(NN,二倍体)种群在人参皂苷和2α-OH-PPD型绞股蓝皂苷的积累上表现出明显差异。为揭示其分子机制,研究团队对SN种群进行了全基因组测序、组装与进化分析,并结合转录组、代谢组和功能验证实验,系统解析了绞股蓝皂苷生物合成的分子基础,最终鉴定出一个全新的双功能P450——GpCYP88AB3。全文主要研究结果如下:

1. 四倍体绞股蓝基因组的组装与进化分析

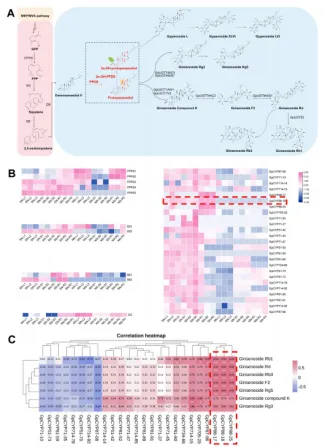
通过LC-QTOF-MS/MS对SN与NN种群中10种主要皂苷(包括Rb1、Rd、Rb3、F2、Rg3、Rg5、Compound K、Gypenoside L、XLVI和LVI)在不同组织中的含量进行分析。研究发现SN种群在所有组织中均显著富集PPD型人参皂苷和2α-OH-PPD型绞股蓝皂苷,尤其是Gypenoside LVI在叶片中含量高达1114.53 μg/g,而NN种群中几乎检测不到(1A-B)。这一显著的代谢差异提示SN种群可能在皂苷合成通路上具有独特的基因资源。
为揭示这一现象背后的遗传基础,研究团队首先对SN种群进行了染色体核型分析和流式细胞检测,确认其为四倍体(2n = 4× = 44),基因组大小约为1.2 Gb。随后,结合PacBio HiFi测序(107 Gb)和Hi-C技术(100×),研究团队成功组装出四个高质量的单倍型基因组(Gpen_A–D),并锚定至11条假染色体上。基因组注释结果显示,四个单倍型分别包含33,559至39,170个蛋白编码基因,重复序列占比约为64%。BUSCO评估显示基因组和基因注释完整性均超过92%,表明该基因组组装质量极高(1C)。

绞股蓝主要皂苷含量及基因组组装分析

2. 基因组结构变异与基因家族扩张

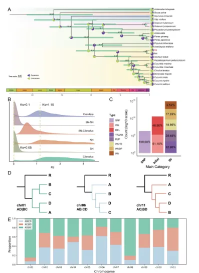
为揭示SN四倍体的进化起源,研究团队构建了包含23个代表性被子植物物种的时间校准系统发育树。结果表明,绞股蓝是葫芦科中最早分化的支系,与五加科(如人参、西洋参)的分化时间约为1.04亿年前。SN与NN种群的分化时间约为495万年前,且SN种群在形成后经历了显著的基因家族扩张(10,681个扩张家族)和收缩(385个收缩家族)。同义替换率(Ks)分析显示,SN种群在分化后经历了一次独立的全基因组加倍事件,进一步支持其异源四倍体起源(2A-B
为深入解析SN四倍体的亚基因组结构,研究团队采用MCScanX和ASTRAL系统发育分析,揭示了四个单倍型在不同染色体上表现出不同的系统发育拓扑结构。例如,chr01–chr03支持AD|BC拓扑结构,chr06–chr07支持AB|CD结构,而chr08–chr11则表现出混合或弱信号,提示可能存在染色体重排、基因丢失或亚基因组间的基因渗透(图2C-E)。这些结果表明,SN四倍体在形成后经历了复杂的亚基因组分化与进化

四倍体SN绞股蓝的进化分析

3. 关键CYP450基因的筛选与功能验证

在皂苷合成通路解析方面,研究团队结合转录组与代谢组数据,系统筛选了与皂苷积累高度相关的CYP450基因。通过HMMER和BLAST筛选,共获得96个高表达(FPKM > 20)的CYP450候选基因。进一步的相关性分析显示,三个CYP88家族成员(GpCYP88-17-18-25)与多种人参皂苷含量呈显著正相关(r > 0.7。其中,GpCYP88-18被命名为GpCYP88AB3,成为后续功能验证的重点对象(图3)。

绞股蓝皂苷LVI生物合成途径的假设及P450候选基因的鉴定

为验证GpCYP88AB3的催化功能,研究团队分别在本氏烟瞬时表达系统和酿酒酵母异源表达系统中进行功能验证(图4和图5)。结果显示,共表达FusSQEGpDSGpCYP88AB3的本氏烟叶片中检测到PPD和2α-OH-PPD的生成,产物保留时间和质谱碎片与标准品一致。在酵母系统中,共表达AtCPR1和GpCYP88AB3的菌株同样检测到PPD和2α-OH-PPD的生成。这些结果证实GpCYP88AB3具有双重催化活性,能够连续催化达玛烯二醇-IIC-12C-2羟基化反应

4 GpCYP88AB3在本氏烟草中的功能验证

酿酒酵母中GpCYP88AB3的功能验证

4. VIGS验证GpCYP88AB3在绞股蓝中的功能

为进一步验证GpCYP88AB3在植物体内的功能,研究团队在绥宁绞股蓝中建立了VIGS(病毒诱导基因沉默)系统。结果显示,沉默GpCYP88AB3后,该基因表达显著下降,上游关键底物PPD、下游产物人参皂苷Rb1,CK和2α-OH-PPD型绞股蓝皂苷XLVI和LVI含量显著下降,而PPD的前体物质达玛烯二醇-II显著积累,进一步证实了GpCYP88AB3在绞股蓝皂苷合成中的关键作用--连续催化达玛烯二醇-IIC-12C-2羟基化反应,生成原人参二醇(PPD)和2α-OH-PPD6)。

绥宁绞股蓝体内VIGS验证GpCYP88AB3功能

5. CYP88基因家族的进化分析

进一步系统发育分析表明,GpCYP88AB3与五加科PPDS酶(CYP716A亚家族)序列相似性低于30%,属于不同的CYP亚家族,表明其在葫芦科与五加科中独立演化,是功能趋同进化的典型实例。此外,CYP88基因家族在绥宁绞股蓝中发生了特异性扩张,GpCYP88AB3所在的支系在四倍体中显著扩展,提示多倍化事件为其功能分化提供了遗传基础7)。

葫芦科CYP基因系统发育分析及CYP88亚家族谱系特异性扩张

综上所述,本研究首次组装了绥宁绞股蓝四倍体种群的染色体级别基因组,揭示了其异源四倍体起源和亚基因组分化特征,系统筛选并验证了关键酶GpCYP88AB3在人参皂苷和绞股蓝皂苷LVI合成中的双重催化功能。该研究为绞股蓝的基因组进化、代谢通路解析、分子育种及合成生物学研究提供了重要基础。

南京野生植物综合利用研究所周佩娜、南京农业大学博士生刘思杰、中国药科大学博士黄丽瑾、硕士生王英平为论文共同第一作者。该研究得到了国家自然科学基金、江苏省基础研究计划等项目的支持,同时得到了万邦德制药集团有限公司的支持和帮助。

论文链接:

https://onlinelibrary.wiley.com/doi/full/10.1111/pbi.70598

References:

l An C, Li D, Lu L, Liu C, Xu X, Xie S, Wang J, Liu R, Yang C, Qin Y and Zheng P (2024) Insights into the Genomic Background of Nine Common Chinese Medicinal Plants by Flow Cytometry and Genome Survey. PLANTS-BASEL13:3536.

l Chen H, Guo M, Dong S, Wu X, Zhang G, He L, Jiao Y, Chen S, Li L and Luo H (2023) A chromosome-scale genome assembly of Artemisia argyi reveals unbiased subgenome evolution and key contributions of gene duplication to volatile terpenoid diversity. PLANT COMMUN4:100516.

l Chen X, Yao C, Hou J, Nie M, Li Y, Wei W, Zhang J, Qu H, Li J, Bi Q and Guo D (2023) Systematical characterization of gypenosides in Gynostemma pentaphyllum and the chemical composition variation of different origins. J PHARMACEUT BIOMED232:115328.

l Gou S, Liu B, Han X, Wang L, Zhong C, Liang S, Liu H, Qiang Y, Zhang Y and Ni J (2018) Anti-atherosclerotic effect of Fermentum Rubrum and Gynostemma pentaphyllum mixture in high-fat emulsion- and vitamin D(3)-induced atherosclerotic rats. J CHIN MED ASSOC81:398-408.

l Huang Y, Wang Y, Liu Y, Jiang C, Wang J, Jiang X, Liu B, Wang L, Ye W, Zhang J, Yin Z and Pan K (2022) Chemical Characterization and Atherosclerosis Alleviation Effects of Gypenosides from Gynostemma pentaphyllum through Ameliorating Endothelial Dysfunction via the PCSK9/LOX-1 Pathway. J AGR FOOD CHEM70:11944-11957.

l Lee HS, Lim S, Jung JI, Kim SM, Lee JK, Kim YH, Cha KM, Oh TK, Moon JM, Kim TY and Kim EJ (2019) Gynostemma Pentaphyllum Extract Ameliorates High-Fat Diet-Induced Obesity in C57BL/6N Mice by Upregulating SIRT1. NUTRIENTS11:2475.

l Lou Y, Zheng X, Huang Y, Mu L, Zhang X, Zhao Z, Song Z, Zhang J, Yin Z and Pan K (2021) New dammarane-type triterpenoid saponins from Gynostemma pentaphyllum and their Sirt1 agonist activity. BIOORG CHEM116:105357.

l Paterson AH and Queitsch C (2024) Genome organization and botanical diversity. PLANT CELL36:1186-1204.

l Zhang X, Zhao Y, Kou Y, Chen X, Yang J, Zhang H, Zhao Z, Zhao Y, Zhao G and Li Z (2023) Diploid chromosome-level reference genome and population genomic analyses provide insights into Gypenoside biosynthesis and demographic evolution of Gynostemma pentaphyllum (Cucurbitaceae). HORTIC RES-ENGLAND10:uhac231.

l Zu M, Duan Y, Xie J, Qi Y, Xie P, Borjigidai A and Piao X (2021) Gypenoside LI arrests the cell cycle of breast cancer in G0/G1 phase by down-regulating E2F1. J ETHNOPHARMACOL273:114017.

 
Pbj

广PbjPlantBiotechnologyJournal稿稿+PIPI

最新文章

随机文章

基本 文件 流程 错误 SQL 调试
  1. 请求信息 : 2026-05-25 06:34:04 HTTP/2.0 GET : https://b.460.net.cn/a/512558.html
  2. 运行时间 : 0.181697s [ 吞吐率:5.50req/s ] 内存消耗:4,548.04kb 文件加载:140
  3. 缓存信息 : 0 reads,0 writes
  4. 会话信息 : SESSION_ID=e0ee9da62e88b67ce7ce3ebeeeb88789
  1. /yingpanguazai/ssd/ssd1/www/b.460.net.cn/public/index.php ( 0.79 KB )
  2. /yingpanguazai/ssd/ssd1/www/b.460.net.cn/vendor/autoload.php ( 0.17 KB )
  3. /yingpanguazai/ssd/ssd1/www/b.460.net.cn/vendor/composer/autoload_real.php ( 2.49 KB )
  4. /yingpanguazai/ssd/ssd1/www/b.460.net.cn/vendor/composer/platform_check.php ( 0.90 KB )
  5. /yingpanguazai/ssd/ssd1/www/b.460.net.cn/vendor/composer/ClassLoader.php ( 14.03 KB )
  6. /yingpanguazai/ssd/ssd1/www/b.460.net.cn/vendor/composer/autoload_static.php ( 4.90 KB )
  7. /yingpanguazai/ssd/ssd1/www/b.460.net.cn/vendor/topthink/think-helper/src/helper.php ( 8.34 KB )
  8. /yingpanguazai/ssd/ssd1/www/b.460.net.cn/vendor/topthink/think-validate/src/helper.php ( 2.19 KB )
  9. /yingpanguazai/ssd/ssd1/www/b.460.net.cn/vendor/topthink/think-orm/src/helper.php ( 1.47 KB )
  10. /yingpanguazai/ssd/ssd1/www/b.460.net.cn/vendor/topthink/think-orm/stubs/load_stubs.php ( 0.16 KB )
  11. /yingpanguazai/ssd/ssd1/www/b.460.net.cn/vendor/topthink/framework/src/think/Exception.php ( 1.69 KB )
  12. /yingpanguazai/ssd/ssd1/www/b.460.net.cn/vendor/topthink/think-container/src/Facade.php ( 2.71 KB )
  13. /yingpanguazai/ssd/ssd1/www/b.460.net.cn/vendor/symfony/deprecation-contracts/function.php ( 0.99 KB )
  14. /yingpanguazai/ssd/ssd1/www/b.460.net.cn/vendor/symfony/polyfill-mbstring/bootstrap.php ( 8.26 KB )
  15. /yingpanguazai/ssd/ssd1/www/b.460.net.cn/vendor/symfony/polyfill-mbstring/bootstrap80.php ( 9.78 KB )
  16. /yingpanguazai/ssd/ssd1/www/b.460.net.cn/vendor/symfony/var-dumper/Resources/functions/dump.php ( 1.49 KB )
  17. /yingpanguazai/ssd/ssd1/www/b.460.net.cn/vendor/topthink/think-dumper/src/helper.php ( 0.18 KB )
  18. /yingpanguazai/ssd/ssd1/www/b.460.net.cn/vendor/symfony/var-dumper/VarDumper.php ( 4.30 KB )
  19. /yingpanguazai/ssd/ssd1/www/b.460.net.cn/vendor/topthink/framework/src/think/App.php ( 15.30 KB )
  20. /yingpanguazai/ssd/ssd1/www/b.460.net.cn/vendor/topthink/think-container/src/Container.php ( 15.76 KB )
  21. /yingpanguazai/ssd/ssd1/www/b.460.net.cn/vendor/psr/container/src/ContainerInterface.php ( 1.02 KB )
  22. /yingpanguazai/ssd/ssd1/www/b.460.net.cn/app/provider.php ( 0.19 KB )
  23. /yingpanguazai/ssd/ssd1/www/b.460.net.cn/vendor/topthink/framework/src/think/Http.php ( 6.04 KB )
  24. /yingpanguazai/ssd/ssd1/www/b.460.net.cn/vendor/topthink/think-helper/src/helper/Str.php ( 7.29 KB )
  25. /yingpanguazai/ssd/ssd1/www/b.460.net.cn/vendor/topthink/framework/src/think/Env.php ( 4.68 KB )
  26. /yingpanguazai/ssd/ssd1/www/b.460.net.cn/app/common.php ( 0.03 KB )
  27. /yingpanguazai/ssd/ssd1/www/b.460.net.cn/vendor/topthink/framework/src/helper.php ( 18.78 KB )
  28. /yingpanguazai/ssd/ssd1/www/b.460.net.cn/vendor/topthink/framework/src/think/Config.php ( 5.54 KB )
  29. /yingpanguazai/ssd/ssd1/www/b.460.net.cn/config/app.php ( 0.95 KB )
  30. /yingpanguazai/ssd/ssd1/www/b.460.net.cn/config/cache.php ( 0.78 KB )
  31. /yingpanguazai/ssd/ssd1/www/b.460.net.cn/config/console.php ( 0.23 KB )
  32. /yingpanguazai/ssd/ssd1/www/b.460.net.cn/config/cookie.php ( 0.56 KB )
  33. /yingpanguazai/ssd/ssd1/www/b.460.net.cn/config/database.php ( 2.47 KB )
  34. /yingpanguazai/ssd/ssd1/www/b.460.net.cn/vendor/topthink/framework/src/think/facade/Env.php ( 1.67 KB )
  35. /yingpanguazai/ssd/ssd1/www/b.460.net.cn/config/filesystem.php ( 0.61 KB )
  36. /yingpanguazai/ssd/ssd1/www/b.460.net.cn/config/lang.php ( 0.91 KB )
  37. /yingpanguazai/ssd/ssd1/www/b.460.net.cn/config/log.php ( 1.35 KB )
  38. /yingpanguazai/ssd/ssd1/www/b.460.net.cn/config/middleware.php ( 0.19 KB )
  39. /yingpanguazai/ssd/ssd1/www/b.460.net.cn/config/route.php ( 1.89 KB )
  40. /yingpanguazai/ssd/ssd1/www/b.460.net.cn/config/session.php ( 0.57 KB )
  41. /yingpanguazai/ssd/ssd1/www/b.460.net.cn/config/trace.php ( 0.34 KB )
  42. /yingpanguazai/ssd/ssd1/www/b.460.net.cn/config/view.php ( 0.82 KB )
  43. /yingpanguazai/ssd/ssd1/www/b.460.net.cn/app/event.php ( 0.25 KB )
  44. /yingpanguazai/ssd/ssd1/www/b.460.net.cn/vendor/topthink/framework/src/think/Event.php ( 7.67 KB )
  45. /yingpanguazai/ssd/ssd1/www/b.460.net.cn/app/service.php ( 0.13 KB )
  46. /yingpanguazai/ssd/ssd1/www/b.460.net.cn/app/AppService.php ( 0.26 KB )
  47. /yingpanguazai/ssd/ssd1/www/b.460.net.cn/vendor/topthink/framework/src/think/Service.php ( 1.64 KB )
  48. /yingpanguazai/ssd/ssd1/www/b.460.net.cn/vendor/topthink/framework/src/think/Lang.php ( 7.35 KB )
  49. /yingpanguazai/ssd/ssd1/www/b.460.net.cn/vendor/topthink/framework/src/lang/zh-cn.php ( 13.70 KB )
  50. /yingpanguazai/ssd/ssd1/www/b.460.net.cn/vendor/topthink/framework/src/think/initializer/Error.php ( 3.31 KB )
  51. /yingpanguazai/ssd/ssd1/www/b.460.net.cn/vendor/topthink/framework/src/think/initializer/RegisterService.php ( 1.33 KB )
  52. /yingpanguazai/ssd/ssd1/www/b.460.net.cn/vendor/services.php ( 0.14 KB )
  53. /yingpanguazai/ssd/ssd1/www/b.460.net.cn/vendor/topthink/framework/src/think/service/PaginatorService.php ( 1.52 KB )
  54. /yingpanguazai/ssd/ssd1/www/b.460.net.cn/vendor/topthink/framework/src/think/service/ValidateService.php ( 0.99 KB )
  55. /yingpanguazai/ssd/ssd1/www/b.460.net.cn/vendor/topthink/framework/src/think/service/ModelService.php ( 2.04 KB )
  56. /yingpanguazai/ssd/ssd1/www/b.460.net.cn/vendor/topthink/think-trace/src/Service.php ( 0.77 KB )
  57. /yingpanguazai/ssd/ssd1/www/b.460.net.cn/vendor/topthink/framework/src/think/Middleware.php ( 6.72 KB )
  58. /yingpanguazai/ssd/ssd1/www/b.460.net.cn/vendor/topthink/framework/src/think/initializer/BootService.php ( 0.77 KB )
  59. /yingpanguazai/ssd/ssd1/www/b.460.net.cn/vendor/topthink/think-orm/src/Paginator.php ( 11.86 KB )
  60. /yingpanguazai/ssd/ssd1/www/b.460.net.cn/vendor/topthink/think-validate/src/Validate.php ( 63.20 KB )
  61. /yingpanguazai/ssd/ssd1/www/b.460.net.cn/vendor/topthink/think-orm/src/Model.php ( 23.55 KB )
  62. /yingpanguazai/ssd/ssd1/www/b.460.net.cn/vendor/topthink/think-orm/src/model/concern/Attribute.php ( 21.05 KB )
  63. /yingpanguazai/ssd/ssd1/www/b.460.net.cn/vendor/topthink/think-orm/src/model/concern/AutoWriteData.php ( 4.21 KB )
  64. /yingpanguazai/ssd/ssd1/www/b.460.net.cn/vendor/topthink/think-orm/src/model/concern/Conversion.php ( 6.44 KB )
  65. /yingpanguazai/ssd/ssd1/www/b.460.net.cn/vendor/topthink/think-orm/src/model/concern/DbConnect.php ( 5.16 KB )
  66. /yingpanguazai/ssd/ssd1/www/b.460.net.cn/vendor/topthink/think-orm/src/model/concern/ModelEvent.php ( 2.33 KB )
  67. /yingpanguazai/ssd/ssd1/www/b.460.net.cn/vendor/topthink/think-orm/src/model/concern/RelationShip.php ( 28.29 KB )
  68. /yingpanguazai/ssd/ssd1/www/b.460.net.cn/vendor/topthink/think-helper/src/contract/Arrayable.php ( 0.09 KB )
  69. /yingpanguazai/ssd/ssd1/www/b.460.net.cn/vendor/topthink/think-helper/src/contract/Jsonable.php ( 0.13 KB )
  70. /yingpanguazai/ssd/ssd1/www/b.460.net.cn/vendor/topthink/think-orm/src/model/contract/Modelable.php ( 0.09 KB )
  71. /yingpanguazai/ssd/ssd1/www/b.460.net.cn/vendor/topthink/framework/src/think/Db.php ( 2.88 KB )
  72. /yingpanguazai/ssd/ssd1/www/b.460.net.cn/vendor/topthink/think-orm/src/DbManager.php ( 8.52 KB )
  73. /yingpanguazai/ssd/ssd1/www/b.460.net.cn/vendor/topthink/framework/src/think/Log.php ( 6.28 KB )
  74. /yingpanguazai/ssd/ssd1/www/b.460.net.cn/vendor/topthink/framework/src/think/Manager.php ( 3.92 KB )
  75. /yingpanguazai/ssd/ssd1/www/b.460.net.cn/vendor/psr/log/src/LoggerTrait.php ( 2.69 KB )
  76. /yingpanguazai/ssd/ssd1/www/b.460.net.cn/vendor/psr/log/src/LoggerInterface.php ( 2.71 KB )
  77. /yingpanguazai/ssd/ssd1/www/b.460.net.cn/vendor/topthink/framework/src/think/Cache.php ( 4.92 KB )
  78. /yingpanguazai/ssd/ssd1/www/b.460.net.cn/vendor/psr/simple-cache/src/CacheInterface.php ( 4.71 KB )
  79. /yingpanguazai/ssd/ssd1/www/b.460.net.cn/vendor/topthink/think-helper/src/helper/Arr.php ( 16.63 KB )
  80. /yingpanguazai/ssd/ssd1/www/b.460.net.cn/vendor/topthink/framework/src/think/cache/driver/File.php ( 7.84 KB )
  81. /yingpanguazai/ssd/ssd1/www/b.460.net.cn/vendor/topthink/framework/src/think/cache/Driver.php ( 9.03 KB )
  82. /yingpanguazai/ssd/ssd1/www/b.460.net.cn/vendor/topthink/framework/src/think/contract/CacheHandlerInterface.php ( 1.99 KB )
  83. /yingpanguazai/ssd/ssd1/www/b.460.net.cn/app/Request.php ( 0.09 KB )
  84. /yingpanguazai/ssd/ssd1/www/b.460.net.cn/vendor/topthink/framework/src/think/Request.php ( 55.78 KB )
  85. /yingpanguazai/ssd/ssd1/www/b.460.net.cn/app/middleware.php ( 0.25 KB )
  86. /yingpanguazai/ssd/ssd1/www/b.460.net.cn/vendor/topthink/framework/src/think/Pipeline.php ( 2.61 KB )
  87. /yingpanguazai/ssd/ssd1/www/b.460.net.cn/vendor/topthink/think-trace/src/TraceDebug.php ( 3.40 KB )
  88. /yingpanguazai/ssd/ssd1/www/b.460.net.cn/vendor/topthink/framework/src/think/middleware/SessionInit.php ( 1.94 KB )
  89. /yingpanguazai/ssd/ssd1/www/b.460.net.cn/vendor/topthink/framework/src/think/Session.php ( 1.80 KB )
  90. /yingpanguazai/ssd/ssd1/www/b.460.net.cn/vendor/topthink/framework/src/think/session/driver/File.php ( 6.27 KB )
  91. /yingpanguazai/ssd/ssd1/www/b.460.net.cn/vendor/topthink/framework/src/think/contract/SessionHandlerInterface.php ( 0.87 KB )
  92. /yingpanguazai/ssd/ssd1/www/b.460.net.cn/vendor/topthink/framework/src/think/session/Store.php ( 7.12 KB )
  93. /yingpanguazai/ssd/ssd1/www/b.460.net.cn/vendor/topthink/framework/src/think/Route.php ( 23.73 KB )
  94. /yingpanguazai/ssd/ssd1/www/b.460.net.cn/vendor/topthink/framework/src/think/route/RuleName.php ( 5.75 KB )
  95. /yingpanguazai/ssd/ssd1/www/b.460.net.cn/vendor/topthink/framework/src/think/route/Domain.php ( 2.53 KB )
  96. /yingpanguazai/ssd/ssd1/www/b.460.net.cn/vendor/topthink/framework/src/think/route/RuleGroup.php ( 22.43 KB )
  97. /yingpanguazai/ssd/ssd1/www/b.460.net.cn/vendor/topthink/framework/src/think/route/Rule.php ( 26.95 KB )
  98. /yingpanguazai/ssd/ssd1/www/b.460.net.cn/vendor/topthink/framework/src/think/route/RuleItem.php ( 9.78 KB )
  99. /yingpanguazai/ssd/ssd1/www/b.460.net.cn/route/app.php ( 1.72 KB )
  100. /yingpanguazai/ssd/ssd1/www/b.460.net.cn/vendor/topthink/framework/src/think/facade/Route.php ( 4.70 KB )
  101. /yingpanguazai/ssd/ssd1/www/b.460.net.cn/vendor/topthink/framework/src/think/route/dispatch/Controller.php ( 4.74 KB )
  102. /yingpanguazai/ssd/ssd1/www/b.460.net.cn/vendor/topthink/framework/src/think/route/Dispatch.php ( 10.44 KB )
  103. /yingpanguazai/ssd/ssd1/www/b.460.net.cn/app/controller/Index.php ( 4.81 KB )
  104. /yingpanguazai/ssd/ssd1/www/b.460.net.cn/app/BaseController.php ( 2.05 KB )
  105. /yingpanguazai/ssd/ssd1/www/b.460.net.cn/vendor/topthink/think-orm/src/facade/Db.php ( 0.93 KB )
  106. /yingpanguazai/ssd/ssd1/www/b.460.net.cn/vendor/topthink/think-orm/src/db/connector/Mysql.php ( 5.44 KB )
  107. /yingpanguazai/ssd/ssd1/www/b.460.net.cn/vendor/topthink/think-orm/src/db/PDOConnection.php ( 52.47 KB )
  108. /yingpanguazai/ssd/ssd1/www/b.460.net.cn/vendor/topthink/think-orm/src/db/Connection.php ( 8.39 KB )
  109. /yingpanguazai/ssd/ssd1/www/b.460.net.cn/vendor/topthink/think-orm/src/db/ConnectionInterface.php ( 4.57 KB )
  110. /yingpanguazai/ssd/ssd1/www/b.460.net.cn/vendor/topthink/think-orm/src/db/builder/Mysql.php ( 16.58 KB )
  111. /yingpanguazai/ssd/ssd1/www/b.460.net.cn/vendor/topthink/think-orm/src/db/Builder.php ( 24.06 KB )
  112. /yingpanguazai/ssd/ssd1/www/b.460.net.cn/vendor/topthink/think-orm/src/db/BaseBuilder.php ( 27.50 KB )
  113. /yingpanguazai/ssd/ssd1/www/b.460.net.cn/vendor/topthink/think-orm/src/db/Query.php ( 15.71 KB )
  114. /yingpanguazai/ssd/ssd1/www/b.460.net.cn/vendor/topthink/think-orm/src/db/BaseQuery.php ( 45.13 KB )
  115. /yingpanguazai/ssd/ssd1/www/b.460.net.cn/vendor/topthink/think-orm/src/db/concern/TimeFieldQuery.php ( 7.43 KB )
  116. /yingpanguazai/ssd/ssd1/www/b.460.net.cn/vendor/topthink/think-orm/src/db/concern/AggregateQuery.php ( 3.26 KB )
  117. /yingpanguazai/ssd/ssd1/www/b.460.net.cn/vendor/topthink/think-orm/src/db/concern/ModelRelationQuery.php ( 20.07 KB )
  118. /yingpanguazai/ssd/ssd1/www/b.460.net.cn/vendor/topthink/think-orm/src/db/concern/ParamsBind.php ( 3.66 KB )
  119. /yingpanguazai/ssd/ssd1/www/b.460.net.cn/vendor/topthink/think-orm/src/db/concern/ResultOperation.php ( 7.01 KB )
  120. /yingpanguazai/ssd/ssd1/www/b.460.net.cn/vendor/topthink/think-orm/src/db/concern/WhereQuery.php ( 19.37 KB )
  121. /yingpanguazai/ssd/ssd1/www/b.460.net.cn/vendor/topthink/think-orm/src/db/concern/JoinAndViewQuery.php ( 7.11 KB )
  122. /yingpanguazai/ssd/ssd1/www/b.460.net.cn/vendor/topthink/think-orm/src/db/concern/TableFieldInfo.php ( 2.63 KB )
  123. /yingpanguazai/ssd/ssd1/www/b.460.net.cn/vendor/topthink/think-orm/src/db/concern/Transaction.php ( 2.77 KB )
  124. /yingpanguazai/ssd/ssd1/www/b.460.net.cn/vendor/topthink/framework/src/think/log/driver/File.php ( 5.96 KB )
  125. /yingpanguazai/ssd/ssd1/www/b.460.net.cn/vendor/topthink/framework/src/think/contract/LogHandlerInterface.php ( 0.86 KB )
  126. /yingpanguazai/ssd/ssd1/www/b.460.net.cn/vendor/topthink/framework/src/think/log/Channel.php ( 3.89 KB )
  127. /yingpanguazai/ssd/ssd1/www/b.460.net.cn/vendor/topthink/framework/src/think/event/LogRecord.php ( 1.02 KB )
  128. /yingpanguazai/ssd/ssd1/www/b.460.net.cn/vendor/topthink/think-helper/src/Collection.php ( 16.47 KB )
  129. /yingpanguazai/ssd/ssd1/www/b.460.net.cn/vendor/topthink/framework/src/think/facade/View.php ( 1.70 KB )
  130. /yingpanguazai/ssd/ssd1/www/b.460.net.cn/vendor/topthink/framework/src/think/View.php ( 4.39 KB )
  131. /yingpanguazai/ssd/ssd1/www/b.460.net.cn/vendor/topthink/framework/src/think/Response.php ( 8.81 KB )
  132. /yingpanguazai/ssd/ssd1/www/b.460.net.cn/vendor/topthink/framework/src/think/response/View.php ( 3.29 KB )
  133. /yingpanguazai/ssd/ssd1/www/b.460.net.cn/vendor/topthink/framework/src/think/Cookie.php ( 6.06 KB )
  134. /yingpanguazai/ssd/ssd1/www/b.460.net.cn/vendor/topthink/think-view/src/Think.php ( 8.38 KB )
  135. /yingpanguazai/ssd/ssd1/www/b.460.net.cn/vendor/topthink/framework/src/think/contract/TemplateHandlerInterface.php ( 1.60 KB )
  136. /yingpanguazai/ssd/ssd1/www/b.460.net.cn/vendor/topthink/think-template/src/Template.php ( 46.61 KB )
  137. /yingpanguazai/ssd/ssd1/www/b.460.net.cn/vendor/topthink/think-template/src/template/driver/File.php ( 2.41 KB )
  138. /yingpanguazai/ssd/ssd1/www/b.460.net.cn/vendor/topthink/think-template/src/template/contract/DriverInterface.php ( 0.86 KB )
  139. /yingpanguazai/ssd/ssd1/www/b.460.net.cn/runtime/temp/b35eef690f41e64ad9e1c098cfc7d3bc.php ( 11.98 KB )
  140. /yingpanguazai/ssd/ssd1/www/b.460.net.cn/vendor/topthink/think-trace/src/Html.php ( 4.42 KB )
  1. CONNECT:[ UseTime:0.000500s ] mysql:host=127.0.0.1;port=3306;dbname=b460;charset=utf8mb4
  2. SHOW FULL COLUMNS FROM `fenlei` [ RunTime:0.001712s ]
  3. SELECT * FROM `fenlei` WHERE `fid` = 0 [ RunTime:0.000756s ]
  4. SELECT * FROM `fenlei` WHERE `fid` = 63 [ RunTime:0.000710s ]
  5. SHOW FULL COLUMNS FROM `set` [ RunTime:0.001324s ]
  6. SELECT * FROM `set` [ RunTime:0.000533s ]
  7. SHOW FULL COLUMNS FROM `article` [ RunTime:0.001572s ]
  8. SELECT * FROM `article` WHERE `id` = 512558 LIMIT 1 [ RunTime:0.001226s ]
  9. UPDATE `article` SET `lasttime` = 1779662044 WHERE `id` = 512558 [ RunTime:0.023153s ]
  10. SELECT * FROM `fenlei` WHERE `id` = 65 LIMIT 1 [ RunTime:0.002224s ]
  11. SELECT * FROM `article` WHERE `id` < 512558 ORDER BY `id` DESC LIMIT 1 [ RunTime:0.001221s ]
  12. SELECT * FROM `article` WHERE `id` > 512558 ORDER BY `id` ASC LIMIT 1 [ RunTime:0.001184s ]
  13. SELECT * FROM `article` WHERE `id` < 512558 ORDER BY `id` DESC LIMIT 10 [ RunTime:0.001971s ]
  14. SELECT * FROM `article` WHERE `id` < 512558 ORDER BY `id` DESC LIMIT 10,10 [ RunTime:0.014414s ]
  15. SELECT * FROM `article` WHERE `id` < 512558 ORDER BY `id` DESC LIMIT 20,10 [ RunTime:0.002356s ]
0.185545s