当前位置:首页>南京>医学界沸腾!南京中医药大学全球首发:乌梅纳米囊泡携miR159精准“拆弹”,溃疡性结肠炎迎来“食疗级”新武器!

医学界沸腾!南京中医药大学全球首发:乌梅纳米囊泡携miR159精准“拆弹”,溃疡性结肠炎迎来“食疗级”新武器!

  • 2026-03-23 20:22:50
医学界沸腾!南京中医药大学全球首发:乌梅纳米囊泡携miR159精准“拆弹”,溃疡性结肠炎迎来“食疗级”新武器!
溃疡性结肠炎(ulcerative colitis, UC)作为炎症性肠病(inflammatory bowel disease, IBD)的主要亚型,正以惊人的速度席卷全球,成为消化科门诊中最棘手的慢性疾病之一。当前临床治疗手段主要包括氨基水杨酸制剂、糖皮质激素、免疫抑制剂以及近年来兴起的生物制剂如抗肿瘤坏死因子α单抗,然而这些药物普遍存在应答率有限、继发感染风险高、骨髓抑制、肝肾功能损伤及价格昂贵等问题,约三分之一的患者最终因药物抵抗或严重不良反应而不得不接受结肠切除术。因此,寻找安全有效、靶向精准、可口服的新型治疗策略,成为中西医消化领域共同面临的迫切需求。
乌梅(Prunus mume, PM)作为药食同源的经典果品,在中国、日本、韩国等东亚国家有着数千年的食用与药用历史,《神农本草经》将其列为中品,谓其"主下气,除热烦满,安心,止肢体痛,偏枯不仁,死肌,去青黑痣,恶疾";李时珍《本草纲目》更详载其"敛肺涩肠,治久嗽泻痢,反胃噎膈,蛔厥吐利"。现代药理学研究证实青梅具有调节胃肠动力、抗氧化、抗菌及止泻等多重功效,但其发挥肠道保护作用的精确物质基础与分子机制始终未能阐明。
南京中医药大学吕琪、杨红琼等学者在这一背景下开展系统研究,首次从青梅中分离纯化出EVLPs,证实其口服给药可特异性靶向结肠巨噬细胞,通过携带的miR159阻断NEK7-NLRP3相互作用,选择性抑制NLRP3炎症小体激活,从而显著缓解实验性结肠炎,这一发现不仅为青梅的传统功效提供了现代科学依据,更为UC的纳米药物治疗开辟了全新路径。
图1 论文首图
PM-EVLPs的表征与稳定性  
研究团队从浙江绍兴上虞乌梅基地采集新鲜青梅果实,经严格清洗、去皮、切块、榨汁后获得乌梅原汁,采用差速离心联合蔗糖密度梯度超离的方法进行EVLPs分离纯化。纳米颗粒追踪分析(NTA)显示,PM-EVLPs平均粒径约124纳米,粒径分布均一,符合植物外泌体样纳米颗粒的典型尺寸范围;透射电镜下观察可见清晰的杯状双层膜结构,形态与哺乳动物外泌体高度相似;Zetasizer测定其表面ζ电位约为-27毫伏,负电荷特性有助于在生理环境中保持稳定分散并减少非特异性吸附。
进一步采用RNA深度测序、蛋白质组学及脂质组学对PM-EVLPs进行多组学成分解析,结果显示RNA组分以微小RNA(microRNA, miRNA)为主,长度集中在20个核苷酸左右,其中miR159、miR482、miR6300、miR1222、miR396及miR166丰度最高;蛋白质组分主要参与单细胞生物过程、嘌呤核糖核苷代谢及一般细胞过程;脂质组分则以二酰甘油(约20%)、溶血磷脂胆碱(15%-20%)及N-花生四烯酸甘氨酸(约15%)为主。
鉴于口服给药的临床便利性,研究团队特别评估了PM-EVLPs在模拟胃肠液中的稳定性,将PM-EVLPs分别置于pH 2.0模拟胃液(含胃蛋白酶)及pH 7.4模拟肠液(含胰蛋白酶、胆盐)中37℃孵育,于不同时间点取样测定粒径,结果令人鼓舞:PM-EVLPs在两种极端环境中粒径始终维持在120-130纳米区间,未见明显聚集或降解,提示其具备良好的胃肠耐受性,为口服递送奠定了坚实基础

图2 PM-EVLPs的表征与稳定性  

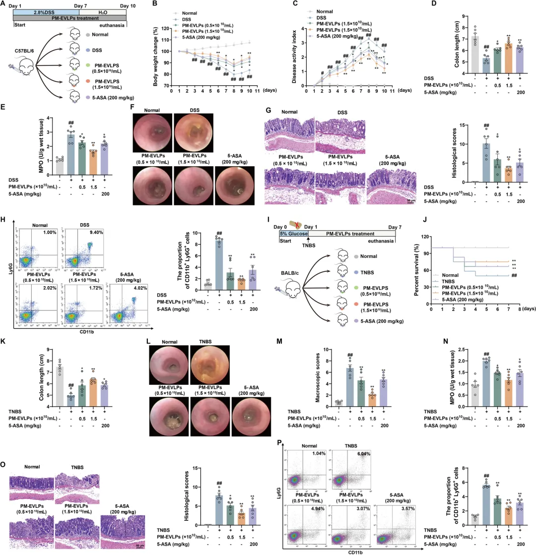
口服PM-EVLPs显著缓解小鼠结肠炎  
实验采用两种经典模型:C57BL/6雌鼠2.8% DSS自由饮用7 d,以及BALB/c雄鼠2 mg TNBS/40%乙醇灌肠。造模当日即给予PM-EVLPs(0.5或1.5×10¹⁰颗粒/mL,每日灌胃)或阳性对照5-ASA(200 mg/kg)。结果显示,DSS组第8天体重下降约20%,DAI评分高达11,结肠缩短、MPO活性升高、内镜下弥漫性溃疡;而PM-EVLPs高剂量组体重仅下降5%,DAI降至4,结肠长度与MPO均恢复至接近正常,镜下仅见轻度上皮缺损。TNBS模型中,PM-EVLPs更将死亡率由50%拉低至20%,宏观评分、组织学损伤及中性粒细胞浸润显著减轻。安全性评价显示,连续10 d高剂量PM-EVLPs对肝肾功能、主要脏器组织学及外周免疫细胞比例无可见影响,提示其“食疗级”安全边界。  

图3 口服PM-EVLPs显著缓解小鼠结肠炎  

口服PM-EVLPs可靶向结肠巨噬细胞  
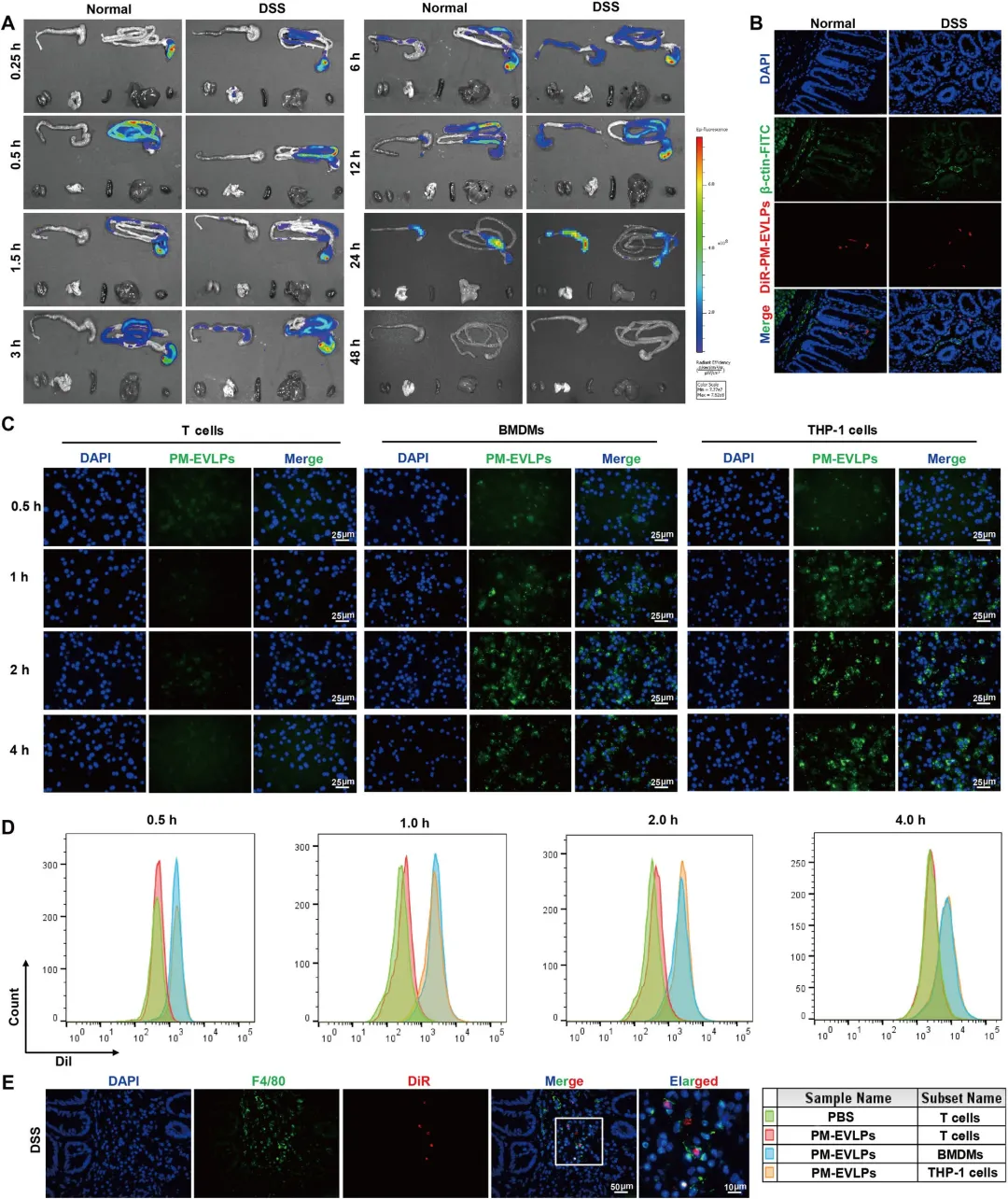
“口服后能否抵达病灶”是植物EVLPs走向临床的最大疑问。作者用近红外染料DiR标记PM-EVLPs,经口给予健康及DSS结肠炎小鼠,IVIS活体成像显示:健康鼠信号主要聚集于胃与小肠,而结肠炎鼠信号在结肠持续增强,24 h达峰,48 h基本清除;分层切片证实荧光富集于黏膜固有层。进一步分离结肠固有层单细胞,流式结果显示F4/80⁺巨噬细胞中DiR阳性率高达68%,而上皮细胞与T细胞不足10%。体外实验将DiO标记PM-EVLPs与骨髓来源巨噬细胞(BMDMs)、THP-1巨噬细胞及纯化T细胞共孵育,4 h后巨噬细胞荧光强度分别为T细胞的7.3倍与5.1倍,提示巨噬细胞摄取依赖膜融合或胞饮,而非被动吸附。

图4 口服PM-EVLPs可靶向结肠巨噬细胞  

巨噬细胞是PM-EVLPs缓解结肠炎的关键细胞 
为验证“巨噬细胞依赖性”,作者采用氯膦酸二钠脂质体(Clod-Lip)清除巨噬细胞。结果显示,Clod-Lip耗竭90%结肠巨噬细胞后,PM-EVLPs对DSS及TNBS结肠炎的保护效应几乎消失:DAI、结肠长度、MPO、组织学评分均回到模型水平,生存率亦不再改善;而对照空脂质体组PM-EVLPs依然有效。该结果在两种模型、雌雄小鼠中均可重复,排除了性别或种属差异,直接锁定巨噬细胞为PM-EVLPs的“唯一功能靶点”。  

图6 巨噬细胞是PM-EVLPs缓解结肠炎的关键细胞  

PM-EVLPs选择性抑制结肠巨噬细胞中NLRP3炎症小体的激活  
既然锁定巨噬细胞,下一步聚焦其“犯罪工具”——NLRP3炎症小体。Western blot显示,DSS模型结肠巨噬细胞中cleaved caspase-1 p20、成熟IL-1β与IL-18显著升高,而PM-EVLPs使其回归基线;上皮细胞中同一通路却未见明显抑制,提示细胞选择性。体外实验以LPS+ATP/尼日利亚菌素/单钠尿酸盐(MSU)三种经典方案激活BMDMs与THP-1,PM-EVLPs(1×10⁷、3×10⁷颗粒/mL)剂量依赖地降低caspase-1自剪切及上清IL-1β、IL-18,却不影响细胞活力、增殖或凋亡。更令人振奋的是,AIM2、NLRP1、NLRC4炎症小体激活模型中,PM-EVLPs均“按兵不动”,凸显其对NLRP3的“专一性”。  

图7 PM-EVLPs选择性抑制结肠巨噬细胞中NLRP3炎症小体的激活  

PM-EVLPs阻断NEK7-NLRP3相互作用,干扰NLRP3炎症小体组装 
机制层面,PM-EVLPs既不抑制LPS诱导的NF-κB磷酸化,也不干预NLRP3蛋白的转录或降解,提示其作用于“第二信号”。已知NEK7为NLRP3寡聚化与ASC招募的“桥梁”,作者通过免疫共沉淀、邻近连接(PLA)及双分子荧光互补(BiFC)三重技术证实:LPS+ATP显著增强NEK7-NLRP3结合,而PM-EVLPs使结合信号下降约70%;ASC寡聚化及NLRP3-ASC-pro-caspase-1复合物形成亦被同步阻断。CETSA与SIP实验进一步排除PM-EVLPs直接“抱走”NLRP3蛋白的可能,确认其通过“拆桥”而非“拆楼”策略终止炎症小体组装。  

图8 PM-EVLPs阻断NEK7-NLRP3相互作用,干扰NLRP3炎症小体组装  

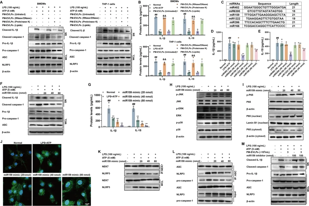
PM-EVLPs中的miR159被鉴定为抑制NLRP3炎症小体活性的关键成分  
植物EVLPs携带的脂质、蛋白、RNA三大组分,谁是“真英雄”?作者分别用蛋白酶K、氯仿/甲醇抽提及DNase/RNase处理PM-EVLPs,仅RNase处理彻底取消其抑制活性,提示RNA为功能核心。深度测序锁定6条高丰度miRNA,化学合成模拟物逐一验证,仅miR159(40 nM)可重现PM-EVLPs对IL-1β、IL-18的抑制;且其剂量依赖地阻断caspase-1自剪切、ASC寡聚化及NEK7-NLRP3相互作用,而对NF-κB、MAPK磷酸化无影响。反义抑制实验进一步证实,miR159 inhibitor可逆转PM-EVLPs的保护效应,形成“loss-of-function”闭环

图9 PM-EVLPs中的miR159被鉴定为抑制NLRP3炎症小体活性的关键成分  

miR159是PM-EVLPs缓解结肠炎的关键成分  
上述体外机制研究确立了miR159的分子功能,其在体内的抗结肠炎效应及作为PM-EVLPs功能替代物的潜力尚需验证。研究团队化学合成miR159 agomir(化学修饰增强稳定性的miR159模拟物),以400或800皮摩尔剂量每日灌胃给予DSS或TNBS结肠炎小鼠。结果显示,miR159 agomir治疗显著改善DSS模型小鼠的体重丢失、DAI评分及结肠缩短,疗效与PM-EVLPs及5-ASA相当;高分辨率内镜及组织病理学检查证实结肠黏膜炎症、溃疡及隐窝损伤显著减轻,MPO活性及固有层中性粒细胞浸润明显下降。在TNBS模型中,miR159 agomir同样展现出强大的保护效应:生存率由模型组的50%提升至80%,结肠长度、宏观评分、组织学炎症评分及中性粒细胞浸润均获显著改善。机制验证显示,miR159 agomir治疗组结肠巨噬细胞中caspase-1活化及IL-1β、IL-18分泌显著抑制,而对上皮细胞炎症小体活性无显著影响,细胞靶向性与PM-EVLPs完全一致。这一系列体内实验不仅独立证实了miR159作为单一核酸分子的治疗潜力,更反向验证了PM-EVLPs作为天然纳米载体的优越性——其不仅保护miR159免受胃肠降解,更赋予其结肠炎症靶向富集及巨噬细胞特异性摄取的能力,实现了"精准递送"与"高效治疗"的统一。

图10  miR159是PM-EVLPs缓解结肠炎的关键成分

小结
综上所述,南京中医药大学团队的这项研究从传统药食同源资源青梅出发,运用现代纳米生物学与分子免疫学技术,系统阐明了PM-EVLPs口服治疗溃疡性结肠炎的物质基础与作用机制,绘制了"PM-EVLPs-miR159-NEK7-NLRP3-炎症小体-结肠炎"的完整干预链条。这一发现不仅为乌梅的千年药用历史提供了分子层面的现代诠释,更为植物来源EVLPs的临床转化及miRNA核酸药物的开发提供了重要范式,标志着中医药现代化研究在纳米医学与免疫调控交叉领域迈出了坚实一步。
参考文献:Lv Q, Yang H, Xie Y, Huang X, Yan Z, Lv Y, Cui Y, Hu L, Qiao H. Prunus mume derived extracellular vesicle-like particles alleviate experimental colitis via disrupting NEK7-NLRP3 interaction and inflammasome activation. J Nanobiotechnology. 2025 Jul 21;23(1):532. doi: 10.1186/s12951-025-03567-9. PMID: 40685348; PMCID: PMC12278495.
作者|梅斯医学
编辑 | 逅思
授权转载、投稿等请联络梅斯医学管理员
老中医(微信号:wxid_rszr95aw79ie22)

最新文章

随机文章

基本 文件 流程 错误 SQL 调试
  1. 请求信息 : 2026-03-24 02:37:23 HTTP/2.0 GET : https://b.460.net.cn/a/512950.html
  2. 运行时间 : 0.221343s [ 吞吐率:4.52req/s ] 内存消耗:4,573.66kb 文件加载:140
  3. 缓存信息 : 0 reads,0 writes
  4. 会话信息 : SESSION_ID=8608fa95779d0e149a53d7d2cd29d561
  1. /yingpanguazai/ssd/ssd1/www/b.460.net.cn/public/index.php ( 0.79 KB )
  2. /yingpanguazai/ssd/ssd1/www/b.460.net.cn/vendor/autoload.php ( 0.17 KB )
  3. /yingpanguazai/ssd/ssd1/www/b.460.net.cn/vendor/composer/autoload_real.php ( 2.49 KB )
  4. /yingpanguazai/ssd/ssd1/www/b.460.net.cn/vendor/composer/platform_check.php ( 0.90 KB )
  5. /yingpanguazai/ssd/ssd1/www/b.460.net.cn/vendor/composer/ClassLoader.php ( 14.03 KB )
  6. /yingpanguazai/ssd/ssd1/www/b.460.net.cn/vendor/composer/autoload_static.php ( 4.90 KB )
  7. /yingpanguazai/ssd/ssd1/www/b.460.net.cn/vendor/topthink/think-helper/src/helper.php ( 8.34 KB )
  8. /yingpanguazai/ssd/ssd1/www/b.460.net.cn/vendor/topthink/think-validate/src/helper.php ( 2.19 KB )
  9. /yingpanguazai/ssd/ssd1/www/b.460.net.cn/vendor/topthink/think-orm/src/helper.php ( 1.47 KB )
  10. /yingpanguazai/ssd/ssd1/www/b.460.net.cn/vendor/topthink/think-orm/stubs/load_stubs.php ( 0.16 KB )
  11. /yingpanguazai/ssd/ssd1/www/b.460.net.cn/vendor/topthink/framework/src/think/Exception.php ( 1.69 KB )
  12. /yingpanguazai/ssd/ssd1/www/b.460.net.cn/vendor/topthink/think-container/src/Facade.php ( 2.71 KB )
  13. /yingpanguazai/ssd/ssd1/www/b.460.net.cn/vendor/symfony/deprecation-contracts/function.php ( 0.99 KB )
  14. /yingpanguazai/ssd/ssd1/www/b.460.net.cn/vendor/symfony/polyfill-mbstring/bootstrap.php ( 8.26 KB )
  15. /yingpanguazai/ssd/ssd1/www/b.460.net.cn/vendor/symfony/polyfill-mbstring/bootstrap80.php ( 9.78 KB )
  16. /yingpanguazai/ssd/ssd1/www/b.460.net.cn/vendor/symfony/var-dumper/Resources/functions/dump.php ( 1.49 KB )
  17. /yingpanguazai/ssd/ssd1/www/b.460.net.cn/vendor/topthink/think-dumper/src/helper.php ( 0.18 KB )
  18. /yingpanguazai/ssd/ssd1/www/b.460.net.cn/vendor/symfony/var-dumper/VarDumper.php ( 4.30 KB )
  19. /yingpanguazai/ssd/ssd1/www/b.460.net.cn/vendor/topthink/framework/src/think/App.php ( 15.30 KB )
  20. /yingpanguazai/ssd/ssd1/www/b.460.net.cn/vendor/topthink/think-container/src/Container.php ( 15.76 KB )
  21. /yingpanguazai/ssd/ssd1/www/b.460.net.cn/vendor/psr/container/src/ContainerInterface.php ( 1.02 KB )
  22. /yingpanguazai/ssd/ssd1/www/b.460.net.cn/app/provider.php ( 0.19 KB )
  23. /yingpanguazai/ssd/ssd1/www/b.460.net.cn/vendor/topthink/framework/src/think/Http.php ( 6.04 KB )
  24. /yingpanguazai/ssd/ssd1/www/b.460.net.cn/vendor/topthink/think-helper/src/helper/Str.php ( 7.29 KB )
  25. /yingpanguazai/ssd/ssd1/www/b.460.net.cn/vendor/topthink/framework/src/think/Env.php ( 4.68 KB )
  26. /yingpanguazai/ssd/ssd1/www/b.460.net.cn/app/common.php ( 0.03 KB )
  27. /yingpanguazai/ssd/ssd1/www/b.460.net.cn/vendor/topthink/framework/src/helper.php ( 18.78 KB )
  28. /yingpanguazai/ssd/ssd1/www/b.460.net.cn/vendor/topthink/framework/src/think/Config.php ( 5.54 KB )
  29. /yingpanguazai/ssd/ssd1/www/b.460.net.cn/config/app.php ( 0.95 KB )
  30. /yingpanguazai/ssd/ssd1/www/b.460.net.cn/config/cache.php ( 0.78 KB )
  31. /yingpanguazai/ssd/ssd1/www/b.460.net.cn/config/console.php ( 0.23 KB )
  32. /yingpanguazai/ssd/ssd1/www/b.460.net.cn/config/cookie.php ( 0.56 KB )
  33. /yingpanguazai/ssd/ssd1/www/b.460.net.cn/config/database.php ( 2.47 KB )
  34. /yingpanguazai/ssd/ssd1/www/b.460.net.cn/vendor/topthink/framework/src/think/facade/Env.php ( 1.67 KB )
  35. /yingpanguazai/ssd/ssd1/www/b.460.net.cn/config/filesystem.php ( 0.61 KB )
  36. /yingpanguazai/ssd/ssd1/www/b.460.net.cn/config/lang.php ( 0.91 KB )
  37. /yingpanguazai/ssd/ssd1/www/b.460.net.cn/config/log.php ( 1.35 KB )
  38. /yingpanguazai/ssd/ssd1/www/b.460.net.cn/config/middleware.php ( 0.19 KB )
  39. /yingpanguazai/ssd/ssd1/www/b.460.net.cn/config/route.php ( 1.89 KB )
  40. /yingpanguazai/ssd/ssd1/www/b.460.net.cn/config/session.php ( 0.57 KB )
  41. /yingpanguazai/ssd/ssd1/www/b.460.net.cn/config/trace.php ( 0.34 KB )
  42. /yingpanguazai/ssd/ssd1/www/b.460.net.cn/config/view.php ( 0.82 KB )
  43. /yingpanguazai/ssd/ssd1/www/b.460.net.cn/app/event.php ( 0.25 KB )
  44. /yingpanguazai/ssd/ssd1/www/b.460.net.cn/vendor/topthink/framework/src/think/Event.php ( 7.67 KB )
  45. /yingpanguazai/ssd/ssd1/www/b.460.net.cn/app/service.php ( 0.13 KB )
  46. /yingpanguazai/ssd/ssd1/www/b.460.net.cn/app/AppService.php ( 0.26 KB )
  47. /yingpanguazai/ssd/ssd1/www/b.460.net.cn/vendor/topthink/framework/src/think/Service.php ( 1.64 KB )
  48. /yingpanguazai/ssd/ssd1/www/b.460.net.cn/vendor/topthink/framework/src/think/Lang.php ( 7.35 KB )
  49. /yingpanguazai/ssd/ssd1/www/b.460.net.cn/vendor/topthink/framework/src/lang/zh-cn.php ( 13.70 KB )
  50. /yingpanguazai/ssd/ssd1/www/b.460.net.cn/vendor/topthink/framework/src/think/initializer/Error.php ( 3.31 KB )
  51. /yingpanguazai/ssd/ssd1/www/b.460.net.cn/vendor/topthink/framework/src/think/initializer/RegisterService.php ( 1.33 KB )
  52. /yingpanguazai/ssd/ssd1/www/b.460.net.cn/vendor/services.php ( 0.14 KB )
  53. /yingpanguazai/ssd/ssd1/www/b.460.net.cn/vendor/topthink/framework/src/think/service/PaginatorService.php ( 1.52 KB )
  54. /yingpanguazai/ssd/ssd1/www/b.460.net.cn/vendor/topthink/framework/src/think/service/ValidateService.php ( 0.99 KB )
  55. /yingpanguazai/ssd/ssd1/www/b.460.net.cn/vendor/topthink/framework/src/think/service/ModelService.php ( 2.04 KB )
  56. /yingpanguazai/ssd/ssd1/www/b.460.net.cn/vendor/topthink/think-trace/src/Service.php ( 0.77 KB )
  57. /yingpanguazai/ssd/ssd1/www/b.460.net.cn/vendor/topthink/framework/src/think/Middleware.php ( 6.72 KB )
  58. /yingpanguazai/ssd/ssd1/www/b.460.net.cn/vendor/topthink/framework/src/think/initializer/BootService.php ( 0.77 KB )
  59. /yingpanguazai/ssd/ssd1/www/b.460.net.cn/vendor/topthink/think-orm/src/Paginator.php ( 11.86 KB )
  60. /yingpanguazai/ssd/ssd1/www/b.460.net.cn/vendor/topthink/think-validate/src/Validate.php ( 63.20 KB )
  61. /yingpanguazai/ssd/ssd1/www/b.460.net.cn/vendor/topthink/think-orm/src/Model.php ( 23.55 KB )
  62. /yingpanguazai/ssd/ssd1/www/b.460.net.cn/vendor/topthink/think-orm/src/model/concern/Attribute.php ( 21.05 KB )
  63. /yingpanguazai/ssd/ssd1/www/b.460.net.cn/vendor/topthink/think-orm/src/model/concern/AutoWriteData.php ( 4.21 KB )
  64. /yingpanguazai/ssd/ssd1/www/b.460.net.cn/vendor/topthink/think-orm/src/model/concern/Conversion.php ( 6.44 KB )
  65. /yingpanguazai/ssd/ssd1/www/b.460.net.cn/vendor/topthink/think-orm/src/model/concern/DbConnect.php ( 5.16 KB )
  66. /yingpanguazai/ssd/ssd1/www/b.460.net.cn/vendor/topthink/think-orm/src/model/concern/ModelEvent.php ( 2.33 KB )
  67. /yingpanguazai/ssd/ssd1/www/b.460.net.cn/vendor/topthink/think-orm/src/model/concern/RelationShip.php ( 28.29 KB )
  68. /yingpanguazai/ssd/ssd1/www/b.460.net.cn/vendor/topthink/think-helper/src/contract/Arrayable.php ( 0.09 KB )
  69. /yingpanguazai/ssd/ssd1/www/b.460.net.cn/vendor/topthink/think-helper/src/contract/Jsonable.php ( 0.13 KB )
  70. /yingpanguazai/ssd/ssd1/www/b.460.net.cn/vendor/topthink/think-orm/src/model/contract/Modelable.php ( 0.09 KB )
  71. /yingpanguazai/ssd/ssd1/www/b.460.net.cn/vendor/topthink/framework/src/think/Db.php ( 2.88 KB )
  72. /yingpanguazai/ssd/ssd1/www/b.460.net.cn/vendor/topthink/think-orm/src/DbManager.php ( 8.52 KB )
  73. /yingpanguazai/ssd/ssd1/www/b.460.net.cn/vendor/topthink/framework/src/think/Log.php ( 6.28 KB )
  74. /yingpanguazai/ssd/ssd1/www/b.460.net.cn/vendor/topthink/framework/src/think/Manager.php ( 3.92 KB )
  75. /yingpanguazai/ssd/ssd1/www/b.460.net.cn/vendor/psr/log/src/LoggerTrait.php ( 2.69 KB )
  76. /yingpanguazai/ssd/ssd1/www/b.460.net.cn/vendor/psr/log/src/LoggerInterface.php ( 2.71 KB )
  77. /yingpanguazai/ssd/ssd1/www/b.460.net.cn/vendor/topthink/framework/src/think/Cache.php ( 4.92 KB )
  78. /yingpanguazai/ssd/ssd1/www/b.460.net.cn/vendor/psr/simple-cache/src/CacheInterface.php ( 4.71 KB )
  79. /yingpanguazai/ssd/ssd1/www/b.460.net.cn/vendor/topthink/think-helper/src/helper/Arr.php ( 16.63 KB )
  80. /yingpanguazai/ssd/ssd1/www/b.460.net.cn/vendor/topthink/framework/src/think/cache/driver/File.php ( 7.84 KB )
  81. /yingpanguazai/ssd/ssd1/www/b.460.net.cn/vendor/topthink/framework/src/think/cache/Driver.php ( 9.03 KB )
  82. /yingpanguazai/ssd/ssd1/www/b.460.net.cn/vendor/topthink/framework/src/think/contract/CacheHandlerInterface.php ( 1.99 KB )
  83. /yingpanguazai/ssd/ssd1/www/b.460.net.cn/app/Request.php ( 0.09 KB )
  84. /yingpanguazai/ssd/ssd1/www/b.460.net.cn/vendor/topthink/framework/src/think/Request.php ( 55.78 KB )
  85. /yingpanguazai/ssd/ssd1/www/b.460.net.cn/app/middleware.php ( 0.25 KB )
  86. /yingpanguazai/ssd/ssd1/www/b.460.net.cn/vendor/topthink/framework/src/think/Pipeline.php ( 2.61 KB )
  87. /yingpanguazai/ssd/ssd1/www/b.460.net.cn/vendor/topthink/think-trace/src/TraceDebug.php ( 3.40 KB )
  88. /yingpanguazai/ssd/ssd1/www/b.460.net.cn/vendor/topthink/framework/src/think/middleware/SessionInit.php ( 1.94 KB )
  89. /yingpanguazai/ssd/ssd1/www/b.460.net.cn/vendor/topthink/framework/src/think/Session.php ( 1.80 KB )
  90. /yingpanguazai/ssd/ssd1/www/b.460.net.cn/vendor/topthink/framework/src/think/session/driver/File.php ( 6.27 KB )
  91. /yingpanguazai/ssd/ssd1/www/b.460.net.cn/vendor/topthink/framework/src/think/contract/SessionHandlerInterface.php ( 0.87 KB )
  92. /yingpanguazai/ssd/ssd1/www/b.460.net.cn/vendor/topthink/framework/src/think/session/Store.php ( 7.12 KB )
  93. /yingpanguazai/ssd/ssd1/www/b.460.net.cn/vendor/topthink/framework/src/think/Route.php ( 23.73 KB )
  94. /yingpanguazai/ssd/ssd1/www/b.460.net.cn/vendor/topthink/framework/src/think/route/RuleName.php ( 5.75 KB )
  95. /yingpanguazai/ssd/ssd1/www/b.460.net.cn/vendor/topthink/framework/src/think/route/Domain.php ( 2.53 KB )
  96. /yingpanguazai/ssd/ssd1/www/b.460.net.cn/vendor/topthink/framework/src/think/route/RuleGroup.php ( 22.43 KB )
  97. /yingpanguazai/ssd/ssd1/www/b.460.net.cn/vendor/topthink/framework/src/think/route/Rule.php ( 26.95 KB )
  98. /yingpanguazai/ssd/ssd1/www/b.460.net.cn/vendor/topthink/framework/src/think/route/RuleItem.php ( 9.78 KB )
  99. /yingpanguazai/ssd/ssd1/www/b.460.net.cn/route/app.php ( 1.72 KB )
  100. /yingpanguazai/ssd/ssd1/www/b.460.net.cn/vendor/topthink/framework/src/think/facade/Route.php ( 4.70 KB )
  101. /yingpanguazai/ssd/ssd1/www/b.460.net.cn/vendor/topthink/framework/src/think/route/dispatch/Controller.php ( 4.74 KB )
  102. /yingpanguazai/ssd/ssd1/www/b.460.net.cn/vendor/topthink/framework/src/think/route/Dispatch.php ( 10.44 KB )
  103. /yingpanguazai/ssd/ssd1/www/b.460.net.cn/app/controller/Index.php ( 4.81 KB )
  104. /yingpanguazai/ssd/ssd1/www/b.460.net.cn/app/BaseController.php ( 2.05 KB )
  105. /yingpanguazai/ssd/ssd1/www/b.460.net.cn/vendor/topthink/think-orm/src/facade/Db.php ( 0.93 KB )
  106. /yingpanguazai/ssd/ssd1/www/b.460.net.cn/vendor/topthink/think-orm/src/db/connector/Mysql.php ( 5.44 KB )
  107. /yingpanguazai/ssd/ssd1/www/b.460.net.cn/vendor/topthink/think-orm/src/db/PDOConnection.php ( 52.47 KB )
  108. /yingpanguazai/ssd/ssd1/www/b.460.net.cn/vendor/topthink/think-orm/src/db/Connection.php ( 8.39 KB )
  109. /yingpanguazai/ssd/ssd1/www/b.460.net.cn/vendor/topthink/think-orm/src/db/ConnectionInterface.php ( 4.57 KB )
  110. /yingpanguazai/ssd/ssd1/www/b.460.net.cn/vendor/topthink/think-orm/src/db/builder/Mysql.php ( 16.58 KB )
  111. /yingpanguazai/ssd/ssd1/www/b.460.net.cn/vendor/topthink/think-orm/src/db/Builder.php ( 24.06 KB )
  112. /yingpanguazai/ssd/ssd1/www/b.460.net.cn/vendor/topthink/think-orm/src/db/BaseBuilder.php ( 27.50 KB )
  113. /yingpanguazai/ssd/ssd1/www/b.460.net.cn/vendor/topthink/think-orm/src/db/Query.php ( 15.71 KB )
  114. /yingpanguazai/ssd/ssd1/www/b.460.net.cn/vendor/topthink/think-orm/src/db/BaseQuery.php ( 45.13 KB )
  115. /yingpanguazai/ssd/ssd1/www/b.460.net.cn/vendor/topthink/think-orm/src/db/concern/TimeFieldQuery.php ( 7.43 KB )
  116. /yingpanguazai/ssd/ssd1/www/b.460.net.cn/vendor/topthink/think-orm/src/db/concern/AggregateQuery.php ( 3.26 KB )
  117. /yingpanguazai/ssd/ssd1/www/b.460.net.cn/vendor/topthink/think-orm/src/db/concern/ModelRelationQuery.php ( 20.07 KB )
  118. /yingpanguazai/ssd/ssd1/www/b.460.net.cn/vendor/topthink/think-orm/src/db/concern/ParamsBind.php ( 3.66 KB )
  119. /yingpanguazai/ssd/ssd1/www/b.460.net.cn/vendor/topthink/think-orm/src/db/concern/ResultOperation.php ( 7.01 KB )
  120. /yingpanguazai/ssd/ssd1/www/b.460.net.cn/vendor/topthink/think-orm/src/db/concern/WhereQuery.php ( 19.37 KB )
  121. /yingpanguazai/ssd/ssd1/www/b.460.net.cn/vendor/topthink/think-orm/src/db/concern/JoinAndViewQuery.php ( 7.11 KB )
  122. /yingpanguazai/ssd/ssd1/www/b.460.net.cn/vendor/topthink/think-orm/src/db/concern/TableFieldInfo.php ( 2.63 KB )
  123. /yingpanguazai/ssd/ssd1/www/b.460.net.cn/vendor/topthink/think-orm/src/db/concern/Transaction.php ( 2.77 KB )
  124. /yingpanguazai/ssd/ssd1/www/b.460.net.cn/vendor/topthink/framework/src/think/log/driver/File.php ( 5.96 KB )
  125. /yingpanguazai/ssd/ssd1/www/b.460.net.cn/vendor/topthink/framework/src/think/contract/LogHandlerInterface.php ( 0.86 KB )
  126. /yingpanguazai/ssd/ssd1/www/b.460.net.cn/vendor/topthink/framework/src/think/log/Channel.php ( 3.89 KB )
  127. /yingpanguazai/ssd/ssd1/www/b.460.net.cn/vendor/topthink/framework/src/think/event/LogRecord.php ( 1.02 KB )
  128. /yingpanguazai/ssd/ssd1/www/b.460.net.cn/vendor/topthink/think-helper/src/Collection.php ( 16.47 KB )
  129. /yingpanguazai/ssd/ssd1/www/b.460.net.cn/vendor/topthink/framework/src/think/facade/View.php ( 1.70 KB )
  130. /yingpanguazai/ssd/ssd1/www/b.460.net.cn/vendor/topthink/framework/src/think/View.php ( 4.39 KB )
  131. /yingpanguazai/ssd/ssd1/www/b.460.net.cn/vendor/topthink/framework/src/think/Response.php ( 8.81 KB )
  132. /yingpanguazai/ssd/ssd1/www/b.460.net.cn/vendor/topthink/framework/src/think/response/View.php ( 3.29 KB )
  133. /yingpanguazai/ssd/ssd1/www/b.460.net.cn/vendor/topthink/framework/src/think/Cookie.php ( 6.06 KB )
  134. /yingpanguazai/ssd/ssd1/www/b.460.net.cn/vendor/topthink/think-view/src/Think.php ( 8.38 KB )
  135. /yingpanguazai/ssd/ssd1/www/b.460.net.cn/vendor/topthink/framework/src/think/contract/TemplateHandlerInterface.php ( 1.60 KB )
  136. /yingpanguazai/ssd/ssd1/www/b.460.net.cn/vendor/topthink/think-template/src/Template.php ( 46.61 KB )
  137. /yingpanguazai/ssd/ssd1/www/b.460.net.cn/vendor/topthink/think-template/src/template/driver/File.php ( 2.41 KB )
  138. /yingpanguazai/ssd/ssd1/www/b.460.net.cn/vendor/topthink/think-template/src/template/contract/DriverInterface.php ( 0.86 KB )
  139. /yingpanguazai/ssd/ssd1/www/b.460.net.cn/runtime/temp/b35eef690f41e64ad9e1c098cfc7d3bc.php ( 11.98 KB )
  140. /yingpanguazai/ssd/ssd1/www/b.460.net.cn/vendor/topthink/think-trace/src/Html.php ( 4.42 KB )
  1. CONNECT:[ UseTime:0.001020s ] mysql:host=127.0.0.1;port=3306;dbname=b460;charset=utf8mb4
  2. SHOW FULL COLUMNS FROM `fenlei` [ RunTime:0.001592s ]
  3. SELECT * FROM `fenlei` WHERE `fid` = 0 [ RunTime:0.000703s ]
  4. SELECT * FROM `fenlei` WHERE `fid` = 63 [ RunTime:0.000672s ]
  5. SHOW FULL COLUMNS FROM `set` [ RunTime:0.001322s ]
  6. SELECT * FROM `set` [ RunTime:0.000538s ]
  7. SHOW FULL COLUMNS FROM `article` [ RunTime:0.001454s ]
  8. SELECT * FROM `article` WHERE `id` = 512950 LIMIT 1 [ RunTime:0.001017s ]
  9. UPDATE `article` SET `lasttime` = 1774291043 WHERE `id` = 512950 [ RunTime:0.008808s ]
  10. SELECT * FROM `fenlei` WHERE `id` = 65 LIMIT 1 [ RunTime:0.000584s ]
  11. SELECT * FROM `article` WHERE `id` < 512950 ORDER BY `id` DESC LIMIT 1 [ RunTime:0.006983s ]
  12. SELECT * FROM `article` WHERE `id` > 512950 ORDER BY `id` ASC LIMIT 1 [ RunTime:0.001092s ]
  13. SELECT * FROM `article` WHERE `id` < 512950 ORDER BY `id` DESC LIMIT 10 [ RunTime:0.002470s ]
  14. SELECT * FROM `article` WHERE `id` < 512950 ORDER BY `id` DESC LIMIT 10,10 [ RunTime:0.009676s ]
  15. SELECT * FROM `article` WHERE `id` < 512950 ORDER BY `id` DESC LIMIT 20,10 [ RunTime:0.008671s ]
0.225056s