
想用生信发文章,选题和思路很关键!小骨今天分享的这篇文章能发高分,生信起手很关键。正式实验前,作者先用网络药理学捞靶点:从数据库里找出ASA VI的287个靶点和FJOA的833个靶点,取交集锁定67个共同靶点。接着做GO/KEGG富集,发现这些靶点高度富集在“线粒体自噬”通路——这直接指明了后续机制方向。

这种“生信预测+实验验证”的模式优势明显:低成本锁定关键通路,避免湿实验瞎摸,故事更完整。未来做中药单体或天然产物,完全可以先这么筛一遍,再结合分子对接和湿实验验证,周期短、逻辑顺、容易发高分。
下面和小骨一起来看具体文章内容吧!

文章标题:Asperosaponin VI delays the progression of facet joint osteoarthritis by promoting mitophagy,inhibiting the cGAS/STING pathway, and attenuating chondrocyte pyroptosis
中文标题:三七皂苷VI通过促进线粒体自噬、抑制cGAS/STING通路及减轻软骨细胞焦亡延缓小关节骨关节炎进展
发表期刊:Phytomedicine
发表时间:2026年3月
影响因子:8.3/Q1
研究背景
研究方法
文章结果

网络药理学分析:ASA VI可能通过调节线粒体自噬治疗FJOA
方法:预测ASA VI与FJOA的共同靶点,进行GO/KEGG富集分析。
共67个共同靶点,富集于“线粒体自噬”和“自噬-动物”通路。


方法:建立大鼠FJOA模型,给予ASA VI(10/20 mg/kg)或塞来昔布。
未引起肝肾毒性(体重、血清指标、HE染色正常)。
Micro-CT:ASA VI高剂量组BMD、BV/TV、Tb.Th升高,BS/BV、Tb.Sp降低。
组织染色:ASA VI组软骨更厚、软骨细胞更多、OARSI评分更低。


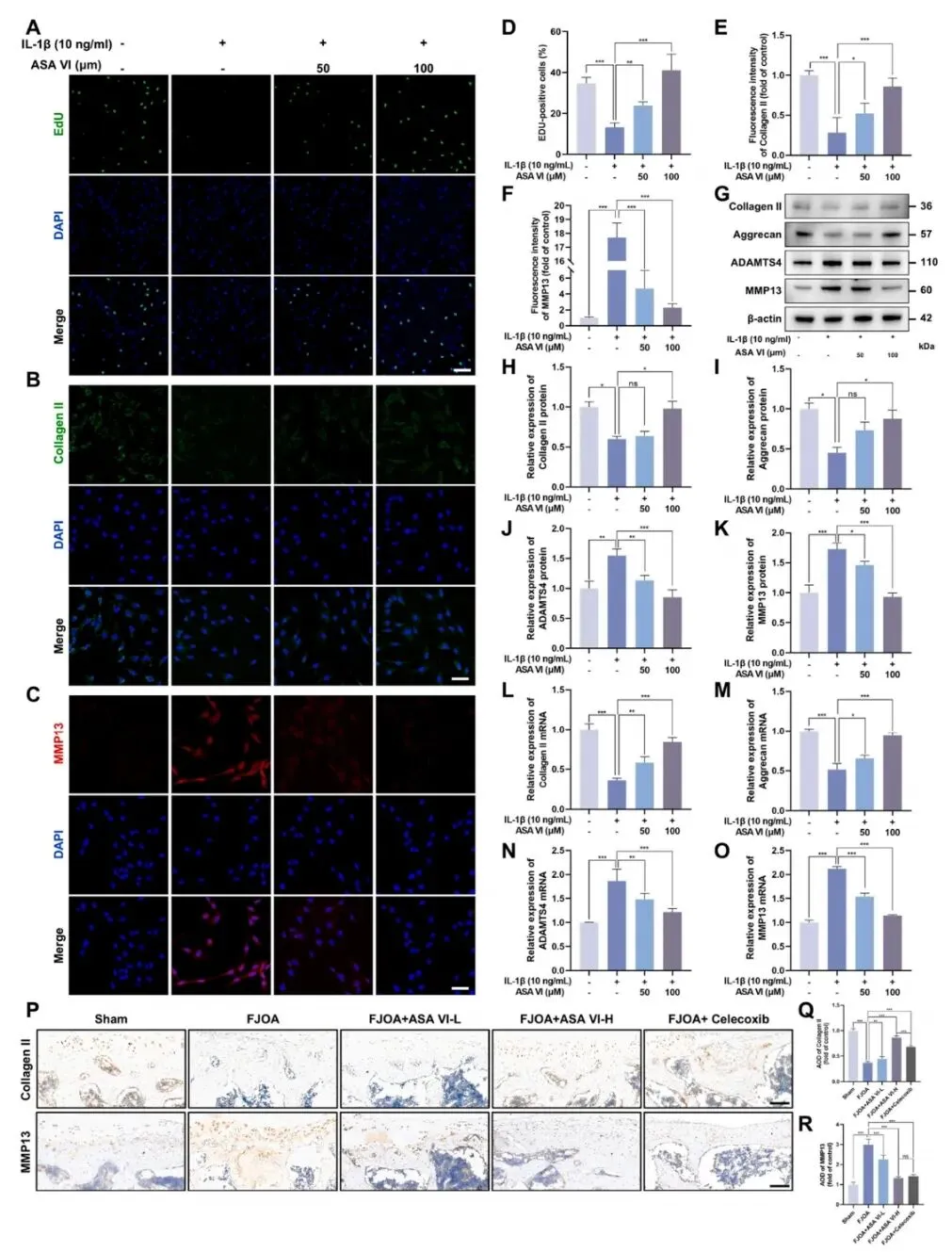
ASA VI促进软骨细胞增殖、抑制ECM降解
方法:IL-1β诱导软骨细胞损伤,CCK-8、EdU、Western blot、qPCR、免疫组化。
50–100 μM ASA VI安全且逆转IL-1β对增殖的抑制。降低MMP13、ADAMTS4,升高Collagen II、Aggrecan。

ASA VI清除代谢副产物、恢复TCA循环、激活线粒体自噬
方法:非靶向代谢组学(血清)、LC3B免疫组化。
ASA VI逆转FJOA引起的柠檬酸、苹果酸等升高,促进TCA循环。增加LC3B表达(线粒体自噬标志)。

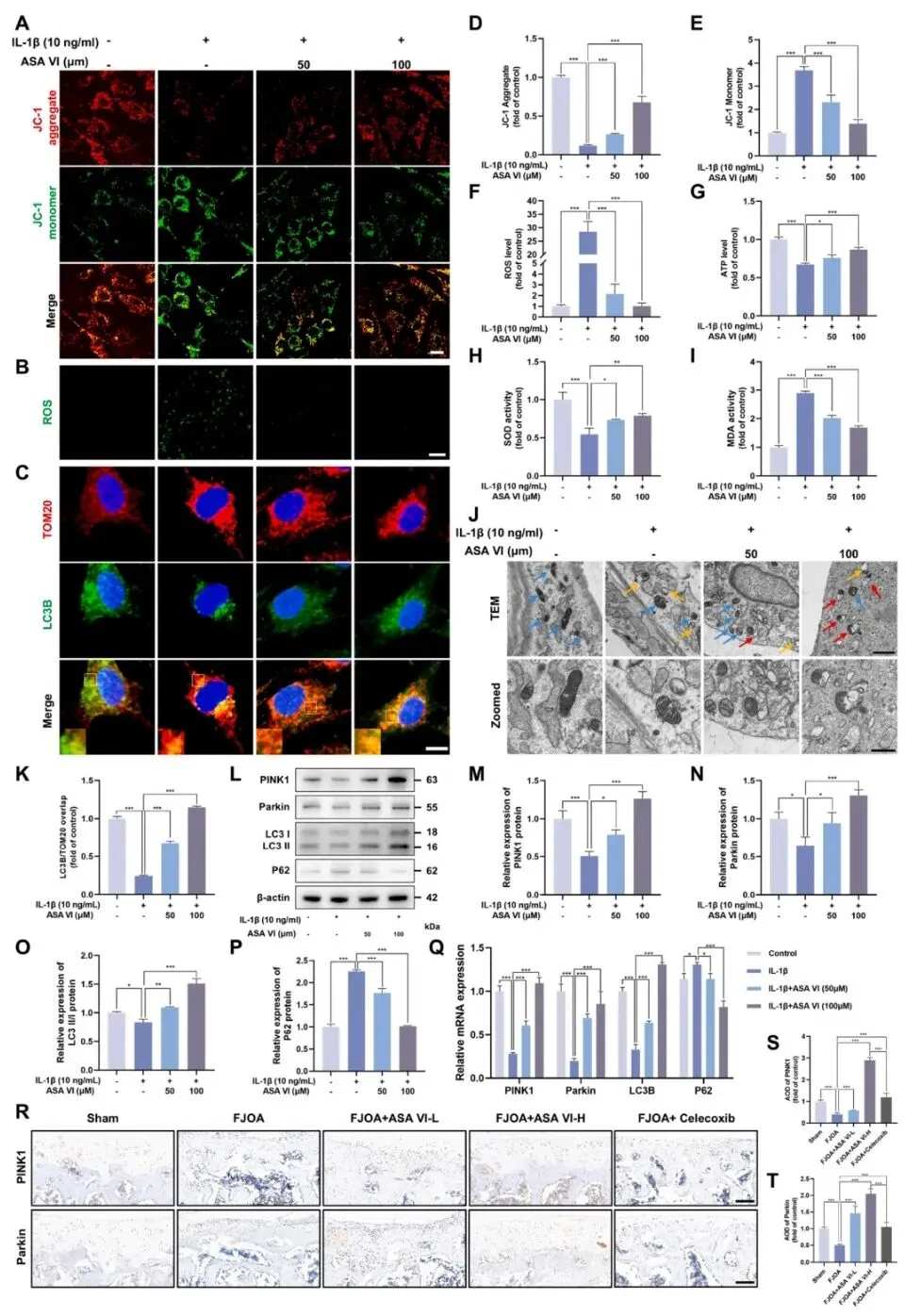
ASA VI通过PINK1/Parkin通路促进线粒体自噬
方法:JC-1、ROS、ATP、TEM、免疫荧光、Western blot。
恢复线粒体膜电位、降低ROS/MDA、升高SOD/ATP。增强LC3B/Tomm20共定位,促进自噬溶酶体形成。上调PINK1、Parkin、LC3 II/I,下调p62。

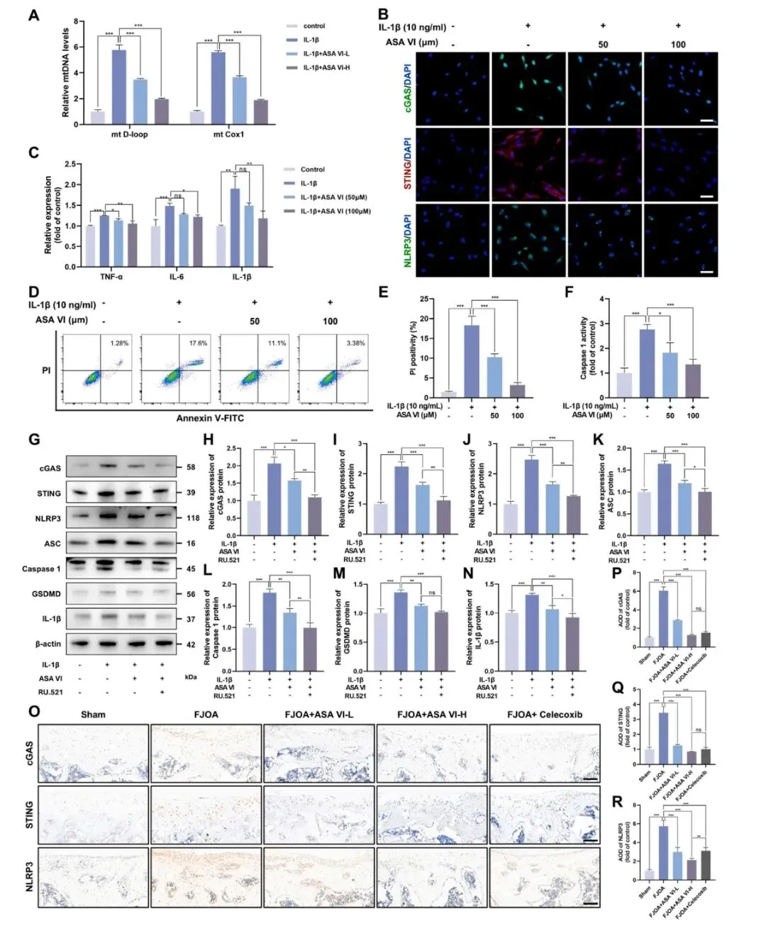
ASA VI抑制cGAS/STING通路,减轻软骨细胞焦亡
方法:RNA-seq、PCR、免疫荧光、ELISA、流式、Caspase-1活性、RU.521抑制实验。
IL-1β激活cGAS/STING和NLRP3,ASA VI抑制之。降低胞浆mtDNA、cGAS、STING、NLRP3、ASC、Caspase-1、GSDMD、IL-1β。
RU.521进一步增强抑制效果。


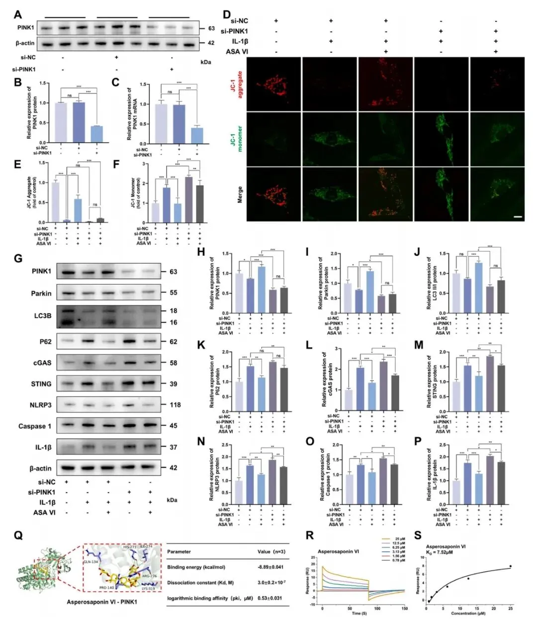
ASA VI通过PINK1/Parkin通路调控cGAS/STING和焦亡
方法:siRNA沉默PINK1,分子对接,SPR。
siPINK1逆转ASA VI对线粒体自噬、cGAS/STING和焦亡的抑制作用。ASA VI与PINK1具有高结合亲和力(KD = 7.52 μM)。

研究意义
本研究首次揭示了ASA VI通过激活PINK1/Parkin通路介导的线粒体自噬、抑制cGAS/STING信号及软骨细胞焦亡来延缓小关节骨关节炎进展,为其作为FJOA新型治疗候选药物提供了理论依据。
(如果各位老师有生信方面的问题想要咨询,欢迎扫码联系小骨,小骨为您提供如下服务:免费思路评估、付费方案设计和生信分析等)。

往期推荐
3.9/Q1,绕过耗时实验:四川省骨科医院用NHANES数据库与CatBoost快速发表骨关节炎风险预测研究
16.3/Q1,苏州大学一附院单细胞+机器学习双杀!双功能纳米平台调控免疫微环境发顶刊的干湿结合套路
4.2/Q1,心代谢指数每涨1分,骨关节炎风险增7%?西安交大二附院靠NHANES大数据让CMI→CRP→OA链路首次实锤