当前位置:首页>南京>南京工业大学曹伟/杨广明&南航朱印龙最新JACS:定向离子迁移以实现异质界面精确优化助力高温CO₂电解!

南京工业大学曹伟/杨广明&南航朱印龙最新JACS:定向离子迁移以实现异质界面精确优化助力高温CO₂电解!

  • 2026-04-10 04:01:09
南京工业大学曹伟/杨广明&南航朱印龙最新JACS:定向离子迁移以实现异质界面精确优化助力高温CO₂电解!
亲爱的读者们,不星标《纵横科研》公众号,会收不到我们的最新推送
点击公众号主页右上角星标《纵横科研》,不错过每一条科研资讯

点击蓝字 关注我们

定向离子迁移实现高温二氧化碳电解中异质界面的精确优化

https://doi.org/10.1021/jacs.5c21833

摘要

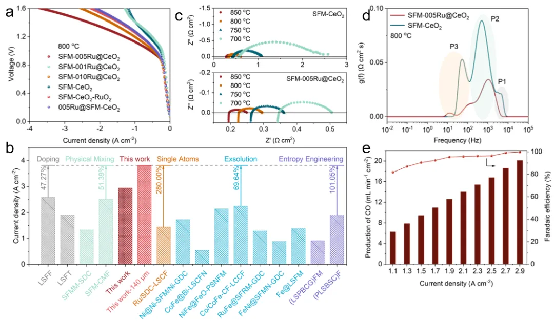
复合电极中的异质界面对其催化性能至关重要,但目前仍缺乏精确优化异质界面的有效方法。本研究提出一种创新的离子定向迁移策略,旨在实现对固体氧化物电解池复合电极中异质界面的精确调控,从而大幅提升二氧化碳电解效率。具体而言,我们精心设计了一种由Sr₂Fe₁.₅Mo₀.₅O₆₋δ钙钛矿与Ru₀.₀₅Ce₀.₉₅O₂萤石相构成的复合电极,其钌负载量仅为0.89 wt%。热处理过程诱导钌离子从萤石相定向迁移至钙钛矿-萤石相异质界面及钙钛矿表层下方,从而实现了对表层钙钛矿相中氧空位浓度与铁离子电子环境的精确调控,显著提升了氧离子/电子传导性能与二氧化碳还原反应活性。令人瞩目的是,采用La₀.₈Sr₀.₂Ga₀.₈Mg₀.₂O₃₋δ电解质(140微米)并以经精确界面优化的SFM-005Ru@CeO₂复合材料为阴极的固体氧化物电解池,在800°C、1.5V条件下进行直接二氧化碳电解时,可输出高达3.80 A·cm⁻²的电流密度,性能优于所有已报道的电极材料。该电极在苛刻运行条件(750°C,1.6 A·cm⁻²)下还展现出超过200小时的优异稳定性。本研究为通过精确异质界面工程提升多种催化体系中复合材料的性能开辟了新途径。

引言

钙钛矿氧化物以其优异的抗积碳能力、卓越的氧化还原稳定性和高度的成分灵活性而闻名,被广泛用作高温固体氧化物电解池和燃料电池中极具前景的电催化剂。通常,催化剂的表面和次表层在其催化过程中起着至关重要的作用,因此需要精细调控。近期研究发现,复合材料中丰富的异质界面因其独特的电子结构、晶格应变、缺陷、化学成分及界面环境,可产生显著的催化活性,使其在光电器件、储能电极等领域具有广泛应用前景。例如,在二氧化碳电解中,复合钙钛矿阴极内的不同物相可在二氧化碳化学吸附、活化、氧离子传导及电荷转移等过程中发挥不同功能,从而协同促进高效的二氧化碳电解。

凭借异质界面处高效的吸附与传质特性,过去几十年在优化复合钙钛矿电极表面以提升二氧化碳还原反应活性方面取得了重要进展。例如,针对钙钛矿表面的多金属溶出、复杂的共渗透系统以及多相复合电极的一步合成等进行了广泛研究。然而,人们逐渐认识到通过浸渍或溶出在钙钛矿表面形成的第二相纳米粒子稳定性欠佳,且钙钛矿B位可还原阳离子的持续溶出不可避免地会损害钙钛矿基体的稳定性。尽管大量研究已认识到异质界面的巨大潜力及钙钛矿基底稳定性的重要性,但实现复合电极中异质界面进一步精确优化的策略仍显不足。

另一方面,为同时优化钙钛矿的表面活性和基底稳定性,已开发出原子级精度的表面修饰技术,可在钙钛矿表面非选择性地构筑空位或活性单原子。受金属-载体相互作用调控的原子捕获与逆向原子捕获策略,可有效重构氧化物表面以形成催化活性位点。例如,李等人通过逆向原子捕获技术,实现了对(La₀.₆Sr₀.₄)₀.₉₅Co₀.₂Fe₀.₈O₃₋δ表面锶/氧空位的高度可控调控,获得了具有活化晶格氧的阴极材料,与原始材料相比,其中温单电池性能提升了30-70%。近期,王等人和赵等人发现,高温煅烧可有效驱动氧化钌在钙钛矿氧化物表面分散,形成的原子级分散钌物种在甲烷重整和质子耦合氧还原反应等多种催化应用中表现出优异的活性。表面工程技术可有效提升钙钛矿的催化活性与耐久性,并广泛应用于结构稳定氧化物表面及次表层的整体修饰。然而,现有表面工程技术尚不能高效、定向地修饰复合电极中的异质界面。因此,仍需一种全新的策略,以定向方式调控异质界面,在确保稳定性的同时充分释放复合电极的二氧化碳还原反应活性。

本研究首次提出通过离子定向迁移策略实现异质界面的精确优化,并报道了一种新型复合电极,其用于固体氧化物电解池的二氧化碳电解燃料极。通过对经典固体氧化物电解池复合阴极的异质界面及次表层进行精确调控,我们显著提升了二氧化碳还原反应活性,同时实现了优异的运行耐久性。理论计算与实验结果表明,钌离子向异质界面的定向迁移有效促进了界面附近氧空位的形成与电子重分布,从而增强了二氧化碳还原反应活性。因此,与传统复合阴极相比,仅含0.89 wt%钌的新型复合阴极表现出显著提升的二氧化碳还原反应活性,在LSGM(200微米)支撑的固体氧化物电解池上实现了二氧化碳电解性能167.3%的提升。当采用更薄的LSGM(140微米)电解质时,以新型复合阴极为阴极的固体氧化物电解池在800°C、1.5V条件下实现了创纪录的3.80 A·cm⁻²电流密度。此外,高温煅烧诱导的离子定向迁移有效消除了复合电极内部的结构不稳定性,使其在高压高温条件下实现了200小时的长期稳定运行。我们的发现不仅实现了对复合电极异质界面的精确调控,也为先进多相催化系统的理性设计提供了重要前景。

研究内容

1. Ru离子向异质界面定向迁移

2. SFM-005Ru@CeO2CO2RR电催化活性

3. 异质界面活性位点的理论和实验鉴定

4. CO2电解性能

5. 稳定性研究和理论模拟

总结

总之,本研究填补了固体氧化物电解池复合电极异质界面优化的技术空白。具体而言,通过对SFM-005Ru@CeO₂复合材料进行高温煅烧,并利用高温下氧化铈对钌的有限固溶特性,实现了对SFM-005Ru@CeO₂的定向异质界面优化。密度泛函理论计算、电子能量损失谱和X射线吸收谱分析表明,通过钌的定向迁移实现的异质界面精确优化,显著增加了界面氧空位浓度并提升了电子传导性,从而有效提高了复合电极的二氧化碳还原反应活性。在直接二氧化碳电解测试中,采用SFM-005Ru@CeO₂阴极的单电池在800°C、1.5V条件下实现了高达2.94 A·cm⁻²的电流密度,远超相同条件下SFM-CeO₂电极的1.10 A·cm⁻²。此外,由于钌的定向迁移旨在实现异质界面的精确优化,SFM-005Ru@CeO₂基底的结构稳定性得到良好保持,确保了其在高电流条件下(750°C,1.6 A·cm⁻²)连续运行200小时的耐久性。本工作提出了一种精确优化异质界面的新策略,可有效最大化异质界面的催化活性,为复合材料中异质界面的进一步发展开辟了新途径。

公众号简介

【纵横科研】—— 专注分享全球最新学术成果、前沿科研讯息,聚焦期刊论文解读、科研方法分享、学术会议资讯、科研政策解读等核心内容,助力科研人精准捕捉行业前沿动态,高效获取有价值的学术资源,规避科研路上的信息壁垒,陪伴每一位科研从业者从入门到进阶,在科研道路上稳步前行。

公众号长期深耕学术领域,坚守客观、专业、及时、严谨的核心原则,每日精选优质学术内容,拒绝冗余信息,力求每一篇推文都能为科研人提供实用价值,搭建起科研人交流互动、资源共享的优质桥梁。为更好地服务广大科研工作者,解决大家在投稿、合作、转载等方面的需求相关事宜可直接后台联系小编,我们将第一时间对接回复,全力协助大家解决科研相关疑问。

温馨提示:由于微信推送规则调整,为避免错过每日优质学术推文,请大家将【纵横科研】加为星标,或每次阅读后点击页面下端的“在看”,即可第一时间接收最新科研讯息。

若推送内容不慎涉及侵权,请及时联系我们,我们将第一时间核实情况并进行删除处理,绝不推诿拖延;商务合作、资源对接、学术共建等相关事宜,也可接私信公众号咨询,我们将秉持真诚服务的态度,竭诚为每一位科研人、每一家合作单位提供专业、高效的对接服务,携手助力学术科研事业稳步发展,感谢大家一直以来的理解、支持与陪伴

祝你愉快~

点赞

收藏

分享

最新文章

随机文章

基本 文件 流程 错误 SQL 调试
  1. 请求信息 : 2026-04-24 20:49:15 HTTP/2.0 GET : https://b.460.net.cn/a/520336.html
  2. 运行时间 : 0.193693s [ 吞吐率:5.16req/s ] 内存消耗:4,416.74kb 文件加载:140
  3. 缓存信息 : 0 reads,0 writes
  4. 会话信息 : SESSION_ID=22d1cbf77cd6fee75e862127e3b10961
  1. /yingpanguazai/ssd/ssd1/www/b.460.net.cn/public/index.php ( 0.79 KB )
  2. /yingpanguazai/ssd/ssd1/www/b.460.net.cn/vendor/autoload.php ( 0.17 KB )
  3. /yingpanguazai/ssd/ssd1/www/b.460.net.cn/vendor/composer/autoload_real.php ( 2.49 KB )
  4. /yingpanguazai/ssd/ssd1/www/b.460.net.cn/vendor/composer/platform_check.php ( 0.90 KB )
  5. /yingpanguazai/ssd/ssd1/www/b.460.net.cn/vendor/composer/ClassLoader.php ( 14.03 KB )
  6. /yingpanguazai/ssd/ssd1/www/b.460.net.cn/vendor/composer/autoload_static.php ( 4.90 KB )
  7. /yingpanguazai/ssd/ssd1/www/b.460.net.cn/vendor/topthink/think-helper/src/helper.php ( 8.34 KB )
  8. /yingpanguazai/ssd/ssd1/www/b.460.net.cn/vendor/topthink/think-validate/src/helper.php ( 2.19 KB )
  9. /yingpanguazai/ssd/ssd1/www/b.460.net.cn/vendor/topthink/think-orm/src/helper.php ( 1.47 KB )
  10. /yingpanguazai/ssd/ssd1/www/b.460.net.cn/vendor/topthink/think-orm/stubs/load_stubs.php ( 0.16 KB )
  11. /yingpanguazai/ssd/ssd1/www/b.460.net.cn/vendor/topthink/framework/src/think/Exception.php ( 1.69 KB )
  12. /yingpanguazai/ssd/ssd1/www/b.460.net.cn/vendor/topthink/think-container/src/Facade.php ( 2.71 KB )
  13. /yingpanguazai/ssd/ssd1/www/b.460.net.cn/vendor/symfony/deprecation-contracts/function.php ( 0.99 KB )
  14. /yingpanguazai/ssd/ssd1/www/b.460.net.cn/vendor/symfony/polyfill-mbstring/bootstrap.php ( 8.26 KB )
  15. /yingpanguazai/ssd/ssd1/www/b.460.net.cn/vendor/symfony/polyfill-mbstring/bootstrap80.php ( 9.78 KB )
  16. /yingpanguazai/ssd/ssd1/www/b.460.net.cn/vendor/symfony/var-dumper/Resources/functions/dump.php ( 1.49 KB )
  17. /yingpanguazai/ssd/ssd1/www/b.460.net.cn/vendor/topthink/think-dumper/src/helper.php ( 0.18 KB )
  18. /yingpanguazai/ssd/ssd1/www/b.460.net.cn/vendor/symfony/var-dumper/VarDumper.php ( 4.30 KB )
  19. /yingpanguazai/ssd/ssd1/www/b.460.net.cn/vendor/topthink/framework/src/think/App.php ( 15.30 KB )
  20. /yingpanguazai/ssd/ssd1/www/b.460.net.cn/vendor/topthink/think-container/src/Container.php ( 15.76 KB )
  21. /yingpanguazai/ssd/ssd1/www/b.460.net.cn/vendor/psr/container/src/ContainerInterface.php ( 1.02 KB )
  22. /yingpanguazai/ssd/ssd1/www/b.460.net.cn/app/provider.php ( 0.19 KB )
  23. /yingpanguazai/ssd/ssd1/www/b.460.net.cn/vendor/topthink/framework/src/think/Http.php ( 6.04 KB )
  24. /yingpanguazai/ssd/ssd1/www/b.460.net.cn/vendor/topthink/think-helper/src/helper/Str.php ( 7.29 KB )
  25. /yingpanguazai/ssd/ssd1/www/b.460.net.cn/vendor/topthink/framework/src/think/Env.php ( 4.68 KB )
  26. /yingpanguazai/ssd/ssd1/www/b.460.net.cn/app/common.php ( 0.03 KB )
  27. /yingpanguazai/ssd/ssd1/www/b.460.net.cn/vendor/topthink/framework/src/helper.php ( 18.78 KB )
  28. /yingpanguazai/ssd/ssd1/www/b.460.net.cn/vendor/topthink/framework/src/think/Config.php ( 5.54 KB )
  29. /yingpanguazai/ssd/ssd1/www/b.460.net.cn/config/app.php ( 0.95 KB )
  30. /yingpanguazai/ssd/ssd1/www/b.460.net.cn/config/cache.php ( 0.78 KB )
  31. /yingpanguazai/ssd/ssd1/www/b.460.net.cn/config/console.php ( 0.23 KB )
  32. /yingpanguazai/ssd/ssd1/www/b.460.net.cn/config/cookie.php ( 0.56 KB )
  33. /yingpanguazai/ssd/ssd1/www/b.460.net.cn/config/database.php ( 2.47 KB )
  34. /yingpanguazai/ssd/ssd1/www/b.460.net.cn/vendor/topthink/framework/src/think/facade/Env.php ( 1.67 KB )
  35. /yingpanguazai/ssd/ssd1/www/b.460.net.cn/config/filesystem.php ( 0.61 KB )
  36. /yingpanguazai/ssd/ssd1/www/b.460.net.cn/config/lang.php ( 0.91 KB )
  37. /yingpanguazai/ssd/ssd1/www/b.460.net.cn/config/log.php ( 1.35 KB )
  38. /yingpanguazai/ssd/ssd1/www/b.460.net.cn/config/middleware.php ( 0.19 KB )
  39. /yingpanguazai/ssd/ssd1/www/b.460.net.cn/config/route.php ( 1.89 KB )
  40. /yingpanguazai/ssd/ssd1/www/b.460.net.cn/config/session.php ( 0.57 KB )
  41. /yingpanguazai/ssd/ssd1/www/b.460.net.cn/config/trace.php ( 0.34 KB )
  42. /yingpanguazai/ssd/ssd1/www/b.460.net.cn/config/view.php ( 0.82 KB )
  43. /yingpanguazai/ssd/ssd1/www/b.460.net.cn/app/event.php ( 0.25 KB )
  44. /yingpanguazai/ssd/ssd1/www/b.460.net.cn/vendor/topthink/framework/src/think/Event.php ( 7.67 KB )
  45. /yingpanguazai/ssd/ssd1/www/b.460.net.cn/app/service.php ( 0.13 KB )
  46. /yingpanguazai/ssd/ssd1/www/b.460.net.cn/app/AppService.php ( 0.26 KB )
  47. /yingpanguazai/ssd/ssd1/www/b.460.net.cn/vendor/topthink/framework/src/think/Service.php ( 1.64 KB )
  48. /yingpanguazai/ssd/ssd1/www/b.460.net.cn/vendor/topthink/framework/src/think/Lang.php ( 7.35 KB )
  49. /yingpanguazai/ssd/ssd1/www/b.460.net.cn/vendor/topthink/framework/src/lang/zh-cn.php ( 13.70 KB )
  50. /yingpanguazai/ssd/ssd1/www/b.460.net.cn/vendor/topthink/framework/src/think/initializer/Error.php ( 3.31 KB )
  51. /yingpanguazai/ssd/ssd1/www/b.460.net.cn/vendor/topthink/framework/src/think/initializer/RegisterService.php ( 1.33 KB )
  52. /yingpanguazai/ssd/ssd1/www/b.460.net.cn/vendor/services.php ( 0.14 KB )
  53. /yingpanguazai/ssd/ssd1/www/b.460.net.cn/vendor/topthink/framework/src/think/service/PaginatorService.php ( 1.52 KB )
  54. /yingpanguazai/ssd/ssd1/www/b.460.net.cn/vendor/topthink/framework/src/think/service/ValidateService.php ( 0.99 KB )
  55. /yingpanguazai/ssd/ssd1/www/b.460.net.cn/vendor/topthink/framework/src/think/service/ModelService.php ( 2.04 KB )
  56. /yingpanguazai/ssd/ssd1/www/b.460.net.cn/vendor/topthink/think-trace/src/Service.php ( 0.77 KB )
  57. /yingpanguazai/ssd/ssd1/www/b.460.net.cn/vendor/topthink/framework/src/think/Middleware.php ( 6.72 KB )
  58. /yingpanguazai/ssd/ssd1/www/b.460.net.cn/vendor/topthink/framework/src/think/initializer/BootService.php ( 0.77 KB )
  59. /yingpanguazai/ssd/ssd1/www/b.460.net.cn/vendor/topthink/think-orm/src/Paginator.php ( 11.86 KB )
  60. /yingpanguazai/ssd/ssd1/www/b.460.net.cn/vendor/topthink/think-validate/src/Validate.php ( 63.20 KB )
  61. /yingpanguazai/ssd/ssd1/www/b.460.net.cn/vendor/topthink/think-orm/src/Model.php ( 23.55 KB )
  62. /yingpanguazai/ssd/ssd1/www/b.460.net.cn/vendor/topthink/think-orm/src/model/concern/Attribute.php ( 21.05 KB )
  63. /yingpanguazai/ssd/ssd1/www/b.460.net.cn/vendor/topthink/think-orm/src/model/concern/AutoWriteData.php ( 4.21 KB )
  64. /yingpanguazai/ssd/ssd1/www/b.460.net.cn/vendor/topthink/think-orm/src/model/concern/Conversion.php ( 6.44 KB )
  65. /yingpanguazai/ssd/ssd1/www/b.460.net.cn/vendor/topthink/think-orm/src/model/concern/DbConnect.php ( 5.16 KB )
  66. /yingpanguazai/ssd/ssd1/www/b.460.net.cn/vendor/topthink/think-orm/src/model/concern/ModelEvent.php ( 2.33 KB )
  67. /yingpanguazai/ssd/ssd1/www/b.460.net.cn/vendor/topthink/think-orm/src/model/concern/RelationShip.php ( 28.29 KB )
  68. /yingpanguazai/ssd/ssd1/www/b.460.net.cn/vendor/topthink/think-helper/src/contract/Arrayable.php ( 0.09 KB )
  69. /yingpanguazai/ssd/ssd1/www/b.460.net.cn/vendor/topthink/think-helper/src/contract/Jsonable.php ( 0.13 KB )
  70. /yingpanguazai/ssd/ssd1/www/b.460.net.cn/vendor/topthink/think-orm/src/model/contract/Modelable.php ( 0.09 KB )
  71. /yingpanguazai/ssd/ssd1/www/b.460.net.cn/vendor/topthink/framework/src/think/Db.php ( 2.88 KB )
  72. /yingpanguazai/ssd/ssd1/www/b.460.net.cn/vendor/topthink/think-orm/src/DbManager.php ( 8.52 KB )
  73. /yingpanguazai/ssd/ssd1/www/b.460.net.cn/vendor/topthink/framework/src/think/Log.php ( 6.28 KB )
  74. /yingpanguazai/ssd/ssd1/www/b.460.net.cn/vendor/topthink/framework/src/think/Manager.php ( 3.92 KB )
  75. /yingpanguazai/ssd/ssd1/www/b.460.net.cn/vendor/psr/log/src/LoggerTrait.php ( 2.69 KB )
  76. /yingpanguazai/ssd/ssd1/www/b.460.net.cn/vendor/psr/log/src/LoggerInterface.php ( 2.71 KB )
  77. /yingpanguazai/ssd/ssd1/www/b.460.net.cn/vendor/topthink/framework/src/think/Cache.php ( 4.92 KB )
  78. /yingpanguazai/ssd/ssd1/www/b.460.net.cn/vendor/psr/simple-cache/src/CacheInterface.php ( 4.71 KB )
  79. /yingpanguazai/ssd/ssd1/www/b.460.net.cn/vendor/topthink/think-helper/src/helper/Arr.php ( 16.63 KB )
  80. /yingpanguazai/ssd/ssd1/www/b.460.net.cn/vendor/topthink/framework/src/think/cache/driver/File.php ( 7.84 KB )
  81. /yingpanguazai/ssd/ssd1/www/b.460.net.cn/vendor/topthink/framework/src/think/cache/Driver.php ( 9.03 KB )
  82. /yingpanguazai/ssd/ssd1/www/b.460.net.cn/vendor/topthink/framework/src/think/contract/CacheHandlerInterface.php ( 1.99 KB )
  83. /yingpanguazai/ssd/ssd1/www/b.460.net.cn/app/Request.php ( 0.09 KB )
  84. /yingpanguazai/ssd/ssd1/www/b.460.net.cn/vendor/topthink/framework/src/think/Request.php ( 55.78 KB )
  85. /yingpanguazai/ssd/ssd1/www/b.460.net.cn/app/middleware.php ( 0.25 KB )
  86. /yingpanguazai/ssd/ssd1/www/b.460.net.cn/vendor/topthink/framework/src/think/Pipeline.php ( 2.61 KB )
  87. /yingpanguazai/ssd/ssd1/www/b.460.net.cn/vendor/topthink/think-trace/src/TraceDebug.php ( 3.40 KB )
  88. /yingpanguazai/ssd/ssd1/www/b.460.net.cn/vendor/topthink/framework/src/think/middleware/SessionInit.php ( 1.94 KB )
  89. /yingpanguazai/ssd/ssd1/www/b.460.net.cn/vendor/topthink/framework/src/think/Session.php ( 1.80 KB )
  90. /yingpanguazai/ssd/ssd1/www/b.460.net.cn/vendor/topthink/framework/src/think/session/driver/File.php ( 6.27 KB )
  91. /yingpanguazai/ssd/ssd1/www/b.460.net.cn/vendor/topthink/framework/src/think/contract/SessionHandlerInterface.php ( 0.87 KB )
  92. /yingpanguazai/ssd/ssd1/www/b.460.net.cn/vendor/topthink/framework/src/think/session/Store.php ( 7.12 KB )
  93. /yingpanguazai/ssd/ssd1/www/b.460.net.cn/vendor/topthink/framework/src/think/Route.php ( 23.73 KB )
  94. /yingpanguazai/ssd/ssd1/www/b.460.net.cn/vendor/topthink/framework/src/think/route/RuleName.php ( 5.75 KB )
  95. /yingpanguazai/ssd/ssd1/www/b.460.net.cn/vendor/topthink/framework/src/think/route/Domain.php ( 2.53 KB )
  96. /yingpanguazai/ssd/ssd1/www/b.460.net.cn/vendor/topthink/framework/src/think/route/RuleGroup.php ( 22.43 KB )
  97. /yingpanguazai/ssd/ssd1/www/b.460.net.cn/vendor/topthink/framework/src/think/route/Rule.php ( 26.95 KB )
  98. /yingpanguazai/ssd/ssd1/www/b.460.net.cn/vendor/topthink/framework/src/think/route/RuleItem.php ( 9.78 KB )
  99. /yingpanguazai/ssd/ssd1/www/b.460.net.cn/route/app.php ( 1.72 KB )
  100. /yingpanguazai/ssd/ssd1/www/b.460.net.cn/vendor/topthink/framework/src/think/facade/Route.php ( 4.70 KB )
  101. /yingpanguazai/ssd/ssd1/www/b.460.net.cn/vendor/topthink/framework/src/think/route/dispatch/Controller.php ( 4.74 KB )
  102. /yingpanguazai/ssd/ssd1/www/b.460.net.cn/vendor/topthink/framework/src/think/route/Dispatch.php ( 10.44 KB )
  103. /yingpanguazai/ssd/ssd1/www/b.460.net.cn/app/controller/Index.php ( 4.81 KB )
  104. /yingpanguazai/ssd/ssd1/www/b.460.net.cn/app/BaseController.php ( 2.05 KB )
  105. /yingpanguazai/ssd/ssd1/www/b.460.net.cn/vendor/topthink/think-orm/src/facade/Db.php ( 0.93 KB )
  106. /yingpanguazai/ssd/ssd1/www/b.460.net.cn/vendor/topthink/think-orm/src/db/connector/Mysql.php ( 5.44 KB )
  107. /yingpanguazai/ssd/ssd1/www/b.460.net.cn/vendor/topthink/think-orm/src/db/PDOConnection.php ( 52.47 KB )
  108. /yingpanguazai/ssd/ssd1/www/b.460.net.cn/vendor/topthink/think-orm/src/db/Connection.php ( 8.39 KB )
  109. /yingpanguazai/ssd/ssd1/www/b.460.net.cn/vendor/topthink/think-orm/src/db/ConnectionInterface.php ( 4.57 KB )
  110. /yingpanguazai/ssd/ssd1/www/b.460.net.cn/vendor/topthink/think-orm/src/db/builder/Mysql.php ( 16.58 KB )
  111. /yingpanguazai/ssd/ssd1/www/b.460.net.cn/vendor/topthink/think-orm/src/db/Builder.php ( 24.06 KB )
  112. /yingpanguazai/ssd/ssd1/www/b.460.net.cn/vendor/topthink/think-orm/src/db/BaseBuilder.php ( 27.50 KB )
  113. /yingpanguazai/ssd/ssd1/www/b.460.net.cn/vendor/topthink/think-orm/src/db/Query.php ( 15.71 KB )
  114. /yingpanguazai/ssd/ssd1/www/b.460.net.cn/vendor/topthink/think-orm/src/db/BaseQuery.php ( 45.13 KB )
  115. /yingpanguazai/ssd/ssd1/www/b.460.net.cn/vendor/topthink/think-orm/src/db/concern/TimeFieldQuery.php ( 7.43 KB )
  116. /yingpanguazai/ssd/ssd1/www/b.460.net.cn/vendor/topthink/think-orm/src/db/concern/AggregateQuery.php ( 3.26 KB )
  117. /yingpanguazai/ssd/ssd1/www/b.460.net.cn/vendor/topthink/think-orm/src/db/concern/ModelRelationQuery.php ( 20.07 KB )
  118. /yingpanguazai/ssd/ssd1/www/b.460.net.cn/vendor/topthink/think-orm/src/db/concern/ParamsBind.php ( 3.66 KB )
  119. /yingpanguazai/ssd/ssd1/www/b.460.net.cn/vendor/topthink/think-orm/src/db/concern/ResultOperation.php ( 7.01 KB )
  120. /yingpanguazai/ssd/ssd1/www/b.460.net.cn/vendor/topthink/think-orm/src/db/concern/WhereQuery.php ( 19.37 KB )
  121. /yingpanguazai/ssd/ssd1/www/b.460.net.cn/vendor/topthink/think-orm/src/db/concern/JoinAndViewQuery.php ( 7.11 KB )
  122. /yingpanguazai/ssd/ssd1/www/b.460.net.cn/vendor/topthink/think-orm/src/db/concern/TableFieldInfo.php ( 2.63 KB )
  123. /yingpanguazai/ssd/ssd1/www/b.460.net.cn/vendor/topthink/think-orm/src/db/concern/Transaction.php ( 2.77 KB )
  124. /yingpanguazai/ssd/ssd1/www/b.460.net.cn/vendor/topthink/framework/src/think/log/driver/File.php ( 5.96 KB )
  125. /yingpanguazai/ssd/ssd1/www/b.460.net.cn/vendor/topthink/framework/src/think/contract/LogHandlerInterface.php ( 0.86 KB )
  126. /yingpanguazai/ssd/ssd1/www/b.460.net.cn/vendor/topthink/framework/src/think/log/Channel.php ( 3.89 KB )
  127. /yingpanguazai/ssd/ssd1/www/b.460.net.cn/vendor/topthink/framework/src/think/event/LogRecord.php ( 1.02 KB )
  128. /yingpanguazai/ssd/ssd1/www/b.460.net.cn/vendor/topthink/think-helper/src/Collection.php ( 16.47 KB )
  129. /yingpanguazai/ssd/ssd1/www/b.460.net.cn/vendor/topthink/framework/src/think/facade/View.php ( 1.70 KB )
  130. /yingpanguazai/ssd/ssd1/www/b.460.net.cn/vendor/topthink/framework/src/think/View.php ( 4.39 KB )
  131. /yingpanguazai/ssd/ssd1/www/b.460.net.cn/vendor/topthink/framework/src/think/Response.php ( 8.81 KB )
  132. /yingpanguazai/ssd/ssd1/www/b.460.net.cn/vendor/topthink/framework/src/think/response/View.php ( 3.29 KB )
  133. /yingpanguazai/ssd/ssd1/www/b.460.net.cn/vendor/topthink/framework/src/think/Cookie.php ( 6.06 KB )
  134. /yingpanguazai/ssd/ssd1/www/b.460.net.cn/vendor/topthink/think-view/src/Think.php ( 8.38 KB )
  135. /yingpanguazai/ssd/ssd1/www/b.460.net.cn/vendor/topthink/framework/src/think/contract/TemplateHandlerInterface.php ( 1.60 KB )
  136. /yingpanguazai/ssd/ssd1/www/b.460.net.cn/vendor/topthink/think-template/src/Template.php ( 46.61 KB )
  137. /yingpanguazai/ssd/ssd1/www/b.460.net.cn/vendor/topthink/think-template/src/template/driver/File.php ( 2.41 KB )
  138. /yingpanguazai/ssd/ssd1/www/b.460.net.cn/vendor/topthink/think-template/src/template/contract/DriverInterface.php ( 0.86 KB )
  139. /yingpanguazai/ssd/ssd1/www/b.460.net.cn/runtime/temp/b35eef690f41e64ad9e1c098cfc7d3bc.php ( 11.98 KB )
  140. /yingpanguazai/ssd/ssd1/www/b.460.net.cn/vendor/topthink/think-trace/src/Html.php ( 4.42 KB )
  1. CONNECT:[ UseTime:0.000596s ] mysql:host=127.0.0.1;port=3306;dbname=b460;charset=utf8mb4
  2. SHOW FULL COLUMNS FROM `fenlei` [ RunTime:0.000561s ]
  3. SELECT * FROM `fenlei` WHERE `fid` = 0 [ RunTime:0.000291s ]
  4. SELECT * FROM `fenlei` WHERE `fid` = 63 [ RunTime:0.000278s ]
  5. SHOW FULL COLUMNS FROM `set` [ RunTime:0.000481s ]
  6. SELECT * FROM `set` [ RunTime:0.000195s ]
  7. SHOW FULL COLUMNS FROM `article` [ RunTime:0.000623s ]
  8. SELECT * FROM `article` WHERE `id` = 520336 LIMIT 1 [ RunTime:0.000410s ]
  9. UPDATE `article` SET `lasttime` = 1777034955 WHERE `id` = 520336 [ RunTime:0.007318s ]
  10. SELECT * FROM `fenlei` WHERE `id` = 65 LIMIT 1 [ RunTime:0.000272s ]
  11. SELECT * FROM `article` WHERE `id` < 520336 ORDER BY `id` DESC LIMIT 1 [ RunTime:0.009663s ]
  12. SELECT * FROM `article` WHERE `id` > 520336 ORDER BY `id` ASC LIMIT 1 [ RunTime:0.000975s ]
  13. SELECT * FROM `article` WHERE `id` < 520336 ORDER BY `id` DESC LIMIT 10 [ RunTime:0.028414s ]
  14. SELECT * FROM `article` WHERE `id` < 520336 ORDER BY `id` DESC LIMIT 10,10 [ RunTime:0.000792s ]
  15. SELECT * FROM `article` WHERE `id` < 520336 ORDER BY `id` DESC LIMIT 20,10 [ RunTime:0.000773s ]
0.195209s