
| 考前冲刺卷 | 时政热点 | 历年试题 |
|---|---|---|


扫码加入事考群
招聘/资料/答疑

因工作需要,南京航空航天大学后勤保障部以劳务派遣用工方式进行招聘,择优录取。
一、招聘岗位

二、报名方式
1. 应聘人员请扫描公告中的二维码,填写相关信息并提交。报名截止时间:2026年4月19日。
2. 报名截止一周内未接到通知,说明未通过初步审核,将不再另行通知。
3. 通过资格审查后,合格者按电话通知的要求参加面试,面试时须交验相关证书以及身份证原件。
......
扫码查看公告详情

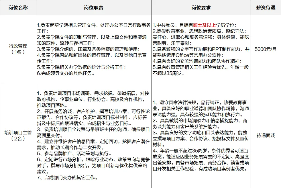
因工作需要,南京理工大学继续教育学院现面向社会招聘3名劳务派遣人员,从事行政管理工作1名;培训项目主管2名,从事非学历教育培训拓展工作,具体招聘事宜如下:
一、招聘岗位

三、报名方式
请应聘人员于2026年4月16日之前将《应聘登记表》发送至学院人事招聘邮箱:jjy@njust.edu.cn。其他如毕业证、学位证、获奖证书及证件照等电子版材料可作为附件。
......
扫码查看公告详情

中国科学院南京地质古生物研究所(简称“南京古生物所”)成立于1951年,位于风景秀美的南京市玄武湖畔,目前是我国唯一从事古生物学(古无脊椎动物学与古植物学)和地层学研究的国家级专业机构,在国际上享有盛誉。著名地质古生物学家李四光教授为首任所长。
现根据工作需要,面向社会公开招聘符合下列要求的非在编项目聘用人员2名(劳务派遣):
一、招聘岗位

二、报名方式
(一)报名时间:即日起至2026年4月19日(以收到电子材料及纸质材料寄出时间为准)。
(二)应聘者需按顺序提供相关电子版及纸质版材料(注明主题:应聘岗位+姓名)。
......
扫码查看公告详情

江苏省风力机设计高技术研究重点实验室于2009年被江苏省科技厅批准立项建设,是江苏省风电行业第一个风力机设计高技术研究重点实验室。本重点实验室依托南京航空航天大学航空宇航科学与技术、力学一级学科国家重点学科和江苏省“风能与太阳能发电技术与工程”优势学科,经过数十年的潜心建设,现有研究场地面积3000余平方米,建有完备的科研条件平台。
一、招聘岗位

二、报名方式
报名材料发至邮箱1127193326@qq.com,联系人 朱老师。邮件标题注明“应聘-校聘科研助理-姓名”,长期,招满为止。
......
扫码查看公告详情

南京农业大学坐落于钟灵毓秀、虎踞龙蟠的古都南京,是一所以农业和生命科学为优势和特色,农、理、经、管、工、文、法学多学科协调发展的教育部直属全国重点大学,是国家“211工程”重点建设大学、“985优势学科创新平台”和“双一流”建设高校。经研究,现公开招聘科研助理1名。
招聘岗位

报名方式
1.报名时间:截止26年4月20日17时。
2.应聘人员请登录“南京农业大学人事人才招聘系统”,填报个人信息并提交有关附件,首次登录需注册。
......
扫码查看公告详情

因工作需要,我院决定面向社会公开招聘发展规划处科员(综合岗)1名,现将有关事项公告如下:
招聘岗位
1.有良好的思想道德修养,热爱高等教育事业,有较强的事业心和责任感,能适应民办高校工作要求。
2.年龄原则上不超过35周岁,硕士研究生及以上,教育学、统计学等相关专业优先。
3.具备较强的政策研究、文稿撰写、数据分析与逻辑思辨能力,文字功底扎实。
4.具备良好的沟通协调、执行能力与团队协作精神。
5.身心健康。
报名方式
有意者请通过电子邮件报名,并上传个人应聘材料,具体包括:个人简历,学历学位证书,及其他可证明本人工作经历和能力的材料。请将材料整理为压缩包(建议格式:ZIP或RAR),以“姓名+应聘某岗位”命名。
报名截止日期:2026年4月19日。
......
扫码查看公告详情

中国药科大学坐落于钟灵毓秀、虎踞龙盘的古都南京,是一所历史悠久、在药学界享有盛誉的教育部直属、国家“211工程”和“双一流”建设高校。学校始建于1936年的国立药学专科学校(本科四年制),是我国历史上第一所由国家创办的药学高等学府。
基于生命科学与技术学院发展的需要,经研究,现面向校内外公开招聘生命科学与技术学院办公室工作人员1名。
一、岗位要求
1、具有中华人民共和国国籍,政治立场坚定,具有强烈的事业心和责任感;为人正直,身心健康,工作认真,勤奋踏实;具备较强的组织管理能力、协调沟通能力、语言和文字表达能力、计算机应用能力,服务意识强;
2、政治面貌:中共党员优先考虑;
3、学历要求:硕士研究生及以上学历(2026年8月前取得学历学位),国(境)外毕业生的学历学位证书需经教育部学历学位认证;
4、专业要求:药学(1007)、药学(1055)、生物学(0710)、生物与医药(0860)等相关专业优先考虑。专业名称及代码参照目录为《研究生教育学科专业目录》、《研究生招生专业目录》;
5、年龄要求:年龄不超过30周岁(1996年1月1日之后出生)。
二、报名方式
1、报名方式:填写生命科学与技术学院办公室工作人员应聘信息表(问卷星:https://v.wjx.cn/vm/OSSZap9.aspx)并将应聘材料PDF版打包发送至邮箱ylystudent@cpu.edu.cn,邮件主题及附件均注明“姓名+应聘办公室人员”字样。
2、报名截止时间:2026年4月20日17:00前。
......
扫码查看公告详情

为加强学校人才队伍建设,南京中医药大学(全额拨款事业单位,学校网址:http://www.njucm.edu.cn/)面向社会公开招聘优秀人才。现将有关事项公告如下:
招聘岗位

报名方式
1.报名时间:4月10日9:00-5月6日16:00。
2.报名方式:登陆官方招聘网站:http://njucm.zp.kooci.net/(请用谷歌浏览器或360浏览器极速模式登陆,具体说明可以查看网站内操作流程页面)
......
扫码查看公告详情

南京大学委托江苏领航服务外包有限公司现面向社会公开招聘有关人员,将有关事项公告如下:
一、招聘要求
学历要求:硕士研究生及以上
1、具备良好的政治和业务素质,热爱图书馆相关或各项工作;
2、具备较强的组织管理、协调沟通能力及语言文字表达能力;
3、能够熟练使用计算机和网络,有一定电子化办公能力;
4、研究生学历,各学历阶段均须取得相应学历学位证书;
5、具有团队合作精神,工作认真仔细,服从领导安排,服从全馆和部门的管理及调配。
二、报名方式
登录南京大学人才招聘网(http://zp.nju.edu.cn/)注册报名。截止日期为:2026年04月24日。
......
扫码查看公告详情

南京大学委托江苏领航服务外包有限公司现面向社会公开招聘有关人员,将有关事项公告如下:
一、招聘要求
学历要求:本科及以上
1.具备良好的政治和业务素质,了解党和国家的教育方针政策;
2.具有较强执行能力;
3.两年及以上的相关工作经验;
4.40周岁以下。
三、报名方式
登录南京大学人才招聘网(http://zp.nju.edu.cn/)注册报名。截止日期为:2026年04月16日。
......
扫码查看公告详情

南京大学委托江苏领航服务外包有限公司现面向社会公开招聘有关人员,将有关事项公告如下:
一、招聘岗位
学历要求:硕士研究生及以上
1.具备良好的政治和业务素质,了解党和国家的教育方针政策;
2.具有较强的市场开拓能力,较高的统筹协调、组织管理、沟通协助能力;
3.五年及以上的相关工作经验;
4.40周岁以下。
二、报名方式
登录南京大学人才招聘网(http://zp.nju.edu.cn/)注册报名。截止日期为:2026年04月16日。
......
扫码查看公告详情

南京大学委托江苏领航服务外包有限公司现面向社会公开招聘有关人员,将有关事项公告如下:
一、招聘要求
学历要求:本科及以上
1.具备良好的政治素质和职业道德,身心健康,具备较强沟通表达能力、服务意识和吃苦耐劳精神;
2.能够胜任讲解工作,语言表达清晰、准确,英语口语佳者优先;
3.专业不限,有外语、教育、历史、文博、艺术、策展等专业背景或相关工作经验者优先;
4.用工地点:南京大学鼓楼校区。
二、报名方式
登录南京大学人才招聘网(http://zp.nju.edu.cn/)注册报名。截止日期为:2026年04月16日。
......
扫码查看公告详情

南京大学委托江苏领航服务外包有限公司现面向社会公开招聘有关人员,将有关事项公告如下:
招聘要求
学历要求:本科及以上
1.基本条件:
具有本科或以上学历,其中至少有一段是社会工作专业毕业,且具有中级或高级社会工作师资格,且有至少二年与社会工作相关的工作经验;
政治素质高,中共党员优先,热爱高等教育事业,具有较强的责任心和服务意识;
身心健康,具备良好的职业道德。
2.能力要求:
对新知识、新流程有快速学习意愿,能灵活应对多任务场景;
善于跨部门、跨机构沟通,具备优秀的信息传递与需求对接能力,能有效维护合作关系;熟悉行政工作流程,熟练使用Office办公软件(Word、Excel、PPT等),具备活动策划与执行经验者优先;
英语听说读写能力良好,能胜任简单外事接待或涉外文件处理;
具备良好文字功底,可撰写通知、报告等公文材料;
工作严谨踏实,注重细节,能独立完成文件整理、数据统计及事务性工作。
3.附加优势:
有高校行政、学生管理或教育项目协调经验者优先;
熟悉社会实践基地运营或公益慈善领域资源者优先。
报名方式
登录南京大学人才招聘网(http://zp.nju.edu.cn/)注册报名。截止日期为:2026年04月26日。
......
扫码查看公告详情



【事业单位考前重要分析】
4.18笔试倒计时7天
《考前重要分析》已上线!
考点速记!考前快速过重点

购买后可通过两种方式下载:
①电脑端-浏览器在线登录后-我的,下载文件
②手机端-下载中公教育app-我的,下载文件

▽点击按钮/图片即可购买▽




预祝各位考生早日考上心仪岗位

咨询考情/课程的小伙伴
加微信:zg17368683739或 点击下图咨询
联系我们
