当前位置:首页>南京>IF8.9!!! 南京医科大学台州人民医院破解骨肉瘤进展难题!

IF8.9!!! 南京医科大学台州人民医院破解骨肉瘤进展难题!

  • 2026-04-20 05:50:24
IF8.9!!! 南京医科大学台州人民医院破解骨肉瘤进展难题!

  研究亮点 

  • 机制创新:首次系统阐明 ZFP36/E2F1/ATF4 轴在 OS 中的调控作用,明确 ZFP36 通过靶向降解 E2F1,抑制下游 ATF4 转录,从而促进铁死亡、抑制 OS 恶性进展;

  • 临床转化价值:ZFP36 在 OS 中显著低表达,可作为 OS 预后标志物及潜在治疗靶点,为 OS 精准治疗提供新方向;

  • 多维度验证:从细胞、分子、动物多层面验证调控机制,同时结合临床样本分析,结论严谨可靠;

  • 聚焦铁死亡与线粒体:深入解析 ZFP36 对铁死亡及线粒体功能障碍的调控,为 OS 铁死亡靶向治疗提供理论基础。

引言

骨肉瘤(OS)好发于青少年,易转移、预后差,5 年生存率低,亟需阐明其分子机制。铁死亡参与肿瘤进展,ZFP36 作为铁死亡调控基因在 OS 中低表达,但其功能尚不明确。E2F1、ATF4 分别在肿瘤发生及铁死亡中发挥重要作用。本研究旨在探究 ZFP36/E2F1/ATF4 轴通过调控铁死亡及线粒体功能影响骨肉瘤进展的机制,为治疗提供新靶点。

如果你也想用同款思路分析,想学习如何复刻这类高分研究的同学,快关注后台咨询吧!生信解码站,助力每一个科研梦想!

SANYUESAN FESTIVAL

文献分享

如果你也想进行生信分析,快联系生信解码站,你的下一篇顶刊论文,就从这里开始啦!

生信分析找生信解码站

创新选题

数据挖掘

方案评估

长按上方图片二维码,关注一下再走吧!!!

研究背景

骨肉瘤(OS)恶性程度高、预后差,亟需明确分子机制。铁死亡是 OS 进展关键,ZFP36 作为铁死亡调控基因在 OS 中低表达,但其功能及机制未明。E2F1、ATF4 分别参与肿瘤发生及铁死亡调控。本研究探究 ZFP36/E2F1/ATF4 轴对 OS 铁死亡及恶性进展的调控,为治疗提供新靶点。

研究方法

  • 临床与细胞验证:通过 GEO 数据集、Western blot、免疫组化,验证 ZFP36 在 OS 组织及细胞系中的低表达;

  • 功能实验:在 MG63/U2OS 细胞中过表达 / 敲低 ZFP36,检测细胞增殖、克隆形成、迁移、侵袭能力,以及铁死亡相关指标(ROS、MDA、GSH、Fe²⁺、GPX4、SLC7A11)和线粒体功能;

  • 机制研究:通过双荧光素酶报告基因、ChIP 等实验,明确 ZFP36 靶向 E2F1 3'UTR 促进其降解,E2F1 转录激活 ATF4 的调控轴;

  • 体内验证:构建裸鼠异种移植瘤模型,验证 ZFP36 过表达对 OS 体内生长的抑制作用。

结果

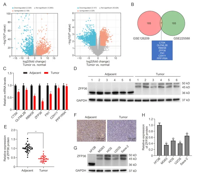
在OS患者和细胞中ZFP36下调

在两个 GEO 数据集中筛选出 7 个差异基因,其中 ZFP36 在骨肉瘤组织中 mRNA 水平下调最显著。Western blot 及 IHC 证实,ZFP36 蛋白在骨肉瘤组织及细胞系中均低表达,条带约 45–50 kD 并存在磷酸化修饰,提示 ZFP36 可能参与骨肉瘤进展。

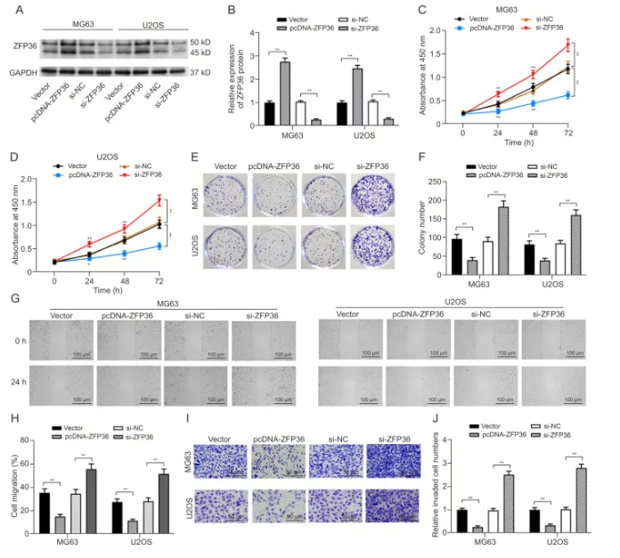
ZFP36过表达抑制了OS细胞的增殖、迁移和入侵

在 MG63 和 U2OS 细胞中验证 ZFP36 功能:过表达 ZFP36 可显著提高其蛋白水平,而 si-ZFP36 则有效敲低 ZFP36 表达。功能实验显示,ZFP36 过表达明显抑制骨肉瘤细胞的增殖、克隆形成、迁移及侵袭能力,敲低则呈现相反效应。

对比正常组织,膀胱癌中 ACTG1、C19orf57 显著上调,GRIK2、DYM、PTGER3 显著下调,ANK3、AK9 无明显差异。生存分析显示 ACTG1 等五个基因高表达与预后不良相关,其中 ACTG1 表达与预后关联稳定一致,被确定为核心剪接调控因子。

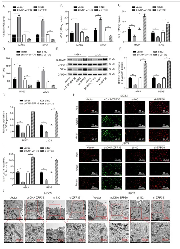
ZFP36 过表达加剧了 OS 细胞中的铁消亡和线粒体功能障碍

ZFP36 为铁死亡相关基因。过表达 ZFP36 可升高 ROS、MDA 及 Fe²⁺水平,降低 GSH 含量,抑制 GPX4、SLC7A11 表达,并破坏线粒体膜电位、造成线粒体结构损伤;敲低 ZFP36 则作用相反。提示 ZFP36 过表达可促进骨肉瘤细胞铁死亡与线粒体功能障碍。

ZFP36通过促进O2F1 mRNA在OS细胞中的降解来抑制E2F1表达

ZFP36 可结合转录本 3ʹUTR 的 AREs 促进 mRNA 降解。E2F1 mRNA 3ʹUTR 含 3 条 ARE 序列,ZFP36 过表达可降低其荧光素酶活性,敲低则相反;突变 ARE1 和 ARE2 可逆转该抑制效应,ARE3 无影响。放线霉素 D 实验显示,ZFP36 过表达缩短 E2F1 mRNA 半衰期、加速其降解,同时抑制 E2F1 mRNA 及蛋白表达,敲低则作用相反。

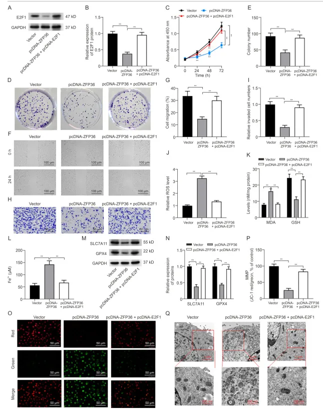
ZFP36过表达通过抑制E2F1表达,促进铁减脂和线粒体功能障碍,抑制了OS细胞的进大

在 MG63 细胞中,ZFP36 过表达可降低 E2F1 蛋白水平,pcDNA-E2F1 转染则可升高 E2F1 表达。功能挽救实验显示,E2F1 过表达可逆转 ZFP36 过表达介导的细胞增殖、克隆形成、迁移和侵袭抑制,以及凋亡促进作用;同时可逆转 ZFP36 过表达引起的 ROS、MDA、Fe²⁺水平升高,GSH 水平下降,GPX4、SLC7A11 表达抑制,以及线粒体膜电位损伤和结构异常。

E2F1促进ATF4的转录活化

已知 ATF4 在多种癌症中可调控铁死亡,通过 Jaspar 数据库预测发现 ATF4 启动子存在 E2F1 结合位点;ChIP 实验证实 E2F1 可富集于 ATF4 启动子,且 E2F1 过表达仅能提升野生型 ATF4 的荧光素酶活性,对突变型无影响。此外,E2F1 过表达可提高 MG63 细胞中 ATF4 的 mRNA 和蛋白水平,敲低 E2F1 则抑制 ATF4 表达,表明 E2F1 可通过转录激活促进 ATF4 表达。

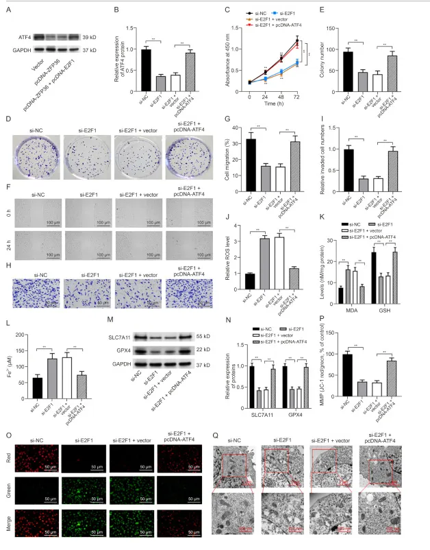
E2F1敲低通过降低ATF4表达促进铁磷作用和线粒体功能障碍,抑制OS细胞的进展

在 MG63 细胞中,敲低 E2F1 可降低 ATF4 表达,而过表达 ATF4 则可逆转这一效应。功能回复实验显示,ATF4 过表达能够抵消 E2F1 敲低所导致的细胞增殖、克隆形成、迁移及侵袭抑制,并可逆转其诱导的 ROS、MDA、Fe²⁺升高、GSH 下降、GPX4/SLC7A11 变化,以及线粒体膜电位损伤与结构异常。

ZFP36过表达抑制了小鼠的OS肿瘤生长

构建骨肉瘤异种移植瘤模型后发现,ZFP36 过表达组肿瘤体积与重量均显著降低。IHC 结果显示,该组 Ki67、E2F1、ATF4、GPX4 及 SLC7A11 蛋白水平均下降,证实 ZFP36 过表达在体内可显著抑制骨肉瘤生长。

【文章小结】

本研究证实 ZFP36 在 OS 中发挥抑癌作用,通过靶向降解 E2F1、抑制 ATF4 转录,诱导 OS 细胞铁死亡及线粒体功能障碍,抑制恶性进展。研究阐明 ZFP36/E2F1/ATF4 轴调控机制,为 OS 靶向治疗提供理论依据与新靶点。

如果你也想用同款思路分析,需要生信分析,复现高分思路的同学,快关注后台咨询吧!生信解码站,助力每一个科研梦想

记得扫码关注

思路设计/方案评估

数据分析/文献复现

专注生信分析

点赞

分享

喜欢

留言

最新文章

随机文章

基本 文件 流程 错误 SQL 调试
  1. 请求信息 : 2026-04-23 23:08:03 HTTP/2.0 GET : https://b.460.net.cn/a/532671.html
  2. 运行时间 : 0.166507s [ 吞吐率:6.01req/s ] 内存消耗:4,384.05kb 文件加载:140
  3. 缓存信息 : 0 reads,0 writes
  4. 会话信息 : SESSION_ID=f8af81e22418aee3303f365545d31b16
  1. /yingpanguazai/ssd/ssd1/www/b.460.net.cn/public/index.php ( 0.79 KB )
  2. /yingpanguazai/ssd/ssd1/www/b.460.net.cn/vendor/autoload.php ( 0.17 KB )
  3. /yingpanguazai/ssd/ssd1/www/b.460.net.cn/vendor/composer/autoload_real.php ( 2.49 KB )
  4. /yingpanguazai/ssd/ssd1/www/b.460.net.cn/vendor/composer/platform_check.php ( 0.90 KB )
  5. /yingpanguazai/ssd/ssd1/www/b.460.net.cn/vendor/composer/ClassLoader.php ( 14.03 KB )
  6. /yingpanguazai/ssd/ssd1/www/b.460.net.cn/vendor/composer/autoload_static.php ( 4.90 KB )
  7. /yingpanguazai/ssd/ssd1/www/b.460.net.cn/vendor/topthink/think-helper/src/helper.php ( 8.34 KB )
  8. /yingpanguazai/ssd/ssd1/www/b.460.net.cn/vendor/topthink/think-validate/src/helper.php ( 2.19 KB )
  9. /yingpanguazai/ssd/ssd1/www/b.460.net.cn/vendor/topthink/think-orm/src/helper.php ( 1.47 KB )
  10. /yingpanguazai/ssd/ssd1/www/b.460.net.cn/vendor/topthink/think-orm/stubs/load_stubs.php ( 0.16 KB )
  11. /yingpanguazai/ssd/ssd1/www/b.460.net.cn/vendor/topthink/framework/src/think/Exception.php ( 1.69 KB )
  12. /yingpanguazai/ssd/ssd1/www/b.460.net.cn/vendor/topthink/think-container/src/Facade.php ( 2.71 KB )
  13. /yingpanguazai/ssd/ssd1/www/b.460.net.cn/vendor/symfony/deprecation-contracts/function.php ( 0.99 KB )
  14. /yingpanguazai/ssd/ssd1/www/b.460.net.cn/vendor/symfony/polyfill-mbstring/bootstrap.php ( 8.26 KB )
  15. /yingpanguazai/ssd/ssd1/www/b.460.net.cn/vendor/symfony/polyfill-mbstring/bootstrap80.php ( 9.78 KB )
  16. /yingpanguazai/ssd/ssd1/www/b.460.net.cn/vendor/symfony/var-dumper/Resources/functions/dump.php ( 1.49 KB )
  17. /yingpanguazai/ssd/ssd1/www/b.460.net.cn/vendor/topthink/think-dumper/src/helper.php ( 0.18 KB )
  18. /yingpanguazai/ssd/ssd1/www/b.460.net.cn/vendor/symfony/var-dumper/VarDumper.php ( 4.30 KB )
  19. /yingpanguazai/ssd/ssd1/www/b.460.net.cn/vendor/topthink/framework/src/think/App.php ( 15.30 KB )
  20. /yingpanguazai/ssd/ssd1/www/b.460.net.cn/vendor/topthink/think-container/src/Container.php ( 15.76 KB )
  21. /yingpanguazai/ssd/ssd1/www/b.460.net.cn/vendor/psr/container/src/ContainerInterface.php ( 1.02 KB )
  22. /yingpanguazai/ssd/ssd1/www/b.460.net.cn/app/provider.php ( 0.19 KB )
  23. /yingpanguazai/ssd/ssd1/www/b.460.net.cn/vendor/topthink/framework/src/think/Http.php ( 6.04 KB )
  24. /yingpanguazai/ssd/ssd1/www/b.460.net.cn/vendor/topthink/think-helper/src/helper/Str.php ( 7.29 KB )
  25. /yingpanguazai/ssd/ssd1/www/b.460.net.cn/vendor/topthink/framework/src/think/Env.php ( 4.68 KB )
  26. /yingpanguazai/ssd/ssd1/www/b.460.net.cn/app/common.php ( 0.03 KB )
  27. /yingpanguazai/ssd/ssd1/www/b.460.net.cn/vendor/topthink/framework/src/helper.php ( 18.78 KB )
  28. /yingpanguazai/ssd/ssd1/www/b.460.net.cn/vendor/topthink/framework/src/think/Config.php ( 5.54 KB )
  29. /yingpanguazai/ssd/ssd1/www/b.460.net.cn/config/app.php ( 0.95 KB )
  30. /yingpanguazai/ssd/ssd1/www/b.460.net.cn/config/cache.php ( 0.78 KB )
  31. /yingpanguazai/ssd/ssd1/www/b.460.net.cn/config/console.php ( 0.23 KB )
  32. /yingpanguazai/ssd/ssd1/www/b.460.net.cn/config/cookie.php ( 0.56 KB )
  33. /yingpanguazai/ssd/ssd1/www/b.460.net.cn/config/database.php ( 2.47 KB )
  34. /yingpanguazai/ssd/ssd1/www/b.460.net.cn/vendor/topthink/framework/src/think/facade/Env.php ( 1.67 KB )
  35. /yingpanguazai/ssd/ssd1/www/b.460.net.cn/config/filesystem.php ( 0.61 KB )
  36. /yingpanguazai/ssd/ssd1/www/b.460.net.cn/config/lang.php ( 0.91 KB )
  37. /yingpanguazai/ssd/ssd1/www/b.460.net.cn/config/log.php ( 1.35 KB )
  38. /yingpanguazai/ssd/ssd1/www/b.460.net.cn/config/middleware.php ( 0.19 KB )
  39. /yingpanguazai/ssd/ssd1/www/b.460.net.cn/config/route.php ( 1.89 KB )
  40. /yingpanguazai/ssd/ssd1/www/b.460.net.cn/config/session.php ( 0.57 KB )
  41. /yingpanguazai/ssd/ssd1/www/b.460.net.cn/config/trace.php ( 0.34 KB )
  42. /yingpanguazai/ssd/ssd1/www/b.460.net.cn/config/view.php ( 0.82 KB )
  43. /yingpanguazai/ssd/ssd1/www/b.460.net.cn/app/event.php ( 0.25 KB )
  44. /yingpanguazai/ssd/ssd1/www/b.460.net.cn/vendor/topthink/framework/src/think/Event.php ( 7.67 KB )
  45. /yingpanguazai/ssd/ssd1/www/b.460.net.cn/app/service.php ( 0.13 KB )
  46. /yingpanguazai/ssd/ssd1/www/b.460.net.cn/app/AppService.php ( 0.26 KB )
  47. /yingpanguazai/ssd/ssd1/www/b.460.net.cn/vendor/topthink/framework/src/think/Service.php ( 1.64 KB )
  48. /yingpanguazai/ssd/ssd1/www/b.460.net.cn/vendor/topthink/framework/src/think/Lang.php ( 7.35 KB )
  49. /yingpanguazai/ssd/ssd1/www/b.460.net.cn/vendor/topthink/framework/src/lang/zh-cn.php ( 13.70 KB )
  50. /yingpanguazai/ssd/ssd1/www/b.460.net.cn/vendor/topthink/framework/src/think/initializer/Error.php ( 3.31 KB )
  51. /yingpanguazai/ssd/ssd1/www/b.460.net.cn/vendor/topthink/framework/src/think/initializer/RegisterService.php ( 1.33 KB )
  52. /yingpanguazai/ssd/ssd1/www/b.460.net.cn/vendor/services.php ( 0.14 KB )
  53. /yingpanguazai/ssd/ssd1/www/b.460.net.cn/vendor/topthink/framework/src/think/service/PaginatorService.php ( 1.52 KB )
  54. /yingpanguazai/ssd/ssd1/www/b.460.net.cn/vendor/topthink/framework/src/think/service/ValidateService.php ( 0.99 KB )
  55. /yingpanguazai/ssd/ssd1/www/b.460.net.cn/vendor/topthink/framework/src/think/service/ModelService.php ( 2.04 KB )
  56. /yingpanguazai/ssd/ssd1/www/b.460.net.cn/vendor/topthink/think-trace/src/Service.php ( 0.77 KB )
  57. /yingpanguazai/ssd/ssd1/www/b.460.net.cn/vendor/topthink/framework/src/think/Middleware.php ( 6.72 KB )
  58. /yingpanguazai/ssd/ssd1/www/b.460.net.cn/vendor/topthink/framework/src/think/initializer/BootService.php ( 0.77 KB )
  59. /yingpanguazai/ssd/ssd1/www/b.460.net.cn/vendor/topthink/think-orm/src/Paginator.php ( 11.86 KB )
  60. /yingpanguazai/ssd/ssd1/www/b.460.net.cn/vendor/topthink/think-validate/src/Validate.php ( 63.20 KB )
  61. /yingpanguazai/ssd/ssd1/www/b.460.net.cn/vendor/topthink/think-orm/src/Model.php ( 23.55 KB )
  62. /yingpanguazai/ssd/ssd1/www/b.460.net.cn/vendor/topthink/think-orm/src/model/concern/Attribute.php ( 21.05 KB )
  63. /yingpanguazai/ssd/ssd1/www/b.460.net.cn/vendor/topthink/think-orm/src/model/concern/AutoWriteData.php ( 4.21 KB )
  64. /yingpanguazai/ssd/ssd1/www/b.460.net.cn/vendor/topthink/think-orm/src/model/concern/Conversion.php ( 6.44 KB )
  65. /yingpanguazai/ssd/ssd1/www/b.460.net.cn/vendor/topthink/think-orm/src/model/concern/DbConnect.php ( 5.16 KB )
  66. /yingpanguazai/ssd/ssd1/www/b.460.net.cn/vendor/topthink/think-orm/src/model/concern/ModelEvent.php ( 2.33 KB )
  67. /yingpanguazai/ssd/ssd1/www/b.460.net.cn/vendor/topthink/think-orm/src/model/concern/RelationShip.php ( 28.29 KB )
  68. /yingpanguazai/ssd/ssd1/www/b.460.net.cn/vendor/topthink/think-helper/src/contract/Arrayable.php ( 0.09 KB )
  69. /yingpanguazai/ssd/ssd1/www/b.460.net.cn/vendor/topthink/think-helper/src/contract/Jsonable.php ( 0.13 KB )
  70. /yingpanguazai/ssd/ssd1/www/b.460.net.cn/vendor/topthink/think-orm/src/model/contract/Modelable.php ( 0.09 KB )
  71. /yingpanguazai/ssd/ssd1/www/b.460.net.cn/vendor/topthink/framework/src/think/Db.php ( 2.88 KB )
  72. /yingpanguazai/ssd/ssd1/www/b.460.net.cn/vendor/topthink/think-orm/src/DbManager.php ( 8.52 KB )
  73. /yingpanguazai/ssd/ssd1/www/b.460.net.cn/vendor/topthink/framework/src/think/Log.php ( 6.28 KB )
  74. /yingpanguazai/ssd/ssd1/www/b.460.net.cn/vendor/topthink/framework/src/think/Manager.php ( 3.92 KB )
  75. /yingpanguazai/ssd/ssd1/www/b.460.net.cn/vendor/psr/log/src/LoggerTrait.php ( 2.69 KB )
  76. /yingpanguazai/ssd/ssd1/www/b.460.net.cn/vendor/psr/log/src/LoggerInterface.php ( 2.71 KB )
  77. /yingpanguazai/ssd/ssd1/www/b.460.net.cn/vendor/topthink/framework/src/think/Cache.php ( 4.92 KB )
  78. /yingpanguazai/ssd/ssd1/www/b.460.net.cn/vendor/psr/simple-cache/src/CacheInterface.php ( 4.71 KB )
  79. /yingpanguazai/ssd/ssd1/www/b.460.net.cn/vendor/topthink/think-helper/src/helper/Arr.php ( 16.63 KB )
  80. /yingpanguazai/ssd/ssd1/www/b.460.net.cn/vendor/topthink/framework/src/think/cache/driver/File.php ( 7.84 KB )
  81. /yingpanguazai/ssd/ssd1/www/b.460.net.cn/vendor/topthink/framework/src/think/cache/Driver.php ( 9.03 KB )
  82. /yingpanguazai/ssd/ssd1/www/b.460.net.cn/vendor/topthink/framework/src/think/contract/CacheHandlerInterface.php ( 1.99 KB )
  83. /yingpanguazai/ssd/ssd1/www/b.460.net.cn/app/Request.php ( 0.09 KB )
  84. /yingpanguazai/ssd/ssd1/www/b.460.net.cn/vendor/topthink/framework/src/think/Request.php ( 55.78 KB )
  85. /yingpanguazai/ssd/ssd1/www/b.460.net.cn/app/middleware.php ( 0.25 KB )
  86. /yingpanguazai/ssd/ssd1/www/b.460.net.cn/vendor/topthink/framework/src/think/Pipeline.php ( 2.61 KB )
  87. /yingpanguazai/ssd/ssd1/www/b.460.net.cn/vendor/topthink/think-trace/src/TraceDebug.php ( 3.40 KB )
  88. /yingpanguazai/ssd/ssd1/www/b.460.net.cn/vendor/topthink/framework/src/think/middleware/SessionInit.php ( 1.94 KB )
  89. /yingpanguazai/ssd/ssd1/www/b.460.net.cn/vendor/topthink/framework/src/think/Session.php ( 1.80 KB )
  90. /yingpanguazai/ssd/ssd1/www/b.460.net.cn/vendor/topthink/framework/src/think/session/driver/File.php ( 6.27 KB )
  91. /yingpanguazai/ssd/ssd1/www/b.460.net.cn/vendor/topthink/framework/src/think/contract/SessionHandlerInterface.php ( 0.87 KB )
  92. /yingpanguazai/ssd/ssd1/www/b.460.net.cn/vendor/topthink/framework/src/think/session/Store.php ( 7.12 KB )
  93. /yingpanguazai/ssd/ssd1/www/b.460.net.cn/vendor/topthink/framework/src/think/Route.php ( 23.73 KB )
  94. /yingpanguazai/ssd/ssd1/www/b.460.net.cn/vendor/topthink/framework/src/think/route/RuleName.php ( 5.75 KB )
  95. /yingpanguazai/ssd/ssd1/www/b.460.net.cn/vendor/topthink/framework/src/think/route/Domain.php ( 2.53 KB )
  96. /yingpanguazai/ssd/ssd1/www/b.460.net.cn/vendor/topthink/framework/src/think/route/RuleGroup.php ( 22.43 KB )
  97. /yingpanguazai/ssd/ssd1/www/b.460.net.cn/vendor/topthink/framework/src/think/route/Rule.php ( 26.95 KB )
  98. /yingpanguazai/ssd/ssd1/www/b.460.net.cn/vendor/topthink/framework/src/think/route/RuleItem.php ( 9.78 KB )
  99. /yingpanguazai/ssd/ssd1/www/b.460.net.cn/route/app.php ( 1.72 KB )
  100. /yingpanguazai/ssd/ssd1/www/b.460.net.cn/vendor/topthink/framework/src/think/facade/Route.php ( 4.70 KB )
  101. /yingpanguazai/ssd/ssd1/www/b.460.net.cn/vendor/topthink/framework/src/think/route/dispatch/Controller.php ( 4.74 KB )
  102. /yingpanguazai/ssd/ssd1/www/b.460.net.cn/vendor/topthink/framework/src/think/route/Dispatch.php ( 10.44 KB )
  103. /yingpanguazai/ssd/ssd1/www/b.460.net.cn/app/controller/Index.php ( 4.81 KB )
  104. /yingpanguazai/ssd/ssd1/www/b.460.net.cn/app/BaseController.php ( 2.05 KB )
  105. /yingpanguazai/ssd/ssd1/www/b.460.net.cn/vendor/topthink/think-orm/src/facade/Db.php ( 0.93 KB )
  106. /yingpanguazai/ssd/ssd1/www/b.460.net.cn/vendor/topthink/think-orm/src/db/connector/Mysql.php ( 5.44 KB )
  107. /yingpanguazai/ssd/ssd1/www/b.460.net.cn/vendor/topthink/think-orm/src/db/PDOConnection.php ( 52.47 KB )
  108. /yingpanguazai/ssd/ssd1/www/b.460.net.cn/vendor/topthink/think-orm/src/db/Connection.php ( 8.39 KB )
  109. /yingpanguazai/ssd/ssd1/www/b.460.net.cn/vendor/topthink/think-orm/src/db/ConnectionInterface.php ( 4.57 KB )
  110. /yingpanguazai/ssd/ssd1/www/b.460.net.cn/vendor/topthink/think-orm/src/db/builder/Mysql.php ( 16.58 KB )
  111. /yingpanguazai/ssd/ssd1/www/b.460.net.cn/vendor/topthink/think-orm/src/db/Builder.php ( 24.06 KB )
  112. /yingpanguazai/ssd/ssd1/www/b.460.net.cn/vendor/topthink/think-orm/src/db/BaseBuilder.php ( 27.50 KB )
  113. /yingpanguazai/ssd/ssd1/www/b.460.net.cn/vendor/topthink/think-orm/src/db/Query.php ( 15.71 KB )
  114. /yingpanguazai/ssd/ssd1/www/b.460.net.cn/vendor/topthink/think-orm/src/db/BaseQuery.php ( 45.13 KB )
  115. /yingpanguazai/ssd/ssd1/www/b.460.net.cn/vendor/topthink/think-orm/src/db/concern/TimeFieldQuery.php ( 7.43 KB )
  116. /yingpanguazai/ssd/ssd1/www/b.460.net.cn/vendor/topthink/think-orm/src/db/concern/AggregateQuery.php ( 3.26 KB )
  117. /yingpanguazai/ssd/ssd1/www/b.460.net.cn/vendor/topthink/think-orm/src/db/concern/ModelRelationQuery.php ( 20.07 KB )
  118. /yingpanguazai/ssd/ssd1/www/b.460.net.cn/vendor/topthink/think-orm/src/db/concern/ParamsBind.php ( 3.66 KB )
  119. /yingpanguazai/ssd/ssd1/www/b.460.net.cn/vendor/topthink/think-orm/src/db/concern/ResultOperation.php ( 7.01 KB )
  120. /yingpanguazai/ssd/ssd1/www/b.460.net.cn/vendor/topthink/think-orm/src/db/concern/WhereQuery.php ( 19.37 KB )
  121. /yingpanguazai/ssd/ssd1/www/b.460.net.cn/vendor/topthink/think-orm/src/db/concern/JoinAndViewQuery.php ( 7.11 KB )
  122. /yingpanguazai/ssd/ssd1/www/b.460.net.cn/vendor/topthink/think-orm/src/db/concern/TableFieldInfo.php ( 2.63 KB )
  123. /yingpanguazai/ssd/ssd1/www/b.460.net.cn/vendor/topthink/think-orm/src/db/concern/Transaction.php ( 2.77 KB )
  124. /yingpanguazai/ssd/ssd1/www/b.460.net.cn/vendor/topthink/framework/src/think/log/driver/File.php ( 5.96 KB )
  125. /yingpanguazai/ssd/ssd1/www/b.460.net.cn/vendor/topthink/framework/src/think/contract/LogHandlerInterface.php ( 0.86 KB )
  126. /yingpanguazai/ssd/ssd1/www/b.460.net.cn/vendor/topthink/framework/src/think/log/Channel.php ( 3.89 KB )
  127. /yingpanguazai/ssd/ssd1/www/b.460.net.cn/vendor/topthink/framework/src/think/event/LogRecord.php ( 1.02 KB )
  128. /yingpanguazai/ssd/ssd1/www/b.460.net.cn/vendor/topthink/think-helper/src/Collection.php ( 16.47 KB )
  129. /yingpanguazai/ssd/ssd1/www/b.460.net.cn/vendor/topthink/framework/src/think/facade/View.php ( 1.70 KB )
  130. /yingpanguazai/ssd/ssd1/www/b.460.net.cn/vendor/topthink/framework/src/think/View.php ( 4.39 KB )
  131. /yingpanguazai/ssd/ssd1/www/b.460.net.cn/vendor/topthink/framework/src/think/Response.php ( 8.81 KB )
  132. /yingpanguazai/ssd/ssd1/www/b.460.net.cn/vendor/topthink/framework/src/think/response/View.php ( 3.29 KB )
  133. /yingpanguazai/ssd/ssd1/www/b.460.net.cn/vendor/topthink/framework/src/think/Cookie.php ( 6.06 KB )
  134. /yingpanguazai/ssd/ssd1/www/b.460.net.cn/vendor/topthink/think-view/src/Think.php ( 8.38 KB )
  135. /yingpanguazai/ssd/ssd1/www/b.460.net.cn/vendor/topthink/framework/src/think/contract/TemplateHandlerInterface.php ( 1.60 KB )
  136. /yingpanguazai/ssd/ssd1/www/b.460.net.cn/vendor/topthink/think-template/src/Template.php ( 46.61 KB )
  137. /yingpanguazai/ssd/ssd1/www/b.460.net.cn/vendor/topthink/think-template/src/template/driver/File.php ( 2.41 KB )
  138. /yingpanguazai/ssd/ssd1/www/b.460.net.cn/vendor/topthink/think-template/src/template/contract/DriverInterface.php ( 0.86 KB )
  139. /yingpanguazai/ssd/ssd1/www/b.460.net.cn/runtime/temp/b35eef690f41e64ad9e1c098cfc7d3bc.php ( 11.98 KB )
  140. /yingpanguazai/ssd/ssd1/www/b.460.net.cn/vendor/topthink/think-trace/src/Html.php ( 4.42 KB )
  1. CONNECT:[ UseTime:0.000687s ] mysql:host=127.0.0.1;port=3306;dbname=b460;charset=utf8mb4
  2. SHOW FULL COLUMNS FROM `fenlei` [ RunTime:0.000887s ]
  3. SELECT * FROM `fenlei` WHERE `fid` = 0 [ RunTime:0.000335s ]
  4. SELECT * FROM `fenlei` WHERE `fid` = 63 [ RunTime:0.000279s ]
  5. SHOW FULL COLUMNS FROM `set` [ RunTime:0.000471s ]
  6. SELECT * FROM `set` [ RunTime:0.000198s ]
  7. SHOW FULL COLUMNS FROM `article` [ RunTime:0.000584s ]
  8. SELECT * FROM `article` WHERE `id` = 532671 LIMIT 1 [ RunTime:0.000806s ]
  9. UPDATE `article` SET `lasttime` = 1776956883 WHERE `id` = 532671 [ RunTime:0.008752s ]
  10. SELECT * FROM `fenlei` WHERE `id` = 65 LIMIT 1 [ RunTime:0.000568s ]
  11. SELECT * FROM `article` WHERE `id` < 532671 ORDER BY `id` DESC LIMIT 1 [ RunTime:0.000945s ]
  12. SELECT * FROM `article` WHERE `id` > 532671 ORDER BY `id` ASC LIMIT 1 [ RunTime:0.000796s ]
  13. SELECT * FROM `article` WHERE `id` < 532671 ORDER BY `id` DESC LIMIT 10 [ RunTime:0.001266s ]
  14. SELECT * FROM `article` WHERE `id` < 532671 ORDER BY `id` DESC LIMIT 10,10 [ RunTime:0.005869s ]
  15. SELECT * FROM `article` WHERE `id` < 532671 ORDER BY `id` DESC LIMIT 20,10 [ RunTime:0.001510s ]
0.170341s