

2026年4月,南京农业大学叶可萍教授团队在国际TOP期刊《Chemical Engineering Journal》(Q1,IF: 13.2)发表题为“Listeria monocytogenes forms bacterial microcompartments to enhance its resistance of enterolysin a in Enterococcus faecium B1 under gastrointestinal conditions”的研究性论文。南京农业大学博士研究生周聪为第一作者,通讯作者为南京农业大学食品科技学院叶可萍教授。





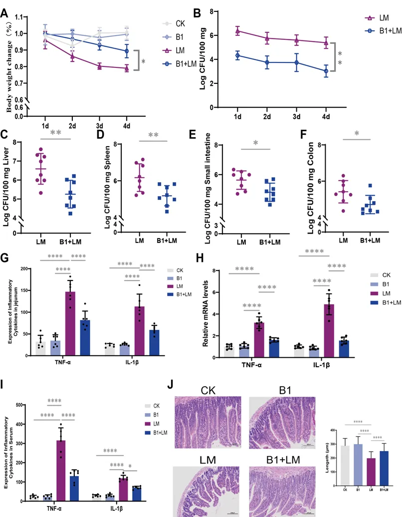
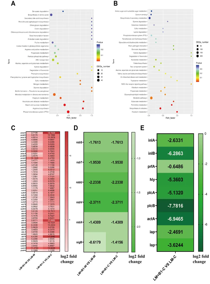
屎肠球菌B1可减轻小鼠单增李斯特菌感染引起的体重下降、降低肝脏、脾脏及肠道组织中的菌载量,并缓解空肠炎症反应。进一步的,在体外模拟胃肠道消化条件下,屎肠球菌B1可显著抑制单增李斯特菌存活,降低其sigB相关应激响应及多种毒力基因表达。值得注意的是,单增李斯特菌在屎肠球菌B1拮抗压力下会形成细菌微室,以增强其在胃肠道环境中的适应能力。同时,屎肠球菌B1中的enlA基因在抑制单增李斯特菌及诱导其细菌微室形成过程中发挥关键作用。该研究揭示了乳酸菌与食源性病原菌在胃肠环境中的互作新机制,为发酵食品安全控制及功能菌株开发提供了新的理论依据。

图1 屎肠球菌B1对小鼠单增李斯特菌感染的保护作用

图2 屎肠球菌B1在体外胃肠道消化过程中单增李斯特菌生存能力的影响

图3 体外胃肠道消化过程中单增李斯特菌的转录组学分析

图4 单增李斯特菌pduA基因在体外胃肠道消化过程中对屎肠球菌B1的耐受作用

图5 体外胃肠道消化过程中屎肠球菌B1的转录组学分析

图6 体外胃肠道消化过程中屎肠球菌B1的enlA基因对单增李斯特菌存活的调控作用

图7 屎肠球菌B1的enlA基因对单增李斯特菌细菌微室形成的影响

图8 屎肠球菌B1 enlA基因介导的对小鼠单增李斯特菌感染的抑制作用
https://doi.org/10.1016/j.cej.2026.175904

叶可萍,南京农业大学教授、博士生导师,现任国家肉品质量安全控制工程技术研究中心副主任,南京农业大学食品科技学院食品质量与安全系主任,农业农村部肉及肉制品质量检验测试中心(南京)质量负责人。近年来主要围绕肉品品质及贮藏保鲜、肉品中病原菌预测与控制、真菌蛋白仿制肉等方向开展研究工作。主持国家自然科学基金面上项目和青年项目3项,国家“十四五”重点研发计划项目课题、国家“十四五”重点研发计划揭榜挂帅项目任务,以及江苏省自然科学基金面上项目、新疆重大科技专项任务、国家食品安全风险评估中心项目和企业重大产学研合作项目等20余项。以第一作者或通信作者在Chemical Engineering Journal、Food Hydrocolloids、Food Chemistry、Food Control、Food Packaging and Shelf Life、Frontiers in Cellular and Infection Microbiology、International Journal of Molecular Sciences、Frontiers in Microbiology、Meat Science、Food Research International等期刊发表论文70余篇。申请发明专利5项,获授权发明专利2项、实用新型专利2项,参与制定标准1项,参编教材与书籍2部,获中国食品科学技术学会科技创新一等奖。
免责声明
「原创」仅代表原创编译,水平有限,仅供学术交流,本平台不主张原文的版权,如有侵权,请联系删除。文献解读如有疏漏之处,我们深表歉意,请作者团队及时联系NSTL《食品安全与健康》平台,我们会在第一时间进行修改或撤稿重发,感谢您的谅解!
在线投稿及意见反馈平台:https://www.wjx.top/vm/h47lAc0.aspx#
---------------------------------------------------
--------------------------------------------------
期刊导航
Trends Food Sci TechFood Microbiol
Mol Nutr Food ResCrit Rev Food Sci
Postharvest Biol TecJ Food Eng
AntioxidantsFood & FunctionFood Chem
J Agr Food ChemLwt-food Sci Technol
--------------------------------------------------
欢迎关注
