IF14.1!5天Accept!南京中医药大学副校长“中药+分子对接”创新思路拿下双一区TOP!
🔬当肾脏遭受持续损伤,一场由TGF‑β1驱动的纤维化风暴便在肾小管间质中悄然上演。
🧐南京中医药大学副校长胡立宏教授领衔的研究团队通过TCM‑SPred预测系统首次绘制了中药‑症状‑靶点全景图谱,揭示了DCL共价结合IQGAP1 Cys1534阻断Wnt信号的全新机制,展示了AI驱动药物发现与传统医学智慧结合的强大潜力🌿!
《基于多模态人工智能驱动的脱氢高良姜内酯作为靶向IQGAP1的强效肾纤维化缓解剂的鉴定》
慢性肾脏病(CKD)导致的肾纤维化是全球重大健康挑战,目前缺乏有效疗法。从传统中药(TCM)中开发新药是重要方向,人工智能(AI)在药物发现中展现出巨大潜力,但现有模型在深度整合多模态数据方面仍有不足。
本研究旨在开发一个新的多模态AI驱动模型,用于预测中药与疾病症状的关联,从而发现治疗肾纤维化的新型候选药物。
研究构建了一个名为TCM-SPred的多模态AI模型,用于预测中药材与疾病症状的关联。该模型表现优异,平均AUC值高达0.95,准确率(TP率)超过97.16%,显示出强大的预测能力【图1A, B】。
模型预测发现,木香(Aucklandiae Radix)与肾纤维化的30个核心症状关联得分最高(13.68分),在15个症状中位列首选药物,提示其治疗潜力【图1C, D】。

图1.通过TCM-SPred预测系统揭示Aucklandiae Radix潜在抗肾纤维化活性
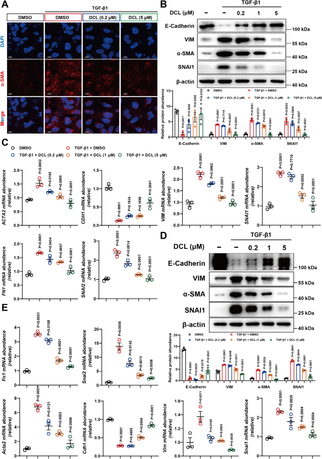
在细胞层面,木香的主要活性成分去氢木香内酯(DCL)在TGF-β1诱导的HK-2人肾小管上皮细胞中表现出强效抗纤维化作用【图2A】。
它能剂量依赖性地抑制α-SMA等纤维化标志物的表达,逆转EMT过程,且对肾小管上皮细胞的作用最为显著【图2B-E】。

图2.DCL缓解TGF-β1诱导的纤维化肾小管上皮细胞
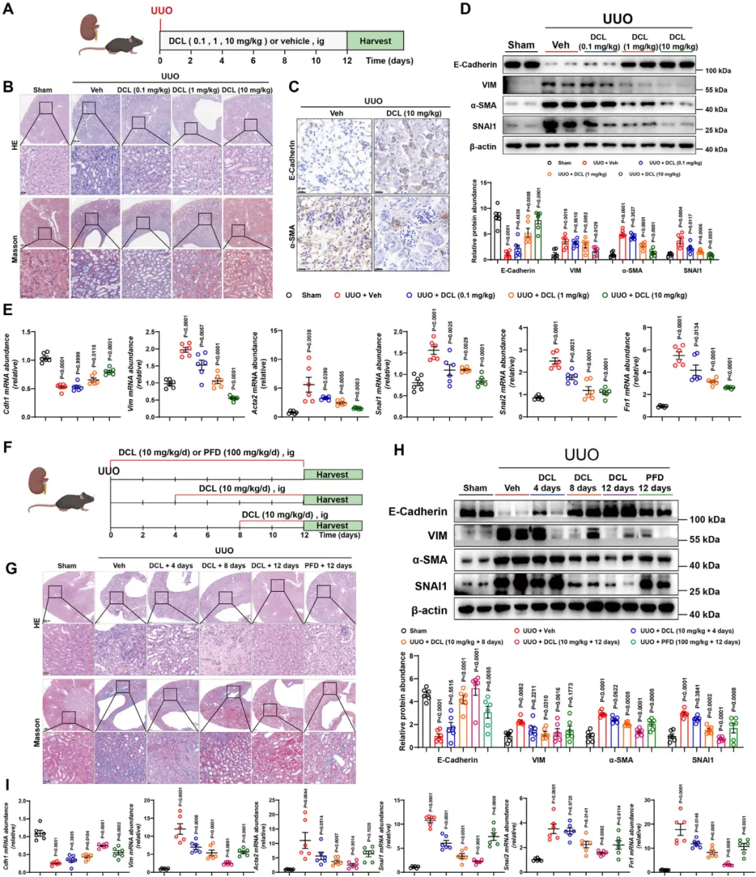
更重要的是,在UUO和叶酸诱导的两种小鼠肾纤维化模型中,口服DCL显著改善了肾脏的病理结构【图3B, C】。
与阳性药吡非尼酮相比,DCL在治疗4天和8天后均表现出更优的抗纤维化效果【图3F-I】。这些数据强有力地证明了DCL自身就具备良好的抗肾纤维化活性。

图3.DCL缓解体内肾纤维化
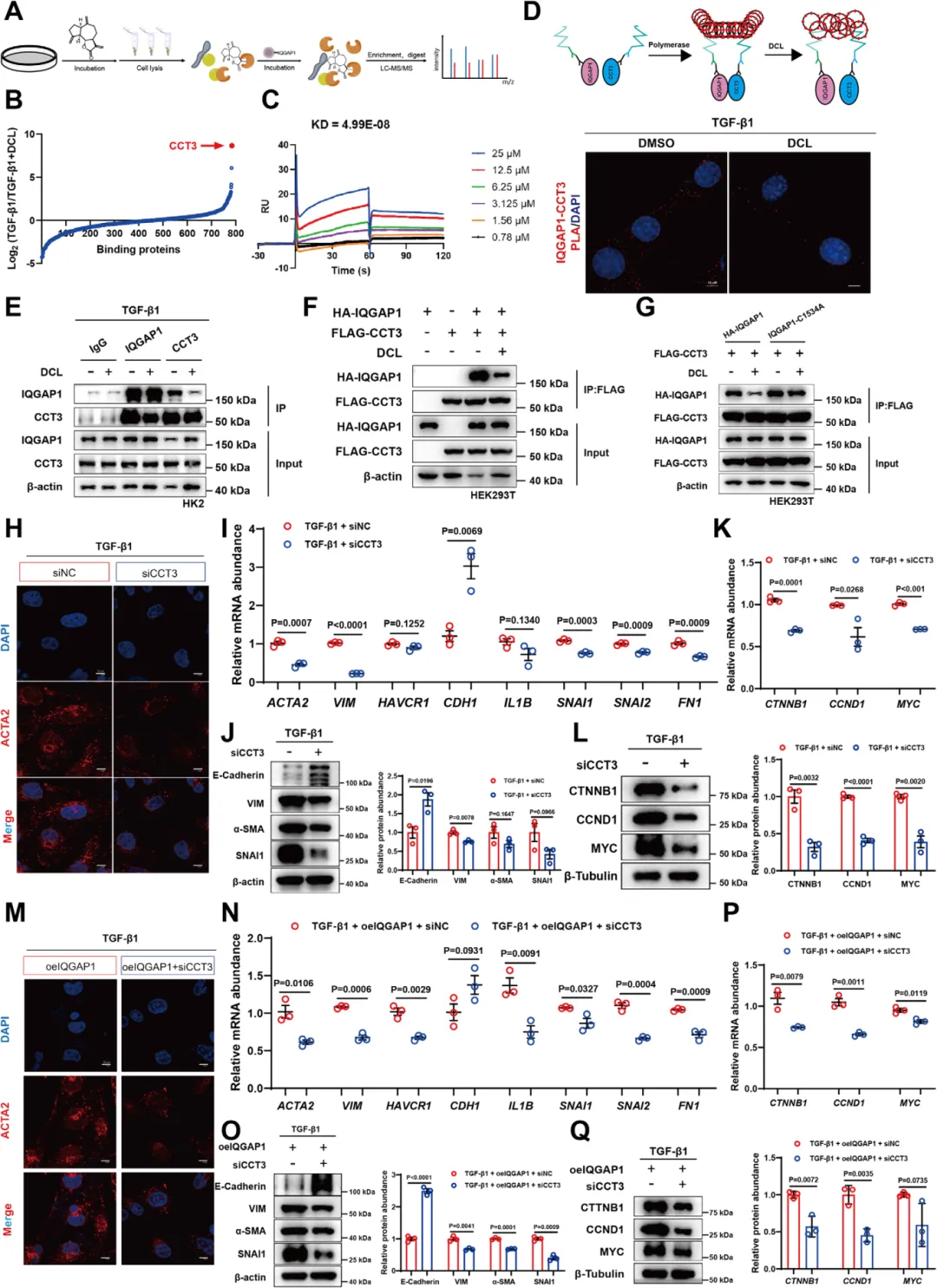
为探寻DCL的作用靶点,研究团队合成了化学探针(Probe-DCL-1),并通过亲和富集联合质谱分析,筛选出334个潜在结合蛋白【图4A-D】。
最终锁定支架蛋白IQGAP1为DCL的直接作用靶点,并通过SPR、CETSA等一系列生物物理实验证实了二者的强效结合【图4E-I】。

图4.DCL直接靶向IQGAP1
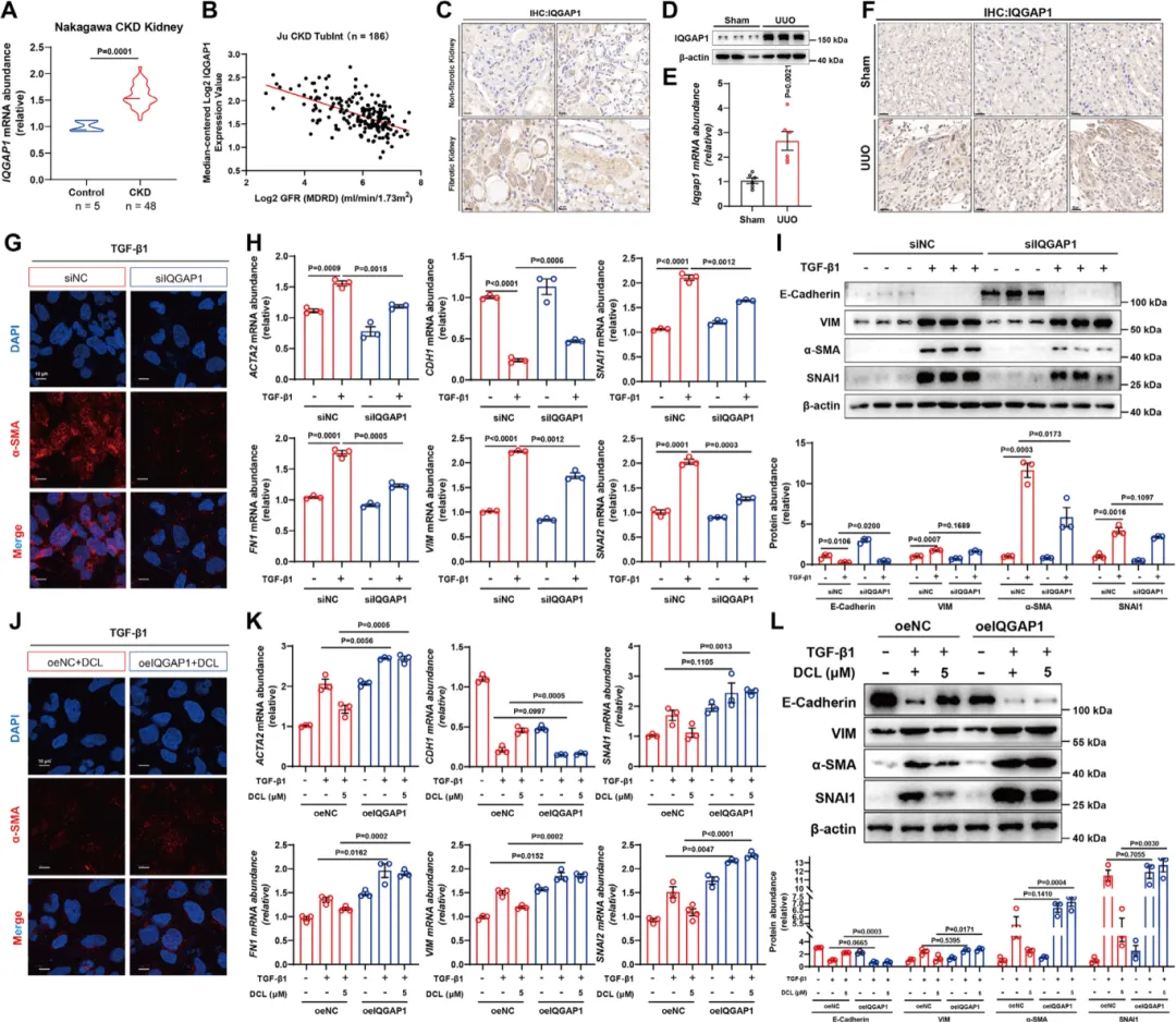
分析临床数据库和患者样本发现,肾纤维化患者的肾脏中IQGAP1的表达水平显著升高,且与肾功能指标呈负相关【图5A-C】。
在动物和细胞模型中也观察到了同样的现象【图5D-F】。功能获得与功能丧失实验进一步揭示,过表达IQGAP1削弱DCL的保护作用,说明DCL依赖IQGAP1【图5J-L】。

图5.DCL与肾纤维化进程相关
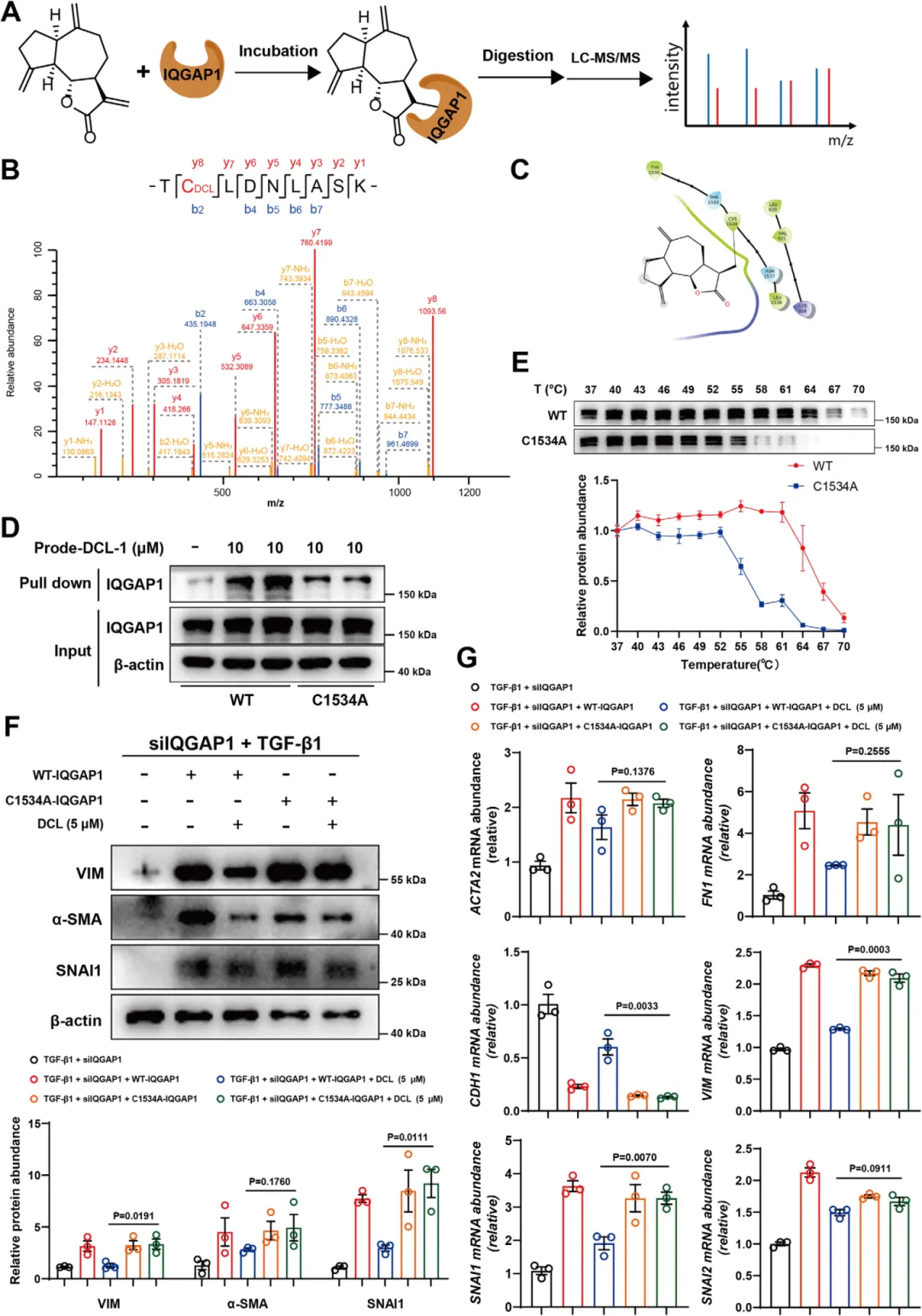
研究者更进一步,利用质谱分析和分子对接模拟,精确定位了DCL在IQGAP1蛋白上的结合位点。结果表明,DCL通过其迈克尔受体结构,共价结合在IQGAP1蛋白的第1534位半胱氨酸残基上【图6A-C】。
当研究人员通过点突变将这个半胱氨酸替换为丙氨酸后,DCL对IQGAP1的热稳定效应及其抗纤维化作用都被显著削弱了【图6D-G】。这从分子结构层面解释了DCL与靶点结合的特异性。
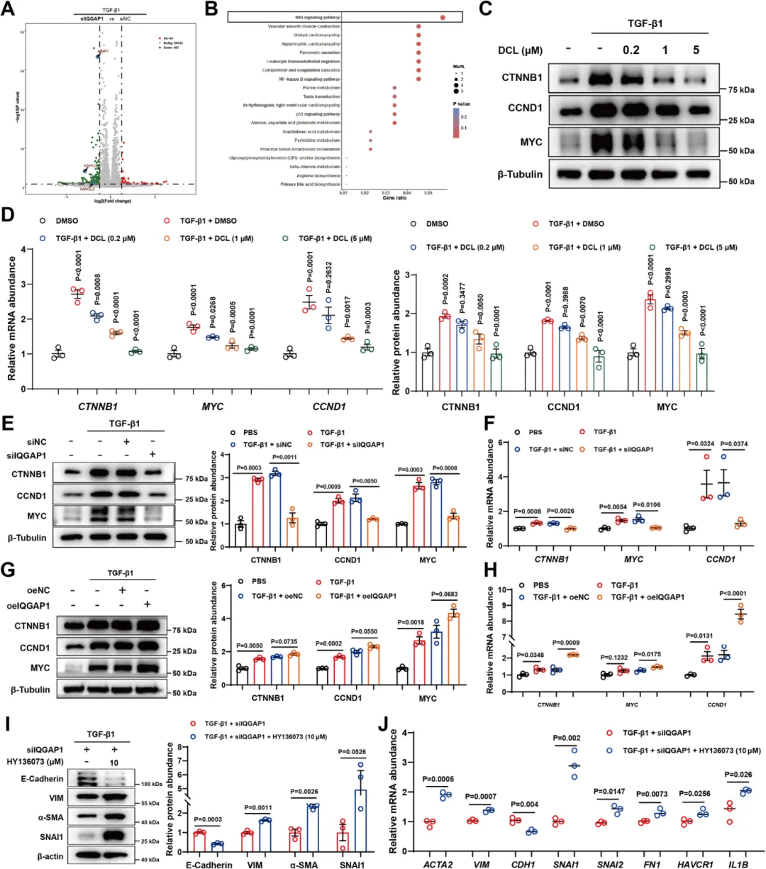
转录组KEGG分析显示,IQGAP1敲低后Wnt信号通路的变化最为显著【图7A, B】。后续实验证实,DCL处理或IQGAP1敲低均可抑制Wnt激活,过表达IQGAP1则增强该通路,说明IQGAP1的作用确实依赖于Wnt通路【图7C-J】。
通过免疫共沉淀联合质谱分析,研究者发现CCT3是与IQGAP1相互作用的关键蛋白,且该相互作用在DCL处理后显著减弱【图8A-B】。PLA实验进一步证实,DCL确实能阻断IQGAP1与CCT3在细胞内的结合【图8D】。
Co-IP实验证实DCL处理后IQGAP1与CCT3的结合明显减少【图8E, F】。功能实验表明,敲低CCT3可抑制纤维化,而过表达CCT3则会抵消DCL的保护作用,说明CCT3是DCL发挥功能的关键下游分子【图8H- Q】。
图8.DCL阻断IQGAP1与CCT3之间的相互作用,抑制Wnt信号通路的异常激活,并改善肾纤维化进展
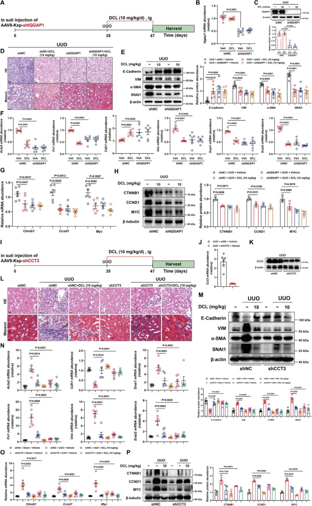
为进一步验证这两个靶点的治疗价值,研究者通过AAV在肾小管上皮细胞中特异性敲低了IQGAP1或CCT3。结果显示,敲低IQGAP1同样能减轻UUO诱导的肾纤维化,并抑制Wnt通路的激活,效果与DCL处理类似【图9D-H】。
敲低CCT3同样显著改善肾脏病理损伤与纤维化,验证其作为抗纤维化靶点的潜力【图9J-M】。有力地印证了IQGAP1-CCT3轴是DCL发挥疗效的核心靶点通路。

图9.特异性IQGAP1或CCT3基因缺失抑制小鼠肾纤维化
Significance and Innovations 总而言之,这项研究是一个融合人工智能、天然药物化学、分子生物学和疾病模型的交叉学科典范,系统性地完成了从“AI预测”到“药效验证”再到“靶点与机制深度阐释”的完整药物发现链条,为慢性肾病的治疗提供了全新的候选药物和分子机制。
如果你也想进行“国自然热点+多组学”的研究,复现高分思路,欢迎联系,生信云分析,科研好助力!