



📚先天性心脏病为常见出生缺陷,其病因尚未完全阐明。孕期母体代谢状态与胎儿心脏发育的关联尚不清晰,胆固醇缺乏是否增加子代先心病风险亟待明确。
🔬由南京医科大学校长胡志斌教授、沈洪兵院士领衔的研究团队在《Signal Transduction And Targeted Therapy》上发表相关研究,证实证实母体胆固醇缺乏显著升高先心病风险,揭示胆固醇通过Hh信号通路调控心脏发育的机制。

文献题目:母体胆固醇缺乏会增加先天性心脏病风险
发表期刊:Signal Transduction And Targeted Therapy
发布时间:2025年11月12日
影响因子:IF=52.7/Q1
先天性心脏病(CHD)是最常见的出生缺陷,但相当一部分病例的病因尚不明确。胆固醇不仅参与细胞膜构成,还是Hedgehog(Hh)信号通路的关键调控分子,对心脏发育至关重要。然而,母体胆固醇水平在胎儿心脏发育中的具体作用及其机制,特别是遗传与环境因素的交互影响,此前缺乏系统性的整合研究。
本研究整合5041例家庭出生队列流行病学分析、小鼠药物干预与基因编辑模型构建。采用全基因组测序筛选致病位点,通过细胞与分子实验验证胆固醇合成、Hh信号及纤毛生成通路,结合高胆固醇饮食干预评估预防效果。
首次在大样本出生队列证实母体胆固醇缺乏与子代先心病风险显著相关。
明确CYP51A1致病变异通过抑制Hh信号引发心脏发育异常。
证实母体高胆固醇饮食可有效降低子代先心病发病风险。



基于5041个亲子trio的前瞻性出生队列分析显示,母体总胆固醇水平与子代CHD风险呈非线性的U型关联。与中等水平组相比,第二孕期低胆固醇组CHD风险升高52%(RR=1.52),第三孕期升高73%(RR=1.73),而高胆固醇组也呈现风险上升趋势(图1)。

图1:母体胆固醇水平与先天性心脏病(CHD)发生率的关联
采用依折麦布或阿托伐他汀构建母体低胆固醇小鼠模型,母体血清及胚胎心脏胆固醇水平显著下降。对照组CHD发生率仅2.3%,而依折麦布组升至14.2%,阿托伐他汀组升至17.4%,主要缺陷类型为室间隔缺损(VSD)(图2)。

图2:母体低胆固醇小鼠模型子代CHD风险升高的验证
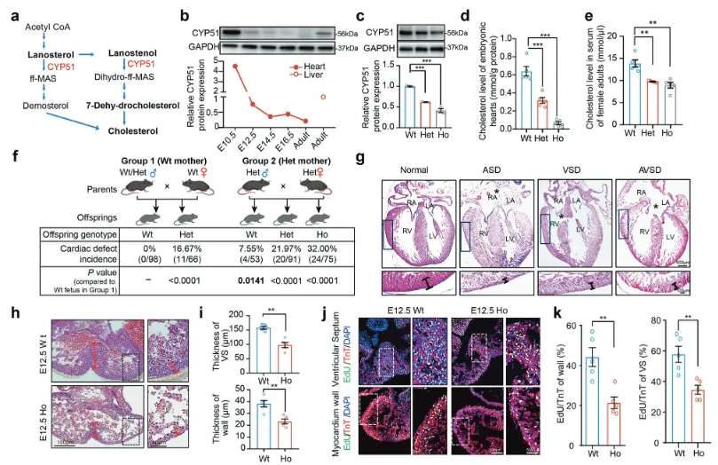
构建Cyp51a1 I383V敲入小鼠模型,突变导致胚胎心脏胆固醇合成显著下降。纯合突变仔鼠CHD发生率达32%,主要为房间隔、室间隔缺损,心肌增殖受抑、心室壁变薄,呈现典型心脏发育异常(图3)。

图3:Cyp51 I383V突变损害胆固醇合成并导致心脏发育异常
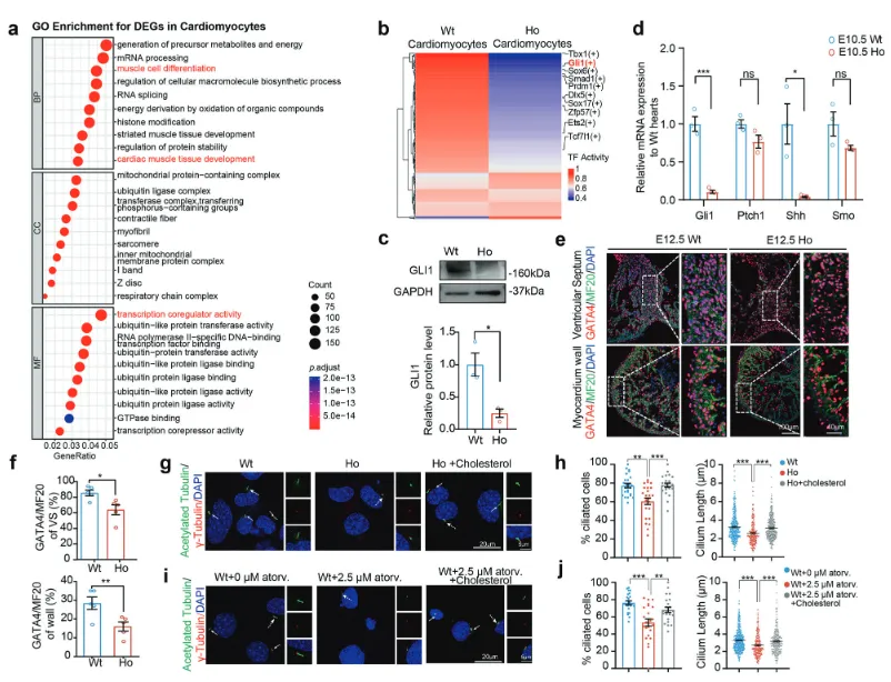
Cyp51a1突变使Hh信号通路关键分子GLI1、Shh 表达降低,下游GATA4显著下调。同时突变与他汀处理导致纤毛数量减少、长度缩短,补充胆固醇可挽救纤毛缺陷,恢复信号通路正常功能(图4)。

图4:
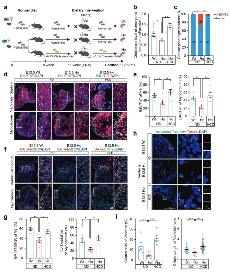
对Cyp51a1突变孕鼠进行高胆固醇饮食干预,胚胎心脏胆固醇水平明显回升。子代CHD发生率由26.5%降至5.8%,心肌增殖、GATA4表达及纤毛生成均得到恢复,证实饮食补充可有效预防先心病(图5)。

图5:高胆固醇饮食降低子代CHD风险
优先选择母体代谢+子代出生缺陷方向,聚焦胆固醇/叶酸/血糖等易检测指标,以先天性心脏病为终点,样本量≥300对母婴即可开展初步分析,风险明确、临床价值清晰。
流行病学用SPSS/R做关联分析;动物实验用普通饲料加依折麦布/阿托伐他汀造模;分子实验用qPCR测Hh通路、WB测蛋白、免疫荧光看纤毛,试剂盒均有商品化成品。
先做人队列统计关联,再做小鼠药物模型验证,最后构建点突变小鼠做机制;干预实验直接用高胆固醇饲料喂养,步骤简单、表型稳定,新手易重复出结果。
本研究通过人群队列、基因敲入小鼠及细胞分子实验,首次证实母体胆固醇缺乏通过抑制Hedgehog信号和纤毛发生增加CHD风险,并发现孕期高胆固醇饮食可显著挽救心脏发育缺陷,为CHD预防提供了新策略。

微信号:TVZZ0808
拆解高分逻辑,定制专属方案



