当前位置:首页>南京>IF33双一区!南京医科大学第一附属医院等科研机构联合团队,eIF3f-ACSL4 轴:肝 ai 代谢与免疫治疗的双重靶点!

IF33双一区!南京医科大学第一附属医院等科研机构联合团队,eIF3f-ACSL4 轴:肝 ai 代谢与免疫治疗的双重靶点!

  • 2026-02-17 02:35:11
IF33双一区!南京医科大学第一附属医院等科研机构联合团队,eIF3f-ACSL4 轴:肝 ai 代谢与免疫治疗的双重靶点!

点击上方 蓝字关注我们!

引言

脂肪酸代谢重编程是肝癌的核心特征,但调控机制尚未完全阐明。这篇发表于《Journal of Hepatology》的研究,通过多组学与多模型验证,揭示了 eIF3f 通过稳定 ACSL4 促进脂肪酸合成的关键机制,为肝癌精准治疗提供了新靶点,同时为免疫联合治疗提供了新思路,值得深入解读。

核心观点概括

1. eIF3f 在肝癌组织中高表达,与不良预后相关,是驱动肝癌恶性进展的关键分子。
2. 核心机制为 eIF3f 通过 K48 位去泛素化稳定 ACSL4,促进脂肪酸从头合成与脂质积累,进而抑制 CD8⁺T 细胞浸润与活化。
3. SRPK1 介导的 eIF3f Ser266 磷酸化可增强其与 ACSL4 的相互作用,放大促癌效应。
4. 靶向 eIF3f(如 LNP-siEIF3F)可抑制肝癌进展,且与抗 PD-1 治疗协同增效,显著提升抗肿瘤疗效。
5. ACSL4 是 eIF3f 调控脂肪酸代谢与肝癌恶性表型的关键下游介质,二者构成的信号轴具有重要临床转化价值。

文献解读

文章标题: eIF3f 通过重塑肝细胞癌中脂肪酸的生物合成促进肿瘤恶性发展

发表期刊: J Hepatol.

发表时间: 2025年9月

影响因子:   IF33.0/Q1

研究背景

1. HCC 是全球第四大致癌相关死亡肿瘤,代谢重编程(尤其脂肪酸代谢异常)是其核心特征,但调控机制尚未完全阐明;
2. 脂肪酸合成增加可为肿瘤细胞提供能量与膜结构原料,同时重塑肿瘤免疫微环境,但上下游调控通路仍需挖掘;
3. eIF3f 作为翻译起始因子亚基,具有去泛素化活性,但其在 HCC 中的作用及机制此前未见报道。

价值意义

1. 首次揭示 eIF3f-ACSL4-FAB - 免疫逃逸的完整调控轴,填补 HCC 代谢与免疫交叉领域空白;
2. 明确 eIF3f 为 HCC 预后标志物与治疗靶点,为精准分层提供依据;
3. 验证 LNP-siEIF3F 联合抗 PD-1 的协同疗效,为免疫治疗耐药提供解决方案。

研究路线和方法

研究路线

患者来源类器官→单细胞 RNA-seq + 空间转录组筛选 FAM 相关基因→鉴定 eIF3f 为候选靶点→体内外验证 eIF3f 促癌表型→机制探索eIF3f-ACSL4 相互作用及泛素化调控→免疫微环境影响分析→靶向治疗与联合免疫治疗验证。

核心方法

1. 模型构建:患者来源类器官(PDO)、PDOX 模型、细胞系Hep3B/Huh7/Hepa1-6、异种移植模型(NCG 裸鼠、C57BL/6 小鼠);
2. 测序与组学:单细胞 RNA-seq、空间转录组、非靶向代谢组、无标记蛋白质组;
3. 分子实验:Co-IP、GST pull-down、泛素化 assay、磷酸酶处理、点突变构建;
4. 功能验证:CCK-8、Transwell、伤口愈合、脂质染色(Bodipy/Nile red)、透射电镜;
5. 免疫分析:飞行时间质谱流式、多重免疫组化、CD8+T 细胞耗竭实验;
6. 靶向递送:脂质纳米颗粒(LNP)介导 siRNA 体内靶向沉默 eIF3f。

研究结果

1. 筛选 FAM 与 HCC 恶性相关核心基因 eIF3f

(1)对 5 例 HCC 患者 PDO 进行 scRNA-seq,通过 UMAP 聚类与 FAM 评分分析,区分 FAM 高 / 低活性细胞群;
(2)轨迹分析显示 FAM 高活性群与肿瘤细胞恶性命运相关,交叉筛选出 12 个共有差异基因;
(3)结合 TCGA 数据库与临床样本验证,eIF3f 在 HCC 中高表达,且与脂质代谢通路显著富集相关,确定为核心靶点。

(图1:将类器官的单细胞RNA测序(scRNA-seq)分析与广泛的数据库分析相结合,以探索同时影响肝细胞癌(HCC)中FAM和恶性程度的基因)

2. eIF3f 促进 HCC 体内外恶性表型

(1)体外实验显示,eIF3f 沉默抑制 PDO 增殖、细胞克隆形成及迁移侵袭,过表达则相反;
(2)体内 PDOX、裸鼠原位移植瘤及肺转移模型证实,eIF3f 沉默显著降低肿瘤体积、重量及转移灶密度,延长小鼠生存期。

(图2:升高的eIF3f水平在体外和体内均会促进肝癌的恶性程度)

3. eIF3f 调控脂肪酸合成与脂质积累

(1)代谢组与蛋白质组分析显示,eIF3f 过表达组脂质类代谢物显著富集,不饱和脂肪酸合成、脂肪酸生物合成通路激活;
(2)13C6 - 葡萄糖示踪实验证实,eIF3f 增强葡萄糖向脂肪酸C16:0、C18:1 等的代谢流;
(3)透射电镜与脂质染色显示,eIF3f 过表达增加脂质滴数量,MRI 伪彩成像证实肿瘤内脂质积累增加。

(图3:IF3f增强HC中的FAB和脂质积累)

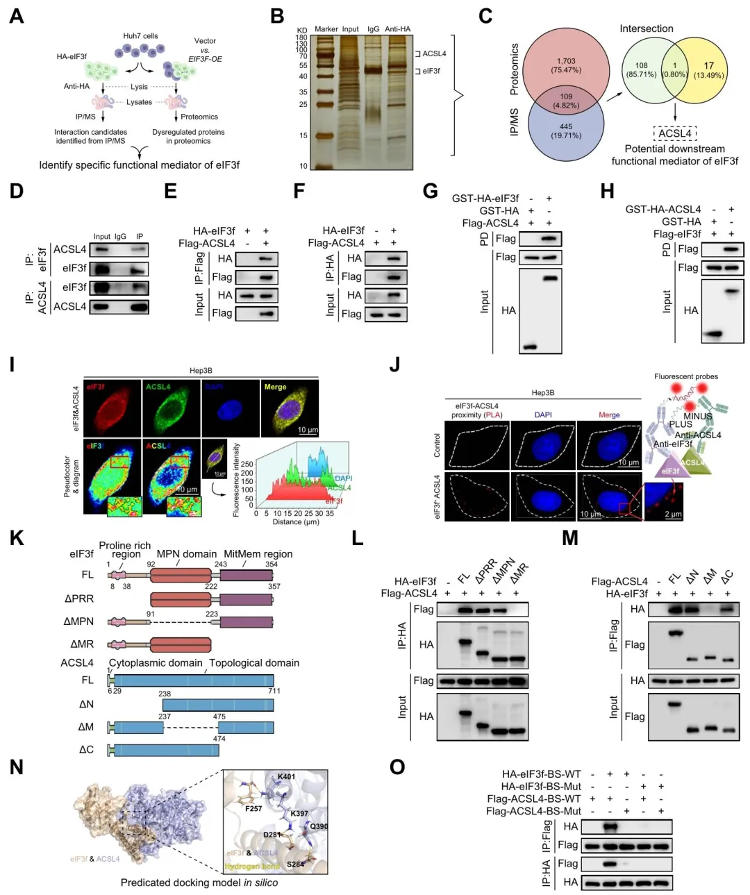
4. eIF3f 与 ACSL4 的相互作用及调控机制

(1)IP-MS 筛选并验证 ACSL4 为 eIF3f 直接结合蛋白,免疫荧光与 PLA 实验显示二者共定位;
(2)截短体与点突变实验确定,eIF3f 的 MitMem 结构域(223-357aa)与 ACSL4 的中央区域(238-474aa)结合,关键位点包括 eIF3f 的 F257/S267 等;

(图4:eIF3f 与 FAB 的关键因子 ACSL4 特异性相互作用)

(3)eIF3f 通过 MPN 结构域介导 ACSL4 K48 位去泛素化,稳定其蛋白水平,关键泛素化位点为 K148 和 K536;NEDD4L 促进 ACSL4 泛素化,可被 eIF3f 逆转。

(图5:eIF3f抑制K48连接的泛素介导的ACS蛋白酶体降解)

5. eIF3f 磷酸化修饰的调控作用

(1)磷酸酶处理与 siRNA 筛选显示,SRPK1 介导 eIF3f 磷酸化,增强其与 ACSL4 的相互作用;
(2)点突变实验证实 eIF3f Ser266 为关键磷酸化位点,模拟磷酸化突变(S266D)可维持二者结合。

(图6:SRPK1介导的eIF3f中Ser266磷酸化促进其与ACS的相互作用)

6. eIF3f 调控免疫微环境及联合治疗效果

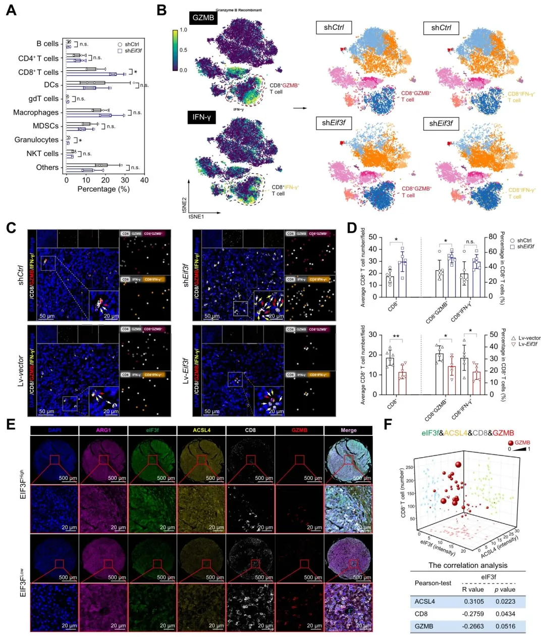
(1)流式与多重免疫组化显示,eIF3f 高表达组 CD8+T 细胞浸润减少,IFN-γ、GZMB 阳性细胞比例降低,临床样本中 eIF3f 与 CD8+T 细胞数量呈负相关;

(图7:eIF3f水平升高与肝癌中CD8+T细胞浸润减少相关)

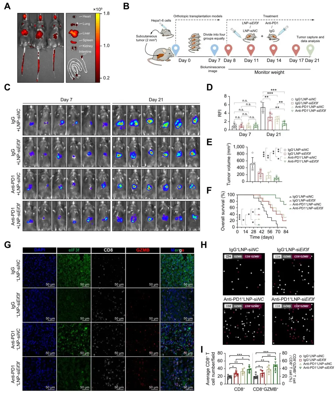
(2)LNP-siEIF3F 体内靶向沉默 eIF3f,可显著增加 CD8+T 细胞浸润,与抗 PD-1 联合使用时,肿瘤体积缩小更显著,小鼠生存期延长。

(图8:靶向eIF3f可减轻小鼠的肿瘤负荷并提高抗PD-1的疗效)

研究不足与局限性

1.  临床样本量有限,eIF3f 与 ACSL4 的相关性需更大队列验证;
2. 未明确脂肪酸调控 CD8+T 细胞功能的具体分子机制(如是否通过脂肪酸受体或代谢重编程);
3. LNP-siEIF3F 的体内药代动力学、长期安全性及靶向特异性仍需优化;
4. 未探讨 eIF3f 在其他肝脏疾病(如非酒精性脂肪肝)向 HCC 转化中的作用。

未来研究改进建议

1. 扩大临床队列,结合多中心样本分析 eIF3f/ACSL4 表达与治疗反应的相关性;
2. 深入研究脂肪酸调控 CD8+T 细胞的下游信号通路,寻找联合靶点;
3. 优化 LNP 载体的靶向性(如添加肝特异性配体),降低脱靶效应;
4. 构建 eIF3f 条件敲除小鼠,探索其在 HCC 发生发展中的时序性作用;
5. 研究 eIF3f 与其他代谢通路(如糖酵解、氨基酸代谢)的交叉调控。

研究引起的启示

1. 代谢酶的泛素化 / 去泛素化调控是 HCC 治疗的重要突破口,需关注 “翻译因子 - 代谢酶 - 免疫微环境” 的跨界调控网络;
2. 靶向代谢重编程可逆转免疫抑制微环境,为免疫治疗耐药提供解决方案;
3. LNP 介导的 siRNA 靶向递送为不可成药靶点(如 eIF3f)提供转化可能;
4. 联合检测 eIF3f 与 ACSL4 可作为 HCC 预后及免疫治疗疗效预测的 biomarkers。

未来方向指引

1. 开发 eIF3f 特异性抑制剂(如针对其 MPN 结构域的小分子化合物);
2. 探索 eIF3f 磷酸化抑制剂(如 SRPK1 抑制剂)与免疫治疗的联合应用;
3. 构建 eIF3f/ACSL4 高表达 HCC 患者的精准治疗队列,开展临床试验;
4. 研究脂肪酸代谢抑制剂(如 TVB-2640)与 eIF3f 靶向治疗的协同效应;
5. 探索 eIF3f 在其他代谢相关肿瘤(如结直肠癌、乳腺癌)中的保守机制。

如何复刻

1. 靶点筛选:利用 scRNA-seq + 空间转录组分析肿瘤代谢相关基因,结合 TCGA 数据库进行预后关联分析;
2. 表型验证:构建 PDO 模型与细胞系的过表达 / 沉默体系,通过 CCK-8、Transwell、移植瘤模型验证功能;
3. 机制探索:采用 IP-MS 筛选互作蛋白,通过 Co-IP、泛素化 assay 验证结合与修饰关系;
4. 免疫微环境分析:利用流式细胞术、多重免疫组化检测免疫细胞浸润情况;
5. 靶向治疗验证:选用 LNP 等载体递送 siRNA,联合免疫检查点抑制剂进行体内实验。

文章小结

eIF3f-ACSL4 轴为 HCC 代谢与免疫交叉调控提供了全新视角,其靶向治疗联合抗 PD-1 的策略具有明确转化前景。您在研究中是否遇到过代谢酶与免疫逃逸的交叉机制?对 LNP 递送系统的优化有何见解?欢迎在评论区分享经验,一起探讨肝 ai 精准治疗的新可能!
关注【生信启示录】,生信不迷路。持续获取生信前沿研究解读、实用方案技术,科研路上,我们共同前行。

HISTORY

往期推荐 

双一区IF15.0TOP!哈佛大学医学院等机构重磅!颠覆传统!生信解码 OI 机制:骨细胞树突缺陷驱动疾病,破骨细胞仅为下游效应!

IF42.7!告别模型无用论:临床预测 13 步标准化流程,生信研究少走 90% 弯路

IF10.7 顶级!郑大一附院本科生共一,解码免疫衰老,破局老年肿瘤治疗!赋能老年肿瘤免疫治疗

最新文章

随机文章

基本 文件 流程 错误 SQL 调试
  1. 请求信息 : 2026-02-28 06:05:34 HTTP/2.0 GET : https://b.460.net.cn/a/464370.html
  2. 运行时间 : 0.092274s [ 吞吐率:10.84req/s ] 内存消耗:4,454.06kb 文件加载:140
  3. 缓存信息 : 0 reads,0 writes
  4. 会话信息 : SESSION_ID=b39e3083b203bdd37449899b1d18b528
  1. /yingpanguazai/ssd/ssd1/www/b.460.net.cn/public/index.php ( 0.79 KB )
  2. /yingpanguazai/ssd/ssd1/www/b.460.net.cn/vendor/autoload.php ( 0.17 KB )
  3. /yingpanguazai/ssd/ssd1/www/b.460.net.cn/vendor/composer/autoload_real.php ( 2.49 KB )
  4. /yingpanguazai/ssd/ssd1/www/b.460.net.cn/vendor/composer/platform_check.php ( 0.90 KB )
  5. /yingpanguazai/ssd/ssd1/www/b.460.net.cn/vendor/composer/ClassLoader.php ( 14.03 KB )
  6. /yingpanguazai/ssd/ssd1/www/b.460.net.cn/vendor/composer/autoload_static.php ( 4.90 KB )
  7. /yingpanguazai/ssd/ssd1/www/b.460.net.cn/vendor/topthink/think-helper/src/helper.php ( 8.34 KB )
  8. /yingpanguazai/ssd/ssd1/www/b.460.net.cn/vendor/topthink/think-validate/src/helper.php ( 2.19 KB )
  9. /yingpanguazai/ssd/ssd1/www/b.460.net.cn/vendor/topthink/think-orm/src/helper.php ( 1.47 KB )
  10. /yingpanguazai/ssd/ssd1/www/b.460.net.cn/vendor/topthink/think-orm/stubs/load_stubs.php ( 0.16 KB )
  11. /yingpanguazai/ssd/ssd1/www/b.460.net.cn/vendor/topthink/framework/src/think/Exception.php ( 1.69 KB )
  12. /yingpanguazai/ssd/ssd1/www/b.460.net.cn/vendor/topthink/think-container/src/Facade.php ( 2.71 KB )
  13. /yingpanguazai/ssd/ssd1/www/b.460.net.cn/vendor/symfony/deprecation-contracts/function.php ( 0.99 KB )
  14. /yingpanguazai/ssd/ssd1/www/b.460.net.cn/vendor/symfony/polyfill-mbstring/bootstrap.php ( 8.26 KB )
  15. /yingpanguazai/ssd/ssd1/www/b.460.net.cn/vendor/symfony/polyfill-mbstring/bootstrap80.php ( 9.78 KB )
  16. /yingpanguazai/ssd/ssd1/www/b.460.net.cn/vendor/symfony/var-dumper/Resources/functions/dump.php ( 1.49 KB )
  17. /yingpanguazai/ssd/ssd1/www/b.460.net.cn/vendor/topthink/think-dumper/src/helper.php ( 0.18 KB )
  18. /yingpanguazai/ssd/ssd1/www/b.460.net.cn/vendor/symfony/var-dumper/VarDumper.php ( 4.30 KB )
  19. /yingpanguazai/ssd/ssd1/www/b.460.net.cn/vendor/topthink/framework/src/think/App.php ( 15.30 KB )
  20. /yingpanguazai/ssd/ssd1/www/b.460.net.cn/vendor/topthink/think-container/src/Container.php ( 15.76 KB )
  21. /yingpanguazai/ssd/ssd1/www/b.460.net.cn/vendor/psr/container/src/ContainerInterface.php ( 1.02 KB )
  22. /yingpanguazai/ssd/ssd1/www/b.460.net.cn/app/provider.php ( 0.19 KB )
  23. /yingpanguazai/ssd/ssd1/www/b.460.net.cn/vendor/topthink/framework/src/think/Http.php ( 6.04 KB )
  24. /yingpanguazai/ssd/ssd1/www/b.460.net.cn/vendor/topthink/think-helper/src/helper/Str.php ( 7.29 KB )
  25. /yingpanguazai/ssd/ssd1/www/b.460.net.cn/vendor/topthink/framework/src/think/Env.php ( 4.68 KB )
  26. /yingpanguazai/ssd/ssd1/www/b.460.net.cn/app/common.php ( 0.03 KB )
  27. /yingpanguazai/ssd/ssd1/www/b.460.net.cn/vendor/topthink/framework/src/helper.php ( 18.78 KB )
  28. /yingpanguazai/ssd/ssd1/www/b.460.net.cn/vendor/topthink/framework/src/think/Config.php ( 5.54 KB )
  29. /yingpanguazai/ssd/ssd1/www/b.460.net.cn/config/app.php ( 0.95 KB )
  30. /yingpanguazai/ssd/ssd1/www/b.460.net.cn/config/cache.php ( 0.78 KB )
  31. /yingpanguazai/ssd/ssd1/www/b.460.net.cn/config/console.php ( 0.23 KB )
  32. /yingpanguazai/ssd/ssd1/www/b.460.net.cn/config/cookie.php ( 0.56 KB )
  33. /yingpanguazai/ssd/ssd1/www/b.460.net.cn/config/database.php ( 2.47 KB )
  34. /yingpanguazai/ssd/ssd1/www/b.460.net.cn/vendor/topthink/framework/src/think/facade/Env.php ( 1.67 KB )
  35. /yingpanguazai/ssd/ssd1/www/b.460.net.cn/config/filesystem.php ( 0.61 KB )
  36. /yingpanguazai/ssd/ssd1/www/b.460.net.cn/config/lang.php ( 0.91 KB )
  37. /yingpanguazai/ssd/ssd1/www/b.460.net.cn/config/log.php ( 1.35 KB )
  38. /yingpanguazai/ssd/ssd1/www/b.460.net.cn/config/middleware.php ( 0.19 KB )
  39. /yingpanguazai/ssd/ssd1/www/b.460.net.cn/config/route.php ( 1.89 KB )
  40. /yingpanguazai/ssd/ssd1/www/b.460.net.cn/config/session.php ( 0.57 KB )
  41. /yingpanguazai/ssd/ssd1/www/b.460.net.cn/config/trace.php ( 0.34 KB )
  42. /yingpanguazai/ssd/ssd1/www/b.460.net.cn/config/view.php ( 0.82 KB )
  43. /yingpanguazai/ssd/ssd1/www/b.460.net.cn/app/event.php ( 0.25 KB )
  44. /yingpanguazai/ssd/ssd1/www/b.460.net.cn/vendor/topthink/framework/src/think/Event.php ( 7.67 KB )
  45. /yingpanguazai/ssd/ssd1/www/b.460.net.cn/app/service.php ( 0.13 KB )
  46. /yingpanguazai/ssd/ssd1/www/b.460.net.cn/app/AppService.php ( 0.26 KB )
  47. /yingpanguazai/ssd/ssd1/www/b.460.net.cn/vendor/topthink/framework/src/think/Service.php ( 1.64 KB )
  48. /yingpanguazai/ssd/ssd1/www/b.460.net.cn/vendor/topthink/framework/src/think/Lang.php ( 7.35 KB )
  49. /yingpanguazai/ssd/ssd1/www/b.460.net.cn/vendor/topthink/framework/src/lang/zh-cn.php ( 13.70 KB )
  50. /yingpanguazai/ssd/ssd1/www/b.460.net.cn/vendor/topthink/framework/src/think/initializer/Error.php ( 3.31 KB )
  51. /yingpanguazai/ssd/ssd1/www/b.460.net.cn/vendor/topthink/framework/src/think/initializer/RegisterService.php ( 1.33 KB )
  52. /yingpanguazai/ssd/ssd1/www/b.460.net.cn/vendor/services.php ( 0.14 KB )
  53. /yingpanguazai/ssd/ssd1/www/b.460.net.cn/vendor/topthink/framework/src/think/service/PaginatorService.php ( 1.52 KB )
  54. /yingpanguazai/ssd/ssd1/www/b.460.net.cn/vendor/topthink/framework/src/think/service/ValidateService.php ( 0.99 KB )
  55. /yingpanguazai/ssd/ssd1/www/b.460.net.cn/vendor/topthink/framework/src/think/service/ModelService.php ( 2.04 KB )
  56. /yingpanguazai/ssd/ssd1/www/b.460.net.cn/vendor/topthink/think-trace/src/Service.php ( 0.77 KB )
  57. /yingpanguazai/ssd/ssd1/www/b.460.net.cn/vendor/topthink/framework/src/think/Middleware.php ( 6.72 KB )
  58. /yingpanguazai/ssd/ssd1/www/b.460.net.cn/vendor/topthink/framework/src/think/initializer/BootService.php ( 0.77 KB )
  59. /yingpanguazai/ssd/ssd1/www/b.460.net.cn/vendor/topthink/think-orm/src/Paginator.php ( 11.86 KB )
  60. /yingpanguazai/ssd/ssd1/www/b.460.net.cn/vendor/topthink/think-validate/src/Validate.php ( 63.20 KB )
  61. /yingpanguazai/ssd/ssd1/www/b.460.net.cn/vendor/topthink/think-orm/src/Model.php ( 23.55 KB )
  62. /yingpanguazai/ssd/ssd1/www/b.460.net.cn/vendor/topthink/think-orm/src/model/concern/Attribute.php ( 21.05 KB )
  63. /yingpanguazai/ssd/ssd1/www/b.460.net.cn/vendor/topthink/think-orm/src/model/concern/AutoWriteData.php ( 4.21 KB )
  64. /yingpanguazai/ssd/ssd1/www/b.460.net.cn/vendor/topthink/think-orm/src/model/concern/Conversion.php ( 6.44 KB )
  65. /yingpanguazai/ssd/ssd1/www/b.460.net.cn/vendor/topthink/think-orm/src/model/concern/DbConnect.php ( 5.16 KB )
  66. /yingpanguazai/ssd/ssd1/www/b.460.net.cn/vendor/topthink/think-orm/src/model/concern/ModelEvent.php ( 2.33 KB )
  67. /yingpanguazai/ssd/ssd1/www/b.460.net.cn/vendor/topthink/think-orm/src/model/concern/RelationShip.php ( 28.29 KB )
  68. /yingpanguazai/ssd/ssd1/www/b.460.net.cn/vendor/topthink/think-helper/src/contract/Arrayable.php ( 0.09 KB )
  69. /yingpanguazai/ssd/ssd1/www/b.460.net.cn/vendor/topthink/think-helper/src/contract/Jsonable.php ( 0.13 KB )
  70. /yingpanguazai/ssd/ssd1/www/b.460.net.cn/vendor/topthink/think-orm/src/model/contract/Modelable.php ( 0.09 KB )
  71. /yingpanguazai/ssd/ssd1/www/b.460.net.cn/vendor/topthink/framework/src/think/Db.php ( 2.88 KB )
  72. /yingpanguazai/ssd/ssd1/www/b.460.net.cn/vendor/topthink/think-orm/src/DbManager.php ( 8.52 KB )
  73. /yingpanguazai/ssd/ssd1/www/b.460.net.cn/vendor/topthink/framework/src/think/Log.php ( 6.28 KB )
  74. /yingpanguazai/ssd/ssd1/www/b.460.net.cn/vendor/topthink/framework/src/think/Manager.php ( 3.92 KB )
  75. /yingpanguazai/ssd/ssd1/www/b.460.net.cn/vendor/psr/log/src/LoggerTrait.php ( 2.69 KB )
  76. /yingpanguazai/ssd/ssd1/www/b.460.net.cn/vendor/psr/log/src/LoggerInterface.php ( 2.71 KB )
  77. /yingpanguazai/ssd/ssd1/www/b.460.net.cn/vendor/topthink/framework/src/think/Cache.php ( 4.92 KB )
  78. /yingpanguazai/ssd/ssd1/www/b.460.net.cn/vendor/psr/simple-cache/src/CacheInterface.php ( 4.71 KB )
  79. /yingpanguazai/ssd/ssd1/www/b.460.net.cn/vendor/topthink/think-helper/src/helper/Arr.php ( 16.63 KB )
  80. /yingpanguazai/ssd/ssd1/www/b.460.net.cn/vendor/topthink/framework/src/think/cache/driver/File.php ( 7.84 KB )
  81. /yingpanguazai/ssd/ssd1/www/b.460.net.cn/vendor/topthink/framework/src/think/cache/Driver.php ( 9.03 KB )
  82. /yingpanguazai/ssd/ssd1/www/b.460.net.cn/vendor/topthink/framework/src/think/contract/CacheHandlerInterface.php ( 1.99 KB )
  83. /yingpanguazai/ssd/ssd1/www/b.460.net.cn/app/Request.php ( 0.09 KB )
  84. /yingpanguazai/ssd/ssd1/www/b.460.net.cn/vendor/topthink/framework/src/think/Request.php ( 55.78 KB )
  85. /yingpanguazai/ssd/ssd1/www/b.460.net.cn/app/middleware.php ( 0.25 KB )
  86. /yingpanguazai/ssd/ssd1/www/b.460.net.cn/vendor/topthink/framework/src/think/Pipeline.php ( 2.61 KB )
  87. /yingpanguazai/ssd/ssd1/www/b.460.net.cn/vendor/topthink/think-trace/src/TraceDebug.php ( 3.40 KB )
  88. /yingpanguazai/ssd/ssd1/www/b.460.net.cn/vendor/topthink/framework/src/think/middleware/SessionInit.php ( 1.94 KB )
  89. /yingpanguazai/ssd/ssd1/www/b.460.net.cn/vendor/topthink/framework/src/think/Session.php ( 1.80 KB )
  90. /yingpanguazai/ssd/ssd1/www/b.460.net.cn/vendor/topthink/framework/src/think/session/driver/File.php ( 6.27 KB )
  91. /yingpanguazai/ssd/ssd1/www/b.460.net.cn/vendor/topthink/framework/src/think/contract/SessionHandlerInterface.php ( 0.87 KB )
  92. /yingpanguazai/ssd/ssd1/www/b.460.net.cn/vendor/topthink/framework/src/think/session/Store.php ( 7.12 KB )
  93. /yingpanguazai/ssd/ssd1/www/b.460.net.cn/vendor/topthink/framework/src/think/Route.php ( 23.73 KB )
  94. /yingpanguazai/ssd/ssd1/www/b.460.net.cn/vendor/topthink/framework/src/think/route/RuleName.php ( 5.75 KB )
  95. /yingpanguazai/ssd/ssd1/www/b.460.net.cn/vendor/topthink/framework/src/think/route/Domain.php ( 2.53 KB )
  96. /yingpanguazai/ssd/ssd1/www/b.460.net.cn/vendor/topthink/framework/src/think/route/RuleGroup.php ( 22.43 KB )
  97. /yingpanguazai/ssd/ssd1/www/b.460.net.cn/vendor/topthink/framework/src/think/route/Rule.php ( 26.95 KB )
  98. /yingpanguazai/ssd/ssd1/www/b.460.net.cn/vendor/topthink/framework/src/think/route/RuleItem.php ( 9.78 KB )
  99. /yingpanguazai/ssd/ssd1/www/b.460.net.cn/route/app.php ( 1.72 KB )
  100. /yingpanguazai/ssd/ssd1/www/b.460.net.cn/vendor/topthink/framework/src/think/facade/Route.php ( 4.70 KB )
  101. /yingpanguazai/ssd/ssd1/www/b.460.net.cn/vendor/topthink/framework/src/think/route/dispatch/Controller.php ( 4.74 KB )
  102. /yingpanguazai/ssd/ssd1/www/b.460.net.cn/vendor/topthink/framework/src/think/route/Dispatch.php ( 10.44 KB )
  103. /yingpanguazai/ssd/ssd1/www/b.460.net.cn/app/controller/Index.php ( 4.81 KB )
  104. /yingpanguazai/ssd/ssd1/www/b.460.net.cn/app/BaseController.php ( 2.05 KB )
  105. /yingpanguazai/ssd/ssd1/www/b.460.net.cn/vendor/topthink/think-orm/src/facade/Db.php ( 0.93 KB )
  106. /yingpanguazai/ssd/ssd1/www/b.460.net.cn/vendor/topthink/think-orm/src/db/connector/Mysql.php ( 5.44 KB )
  107. /yingpanguazai/ssd/ssd1/www/b.460.net.cn/vendor/topthink/think-orm/src/db/PDOConnection.php ( 52.47 KB )
  108. /yingpanguazai/ssd/ssd1/www/b.460.net.cn/vendor/topthink/think-orm/src/db/Connection.php ( 8.39 KB )
  109. /yingpanguazai/ssd/ssd1/www/b.460.net.cn/vendor/topthink/think-orm/src/db/ConnectionInterface.php ( 4.57 KB )
  110. /yingpanguazai/ssd/ssd1/www/b.460.net.cn/vendor/topthink/think-orm/src/db/builder/Mysql.php ( 16.58 KB )
  111. /yingpanguazai/ssd/ssd1/www/b.460.net.cn/vendor/topthink/think-orm/src/db/Builder.php ( 24.06 KB )
  112. /yingpanguazai/ssd/ssd1/www/b.460.net.cn/vendor/topthink/think-orm/src/db/BaseBuilder.php ( 27.50 KB )
  113. /yingpanguazai/ssd/ssd1/www/b.460.net.cn/vendor/topthink/think-orm/src/db/Query.php ( 15.71 KB )
  114. /yingpanguazai/ssd/ssd1/www/b.460.net.cn/vendor/topthink/think-orm/src/db/BaseQuery.php ( 45.13 KB )
  115. /yingpanguazai/ssd/ssd1/www/b.460.net.cn/vendor/topthink/think-orm/src/db/concern/TimeFieldQuery.php ( 7.43 KB )
  116. /yingpanguazai/ssd/ssd1/www/b.460.net.cn/vendor/topthink/think-orm/src/db/concern/AggregateQuery.php ( 3.26 KB )
  117. /yingpanguazai/ssd/ssd1/www/b.460.net.cn/vendor/topthink/think-orm/src/db/concern/ModelRelationQuery.php ( 20.07 KB )
  118. /yingpanguazai/ssd/ssd1/www/b.460.net.cn/vendor/topthink/think-orm/src/db/concern/ParamsBind.php ( 3.66 KB )
  119. /yingpanguazai/ssd/ssd1/www/b.460.net.cn/vendor/topthink/think-orm/src/db/concern/ResultOperation.php ( 7.01 KB )
  120. /yingpanguazai/ssd/ssd1/www/b.460.net.cn/vendor/topthink/think-orm/src/db/concern/WhereQuery.php ( 19.37 KB )
  121. /yingpanguazai/ssd/ssd1/www/b.460.net.cn/vendor/topthink/think-orm/src/db/concern/JoinAndViewQuery.php ( 7.11 KB )
  122. /yingpanguazai/ssd/ssd1/www/b.460.net.cn/vendor/topthink/think-orm/src/db/concern/TableFieldInfo.php ( 2.63 KB )
  123. /yingpanguazai/ssd/ssd1/www/b.460.net.cn/vendor/topthink/think-orm/src/db/concern/Transaction.php ( 2.77 KB )
  124. /yingpanguazai/ssd/ssd1/www/b.460.net.cn/vendor/topthink/framework/src/think/log/driver/File.php ( 5.96 KB )
  125. /yingpanguazai/ssd/ssd1/www/b.460.net.cn/vendor/topthink/framework/src/think/contract/LogHandlerInterface.php ( 0.86 KB )
  126. /yingpanguazai/ssd/ssd1/www/b.460.net.cn/vendor/topthink/framework/src/think/log/Channel.php ( 3.89 KB )
  127. /yingpanguazai/ssd/ssd1/www/b.460.net.cn/vendor/topthink/framework/src/think/event/LogRecord.php ( 1.02 KB )
  128. /yingpanguazai/ssd/ssd1/www/b.460.net.cn/vendor/topthink/think-helper/src/Collection.php ( 16.47 KB )
  129. /yingpanguazai/ssd/ssd1/www/b.460.net.cn/vendor/topthink/framework/src/think/facade/View.php ( 1.70 KB )
  130. /yingpanguazai/ssd/ssd1/www/b.460.net.cn/vendor/topthink/framework/src/think/View.php ( 4.39 KB )
  131. /yingpanguazai/ssd/ssd1/www/b.460.net.cn/vendor/topthink/framework/src/think/Response.php ( 8.81 KB )
  132. /yingpanguazai/ssd/ssd1/www/b.460.net.cn/vendor/topthink/framework/src/think/response/View.php ( 3.29 KB )
  133. /yingpanguazai/ssd/ssd1/www/b.460.net.cn/vendor/topthink/framework/src/think/Cookie.php ( 6.06 KB )
  134. /yingpanguazai/ssd/ssd1/www/b.460.net.cn/vendor/topthink/think-view/src/Think.php ( 8.38 KB )
  135. /yingpanguazai/ssd/ssd1/www/b.460.net.cn/vendor/topthink/framework/src/think/contract/TemplateHandlerInterface.php ( 1.60 KB )
  136. /yingpanguazai/ssd/ssd1/www/b.460.net.cn/vendor/topthink/think-template/src/Template.php ( 46.61 KB )
  137. /yingpanguazai/ssd/ssd1/www/b.460.net.cn/vendor/topthink/think-template/src/template/driver/File.php ( 2.41 KB )
  138. /yingpanguazai/ssd/ssd1/www/b.460.net.cn/vendor/topthink/think-template/src/template/contract/DriverInterface.php ( 0.86 KB )
  139. /yingpanguazai/ssd/ssd1/www/b.460.net.cn/runtime/temp/b35eef690f41e64ad9e1c098cfc7d3bc.php ( 11.98 KB )
  140. /yingpanguazai/ssd/ssd1/www/b.460.net.cn/vendor/topthink/think-trace/src/Html.php ( 4.42 KB )
  1. CONNECT:[ UseTime:0.000876s ] mysql:host=127.0.0.1;port=3306;dbname=b460;charset=utf8mb4
  2. SHOW FULL COLUMNS FROM `fenlei` [ RunTime:0.000933s ]
  3. SELECT * FROM `fenlei` WHERE `fid` = 0 [ RunTime:0.000289s ]
  4. SELECT * FROM `fenlei` WHERE `fid` = 63 [ RunTime:0.000268s ]
  5. SHOW FULL COLUMNS FROM `set` [ RunTime:0.000485s ]
  6. SELECT * FROM `set` [ RunTime:0.000209s ]
  7. SHOW FULL COLUMNS FROM `article` [ RunTime:0.000485s ]
  8. SELECT * FROM `article` WHERE `id` = 464370 LIMIT 1 [ RunTime:0.000724s ]
  9. UPDATE `article` SET `lasttime` = 1772229934 WHERE `id` = 464370 [ RunTime:0.005987s ]
  10. SELECT * FROM `fenlei` WHERE `id` = 65 LIMIT 1 [ RunTime:0.000241s ]
  11. SELECT * FROM `article` WHERE `id` < 464370 ORDER BY `id` DESC LIMIT 1 [ RunTime:0.000420s ]
  12. SELECT * FROM `article` WHERE `id` > 464370 ORDER BY `id` ASC LIMIT 1 [ RunTime:0.000411s ]
  13. SELECT * FROM `article` WHERE `id` < 464370 ORDER BY `id` DESC LIMIT 10 [ RunTime:0.000590s ]
  14. SELECT * FROM `article` WHERE `id` < 464370 ORDER BY `id` DESC LIMIT 10,10 [ RunTime:0.000682s ]
  15. SELECT * FROM `article` WHERE `id` < 464370 ORDER BY `id` DESC LIMIT 20,10 [ RunTime:0.004869s ]
0.095901s