
最近有粉丝和大海哥讲,他想设计一个不复杂但是又有创意的课题,那不就是生信结合热点吗?于是大海哥就按照这个思路去Pubmed上搜了下这几天的内容,还真找到了一篇很新,思路也很nice的,拿出来给大家分享下!
这是今年1月份由江苏大学联合南京医科大学团队发表在Translational Oncology上的文章,聚焦到肺腺癌(LUAD)中肿瘤相关巨噬细胞(TAMs)的异质性这一关键缺口,并且把重点放在了TAMs,首次确定TSB⁺TAM亚群,将其与预后、免疫微环境及治疗响应关联,填补了 TAMs 在 LUAD 中特异性亚群功能研究的空白。可以说热度、研究价值和创新性兼备!

想设计出好课题就要学好思路!这篇是采用 “多组学整合 + 机器学习 + 功能验证” 的系统思路,主要分为三大模块——先通过单细胞与空间转录组数据(均来自公共数据库)明确 CTSB⁺TAM 的定位及互作机制,再基于其特征基因构建 CTRS 评分系统,经多队列验证其预后与治疗预测价值,最后通过体外实验证实促癌功能,逻辑闭环且层层递进,实现了从生物标志物发现到临床转化工具开发的完整思路。
这篇的选题和思路具有通用性,替换疾病和热点方向就能做,公开数据直接下载就能用,性价比非常高!不确定选题?分析遇到困难?数据量大电脑带不动?滴滴大海哥,专业团队为您定制专属方案和个性化生信分析,还有能给分析提速的服务器可以试用哦!


定制生信分析
生信服务器
个性化方案设计
研究结果
LUAD单细胞转录组图谱:经质控获得72,478个细胞,鉴定出单核细胞、巨噬细胞等8类主要细胞类型;肿瘤组中上皮细胞和巨噬细胞比例显著升高,正常组织中免疫细胞占比更高,提示LUAD进展中肿瘤微环境细胞组成发生重塑。

TAM亚型鉴定及CTSB⁺TAM的关键作用:将巨噬细胞分为6种TAM亚型,其中CTSB⁺TAM等4种亚型在肿瘤组富集;功能富集显示CTSB⁺TAM涉及免疫记忆调控、细胞黏附等;生存分析证实CTSB⁺TAM高浸润与LUAD不良预后显著相关,并筛选出143个CTSB⁺TAM特征基因。

CTSB⁺TAM与肿瘤细胞的空间分布:空间转录组分析显示CTSB⁺TAM与肿瘤细胞在LUAD组织共定位;NicheNet分析鉴定MDK-SDC1为核心配体-受体互作对,且HPA数据库免疫组化及空间数据均证实MDK与SDC1在LUAD组织中高表达且共定位。

CTRS模型构建与验证:基于143个特征基因,通过10种机器学习算法构建CTRS评分系统,其中随机生存森林模型表现最优;在TCGA-LUAD训练集及3个GEO验证集中,高CTRS评分均与更差总生存期相关。

CTRS模型的临床价值评估:CTRS可有效区分不同风险人群,高风险组死亡事件更多;在年龄、肿瘤分期等不同临床亚组中均保持稳健的预后预测能力;多因素Cox回归证实CTRS是LUAD独立预后因素,预测效能优于传统临床指标。

CTRS与免疫景观的关联:高CTRS组免疫抑制特征显著,调节性T细胞、M2巨噬细胞等浸润增加,CD8⁺T细胞浸润减少;基质评分更高而免疫评分更低,免疫检查点通路(PD-1、PD-L1等)及促炎通路激活,免疫抑制相关特征评分升高。

CTRS与免疫治疗响应的关系:高CTRS组肿瘤抗原呈递、T细胞活化等抗癌免疫周期关键步骤活性降低;与肿瘤突变负荷(TMB)呈负相关,免疫表型评分(IPS)更低;在IMvigor210队列中,高CTRS组免疫治疗响应率(CR/PR比例)更低、生存期更短,证实其对免疫治疗疗效的预测价值。

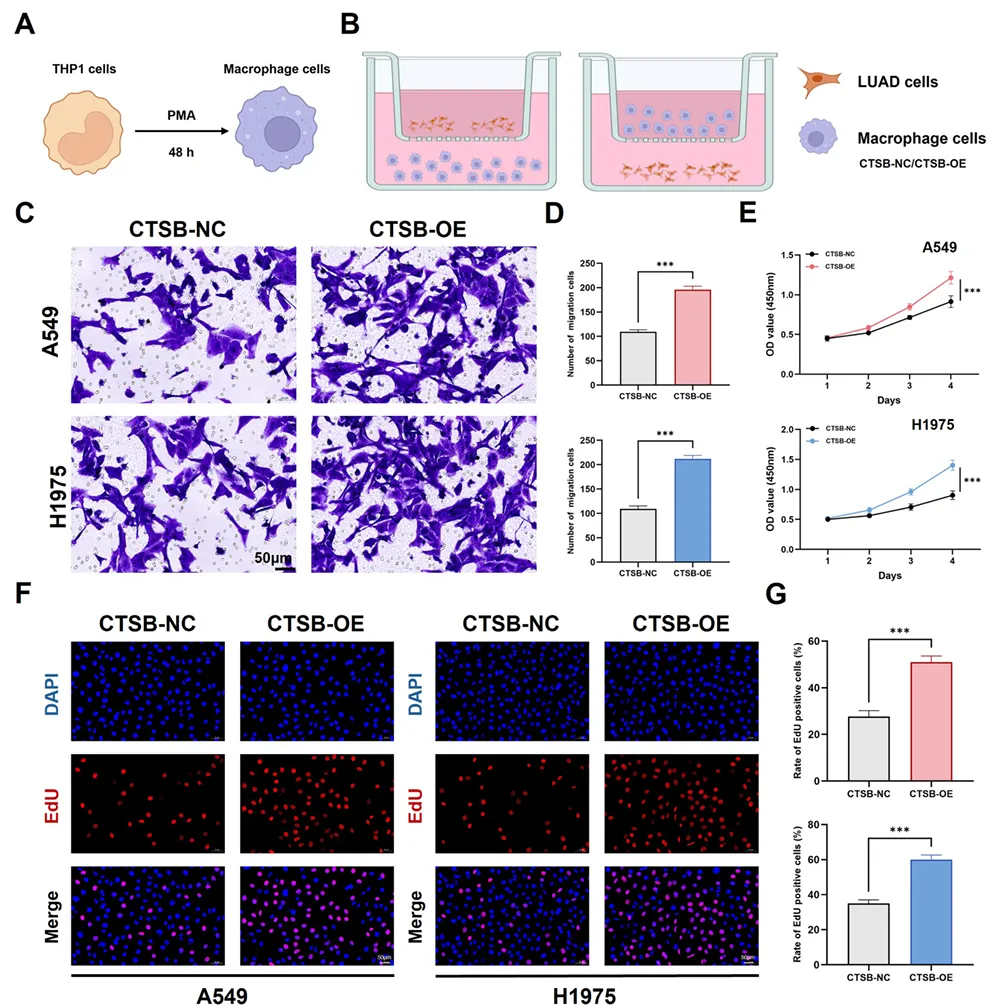
CTSB⁺TAM促进LUAD进展的功能验证:体外共培养实验显示,CTSB过表达的巨噬细胞可显著促进A549和H1975细胞的迁移能力及增殖活性,直接证实CTSB⁺TAM的促肿瘤作用。

大海哥点评:
现在越来越多的文章开始用上单细胞,这个“瞄准国自然热点,单细胞解析XX异质性,机器学习构建预后模型”的思路实力不容小觑,有大规模多组学数据、有热点分析、还兼顾了广度和精度,是一个不可多得的好思路,想要好课题的朋友非常推荐使用,比单纯做单细胞公共数据分析的竞争力要强很多,如果单细胞分析自己搞不定,可以联系大海哥帮你实现!还有可试用的生信服务器,专业的思路设计和生信分析团队随时待命,有需要滴滴!
医学海公众号持续为大家带来新科研思路,想复现这种思路或者定制更多创新性思路欢迎滴滴大海哥,竭诚为您的科研助力!

新热点思路
文献思路复现
创新思路设计
生信服务器
往期推荐