近日,南京农业大学资源与环境科学学院胡锋教授团队揭示了微型土壤动物线虫维持根际健康的微生态机制。相关成果以题为“Pseudomonadota bridge cross-trophic interactions to suppress plant pathogens”发表在微生物生态学国际权威期刊《The ISME Journal》。
性状介导的跨营养级互作在宏观生态系统中驱动营养级联效应,但其在以微生物为主导的土壤生态系统中的作用仍缺乏系统研究。作者结合区域尺度调查与受控实验,利用由122株细菌构成的合成菌群和食细菌线虫,以检验动物捕食是否能够重塑根际微生物群落,进而抑制土传病害。野外调查结果表明,线虫与假单胞菌门(Pseudomonadota)关联更强的样地具有更低的细菌性青枯病发病率。在受控实验中,线虫捕食选择性的在根际富集假单胞菌门,同时降低青枯菌(Ralstonia solanacearum)密度和植株发病率。偏好放牧驱动了这一富集过程:假单胞菌门在线虫肠道细菌序列中占比超过95%,且该偏好类群具有中等拮抗能力、较小细胞体积和较高代谢活性。综合来看,这些结果表明假单胞菌门是跨营养级互作中的关键“桥梁”类群。与性状相关的捕食响应促进病原体抑制,揭示了一种将微生物性状与跨营养级互作相结合的生物防控框架。
主要结果
1.更强的跨营养级互作在区域尺度上与更低的青枯菌丰度相关
作者对区域尺度100个茄科植物根际土壤样品的调查显示,病原菌入侵影响了土壤微食物网结构 (图1B),改变了根际细菌、真菌和线虫的群落组成,降低了细菌α多样性,而对真菌和线虫α多样性无显著影响。病原菌入侵削弱了微生物连通性,使共现网络边数由6,535条降至3,610条,尤其破坏了食细菌线虫与假单胞菌门间的跨营养级互作 (图1C)。这种线虫-细菌跨营养级互作的削弱,可能反映了病原菌入侵引发的关键微生物群落结构转变。这些转变包括:假单胞菌门(α-、β-和γ-变形菌纲)、拟杆菌门和宝石菌门,以及真菌门毛霉菌门在健康土壤中的富集;而酸杆菌门、绿弯菌门和厚壁菌门,以及真菌门子囊菌门在健康土壤中的削减 (图1D)。
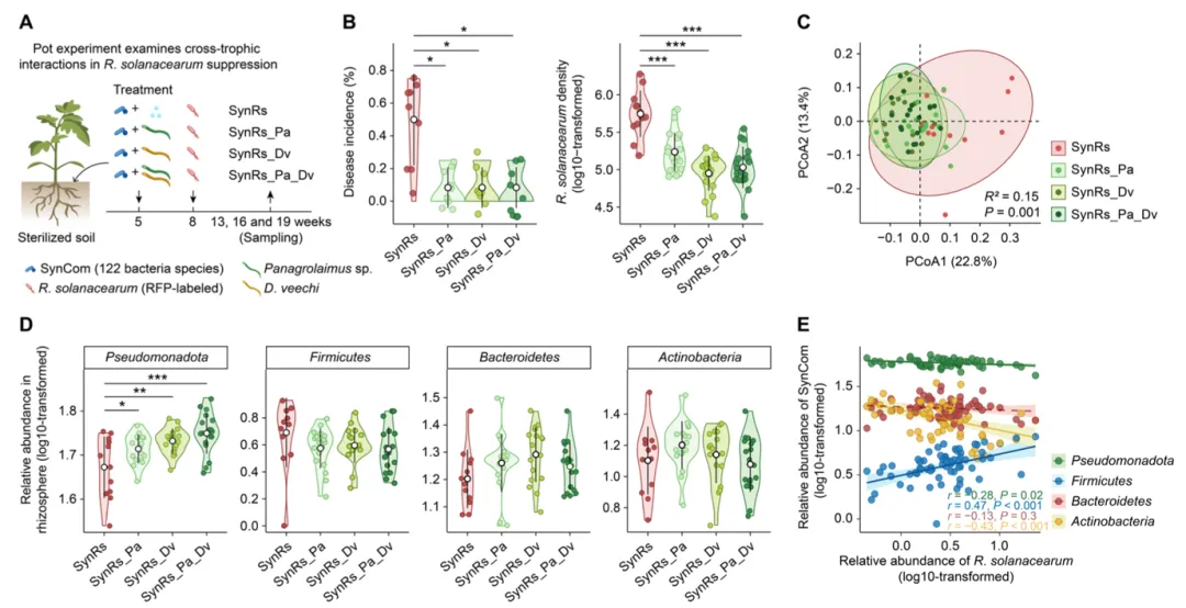
这一区域尺度调查表明,更强的线虫-细菌跨营养级互作与更低的青枯病发病率相关。由于共现关系反映的是关联而非因果,因此存在两种可能解释:(i) 线虫-细菌互作的削弱可能促进病原菌扩张;或 (ii) 病原菌的成功入侵反过来削弱这些互作关系。为超越相关性分析,作者构建了一个由122株细菌组成的合成菌群,该菌群代表了茄科植物根际的优势类群:假单胞菌门(27个属、69个物种)、厚壁菌门 (6个属、19个物种)、放线菌门 (5个属、16个物种) 和拟杆菌门 (5个属、18个物种;图1E)。随后在盆栽实验中,作者检验了食细菌线虫是否通过这些跨营养级互作调控病原菌种群(图2A)。
图1 由假单胞菌门和食细菌线虫介导的跨营养级互作调控植物细菌性青枯病
2. 食细菌线虫富集根际假单胞菌门以降低细菌性青枯病发病率
在盆栽实验中,作者设置了单独接种合成菌群处理,以及分别与Panagrolaimus sp.、D. veechi和二者混合接种的线虫处理 (图2A)。线虫在所有跨营养级处理中均成功定殖。线虫接种显著降低细菌性青枯病发病率和根际青枯菌密度 (图2B),并降低了细菌群落组成的异质性 (图 2C)。所有接种线虫的处理均显著富集假单胞菌门 (图 2D),而厚壁菌门、拟杆菌门和放线菌门的丰度未发生显著变化。假单胞菌门丰度与青枯菌密度呈显著负相关(图2E),α-变形菌纲主要驱动这一病原体抑制效应。相比之下,厚壁菌门表现为正相关,而拟杆菌门未表现出显著变化 (图2E)。这些结果表明,假单胞菌门在根际病原体抑制过程中发挥着关键作用。
图2 食细菌线虫的捕食作用富集假单胞菌门并降低植物病害发生
3. 假单胞菌门介导跨营养级互作以实现病原菌抑制
作者比较了根际与线虫肠道中的细菌组成,发现假单胞菌门在根际中占主导地位 (50%),且在线虫肠道中占比超过95% (图3A)。根际其他细菌门包括拟杆菌门 (18%)、放线菌门 (15%)和厚壁菌门 (4%)。两个生境共有29个细菌物种,线虫肠道独有2个细菌物种,根际独有37个细菌物种(图3B)。这些共有物种分别属于α-变形菌纲、β-变形菌纲、γ-变形菌纲、芽孢杆菌纲、鞘脂杆菌纲和放线菌纲 (图3B)。其中,α-变形菌纲为优势类群,在根际中占比37-40%,在线虫肠道中占比63-77%。
线虫-根际假单胞菌门互作与对青枯菌的最强抑制效应显著相关(图3C)。此外,根际假单胞菌门丰度与线虫肠道中α-变形菌纲丰度呈显著正相关(图3D),表明假单胞菌门主要由α-变形菌纲所驱动。
为确认线虫是通过偏好取食假单胞菌门,还是通过取食竞争者来发挥作用,作者将线虫丰度、假单胞菌门 (以α-变形菌纲为主要组成)、非拮抗性竞争者 (厚壁菌门、拟杆菌门和放线菌门) 以及青枯菌纳入一个分段结构方程模型 (图4A),结果支持如下作用路径:线虫正向影响假单胞菌门,而假单胞菌门进一步负向影响青枯菌;相比之下,经由非拮抗性竞争者的作用路径未得到支持。
图3 假单胞菌门是线虫肠道中的优势类群
图4 线虫、合成菌群与青枯菌之间的因果路径
4. 细菌性状预测病原菌胁迫下的跨营养级互作
假单胞菌门具有多种性状特征—如更小细胞体积、更高代谢活性和中等拮抗能力 (图 5D)—这些性状可能促使其在线虫肠道中被富集。上述结论基于对根际与线虫肠道共享细菌物种的综合分析,涵盖生理特征 (代谢活性、革兰氏类型和拮抗能力)、营养组成 (碳水化合物和蛋白质含量) 以及形态特征 (细胞体积)。作者还将生物合成基因簇(BGCs)的总基因数作为预测次级代谢物产生能力的指标。结果显示,细胞体积、蛋白质含量、碳水化合物含量、代谢活性和BGC基因数的分布呈右偏,而拮抗能力呈左偏。在这些物种中,76%为革兰氏阴性菌。
作者随后在轻度青枯菌胁迫条件下测定了线虫对29个共享细菌物种的取食强度。结果表明,与厚壁菌门、拟杆菌门和放线菌门相比,线虫显著偏好取食假单胞菌门 (图5A)。其中,α-变形菌纲是丰度最高的假单胞菌门类群,在线虫肠道中占比达65% (图5A)。假单胞菌门对青枯菌表现出较强的拮抗能力 (图5A)。广义线性混合模型分析进一步表明,细菌性状可以显著预测线虫取食强度。其中,关键预测因子包括细菌细胞体积、革兰氏类型和对青枯菌的拮抗能力。
为进一步探究细菌拮抗能力如何影响线虫取食强度,作者将29个共享细菌物种划分为低、中和高三个拮抗能力组。以α-变形菌纲为主的中等拮抗能力组 (图5B) 在拮抗水平上与其余两组存在显著差异 (图5C)。简化回归模型进一步表明,与低或高拮抗能力组的细菌相比,中等拮抗能力组的细菌对线虫取食强度具有更强的预测作用 (图5D)。一致地,线虫取食强度与细菌拮抗能力间呈现单峰型关系。这些结果表明,在轻度青枯菌胁迫条件下,线虫偏好取食具有中等拮抗能力的细菌。
为验证这种基于性状的选择是否也在更大生态尺度上得以体现,作者分析了区域尺度调查中细菌群落的KEGG功能预测谱。与发病土壤相比,健康土壤中与拮抗作用相关的功能通路丰度提高了45%,如非核糖体肽生物合成通路,这一差异主要由α-变形菌纲驱动 (图5E)。健康土壤中假单胞菌门的丰度也更高 (图 5E),且线虫与假单胞菌门间的共现关系更强 (图1C)。这些野外尺度模式与受控实验结果高度一致:线虫通过选择性捕食,促进了具有中等拮抗能力的α-变形菌纲的富集 (图 2D)。
图5 线虫偏好取食对植物病原菌具有中等拮抗能力的假单胞菌门
总结
本研究识别出假单胞菌门作为关键“桥梁”类群,连接微生物群落与更高营养级消费者,从而增强病原抑制并促进植物健康。这一发现凸显了在生物防控策略中纳入跨营养级互作的重要性,以实现更具韧性的病原防控,并推动防控理念超越传统依赖单一菌株微生物接种的做法,后者往往存在定殖能力差、效果不稳定等问题。此外,生物防控因子的功能性状,如拮抗活性和代谢活性,塑造了其与线虫捕食者间的互作关系。线虫作为土壤微食物网中的关键节点,通过基于这些性状选择性捕食微生物,从微观尺度到区域尺度筛选微生物群落及其拮抗功能。上述结果呼吁未来生物防控剂的开发应优先选择同时兼具拮抗效力与营养级相容性的类群,以实现稳定、长期的病原体抑制。
本研究得到国家自然科学基金青年项目(B类)、江苏省自然科学基金优秀青年基金和中国博士后科学基金等项目的资助。资源与环境科学学院博士生揣蕙宇和博士后李根为共同第一作者,刘婷教授为通讯作者。南京农业大学李辉信教授和韦中教授,加拿大麦吉尔大学Joann Whalen教授,以及澳大利亚西悉尼大学Uffe N. Nielsen教授系统指导了该研究。
文章链接:https://academic.oup.com/ismej/advance-article/doi/10.1093/ismejo/wrag011/8443137原文链接:
https://doi.org/10.1093/ismejo/wrag011

来源:南京农业大学|编辑:白露|审核:EE编委团
投稿/合作:请联系后台,或发送到
ecosystem_ecology@126.com
信息来源于官方媒体/网络报道,仅供小组学习/学术交流。如有错误/侵权等,请联系修改/删除。投稿/合作,请联系后台/联系邮箱:ecosystem_ecology@126.com