一、研究背景脊髓损伤(SCI)后,中性粒细胞胞外陷阱(NETs)会加剧继发性损伤,阻碍神经再生;而脑源性神经营养因子(BDNF)虽能促进修复,却面临递送难、稳定性差等挑战。如何同时清除NETs并靶向递送BDNF,成为治疗关键。
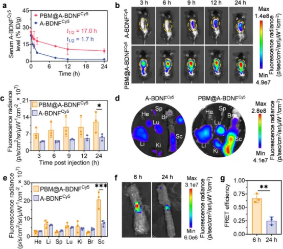
二、核心创新点▪ 仿生膜靶向递送系统:利用活化小胶质细胞膜包被纳米颗粒,实现长效循环与炎症部位靶向富集(见 Fig 1a, 4b–e)。


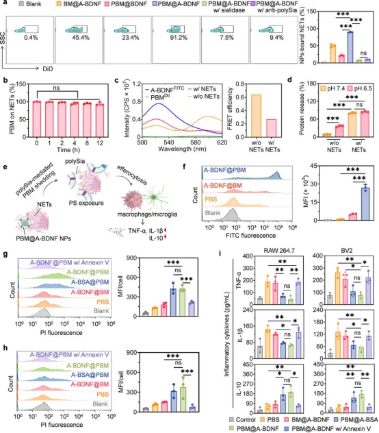
▪ NETs清除与免疫调节:膜表面多聚唾液酸(polySia)高效结合NETs,并通过暴露磷脂酰丝氨酸(PS)激活胞葬作用,显著降低促炎反应(见 Fig 2, 5)。


▪ 微环境触发药物释放:在损伤部位微酸性环境中,纳米核心恢复为天然BDNF,促进神经突起生长与髓鞘修复(见 Fig 3g, 6)。
三、研究逻辑链条构建ATP修饰的BDNF纳米粒(A-BDNF NPs)→ 包被polySia过表达的小胶质细胞膜(PBM)形成INPT → 静脉注射后靶向聚集于脊髓损伤区 → polySia与NETs结合并诱导膜脱落 → 暴露PS信号,启动胞葬作用清除NETs → 酸性微环境触发BDNF释放 → 协同实现抗炎与神经再生。
四、科研启示本研究展示了一种“免疫调节 + 神经再生”双效合一的纳米治疗策略,为脊髓损伤及其他中枢神经系统疾病(如脑卒中、神经退行性疾病)提供了新型治疗平台。其仿生膜设计、微环境响应释放机制及NETs清除路径,也为靶向递送与免疫工程研究带来新思路。
往期推荐:最新分享
联系小编可免费投稿推送,本公众号另建有纳米医学实名学术交流群,请备注姓名+单位+研究方向添加下方微信号。
点击“阅读原文”,通往论文原文
「ENDING」


投稿微信|nanomedicine1
投稿邮箱|xianwenwang@126.com
关注纳米医学进展
了解纳米医学前沿
长按二维码私信投稿
申明:本微信号转发内容仅做学术交流使用,不作为商业用途,也不代表支持或赞同其观点,如涉及知识产权保护问题或其他方面的问题请及时联系小编,我们会尽快协调处理。本微信号原创文章版权归本微信号所有,欢迎分享。