南京工业大学是首批国家“高等学校创新能力提升计划”(2011计划)牵头高校、江苏高水平大学建设高峰计划A类建设高校。第四轮学科评估为B,学校秉承“明德、厚学、沉毅、笃行”的校训,坚持扎根中国大地办大学,形成了产学研协同创新的鲜明特色。下面我们来具体分析一下南京工业大学2025年土木工程专业的录取情况,给26、27考研的小伙伴做个备考参考。
专业课考试科目及参考书
🔺833结构力学:
1、《结构力学-基本教程》(第4版),龙驭球、包世华、袁驷,高等教育出版社,2018年;
2、《结构力学-专题教程》(第4版),龙驭球、包世华、袁驷,高等教育出版社,2018年;
3、《结构力学练习与测试》,2010,宋林辉主编,南京大学出版社。
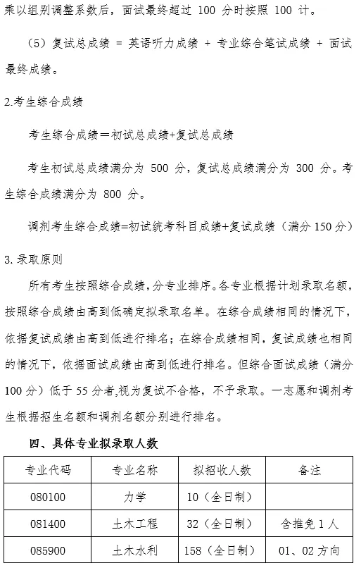
2025年录取情况
从上述数据中可以看出,南京工业大学的学硕,一志愿最低分接近于国家线,专硕招生人数较多,整体上讲专硕相较学硕分数的平均较高。只要能进入复试,好好复习基本就可以被录取。在双非院校中南京工业大学的性价比非常的高,因为专硕是考数二英二难度较小,对专业课的考察也相对简单,因此大家好好准备专业课,打牢基础,一定没有问题的。
2025年复试方案
(上下滑动查看所有内容)
拟录取名单
(上下滑动查看所有内容)
校园环境
南京工业大学的学习与生活充实而温暖,兼具严谨务实与青春活力。学习上,学校氛围浓厚,图书馆、自习室常年座无虚席,考研与科研风气盛行,保研率在双非院校中位居前列,不少学子考入顶尖工科院校深造。课程设置务实,实验与实训课占比高,大二即可进入实验室跟着导师做项目,校企合作紧密,为学子提供丰富的实践与实习机会。生活中,校园设施完善,宿舍经过焕新改造,环境舒适,食堂种类繁多、性价比高,多个食堂升级后颜值与口味兼具,能满足不同学子的需求。课余时光丰富多彩,百余家学生社团涵盖学术、文体、志愿等类别,还有各类学科竞赛与实践活动,既能提升能力,也能收获情谊。校园风景优美,出行便利,学子们在严谨的学习中成长,在多彩的生活中绽放,尽显南工大人的青春风采。这里是南工大——既有严谨的学术氛围,也有鲜活的烟火气,每一天都值得期待。想上岸南京工业大学的同学,可以点这里添加老师了解南京工业大学定制全程班哦!