经济首位度倒数?南京用“己强他强省强”给出了省会的另一种答案
全球科研第五,十三太保全百强:南京的“不争”哲学藏着什么秘密
南京与高淳:一场关于城市如何“成功”的思维实验
从“散装江苏”到均衡典范:南京的省会角色为何值得重新打量
在谈论中国城市时,人们似乎总在寻找一个标准答案。什么样的省会才算成功?是经济总量一骑绝尘,还是人口虹吸效应显著?当我们把目光投向南京,会发现一个“非标准”的答案正在成型。这里的省会,经济首位度在全国靠后,却没人敢轻视它的实力;这里的兄弟城市,个个“不服管教”,却一起把省份带到了全国经济竞争的最前沿。更重要的是,它的一个偏远郊区,用另一种生存方式,为所有“小地方”提供了一份发展思路。这不只是一个城市的发展路径,更像是一场关于如何赢得未来的思维变革。
评定的2024年全球十大科研城市榜单:
北京、上海、纽约都市圈、波士顿都市圈、南京、广州、旧金山湾区、武汉、巴尔的摩—华盛顿、杭州。

许多人把城市竞争看作“零和游戏”,认为一个城市的崛起必然伴随着资源的集中。但南京呈现了另一番景象。它的成功不完全是自己有多“大”,而在于它能让所在的“盘子”有多“强”。南京自身就是一座“六边形战士”,几乎没有短板。 从经济上看,南京稳居全国前十,GDP超过一万七千亿元,人口规模接近千万。但这只是表象,真正的底蕴在于其深厚的内力。

在全球顶级学术出版机构发布的2024年全球科研城市榜单上,南京位列全球第五,是国内仅次于北京、上海的存在。这座城市拥有的不仅是古老城墙,还有全国密度最高的高校资源和高素质人才,这股智力资本是它最稳固的基石。交通上,南京更是华东的十字路口,南京南站是亚洲范围内规模最大的高铁站之一,未来的双机场规划将进一步巩固其综合枢纽地位。医疗资源在华东也仅次于上海。然而拥有这一切的南京,在“省会首位度”这项传统考核指标上,却表现得异常低调,这背后是一种有意的战略选择。

这份选择的成果,清晰地体现在“十三太保”的传奇上。 江苏省下辖的十三个地市,全部位列全国城市经济百强榜。苏州的经济总量长期领先于南京,无锡的人均GDP指标也名列前茅,还有南通、常州等实力强劲的兄弟。这种“群星闪耀”的局面,在全国是独一无二的。它打破了省会必然“虹吸”资源的刻板印象,证明了另一种可能:一个强大的协调者,其价值可以通过赋能全域来实现,而非仅仅巩固自身。

在长三角一体化的进程中,南京的角色不是“抽水机”,而是“连接器”,主动与合肥、武汉等城市联动,推动跨省域的产业与科技合作。这种格局使得南京的影响力,反而能超越其行政和经济首位度,成为一种更广泛、更深入的区域领导力。最终,整个江苏省凭借这种均衡且雄厚的基础,在追赶全国经济第一大省的征程上步步为营,两者GDP差距已逐年缩小,形成了真正意义上的“省强”格局。南京的成功在于,它证明了衡量一个省会成就的,可以不是它占了多少,而是它最终成就了什么。

如果南京的模式提供了省会发展的“上层思路”,那么高淳区的实践,则给出了“基层破局”的生动教案。在“马太效应”盛行的时代,远离核心都市圈的地区常常面临发展困境。然而,高淳选择了不按常理出牌,它的核心智慧在于“错位竞争,生态变现”。

高淳没有盲目模仿主城区去发展金融或科技总部,而是冷静地审视自己最大的财富——生态。它坐拥固城湖、石臼湖等优质水体,森林覆盖率超过百分之三十五。它的第一步,是坚决划定生态红线,将优质环境牢牢守住,这在短期看似限制了发展,长期却创造了无可替代的稀缺价值。将生态优势转化为产业优势,是高淳走对的第一步棋。 固城湖螃蟹就是一个经典案例。高淳没有停留在初级养殖,而是建立了国家级养殖标准,推动产业链纵深发展。他们开发了蟹黄酱、蟹油等深加工产品,将“高淳螃蟹”的品牌价值最大化。同时,通过举办螃蟹节、开展“慢城”旅游,将第一产业与第三产业深度融合。官方数据显示,高淳螃蟹产业在2024年实现全产业链产值109亿元,成功创建了国家现代农业产业园。这就是从“卖资源”到“卖品牌”、“卖体验”的跃迁。

另一张名片是陶瓷。高淳依托本地特有的陶土资源,深耕高端陶瓷制造,攻克关键技术,其生产的国宴用瓷多次服务国家级重要外交场合,从北京“一带一路”国际合作高峰论坛到中国国际进口博览会,都有高淳陶瓷的身影。这证明,传统产业一旦与高端制造和文化价值结合,就能从“乡土特产”升级为“国家名片”。

在高淳国际慢城,农业与文旅的结合更为巧妙,农田、茶园、古村落成为旅游目的地,农民的角色转变为民宿经营者、文化体验的提供者。2024年,高淳全区接待游客数超过一千六百万人次,旅游收入突破二百亿元。生态保护不仅没有拖累经济,反而成为了高质量发展的核心引擎。

当然,仅仅依靠农业和文旅还不够。高淳的第二步关键棋,是跳出“南京郊区”的局限,在更大的坐标系中定位自己。 在地理上,高淳位于苏皖交界,当长三角一体化深入推进,其区位劣势反而转变为优势。宁宣、宁黄等高速与铁路的规划建设,使高淳到南京主城、禄口机场乃至杭州、芜湖等周边重要城市的时空距离大大缩短。

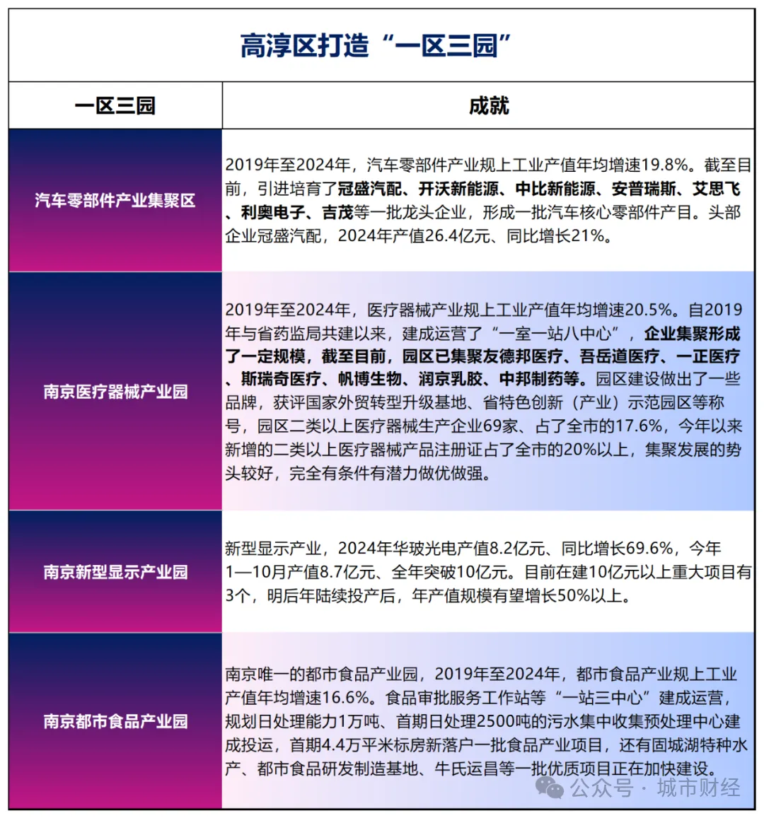
这意味着,高淳的土地和生态成本优势,在长三角产业链中可以承接更优质的产业。高淳没有被动等待主城淘汰下来的产业,而是主动选择了与自身生态定位相契合的产业方向。医疗器械产业是其中的亮点,全区已集聚了近两百家企业,形成了“南械”的特色产业集群,2024年园区企业营收保持了快速增长。同时,汽车零部件、高端制造等产业也在园区内聚集,形成了绿色、高效的产业生态。高淳提出的“双千亿”目标,就是在生态工业和特色产业深度融合的基础上建立的。高淳的故事说明,远郊区的发展权,不是靠“等、靠、要”得来的,而是靠精准定位、特色发展和主动融入区域大局争取来的。

回过头看,南京和高淳的实践,共同揭示了一种超越简单“增长主义”的城市发展哲学。南京放弃了“独大”的诱惑,选择了更具挑战也更具格局的“协同”之路,结果换来了整个区域的强大竞争力。高淳放弃了盲目“造城”的冲动,选择了守护绿水青山并以此为基础锻造特色产业,结果开辟了一条可持续的繁荣之路。它们都没有遵循看似最直接、最主流的竞争路径,却都抵达了更稳固、更广阔的彼岸。这给所有城市,无论规模大小,都带来了启示:在充满变量的时代,真正的竞争力可能不在于你拥有什么,而在于你如何定义自己,以及你选择与谁共同创造未来。 发展的答案从来不是单一的,南京和高淳共同书写的这份“非标准答案”,或许正为更多城市打开了新的想象空间。