导语:近期,环境科学顶刊Eco-Environment & Health(影响因子=12.4,中科院一区top期刊)发表题为“Freeze-thaw cycles and biodegradable microplastics alter the microbial degradation of atrazine in mollisols”的论文,通过多模式冻融实验揭示气候变化下污染物降解新机制,为寒区农业污染管控提供新视角。

摘要:本研究针对冻融循环(FTCs)与可生物降解微塑料(PBAT)对黑土中阿特拉津微生物降解的联合效应开展系统探究。设置4种FTCs模式(不同解冻温度5°C/22°C与频率),发现FTCs显著抑制阿特拉津降解(平均抑制率33.69%),而微塑料(0.2%添加量)影响较小(抑制率4.99%)。解冻温度是驱动土壤微生物群落结构变化与阿特拉津降解的关键因素,高频FTCs提升阿特拉津生物有效性。微塑料在高解冻温度与高频FTCs下略促进降解,并通过改变微生物互作(如Proteobacteria和Actinobacteria富集)、网络复杂度及功能基因(如羧酸代谢基因)调控降解过程。宏基因组分析显示微塑料抑制阿特拉津上游降解基因(COG0402)表达。路径模型证实解冻温度对降解贡献最大,微塑料与FTCs无显著协同效应。

文中图片精选

Fig. 1. 不同冻融模式下土壤中阿特拉津的降解率(a)和生物有效性(b)。

Fig. 2. 基于Bray-Curtis距离的土壤细菌群落结构主坐标分析。

Fig. 3. 不同冻融模式下的土壤微生物共现网络(a)及节点Zi-Pi图(b)。

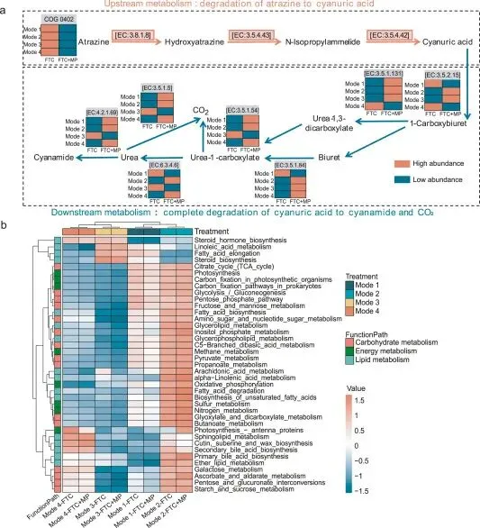
Fig. 4. 微生物水解阿特拉津的代谢路径图及关键基因丰度热图(a);重要代谢过程基因丰度热图(b)。

Fig. 5. 冻融循环与微塑料对阿特拉津降解影响的偏最小二乘路径模型(PLS-PM)分析。
作者简介
第一作者:Yanjie Xie,中国科学院南京土壤研究所研究生。
第一作者:Huihui Cao,中国科学院南京土壤研究所研究生。
通讯作者:宋洋,中国科学院南京土壤研究所副研究员,硕士生导师。研究方向聚焦土壤环境化学与污染控制领域。发表论文数十篇;授权国家发明专利15项、实用新型专利7项。

年度阅读热点推文TOP10(2025年)
1.江南大学任聪团队顶刊!Water Research || 突破性进展!简化菌群实现酿酒废水高效产己酸,破解环境治理难题
2.宁波大学吴乃成团队顶刊(Water Research) || 风暴事件引爆淡水磷循环巨变!土地利用成关键开关
3.哈工大博士生顶刊(WR),精美Figs! || 真实环境微塑料老化引爆抗生素耐药性社区传播危机!
4.中科院刘再华团队 Water Research || 土地利用与气候变化协同提升喀斯特水生系统碳汇功能,揭示隐藏的生态引擎
5.仲恺农业工程学院梁嘉林团队一区top!JHM || PFAS与污泥EPS的稳定结合——环境风险激增的隐形引擎
6.CELL正刊!水稻分蘖调控革命:根际细菌产“伪激素”,直接操控作物株型!
7.曲阜师范大学王庆贵团队NC子刊 || 高纬度森林碳汇奇迹——外生菌根树如何“解锁”地下碳库密码
8.河海大学倪利晓团队博士生一区top(JHM) || 突破性发现!吲哚以群体感应抑制双机制实现蓝藻水华绿色防控
9.安徽建筑大学李卫华团队 JECE || 厌氧共发酵颠覆性突破:剩余污泥与餐厨垃圾协同回收磷与甲烷
10.德国博后基于中国森林的子刊(NC)? || 多样性竟导致“趋同”?树种越丰富,个体差异反而越小!
近期阅读热点推文TOP10(2026年1月份)
1.哈工大-李昂团队研究生-高水平综述Water Research||群体感应引爆废水厌氧处理革命!信号分子类似物成精准调控
2.北京工业大学-彭永臻(院士)团队-Bioresour. Technol.||城市污水处理中利用甲酸盐调节亚硝酸盐氧化菌代谢实现快速亚硝化
3.Nature子刊 南京师大(雷沛)&南京大学[任洪强(院士)&钟寰(杰青)]团队||CO2升高竟能降低淡水湖甲基汞含量?
4.西安理工大学-潘保柱(优青)团队-顶刊Water Research||功能性状革新河流浮游植物群落稳定性评估
5.北大深圳院-余珂团队-Water Research||革命性突破!微藻-细菌颗粒协同处理高氨废水,去除率飙升!
6.中国地质大学(武汉)-祁士华团队-Water Research||碳循环颠覆多环芳烃命运!沉积物有机碳角色揭示环境风险新机制
7.江苏理工学院-刘芳团队-TOP期刊BT||硫酸盐激活光合细菌增殖奇迹!废水处理资源回收新突破
8.西安建筑科技大学-黄廷林团队-Water Research||水库变身预处理厂!人工混合曝气技术双控内源径流污染。